
The XCV200E-6FG256C is a programmable logic device used to build custom digital functions inside electronic systems. It belongs to the Virtex-E FPGA family and integrates programmable logic cells, internal memory blocks, and routing paths that allow digital circuits to be defined through configuration data. The device provides 176 input and output connections and supports more than three hundred thousand logic gates for implementing control logic, data processing paths, and interface management. Operating from a 1.71 V to 1.89 V supply range, it uses a 256-ball FBGA package designed for surface mounted circuit boards in compact electronic equipment.
Looking for XCV200E-6FG256C? Contact us to check current stock, lead time, and pricing.

Input and output resources of the XCV200E-6FG256C are divided into eight separate banks arranged around the perimeter of the device to organize external signal connections. Each bank groups multiple Input Output Blocks that share common voltage and configuration settings for interface compatibility. Banks labeled 0 through 7 are positioned along the four sides of the device, forming the boundary between the internal programmable logic and the external package pins. Four global clock inputs labeled GCLK0, GCLK1, GCLK2, and GCLK3 are distributed across these banks to deliver clock signals into the internal routing network. This banked structure allows different signaling standards to operate in separate regions while maintaining consistent electrical behavior within each bank.



The device contains a structured array of configurable logic blocks arranged across the chip to create digital circuits through programmable connections. Each block can implement combinational logic, small storage elements, and control functions, allowing designers to define custom digital behavior inside one component.
Integrated memory blocks provide internal storage that supports buffering, lookup tables, and temporary data handling during operation. These memory resources reduce the need for external memory devices and allow data processing tasks to occur directly inside the programmable logic structure.
Up to 176 input and output connections are available to link the programmable logic with external components. These connections are arranged in organized banks, which allows the device to communicate with multiple system interfaces while maintaining consistent signal behavior across each bank.
Dedicated clock input paths distribute timing signals across the device through controlled routing channels. This arrangement keeps clock signals aligned across logic regions, helping sequential circuits operate in step with the system timing reference.
An internal network of programmable interconnect lines links logic blocks, memory elements, and input output structures. These routing resources allow signals to travel between functional areas of the device and support flexible digital circuit layouts.
The device uses a 256 ball fine pitch ball grid array package designed for surface mount assembly. This format supports compact circuit board layouts while providing the electrical connections required for logic signals, power distribution, and control lines.
Operation within a 1.71 V to 1.89 V supply range supports stable electrical behavior during system activity. This voltage range is suitable for programmable logic devices that integrate multiple functional blocks within a single silicon structure.
| Product Attribute | Attribute Value |
| Manufacturer | AMD Xilinx |
| Voltage - Supply | 1.71V ~ 1.89V |
| Total RAM Bits | 114688 |
| Supplier Device Package | 256-FBGA (17x17) |
| Series | Virtex®-E |
| Package / Case | 256-BGA |
| Package | Tray |
| Operating Temperature | 0°C ~ 85°C (TJ) |
| Number of Logic Elements/Cells | 5292 |
| Number of LABs/CLBs | 1176 |
| Number of I/O | 176 |
| Number of Gates | 306393 |
| Mounting Type | Surface Mount |
| Base Product Number | XCV200E |
| RoHS Status | RoHS non-compliant |
| Moisture Sensitivity Level (MSL) | 3 (168 Hours) |
| REACH Status | REACH Unaffected |
| ECCN | 3A001A7B |
| HTSUS | 8542.39.0001 |

Central logic fabric arranged as vertical columns of Configurable Logic Blocks labeled CLBs forms the programmable core used to implement digital logic functions inside the XCV200E-6FG256C. Dedicated memory columns labeled BRAMs are distributed among the logic columns and provide embedded storage for data buffering and internal processing tasks. A routing structure labeled VersaRing surrounds the core region and provides additional signal paths that connect the logic array with the outer interface resources. Input and Output Blocks labeled IOBs line the outer perimeter of the device and connect the internal logic network to external pins of the package. Clock management resources labeled DLL are positioned along the edges of the architecture and support controlled distribution of clock signals across the programmable logic structure.

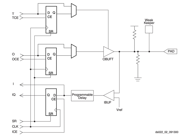
Internal input and output structure organized around a central pad connection defines how signals enter and leave the XCV200E-6FG256C device. Output data passes through a configurable flip flop stage with clock enable and set reset control before reaching a tri state output buffer labeled OBUFT that drives the external pad. Input signals arriving from the pad are routed through an input buffer labeled IBUF and can pass through a programmable delay stage before reaching internal logic registers. Additional control signals including clock, reset, and enable lines regulate data flow through the register stages. A weak keeper circuit connected to the pad maintains signal stability when the output driver is inactive, while reference voltage and termination elements support controlled signal levels for reliable interface operation.
Programmable logic resources allow the device to handle filtering, data transformation, and numeric processing tasks in signal processing systems. Its internal memory and configurable logic blocks support repeated arithmetic operations and structured data paths used in digital communication and measurement equipment.
Communication systems often require flexible data routing and protocol handling, and the device can be configured to manage these digital tasks. Programmable logic circuits allow switching behavior, packet handling, and control operations to be defined through configuration.
Industrial equipment frequently relies on programmable digital control structures to monitor inputs and drive outputs in automated processes. The device can coordinate sensors, timing signals, and control responses inside machines used in manufacturing and process management.
Embedded systems sometimes require dedicated hardware logic to manage timing, interface control, and specialized data handling. The device allows these digital circuits to be implemented inside a programmable logic structure without relying solely on software processing.
Measurement systems that collect signals from multiple sources can use programmable logic to organize sampling, buffering, and digital formatting of incoming data. Internal memory and routing resources help structure these data paths inside compact hardware platforms.
• Large programmable logic capacity supports complex digital circuits
• Integrated memory blocks allow internal data storage and buffering
• High number of input and output connections enables broad system integration
• Programmable architecture allows hardware behavior to be reconfigured
• Compact FBGA package supports dense circuit board layouts
• Higher power usage than some smaller programmable logic devices
• Ball grid array package requires careful circuit board assembly
• Configuration requires external programming tools and design software
• Design complexity increases when implementing large digital systems
| Part Number | Manufacturer | Key Features | Use Case/Notes |
| XCV200E-6FG456C | AMD | Virtex-E FPGA device containing about 5,292 logic cells and roughly 114 Kbits of embedded block RAM. It supports up to 176 I/O pins and operates with a core voltage near 1.8 V. The architecture uses configurable logic blocks and programmable routing to implement complex digital circuits. | Used in communication hardware, data processing equipment, and embedded computing systems where programmable logic can handle custom digital control and signal processing tasks. |
| XCV200E-6FG256I | AMD | Programmable FPGA from the Virtex-E series designed with configurable logic blocks, embedded memory, and flexible routing resources. It enables designers to create complex digital logic and interface circuits inside a single programmable device. | Often used in industrial control systems, digital instrumentation, and prototype hardware where programmable logic provides flexibility during design and testing. |
| XCV200E-6FG456I | AMD | High-capacity Virtex-E FPGA combining thousands of configurable logic cells with integrated block RAM and programmable routing networks. The architecture supports large digital designs and high I/O connectivity for complex hardware systems. | Suitable for telecommunications infrastructure, embedded system platforms, and advanced digital processing equipment that require flexible programmable hardware. |
AMD Xilinx develops programmable logic devices used in electronic systems that require configurable digital hardware. The company began in 1984 and introduced the first commercially available field programmable gate array, establishing a widely used approach to hardware design based on programmable logic. Its product portfolio includes FPGA devices, adaptive computing platforms, and system integration tools used in communication systems, data centers, industrial equipment, and embedded electronics. The technology allows digital circuits to be configured through software design tools, enabling flexible hardware development for a wide range of electronic applications.
The XCV200E-6FG256C is a programmable logic device that allows you to build custom digital circuits inside a single component. Its architecture combines configurable logic blocks, internal memory, and routing paths that work together to form flexible digital systems. Organized input and output banks help connect the device with external components while maintaining stable signal behavior. Clock distribution and programmable interconnect structures allow signals to move across the chip in a structured way. With these capabilities, you can implement control logic, data processing paths, and communication interfaces within compact electronic designs. Understanding its architecture, features, and applications helps you see how programmable logic devices fit into modern electronic systems.
Tena koa tukuna mai he uiui, ka whakautu wawe taatau.
The XCV200E-6FG256C is a field programmable gate array, often called an FPGA. It allows you to create custom digital circuits using programmable logic blocks and internal routing resources.
The device provides up to 176 input and output connections. These connections allow the FPGA to communicate with external components such as sensors, processors, or communication interfaces.
Configurable logic blocks inside the device implement digital functions such as combinational logic, storage elements, and control circuits. These blocks form the core programmable structure of the FPGA.
I/O banks organize the device’s external connections into groups around the perimeter of the chip. Each bank supports multiple input and output blocks that connect internal logic to the package pins.
The device can be used in signal processing systems, telecommunications equipment, industrial control systems, embedded computing platforms, and data acquisition hardware where programmable digital logic is needed.
i te 2026/03/16
i te 2026/03/13
i te 8000/04/17 147712
i te 2000/04/17 111708
i te 1600/04/17 111319
i te 0400/04/17 83598
i te 1970/01/1 79250
i te 1970/01/1 66768
i te 1970/01/1 62938
i te 1970/01/1 62815
i te 1970/01/1 54027
i te 1970/01/1 51971