
Te Mc9328mx21CVM Ko te mema o te whanau Microprocessor i.mx21 i whakawhanakehia e Freescale Semiconductor, inaianei waahanga o te NXP.I hangaia i te taha o te Arm926ej-s e rere ana ki te 266 MHz, i hangaia tenei taputapu ki te whakaputa i te tukatuka pai mo nga tono rongorau.Ko te whanau whanui i.mx21 e whakaatu ana i te hoahoanga matua kotahi engari he maha nga rereketanga o te hiahia rereke, me nga rereketanga o nga inenga kapi, nga tohu taapiri, me nga whiringa waiatanga.Ko enei rereketanga e whakaaetia ana ki te pauna utu, mahi, me nga whakaritenga kaupapa i te wa e mau tonu ai te hopopototanga puta noa i te raupapa.
Kei te titiro mo te MC9328MX21CVM?Whakapā mai ki a maatau ki te tirotiro i nga taonga o naianei, te waa arataki, me te utu.

Tohu MC9328MX21CVM

Mc9328mx21CVM tapuwae

Mc9328mx21CVM tauira 3D
• Arm926ej-s Pūtukatuka
Ko te MC9328MX21CVM e whakahaerehia e te ARM926EJ-S E rere ana ki te 266 MHz, e whakarato ana i te toenga o nga mahi me te iti o te mahi.Ka tautokohia e ia nga huinga ako matatau, tae atu ki te whakaterenga Java, e tika ana mo nga tono rongorau me nga tono whakauru.
• I runga i-maramara Kahi
Ka whakauruhia he 16 kb tohutohu tohutohu (keteroki raraunga 16 kb.Ko enei kaiawhina te whakapai ake i te tere me te whai hua ma te whakaiti i te hiahia mo te whakauru mahara o waho.
• Whakarei ake i te purongo rongorau (EMMA)
Kei roto i te taputapu te whakaterenga ataata-a-taputapu, ka taea te purei maeneene o nga whakatakotoranga penei i te MPEG-4 i te Tohu QVGA me te 30 nga papa mo te rua.Ma tenei ka whakaiti i te kawenga a te CPU ka pai ake te mahi i nga mahi rongorau.
• Tautoko Whakaaturanga Arā
Kei roto i te kaiwhakahaere o te LCD kua hangaia, SMART Kaiwhakahaere SMART Cropler, me te atanga CMOS Sensor.Ko enei waahanga ka taea e enei tauira te whakahaere i nga whakaaturanga whakairoiro me nga whakauru kamera mo nga taputapu kawe.
• Ko nga hononga mahara ngawari
Ka tautokohia e te kaitukatuka SDRAM, NAnd Flash me ECC, PCMCIA / CompactFlash, me te kaupapa atanga o waho (eim).Ma tenei ngawari e ngawari te whakauru me nga momo rokiroki rereke i roto i nga punaha whakauru.
• Nga whiringa honohono honohono
He maha nga atanga, tae atu ki te USB i runga i-haere, Uarts, Spi, SSI / I²s mo te oro, me te kaiwhakahaere 1-waea.Ma te rua o nga waahanga MMC / SD me te tautoko IRDA, ka taea e ia te whakahaere i nga whakawhitiwhitinga me nga whakawhitiwhitinga ahokore.
• Te whakahaere pūnaha me te waa
Ko te taputapu e hono ana i nga timer, nga tauira pwm, he kaitakaro mataara, me te karaka.Ka whakarite i enei wa, ko te mana whakahaere, me te punaha whakahaere i roto i te mahi mo te waa-roa.
• Te mahi-kore-mana
Ko te MC9328MX21CVM i hangaia me te whakahaere mana whakamua, te tautoko i te kaha, te moe, me te noho tuuturu.Ka pau noa te 120 ma i te wa katoa o te mahi me te iti iho i te 1 ma i te taha tuuturu, te whakawhānui i te ora pākahiko i roto i nga punaha kawemai.
• Whakapono-a-Ahumahi
I runga i te mahere 19-pipbga, ka whakahaerehia e ia puta noa i te whānuitanga pāmahana ahumoana (-40 ° C ki te +85 ° C).Ka tutaki hoki ki nga tohu AEC-Q100, kia pai ai te pupuri i nga taiao kaha.
• Ko te Upoko Whakauru me te Tautoko DMA
Kei roto i te kaiwhakaari tetahi atanga Debug JTAG me te urunga mahara ki te taha (DMA).Kei roto i enei waahanga te whanaketanga raupaparorohiko raupaparorohiko me te whakapai i te whai huatanga o te whakawhiti raraunga i roto i nga tono whakauru.

Ko te tuhinga poraka I.MX21 o te MC9328MX21CVM e whakaatu ana me pehea te hanga o te maramara me te aha nga mahi e tautokohia ana.I te pokapū ko te tukatuka ringa926ej-s, me nga tohutohu-hanga me nga kaata raraunga, e whakahaere ana i nga kaupapa matua.Ko te punaha poraka te whakahaere i te whakaohooho, te whakatipuranga karaka, me te tuku i te paerewa, ko te paerewa i / O te Poraka, te PWM, te GPIo, me te Kaitohu DMA.Ko te atanga atanga tangata penei i te Kaiwhakahaere LCD / Slcd, Atanga Kaihoko (CSI), me te Tautoko Keypad, me hono atu te maramara ki nga papa me nga taputapu whakauru.
Mo te rongorau, ko te EMMA Exclerator e whakahaere ana i te purei ataata me te tukatuka, te whakaiti i te kawenga i runga i te PSPU.He kaha hoki te honohono, me te USB OTG, UART, I²C, IRA, IRA, 1-waea, 1-Wire, me nga hononga o waho.Kei te taha mahara, ka mahi te maramara me SDRAM, NAnd Flash, PCMCIA / CF, me nga kaari MMC / SD, e tuku ana i te roha rokiroki ngawari.Ko nga mea katoa, ko te I.mx21 e whakakotahi ana i te tukatuka, te hono, te hononga me te tautoko mahara ki tetahi papaa tika mo nga tono whakauru.

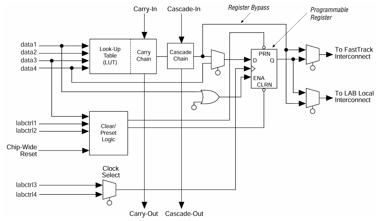
Ko te Acceleriad Acceriader (EMMA) i te MC9328MX21CVM ka hangaia hei tere ake i nga mahi ataata me te whakaahua kia kore ai e kaha te taumaha o te ringa.Ko te tepu titiro-ake (LUT) kei te whakahaerehia nga raraunga whakauru, ahakoa he mekameka kawe me te cascades e awhina ana i nga mahi pāngarau me te arorau puta noa i nga waahanga maha.Ma tenei ka taea e te maramara te tukatuka i nga pika me nga raraunga rongorau tere.Ko nga toa o te Paati kua whakaritea mo te wa poto ka mahi i te karaka o te punaha, i te wa e tika ana te arorau / TautuhiKo te karaka kowhiria te poraka ka taea e te punaha te whiriwhiri i te puna wa tika mo nga mahi rongorau.Hei whakamutunga, ka taea e nga putanga te haere ki tetahi hononga tere mo te whakawhiti tere-tere ranei te hononga honohono o te rohe mo te whakamahi huri noa.Ko nga mea katoa, ka hangaia e te Emma te purei ataata, whakamohiotanga, me te tukatuka whakaahua tere me te kaha, te whakaora i nga mana whakauru mo nga tono whakauru.
|
Tuhinga |
Parapara |
|
Kaimahitaonga |
NXP USA Inc./ Freescale
Semiconductor |
|
Rārangitanga |
i.mx21 |
|
Whiu |
Heri |
|
Wahanga Mana |
Neha kē |
|
Kaituku matua |
Arm926ej-s |
|
Te maha o nga cores / whanui pahi |
1 Core, 32-bit |
|
Tere |
266 mhz |
|
Nga Kaituku RAM |
Papamahi |
|
Whakahoahoa whakairoiro |
Kāo |
|
Whakaatu me nga Kaitoha Atanga |
Keypad, lcd |
|
USB |
USB 1.x (2) |
|
Ngaohiko - i / o |
1.8 v, 3.0 v |
|
Pāmahana whakahaere |
-40 ° C ~ 85 ° C (ta) |
|
Momo Momo |
Maunga Matapihi |
|
Paati / Take |
289-lfbga |
|
Ko te kete taputapu taputapu |
289-PBGA (17 × 17) |
|
Taapiri atu |
1-waea, i²c, i²s, Spi, SSI, MMC / SD, Uart |
|
Tau hua hua |
Mc9328mx21 |
1. Pūrere rongorau kawe
Kei te pai te MC9328MX21CVM mo nga hua rongorau kawemai penei i nga kaitakaro MP3, te Pdas Pdas, me nga kamera mamati.Ko tana mahinga rongorau whakauru (EMMA) ka taea e te miihini te purei whakaari ataata maeneene me te tukatuka oro kaore e tino utaina te PTU.Ko tenei ranunga o te mahi me te iti o te horoinga kaha ki te whakawhānui i te ora o te pākahiko, kia pai ai mo te miihini kaihoko-haere.
2.. Ko nga taputapu atamai me nga taputapu karere
Ma te tautoko mo nga whakaaturanga LCD, nga hononga amera, me nga waahanga honohono maha, ko te kaiwhakawai he tino whiringa mo te atamai me nga taputapu karere.Ka taea e ia te purei whakaari ataata, te awa oro, me te whakahaere pai i te rokiroki, he pai mo te whakawhitiwhiti korero.Ko te hoahoa whai mana e whakarite ana kia mau tonu nga tikanga o enei whakaaro, te aro, me te ngawari-a-tangata.
3. Electronics nga kaihoko me nga taputapu tukutuku
Ko te MC9328MX21CVM e whakarato ana i te ranunga taurite, te Tautoko Mahara mo nga hua penei i nga kaitirotiro paetukutuku e mau ana, me nga kaikorero ahokore, me nga taputapu whakawhitiwhiti korero.USB OTG, Tautoko MMC / SD, me nga atanga whatunga ka taea te ngawari ki te hanga hononga honohono.Ko enei waahanga ka tino ataahua mo nga hua utu-uara e hiahia ana koe ki te mahi taonga.
4. Nga tono ahumahi me nga tono aunoa
He mihi ki tona pāmahana pāmahana ahumahi me te pakari, te MC9328MX21CVM ka taea hoki te whakamahi i roto i nga punaha ahumahi me nga punaha autoko.E tautoko ana i nga whakaaturanga whakairoiro, te takiuru raraunga, me te whakahaere i nga hononga i roto i nga taiao e hiahiatia ana te whakahaere.Ko tona kaha kaha me te maha o nga waahanga / o te whakauru i te whakauru ki nga punaha InfoTamainance, mana whakahaere, taputapu taputapu taputapu ranei.
5. ataata me nga punaha tirotiro
Ko te whakaterenga taputapu a te kaiwhakawhitiwhiti me te atanga arorangi kamera ka pai mo te hopu ataata me te miihini hiko me nga punaha whakaari.Ka taea e ia te hapai i te whakauru me te whakatau i nga mahi i a ia e tuku ana i nga penapena me te whakaatu i nga kaha.Na tenei ka whai hua nui ki te tirotiro ataata i te waa-kore, te aro turuki ranei i te kaha o te kaha me te rahi o te rahi.
|
Whakataetae |
Mc9328mx21CVM |
Mc9328mx21CVK |
Mc9328mx21VVM |
Mc9328mx21VK |
Mc9328mx21dvm |
Mc9328mx21DVK |
|
Kaituku |
Arm926ej-s, 266 mhz |
Arm926ej-s, 266 mhz |
Arm926ej-s, 266 mhz |
Arm926ej-s, 266 mhz |
Arm926ej-s, 266 mhz |
Arm926ej-s, 266 mhz |
|
I runga i te keteroki maramara |
16 KB i-keteroki + 16 kb d-cache |
16 KB i-keteroki + 16 kb d-cache |
16 KB i-keteroki + 16 kb d-cache |
16 KB i-keteroki + 16 kb d-cache |
16 KB i-keteroki + 16 kb d-cache |
16 KB i-keteroki + 16 kb d-cache |
|
Tautoko rongorau |
Emma (MPEG-4, ataata te ataata.), LCDC, CSI |
Emma (MPEG-4, ataata te ataata.), LCDC, CSI |
Emma (MPEG-4, ataata te ataata.), LCDC, CSI |
Emma (MPEG-4, ataata te ataata.), LCDC, CSI |
Emma (MPEG-4, ataata te ataata.), LCDC, CSI |
Emma (MPEG-4, ataata te ataata.), LCDC, CSI |
|
Atanga Whakamatau |
Sdram, NAnd w / ECC, PCMCIA / CF, MMC / SD |
Sdram, NAnd W / ECC, PCMCIA / CF, MMC / SD |
Sdram, NAnd w / ECC, PCMCIA / CF, MMC / SD |
Sdram, NAnd w / ECC, PCMCIA / CF, MMC / SD |
Sdram, NAnd w / ECC, PCMCIA / CF, MMC / SD |
Sdram, NAnd W / ECC, PCMCIA / CF, MMC / SD |
|
Kākano |
USB OTG, Uarts, Spi, I²C, SSI / I²S, IRDA, 1-Waea |
USB OTG, Uarts, Spi, I²C, SSI / I²S, IRDA, 1-Waea |
USB OTG, Uarts, Spi, I²C, SSI / I²S, IRDA, 1-Waea |
USB OTG, Uarts, Spi, I²C, SSI / I²S, IRDA, 1-Waea |
USB OTG, Uarts, Spi, I²C, SSI / I²S, IRDA, 1-Waea |
USB OTG, Uarts, Spi, I²C, SSI / I²S, IRDA, 1-Waea |
|
Momo Pakihi |
Mapbga-289 |
Mapbga-289 |
Mapbga-289 |
Mapbga-289 |
Mapbga-289 |
Mapbga-289 |
|
Pitt / Rahi |
0.8 mm / 17 × 17 mm |
0.65 MM / 14 × 14 mm |
0.8 mm / 17 × 17 mm |
0.65 MM / 14 × 14 mm |
0.8 mm / 17 × 17 mm |
0.65 MM / 14 × 14 mm |
|
Rangi pāmahana |
-40 ° C ki te +85 ° C |
-40 ° C ki te +85 ° C |
0 ° C ki te +70 ° C |
0 ° C ki te +70 ° C |
-30 ° C ki te +70 ° C |
-30 ° C ki te +70 ° C |
|
Kōeke |
Ā mahi |
Ā mahi |
Tauhokohoko |
Tauhokohoko |
Whakawhānui |
Whakawhānui |
|
Te mana koiora |
Neha kē |
Neha kē |
Neha kē |
Neha kē |
Neha kē |
Neha kē |
I mua i te whakariterite i te MC9328MX21CVM, he mea nui kia mohio ko tenei kaitukatuka he waahanga o te whanau I.mx21, i hangaia me te whakakotahitanga o te rongorau, mahara, me nga waahanga honohono.Kei roto i te papatono he mahinga tuuturu me te whirihoranga raupaparorohiko hei whakarite kia pai te whakahaere o te punaha.
1. Tuhinga o mua
Ko te mahi tuatahi ko te arotake i te Datasheet me te pukapuka tohutoro mo te MC9328MX21CVM.Ko enei tuhinga he taipitopito mo nga mahere rēhita, te whakatakotoranga karaka, nga mahi titi, me nga momo potae.Ki te kore tenei, he pohehe i roto i nga mahi i muri mai ka taea e te ngoikore o te whakaoho, te whakatutukitanga ranei.
2.. Te whirihoranga taputapu me te whirihoranga
Panuku, whirihora te mana hiko, te urunga Karaka, me te tautuhi i nga waahanga rite ki nga whakaritenga taputapu.Ko nga titi whirihoranga boot e whakatau ana me pehea te kawenga a te kaiwhakawhitiwhiti i te waehere tuatahi, ahakoa kaore he uira, he maamaa, he puna rangatū ranei.Ko te whakatakotoranga tika i tenei waahanga ka whakapumautia e te PTU tetahi ara mo te whakatikatika i muri i te tautuhi.
3. Pin Whakaputanga (I / O =
Ko te MC9328mx21CVM te whakamahi i nga pine maha, te tikanga ka taea e te PIN te mahi nga mahi maha.Na roto i nga rehita Mana Whakanui (FMCR), ka tohua e koe nga pine ki nga peripherals rite Uart, Spi, lcd ranei.He mea nui te whirihoranga i / o / Ko te whirihoranga he mea nui mo nga peripherals ki te whakawhitiwhiti korero.
4. Karaka me te Timer i te tuatahi
Ko te kaiwhakahaere te tikanga o nga huringa karaka mo te matua, peripherals, me nga kaupapa rongorau.Te whakatu i te waahanga o te whakatipuranga karaka i te wa e rere ana ia submistem i te tere tika.Ka taea te whakamahi i nga kaitakaro me nga kaitutei te tuku i te waa o te punaha me te haumaru.
5. Whirihoranga mahara
Ko te mahara o waho, penei i te SDRAM, NAnd Flash, ko te MMC / SD ranei, me matua tuatahi me nga tohu tika me nga tohu mana.Ka tautokohia e te kaiwhakaari te whakatikatika i te hapa (ECC) mo te nand ki te whakapai ake.Tatūnga mahara tika ka taea e te punaha te uta me te penapena waehere, raraunga ranei.
6.. tuatahitanga peripheral
I muri i te mahara, whakahohea me te whirihora i nga peripherals paerewa penei i te UARS, USB OTG, I²C, me nga hononga oro.Kei ia waahanga te whakahaere i roto i nga rehita i whakatapua, kei reira nga reeti Baud, ka whakawhiti nga tikanga whakawhiti, me nga tautuhinga aukati.Ma tenei mahi e taea ai te hono atu ki te hono me te taunekeneke ki nga taputapu o waho.
7. Bootloader or OS uta ranei
Ina noho pūmau te taputapu, utaina te bootloader, te punaha whakahaere ranei ki te sdram, ki te uira ranei.Ko te bootloader e whakatakoto ana i te taiao whakahaere me te tohu i te kaari o te papatono ki te wahitau tika.I tenei wa, ka taea e te kaitukatuka te whakahaere i nga tono taumata-a-kaiwhakamahi.
8. Whirihoranga Matauranga rongorau
Mena e hiahiatia ana nga mahi Multimedia, te whakarei ake i te multiciadia Accelerial (EMMA) me te LCD / CSI e tika ana kia whirihora.Ko enei poraka taputapu ka whakahaere i te purei ataata, whakaahua whakaahua, me te whakaatu i nga whakahoutanga.Ma te whakamahi i a raatau e kaha ana ki te tukatuka i nga mahi tukatuka mai i te CPU ka pai ake te pai.
9. Te Whakawhiwhi me te Whakamana
Ki nga matua me nga peripherals e rere ana, whakamahia nga taputapu jtag, he taputapu taapiri ranei hei whakamatautau i te punaha.Tirohia mēnā e whakahaerehia ana te maumahara / tuhi, putanga maipheral, me nga mahi rongorau i te mea kua whakaritea.Ko te tuku i tenei waahanga ka whakapumautia i mua i te tuku i te tono.
10. Te Mana me te Whakahaere Mahi
Hei whakamutunga, whirihora nga tikanga hiko-iti ka taea ai te mataaratanga mo te haumaru pūnaha.Ma te whakamahi i nga Kaiwhakamahi DMA mo nga whakawhitinga raraunga ka whakaiti hoki i te kawenga a te CPU ka whakapiki i te kaha.Ko te whakahou i te mana me te mahi e awhina ana i te roa o te koiora i nga tono kawe i te wa e aro ana te punaha.
• Te pai o te whakahaere a te LCD me te Whakaohooho Smart e penapena ana.
• Ka whakahekehia te kāmera a te taputapu me te tukatuka ataata ka whakaiti i te kawenga CPU.
• Te tautoko a te NAD + NAD + SDRAM SDAM.
• He pai te whakauru a SoC i te whakauru mai i te rongorau, mahara, me ahau / O.
• Te kohi kaha o te mana pai mo nga taputapu kawe.
• Ka whakamahi i nga matua o te riri pakeke, he iti noa te mahinga i nga paerewa o enei ra.
• He iti noa te raupaparorohiko hou me te tautoko aiaoiao.
• Kaore he panui me nga waahanga matatau penei i te maha-matua, i te gpus ranei.
• He taputapu tawhito, he uaua ki te puna mo nga hoahoa hou.
• Te iti ake o te whakaaturanga mo te whanaketanga o te waa-roa.

|
Tuhinga |
Parapara |
|
Momo Pakihi |
Lfbga (iti-kōtaha-prop-sttict bga) |
|
Rahi o te tinana (L × w) |
17 mm × 17 mm |
|
Poikita Pouaka |
0.8 mm |
|
Taio |
289 |
|
Diameter pōro |
0.35 mm - 0.45 mm |
|
Te teitei o te kete kete |
1.6 mm (max) |
|
Te teitei o te noho |
0.20 mm - 0.34 mm |
|
Tohu Tohu (A1 kokonga) |
PIN 1 tohu tohu |
|
Tahora pōro |
18 × 18 te paparahi me te kore i pakaru |
|
Momo Momo |
Maunga Matapihi |
I whakawhanakehia te MC9328MX21CVM i te tuatahi, ka hangaia e te Freescale semiconductor, he kamupene e whakaurua ana i roto i nga kaiwhakaari me nga otinga-a-taputapu-a-taputapu.I te tau 2015, i whakawhiwhia a Freescale e NXP Siconductors, he kaiarahi o te ao ki te honohono honohono me te whakauru hangarau tukatuka i roto i te Netherlands.I tenei ra, NXP Ko te kaiwhakanao mana me te kaitiaki o te whanau I.mx21, tae atu ki te MC9328MX211MVM, me te whakarato i nga tuhinga hangarau katoa, nga datasheets, me nga tautoko tuku utu mo tenei taputapu.Ahakoa ko te waahanga inaianei kua ngaro, kei te pupuri tonu te NXP i nga korero mo nga kaihoko roa me te arahi i nga kaihoahoa ki ona whanau hou i.mx hei whakakapi.
Ko te MC9328MX21MVM e whakakotahi ana i te kaha Arm9, ataata me te whakaatu whakaatu, me te ngawari o te mahara, me te maha o nga hononga honohono hei whakaora i te mahi tika me te whakamahi tika.Ka taea te whakariterite i nga waahanga maamaa, mai i nga tatūkē kaha me nga tohu titi hei maumahara, peripherals, me te whakamatautau pūnaha.Ko ona kaha kei te kaha kaha, te whakahaere i te rongo, me te whanui, i te wa e raru ana nga rohe, he iti ake te tautoko rorohiko.Ahakoa kua kapea inaianei, he whai hua tonu mo te pupuri tonu i nga punaha pakeke, me te NXP te arahi mo te neke ki nga kaituku hou i.mx.
Tena koa tukuna mai he uiui, ka whakautu wawe taatau.
Ae, whakawhetai ki tona whānuitanga pāmahana ahumahi (-40 ° C ki te +85 ° C ki te +85 °
Ka tuhia e te kaiwhakawai i te 120 ma i roto i te mahi katoa me te iti iho i te 1 ma i roto i te aratau tuuturu.He pai te whakahaere i tenei mana whakahaere mo nga taputapu kawe me te pākahiko.
Ka tautokohia e nga atanga mahara maha, tae atu ki te sdram, NAnd Flash me ECC, PCMCIA / CompactFash, me nga kaari MMC / SD.Ka taea e tenei waatea te whakauru i nga whiringa rokiroki rereke.
Ae, ko te whakarei ake i te rongorau a te multipladia Acceiance (EMMA) e tautoko ana i te taakaro ataata 4Ko tenei whakaterenga taputapu taputapu e whakaiti ana i te kawenga a te CPU ka pai ake te mahi i nga mahi rongorau.
Ahakoa te hangarau, ma te whakamahi i te MC9328MX211CVM i roto i nga hoahoa hou kaore i te pai na te iti o te waatea me te kore o te tautoko aiao-a-tau-roa.He maha nga tohutohu hei whakamahi i nga whanau o I.MX mo nga kaupapa whakamua.
i te 2025/08/26
i te 2025/08/26
i te 8000/04/18 147776
i te 2000/04/18 112018
i te 1600/04/18 111351
i te 0400/04/18 83777
i te 1970/01/1 79573
i te 1970/01/1 66964
i te 1970/01/1 63104
i te 1970/01/1 63041
i te 1970/01/1 54097
i te 1970/01/1 52189