

Kotahi te rereketanga i waenga i te Lm741 me Lm358 Ko o raatau whakaritenga mana.Ko te LM741 te mana hiko bipolar, ko te tikanga he pai, he ahua kino hoki.Kaore i te pai te whirihoranga mo nga mahi kotahi-supp, he uaua ki te hoahoa me te whakapiki i nga utu mo nga punaha e rapu ana i te ngawari.I tetahi atu taha, ko te LM358 e kaha ana ki te kohinga mana 30V kotahi, he whiringa ka pai ake i tana piira.Ma tenei ka taea e te huringa whakauru kia heke ki te 0V, ka toro atu ki te PIN e kino ana, me te whakauru i te ngawari ki te hoahoa hoahoa.Ko te urunga nui, heoi, me neke atu i te 1.5V i raro ake i te PIN tuku.I roto i nga ahuatanga whaihua, ko te kaha o te LM358 ki te whakahaere me te hoahoa papatono kotahi me te whakaiti i te hiahia mo nga waahanga hurihuri hiko.
Ko nga hoahoanga o roto o te LM741 me te LM358 ka puta ano hoki i nga waahanga whakauru rereke.Ko te 100 o teneiianei na te kaiwhakamaori 10kω ka ahua ngoikore noa iho, heoi e whakaputa ke ana i te huringa hapa hapa, i runga i te tono.He mea nui tenei mo te inenga i hangaia i roto i nga inenga rite, i nga waahanga-tika ranei, kei hea nga hapa iti ka raru i nga paerewa mahinga mai i nga paerewa mahinga.Ko te whakaurunga o te LM358 o te LM358 ka tukuna e tenei take nga take, ka nui ake te whakahaere i nga tono tika.Hei tauira, i roto i nga taputapu whakahaere-i whakahaerehia te pākahiko, kei te kaha te kaha o te mahi hapa a te LM358, ko te LM358 te tino kaha o te waa ki te whai huatanga.
Ko te tātari i enei rereketanga ka taea e koe te whakatau i nga whiringa mohio, te kowhiri i nga waahanga e tutuki pai ana i a raatau paearu mahi i roto i nga whakataunga.Te kōwhiri i waenga i te LM741 me te LM358 he maha nga toki i runga i nga whakaritenga motuhake o te tono.Mo nga hoahoa e hiahiatia ana ko te Taha Taha Taha, kei te iti rawa te kohi kaha, ko te LM741 te mea tika na te pakari me te mahi whakaari pai.Heoi, i roto i te mana-iti, i te hoahoa-kotahi ranei, he pai te pai o te LM358.Ka kitea tenei i nga taputapu rongoa kawe, i nga taputapu taapiri mamao ranei, kei reira te ora o te pākahiko roa.Ma te whakamahi i nga ahuatanga motuhake o ia Amprifier whakahaere, ka taea e koe te whakahāngai i o raatau hoahoa ki te arotau i o raatau hoahoa ki te whakatutuki i te mahi, te kaha, me te whai hua.
|
Tautanga |
Lm741 |
Lm358 |
|
Whakaotoi (max.) |
± 22V |
32v (± 16v) |
|
Whakauru Bias i naianei (max.) |
~ 200na |
100na |
|
Te whakaurunga o te ngaohiko (max.) |
± 13V (± 15v toha) |
0V - (v + - 1.5v) (30v toha) |
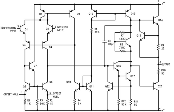
LM741 Porowhita O-roto

Ko te LM741 te whakauru i tetahi hoahoa a roto, e rua ana nga kaiwhaiwhai a NPN e raru ana i te waa e mau ana i te PNP Transconduct.Hei taapiri, ka tohatohahia e te whakaata inaianei te hangarua i te rereketanga o te rereketanga o te rereketanga o te rereketanga o te rereketanga o naianei, i te mea kua whakatapua i naianei i roto i te waahanga whakauru, te whakanui i te pūmautanga me te mahi.
Ko te whakauru i nga huānga pēnei i te whakaata a te PNP me nga kaiwhakamane PNP i whakatauhia nga tikanga whakahaere mo te LM741.Ko te huringa whakauru me neke atu i te 2V i runga ake i te ara tere kino na te heke o te heke mai i enei waahanga.Mo nga mahi taapiri kotahi, ka whakamahia nga puia whakauru i runga ake i te 1.5V.Ko te whakaritenga o te Buffer a NPN Transtistor ka nui ake te ahua o te waa, e pa ana ki te pai o te mahi a Ampleifier.
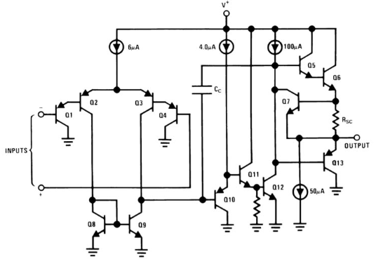
LM358 TE WHAKAMAHI KAUPAPA

Ko te LM358 te whakamahi i tetahi huarahi motuhake me te waa "e rua" te wahanga o te waa, e pai ana te whakaiti i nga wa o mua.I roto i te waahanga whakauru, ka mau tonu nga kaiwhakaari a PNP i a raatau kaupapa whakaputa i te 0.6V, ahakoa i te wa ko te huringa whakauru, ko te whakarite i te mahi-iti.Ka whakamahi tenei whirihoranga i etahi atu Kaituku PNP Buffer mo te maturuturunga iho o te diodes rite tonu me te whakangungu i te whakaata o naianei mai i nga raru o te awangawanga o mua.
|
Āhuatanga |
Lm741 |
Lm358 |
|
Te mahi takirua |
Āe |
Āe |
|
Te mahi kotahi |
Kāo |
Āe |
|
Te whakauru i te whānuitanga-momo |
Kaore e whakauruhia he ara tere, me iti rawa te 2V
runga me raro |
Kei roto i te raina kino kino, ka piki ki te 1.5v i raro
Raina pai |
|
Tuhinga o mua |
He teitei ake |
Iti iho |
|
Tūtohutia mo nga hoahoa hou |
No, waahanga tawhito |
Ae, ko te kaupapa-whanui, he ngawari te waatea me te iti |
|
Mōkihi whakanui |
Kotahi Amplifier i roto i te kete |
Takirua takirua i roto i te kete kotahi, e waatea ana |
Ko te kowhiringa i waenga i te LM741 me te LM358 Opp-AMPS ka whakawhirinaki ki nga whakaritenga motuhake o to kaupapa.Ahakoa te hoahoa pakari o te LM741 me te reanga kua patua e te tino pai me te kaha o te LM358, ko te kaha o te LM358 me te mahi-a-ringa e whai ake ana mo te mana-iti, kawehia, me nga punaha whakauru.Ko te mohio ki o raatau kaha motuhake ka awhina koe ki te arotau i te mahi, te whai hua, me te utu i roto i nga momo hiko hiko.Ahakoa e hiahia ana koe ki te tino rangatiratanga, ki te whaikorero iti ranei, e whakaatu ana i nga amp-amps nga rongoa pono i roto i nga ahuatanga rereke.
Ko nga mahi LM741 hei kaiwhakariterite, e aro turuki ana i nga taumata whakaurunga whakauru hei whakatau he teitei ake ranei.Ko te mahi a Amprifier ics e 8 nga titi motuhake.I roto i nga horopaki e hiahiatia ana te kitenga o te paepae tuuturu, penei i te tohu taatai me te taonga, ka tukuna e ia te mahi tika na te utu me te kaha o te utu ki te aukati i nga korero urupare.Ko te whai huatanga i roto i nga huinga whakahihi rereke kua tukuna te LM741 he taapara i roto i nga tono miihini.Ko tana whakamahinga whanui e whakaatu ana i tana mahi hihiri ki te whakarite i nga whakatairite o te ngaohiko me te tukatuka tohu tohu.
Ko te LM358 he kaiwhakawhanake whakahaere-kaha-kaha, e rua nga hua nui me te utu-a-utu-utu.He nui ake i roto i te Tohu Tohu me te Whakahaa i roto i nga waahanga penei i nga tohu tohu ahotea, tātari kaha, me nga oscillator-whakahaere (Vcos).Ko tana kohi mana iti me te kaha ki te whakahaere i te whānuitanga o nga Voltages he tino pai ki nga waahanga tohu tohu.Ko te nuinga o tenei e rua te painga ko te nuinga o nga punaha hiko me nga taputapu kawe.I roto i te tukatuka tohu oro, ka kitea te LM358 mo te tino whakapai ake i te maarama me te pono.
Mo te LM741 / Lm741a i VS = ± 15 v, ko te waahanga pāmahana whakahaere he -55 ° C ki + 125 ° C.Mo te LM741C / LM741E, nga tohu e pa ana ki te 0 ° C ki te + 70 ° C.Ko enei pāmahana e taea ai e te LM741 te mahi tika i nga momo taiao o te taiao, ka taea te whakarereke ki nga tono ahumahi me nga tono arumoni.Ko te whakaū i tetahi huringa totika e whakamahia ana mo te pumau me te roa o te mahi a te OP-amp, i tautokohia e te whakamahi i te mara nui.Ka taea e nga whakaritenga whakahaere huringa whai hua te whakaatu ake i nga mahinga whakahaere o enei whakaaro.
Tena koa tukuna mai he uiui, ka whakautu wawe taatau.
i te 2024/10/21
i te 2024/10/21
i te 8000/04/18 147770
i te 2000/04/18 112006
i te 1600/04/18 111351
i te 0400/04/18 83768
i te 1970/01/1 79564
i te 1970/01/1 66959
i te 1970/01/1 63098
i te 1970/01/1 63040
i te 1970/01/1 54096
i te 1970/01/1 52184