
Ko te tatauranga-a-rua-tohu (BCD) ka mau tonu te kowhatu i roto i te hikohiko mamati.He mea nui ki te tatau i nga tatauranga tatauranga tae atu ki te tekau, te tautuhi aunoa me ia po pu.Ko nga putanga ahurei mai i te 0000 ki te 1001 i roto i te hōputu Binary ka hangaia me te tino tika, e whakaatu ana i tana takoha ki te whai hua.Ko te IC 7490 he tohu taipitopito taipitopito i hangaia mo te tatauranga whakataunga, me whakarite te mahi koretake o nga waahanga hiko.

Ka kitea e te BCD Contters to raatau waahi i roto i nga tono miriona, tae atu ki nga karaka mamati, o roto, me nga taatai.I roto i nga ahuatanga e hiahia ana koe ki te whakaatu tika mo nga nama whakataurite i nga momo Binary, ko nga kaihokohoko e tino mohio ana ki nga hanganga e maarama ana.Ka rite ki te whakamahinga o nga kaihokohoko BCD i roto i nga punaha whakahaere me nga taputapu e kii ana i nga tohu mo te tatauranga tatauranga, he maioha ki to raatau mahi i roto i te whakamahi i ia ra.
Ko te IC 7490 e tohu ana i te huarahi whakamua i roto i te hoahoa mamati, te whakatairanga i nga whakawhitinga taapiri me te pakari o te mahi i roto i nga mahi tatau.Kei te mau te miihini o te miihini, ina koa ko te mahi i runga i te hikohiko, na tona whaikorero o te maha o nga mahi.Ko tenei kaha i roto i te mahi whakahaere i te waa e manakohia ana mo te waihanga i nga punaha mamati e mau ana i te tino uara me te pumau.
Ic 7490 Ko te huringa whakauru honohono i hangaia hei tohu 4-bit.I tana matua, ka whakamahia e ia he tikanga-kawe-ripsism me te whakaatu i nga waahanga o te rangatira / slave-flip-flip.Ko te huringa he mea whakarite kia rua nga waahanga mahi: kotahi e whakahaere ana i tetahi mahi wehe-rua me era atu mahi wehe-e rima.Ko tenei whirihoranga takirua ka aro ki nga rereketanga o te karaka o te karaka, ka puta i nga whakawhitinga o te ao hihiri me ia taraka karaka.Ko te tikanga hanganga e whakaae ana ki nga kaha o te tatau, te whakatuwhera i nga huarahi mo te whakatinana mamati.
Ko te anga o te waahanga tuarua a IC i whakamanahia e koe ki te tirotiro i tetahi o nga tono tatau mamati.Ko te whakauru i te wehenga-rua-rua me te wehe-e rima nga mahi, ka taea e koe te tatau-tatau i nga hoahoa arorau matatini.Ka whai hua tenei whakarara ki nga tono e pa ana ki te wehewehe, ka whai taonga nui i roto i nga karaka, nga nama mo te waa, me nga waahanga e pa ana.Ka taea e koe te pana i nga rohe o ona ahuatanga, e ngana ana mo te mahi kua oti te whakarite i roto i nga mahi takirua me te kaha e kaha ana.

|
Pin No. |
Ingoa pin |
Whakaaturanga |
|
1 |
Wuruhi |
Te whakauru karaka 2 |
|
2 |
R1 |
Tautuhi 1 |
|
3 |
R2 |
Tautuhi 2 |
|
4 |
Nc |
E kore e hono |
|
5 |
Mūno |
Te whakauru tika |
|
6 |
R3 |
Tautuhi 3 |
|
7 |
R4 |
Tautuhi 4 |
|
8 |
Qc |
Puta Pin 3 |
|
9 |
Qb |
PINGPUT PIN 2 |
|
10 |
Tūtiro |
Whenua |
|
11 |
Q |
Pātene Pin 4 |
|
12 |
Qa |
Putanga Pin 1 |
|
13 |
Nc |
E kore e hono |
|
Rongo 14 |
Kite |
Te whakauru karaka 1 |
Ko te tepu i raro nei e whakaatu ana i te tepu pono mo te IC 7490-tau counter.Ka rite ki te whakaatu, ka haere tonu te kaihokohoko i roto i nga kawanatanga Mai i te 0 ki te 9, i tera wa ka whakaatuhia aunoa me te timata i te tatau hou Tuhinga o mua.

|
Tohu / Tohu |
Whakaaturanga |
|
Te wehenga mana |
Tata ki te 145 Milliwatts |
|
Te tatau i te waa |
Ka whakahaerehia i te 42 megahertz |
|
Te tatau i nga momo |
Tuku i nga momo tatau |
|
Whakapaahia te whakauru whakauru |
Ka aukati i te paanga o te mutunga tere |
|
Taha Taha |
Ka whakahaerehia i roto i te huringa o te 5 o nga puia |
|
Rangi pāmahana |
Mahi mai -55 ° C ki te 125 ° C |

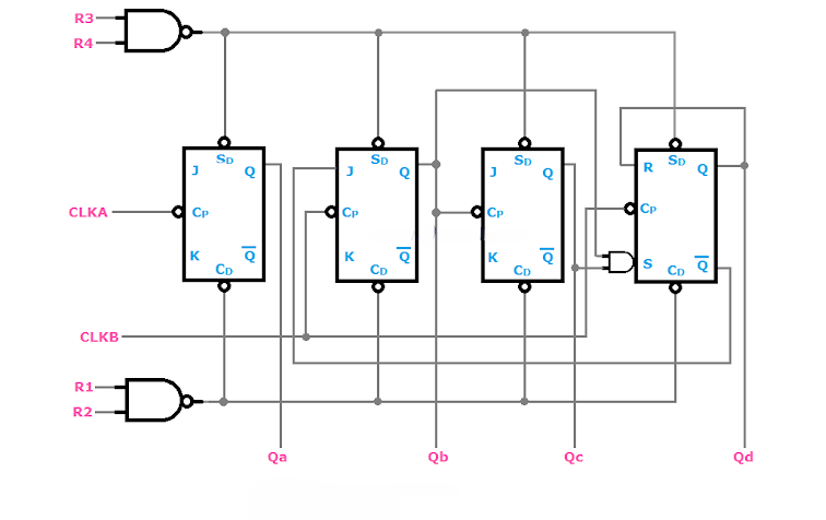
Ko te AC 7490 te hono me te raupapa o nga pononga-e wha o nga pononga a Jk Flip-flops hono, e hanga ana i te karihi o tana kaupapa whakahaere.Ko te tiimata o tenei raupapa ka tiimata me te piripiri e kaha ana ki te tii o nga pini-kokoru e whakahaere ana i te tima clkb.

Ko te hoahoa hanganga o te IC 7490 e whakaatu ana i ona waahanga, me te arotahi ki nga whakauru hei arahi i ana mahi.
• Ko te VCC me te GND e whakarato ana i te kaha o te huringa, me te VCC e tohu ana i te taumata o te ngaohiko teitei me te mahi i te papa o te papaa.
• Nga urunga o te karaka (a me te b) ka whangai i te puhoi riki e hiahiatia ana mo te mahi ic, kei te pupuri i tetahi tohu o te hoahoa counter-ic.
• Tuhia nga whakauru (S1 me te S2) te nuinga o te hono ki te GND i roto i a raatau whenua, e tuku ana i te huarahi ki te whakaohooho i te waa kua tautuhia mai i te 0000 (0).
He maha nga kaupapa e mahi ana ko te tuara o te hoahoa counter;Ko te mohio ki a raatau he mea nui mo te tono whai hua:
• Ka taea e nga kaihokohoko Asynchronous ia flrip-flop ki te mahi takitahi, kaore i te karaka hainatanga, kia rite ki te 7490 me te 7493 me te 7493.
• Ko nga kaihokohoko tukutahi e whakawhirinaki ana ki te puna karaka o te karaka, e whakatairanga ana i nga mahi tukutahi, e kitea ana i nga tauira o te 74160 me te 74163.
• BCD (deled Coded Deondimal) ka hurihia nga nama whakaheke ki roto i te whakatakotoranga rua, e whakatairanga ana i nga taunekeneke raraunga ma roto i nga whakaaturanga mamati.
• Ko te tatau-ad-n te ahunga whakamua i te ahunga whakamua puta noa i te 'n' i mua i te puta o te tautuhi, te tautuhi i te modulus o te kaihokohoko.
• Te wehenga o te wa e whakaatu ana i te waa o te tohu o te karaka karaka na te whakakao i te tere o te whakahohenga-flop, na reira e whakaatu ana me pehea te whakatau i nga tohu tohu tohu.


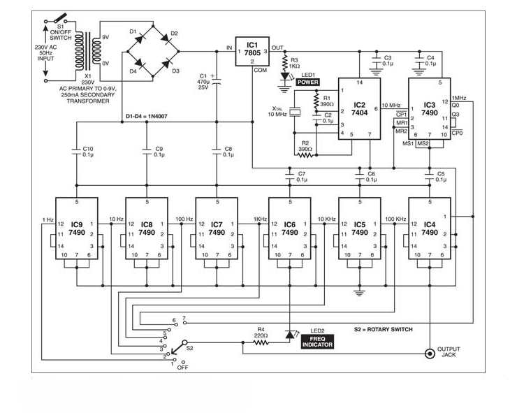
Ko te kaha mahi o te IC 7490 i roto i te wehenga o te wa e kitea ana i roto i tana tono me te 10MHz Crystal Crystal, e haere tahi ana me te hex Inverter iC 7404 me nga waahanga 7490.Ko tenei tohu taapiri e whakaputa ana i te whānuitanga o nga wahanga mai i te 1mhz ki te 1Hz.I ia taumata o nga kaitoro, ko te nuinga o te wehenga e te nuinga o te wa, e whakaatu ana i nga tohu o te kaupapa ki te whakaputa i nga mahi wehe kore mahi.

Ko te IC 7490 e whakahaere ana hei nama mo te taapiri (BCD), e waatea ana i roto i nga whenua kotahi tekau mai i te 0 ki te 9, te whiwhi i te tohu o te modulo-10 (mod-10).I tona matua ko nga waahanga tatau e rua: he mod-2 me te mod-5 counter.Kia whakakotahi, ko enei waahanga e whakaatu ana i nga kaha tekau tau, ka tutuki i nga whakaritenga o te tika me te whai hua.Ka tiimata te mahi me te nama mo te mod-2 e noho ana i waenga i nga whenua e rua, 0 me te 1. Ko tenei oscilation e whakaputa ana i tetahi putanga hei whakauru i te karaka-5 counter.He whai hua nga hononga taapiri: hono i te karaka o te nama mod-5 ki te clkb me te kaakahu mod-2 ki te plka kia pai ai te mahi maeneene.

Ko te waa ka uru te tohu karaka i te waahanga mod-2, ka taea e ia te whakauru i tana waahanga, ka tohua e tenei waahanga o te mod-5 kia rima nga waahanga o te BCD..Ko te mea e rua nga titi (R0 me R1) me nga pine e rua (s0 me te S1), ka tukuna e te kaihokohoko te mana whakahaere i tona whenua.Te whakauru i te PIN tautuhi me te tohu teitei, te whakarite ranei i tetahi PIN Set iti e whakaatu ana i te tatau ki te 0000, ka mau tonu te huringa.I te taha toto, he tohu iti i runga i te tautuhi me te teitei kei runga i te huinga ka taea te tohutoro ki te raau nui o te 1001, e iwa ranei.

Kia kaha te whakanui i te kaha o te tatau ki nga mati takirua (tae atu ki te 99, mod-100) me nga tohu tuatoru ranei (mo te 999, mod-1000) me tino whakatikatika.Na roto i te whakauru i te putanga teitei mai i te ic rite te whakauru karaka ki tetahi atu raupapa i roto i te raupapa raupapa, ka taea e enei whakatikatika.Mo nga mahi mod-10, ko te whakauru tuarua tuarua, i kitea i te titi 1, me hono ki te QA, me etahi atu o nga titi katoa e tika ana kia whakatauhia.Ko te pense kotahi i tukuna ki te titi 1 ka whana i te tatau.Te whakamahi i tetahi hinengaro uiui, mo nga mahi mod-6, whakauru ki te whakauru i nga titi R3 me te R4 i hangaia, ka uru ki te whakauru i te anga tatau.
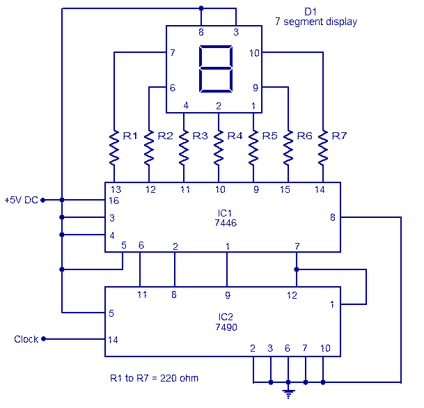
Te tuhura i te hoahoa porowhita mamati me te 7490 me te ic 7446 hei whakaatu i nga nama mai i te 0 ki te 9 ki te whakaaturanga 7-waahanga e haere ana ki te hikohiko.Ko ia puututu karaka ka whakarereke i tenei whakahoahoa, te hanga i tetahi waahanga e whai kiko ana mo nga whakaaturanga whakakitenga.
Ko te IC 7490 te mahi hei taarua, e tatau ana i te 0 ki te 9. Ko tana mahi ko te wehe i te karaka o te karaka, e whakaatu ana i te tika o te raupapa tatau e kitea ana i runga i te whakaaturanga.Ka taea e koe te whakanui i te IC 7490 mo tona tiamana, ina koa i nga karaka mamati me nga nama mo te waa e kii ana i te mana whakahaere.
I roto i te mahi, ko te whakatakoto i te IC 7490 e whai whakaaro ana ki nga taumata mana, te whakaheke i te haruru, me te whakahoutanga o nga tohu whakauru.He angitu te whakahaere i enei waahanga ka mau i nga mahi maeneene me te aukati i te tatau.Ka taea e koe te kukume i o raatau wheako ki nga tauira aratau-ki-te-ki te whakakoi i te pumau me te tino tika.

IC 7446 te mahi nui ki te huri i nga putanga o te nama ki roto i nga tau mohio ki runga i te whakaaturanga 7-waahanga.Ka mahi ia hei taraiwa, te whakamaori i te putanga o te Binary iC 7490 me te whakahohe i nga waahanga tika mo te hanganga mati tatauranga.
Te whakatinana i te IC 7446 e pa ana ki nga whakaaro whaitake.Te whakarite i nga waahanga o naianei me te kounga hononga ki te aukati i te ahiuto me te whakarite i te kitenga nui.Ka taea e koe te whakauru i nga kaimono ki te whakariterite i nga rerenga o naianei, na reira e kaha ana te whakaatu whakaaturanga.
Ko te tohu o nga punaha mamati kua tukuna i roto i a raatau mahi mahi me te urutau ki te rereke i nga huringa karaka.Te whakarite i te whakahoutanga i waenga i te huringa pulse karaka me te punaha maeneene e tautoko ana i te mahi maeneene, me te whakatika i nga hiahia hoahoa me nga taiao hoahoa.
I roto i te ao mamati mamati, ko te IC 7490 e mau ana i te waa o te huringa tatau 0 ki te 9. Ka rite ki nga taputapu e kaha ana ki te whakahaere tika, ka whakakotahihia e ia i etahi atu mea mamati,Te whakaatu i te hononga honohono e manakohia ana e koe.
I kitea e te IC 7490 tetahi mahi whai kiko i roto i nga whakaaturanga 7-waahanga, te whakahaere i tetahi huarahi kua whakaritea ki te tohu nama.Ko nga whakaaturanga e kitea ana i roto i nga hikohiko kaihoko, me whakarite te panui huakore.Ka taea e koe te keri ki nga rereketanga o te pai o te IC 7490 ki te whakatutuki i nga mahi whakaaturanga tino pai, kaore e taea e koe te whakatairanga ake i to taunekeneke engari ka taea e ia te tarai i te huarahi e kitea ai te huarahi e kitea ana.Ko te whakatikatika i enei whakaaturanga me te tino wehewehe e wehe ana koe i nga mea rongonui e hiahia ana ki te ako.
Ina whakanohohia ki te pokapū o nga kaitakaro mamati me nga karaka, ka whakaatu te tohu i te IC 7490 i te wa e mohio ana ki te wa e wehewehe ana.Na roto i tana awe i nga punaha tiimatanga-waa, e whakarato ana i nga waahanga wa pono e whakamahia ana mo nga whakahaere.Ko te whakawhiwhinga i tana tukutahi me nga waahanga whakaotinga e tono ana kia whakauruhia he whakakotahitanga o te ariā me te ringa-i runga i te whakamatautau.Ko tenei mahi ngawari e huri ana i nga mahi tuuturu ki te whakakotahitanga o te waa ki te mahi i te waa e whakamahia ana e te waa Afilionados.
Te whakauru i te IC 7490 hei whakauru i nga waahanga whakahaere i roto i nga punaha mamati me te whakatairanga whakatairanga whakatairanga whakatairanga i te whai huatanga o te mahi.He orchesteras nga tukanga uaua penei i te mahi whakarite me te tohatoha rauemi ma te pupuri i nga huringa whakahaere.Ko enei mea i roto i te kaiwhakarato tūmau e whakamahi ana i enei waahanga hei whakamahine i te whakauru tuuru, kia pakaru i te hihiri o te whakahaere waka whatunga.Ko tenei tono tupato e whakaatu ana me pehea te whakauru i nga hangarau hangarau whakakotahi me te whakanui i nga kaha o te punaha.
Ko te tirotiro i te IC 7490 i roto i tenei tuhinga ka whakapumautia tona tino mahi hei pehanga o te tekau tau ki te hiko hiko.Ma tana tatau tika me te tautuhi i nga kaha, ko te IC 7490 kua whakamatauhia i roto i te maha o nga tono e hiahia ana ki te whaikorero me te tika.Ko tana whakaurutanga ki nga momo taputapu kaore anake e whakarei ake i nga mahi engari ka raru hoki te uaua i roto i te hoahoa porowhita mamati.I a tatou e haere tonu ana ki te pana i nga rohe o te mea ka taea i te hiko hiko, ko nga kaupapa tuatahi e whakanuia ana e te IC 7490 e kaha ake ana ki nga mahi hou.Ko tenei tirotiro taipitopito o te IC 7490 kaore i te whakanui i to maatau mohio engari ka whakanui i tona huringa ki te hanga i te heke mai o te hangarau.
Tena koa tukuna mai he uiui, ka whakautu wawe taatau.
Ko te IC 7490 he kaihokohoko rua e tatau ana i te 0000 ki te 1001, he pai mo te tatau mamati i nga whenua tekau.Kei te whakamahia noa i roto i nga taputapu e hiahia ana ki te tatau tika, penei i nga karaka mamati, i nga kaihokohoko inenga ranei.Ka awhina te ic ic ki te wehewehe i te waa ki nga waahanga maamaa, te tuku i nga taputapu whaihua me tetahi whakamaharatanga mo te waa.
Ko te tohu o te 5490 e hangaia ana me te rangatira / pononga putorino, te whakarite ki te wehewehe-rua-rua me te rua nga waahanga wehenga-e rima nga waahanga.Ko tenei whakaritenga ka whakarite i nga whakawhitinga pai i waenga i nga ture a-rua, te tautoko i te tukutahi i roto i nga punaha matatini penei i te mahinga pai.
Ko te IC 7490 e whakahaere ana i te Asynchronousy hei modulo-10 counter.He pai ki nga tono ka iti te kino o te waa, ka tuku i te otinga ngawari me te utu nui kua whakaritea ki nga kaiuru.
Ko te IC 7490 e whakaputa ana i te putanga o te tau tekau tau, te pahikara i roto i nga whenua kotahi tekau.He whai hua tenei putanga ki nga tono e hiahia ana ki nga tauira rite, penei i nga nama huihuinga, i nga waahanga wehewehe ranei i te tukatuka tohu mamati.
Ko te IC 7490 e mahi ana i te tatau-rua mai i te 0 ki te 9, e tika ana mo te tatau paerewa paerewa.He rereke, ko te IC 4017 nga putanga rerekee, he pai ake mo nga whakaaturanga taraiwa, te whakahaere ranei i nga waahanga taahiraa.Ko te whiriwhiri i waenga i enei ngota ka whakawhirinaki ki nga hiahia motuhake o te atanga putanga.
Ko te IC 7490 te whakahaere kotahi tekau nga whenua (mod-10), e tika ana mo nga mahi ka uru ki te tekau tau.I tetahi atu taha, ka taea e te IC 7493 te neke atu ki te tekau ma ono nga whenua (mod-16), e whai hua ana mo nga tono whanui penei i nga tohu mamati maha atu ranei.
Ka neke te puku i roto i nga whenua kotahi tekau, i te nuinga o te 0 ki te 9, a ka whakaara.I roto i te whirihoranga 4-bit, ka taea hoki te tatau ki te 15. Ko enei kaihokohoko e whakamahia ana i roto i nga whakaaro e hiahiatia ana, penei i nga whakaaturanga maha, i nga punaha raanei ranei nga kaupapa raarangi i runga i te tatau.Ko tenei mahinga ka whakarite kia whai tika nga huringa me te tuhi.
i te 2024/11/28
i te 2024/11/27
i te 8000/04/18 147757
i te 2000/04/18 111934
i te 1600/04/18 111349
i te 0400/04/18 83719
i te 1970/01/1 79508
i te 1970/01/1 66895
i te 1970/01/1 63010
i te 1970/01/1 63000
i te 1970/01/1 54081
i te 1970/01/1 52117