
I roto i te whenua o nga taonga hiko hiko, te TL494 Ka puta ake a Pwm Conforpler hei waahanga ngawari, mahi i runga i te waa-tere, aratau-aratau.E WHAKAARO ANAKE KI TE WHAKAMAHI KI TE WHAKAMAHI-CH CHIP katoa, ka kohikohia nga waahanga katoa mo te whakahaere PWM pai i nga tono toha mana.Ko te oscillator ka taea te whakarite i te kaha o te whakahaere tika ki te whakahāngai i nga hiahia tono motuhake.Ko te mana mate ka tarai i tetahi atu waahanga, ka taea te whakaheke i nga ngaronga, te whakapai ake i te kaha ki te tono kia whakarahi i te penapena pūngao.
Ko te waahanga tuuturu o te TL494 ko tana pulse-flop-flop-flip, ki te whakahaere i te huarahi tohu whakaputa, e awe ana i te ngawari o nga hoahoa-a-mana.Ko te mana whakahaere o te 5v i roto i te maramara mahi hei tohu tohutoro, i te wa o te whanaketanga me te whakamatautau, me te whakarite i nga punaha puta noa i nga tikanga kawenga rereke.Ka tautokohia e te IC te pana-pana me nga momo putanga-kotahi, kia noho noho ai i te maha o nga tono.Ka taea e tenei punaha te uru o te TL494 ki te whakauru i nga hoahoa, mai i nga waahanga hiko tika ki nga hoahoanga tuku-kaha.Ko tona kaha ki te whakauru i te waatea ki nga rereketanga e whakaatu ana i tona whai hua, e tuku ana i te haere noa ki te whakarite i te utu-kore ranei.Na enei waahanga whakarereke, ka mau tonu te TL494 ki te hiko-tapahi hiko, te whakatairanga i nga ahunga whakamua i roto i nga punaha whakahaere me nga punaha whakahaere.

|
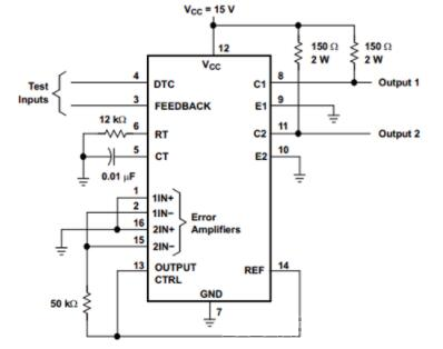
Pin No. |
Ingoa pin |
Whakaaturanga |
|
1 |
1in + |
Te whakauru kore-aukati hei hapa i te wharangi 1 |
|
2 |
1IN- |
Te hurihuri whakauru ki te Hapa Amplifier 1 |
|
3 |
Urupare |
PIN whakauru mo te urupare |
|
4 |
DTC |
Te whakauru i te mana whakahaere-a-wa |
|
5 |
Cta |
Ka whakamahia e te Kamupene Kaihapa te whakanoho i te waa oscillator |
|
6 |
Rt |
Ko te aukati o te aukati i whakamahia hei whakanoho i te waa oscillator |
|
7 |
Tūtiro |
Pine papa |
|
8 |
C1 |
Ko te roopu roopu o te Putanga BJT 1 |
|
9 |
E1 |
Ko te tauranga emmitter o te putanga BJT 1 |
|
10 |
E2 |
Ko te Putanga Emitter o BJT Putanga 2 |
|
11 |
C2 |
Ko te roopu roopu o te Putanga BJT 2 |
|
12 |
Mūno |
Te toha tika |
|
13 |
Putanga Ctrl |
Whiriwhiria nga putanga kotahi-mutunga / whakarara, pana ranei
mahi |
|
Rongo 14 |
Kāore |
Te putanga Regulator Reprograto 5-V |
|
15 |
2IN- |
Te huringa whakauru ki te hapa i te wharangi 2 |
|
16 |
2in + |
Te whakauru kore-aukati hei hapa i te wharangi 2 |
|
Wāhanga |
Whakaaturanga |
|
5v puna korero |
Ka whakarato i te whakaputanga 5V e mau ana ma te whakamahi i te parau tumu bandgap.
Hohe i te wa e nui ake ana te VCC 7.1V.E waatea ana i te PIN 14 (Ref) mo roto, o roto ranei
Te whakamahinga o waho. |
|
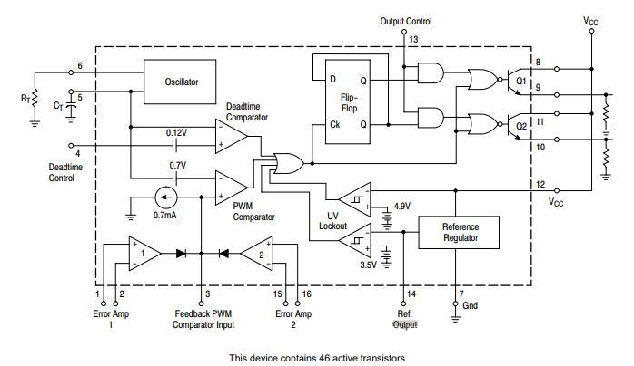
Kaiwhakawhanake whakahaere |
Kei roto e rua nga kaiwhakawhanake e waihangahia ana e te toha kotahi.Te
Te whakaputa i te kaha o o raatau tohu ki te ST PIN via Diodes
Mo te mana whakahaere. |
|
Sawtooth oscillator |
Ka whakaputa i te ngaru hiko i waenga i te 0.3v me te 3V.
Ka taea te whakatikatika i te nuinga o te waa ki te whakamahi i nga whakakeke o waho (Rt) me te Kaitautoko (CT)
Ki te tātai: f = 1 / (RT × ct). |
|
Ko te turaki a Pulse |
Ko te huringa flip-flop tetahi o nga kaiwhakaari whakaputa i te wa o te
Te hinganga o te tohu o te Kaute.Ka whakaatuhia i te putanga o te Kaute
maturuturu iho ki te kore. |
|
Aupuna |
Whakataurite te tohu PIN comp me te ngaru sawtoot.
Putanga kore ki te mea he teitei ake te huringa sawtoot me te kotahi mena ko te tohu comp ko te
teitei ake. |
|
Te Mana-mate
|
Ka tautuhia te wa iti rawa i te wa kaore he tohu whakaputa ka puta.
Whakahaerehia ma te PIN 4 (DTC).Ko te taunoa te huringa mahi nui ko te 45%;whakaheke ki
42% i te wa ko te DTC. |
|
He kaiwhakamaori hapa |
Ko nga kaiwhakamaori teitei me nga tohu whakauru mai i -0.3v ki te 2V
Ko raro te huringa tuku.Ko nga putanga he kaha ki te whakahaere PWM me te whakatika
I runga i te urupare. |
|
Nga Taonga-Whakahaere Whakahaere |
Whiriwhiria nga putanga mo te kotahi-mutunga (tukutahi) ranei
pana-toia (hurihuri) mahi.Motuhake o te oscillator, i te flip-flop ranei
urungi. |
|
Nga Kaituku Putanga |
Ka taea te heke, te puna ranei tae atu ki te 200 ma.Te huringa whakawhiti:
<1.3v (Aratau-a-temmitter) me te <2.5v (aratau-a-kaikohi).
Mahi tōtika me te pono. |
• Ka whakaratohia e rua nga putanga pwm e rua me nga tikanga whirihora (pana-pana, kotahi-ka mutu ranei).
• Kei roto i te oscillator kua oti te whakarite me te whakamohiotanga whakahoahoa.
• Te puna korero mo te 5V a roto mo te whakahaere pumau.
• Ko nga Kaituku Putanga te whakahaere i te 500 ma, ko te whakaputa, he totohu ranei o naianei.
• Nga tohu o te riipene i raro i te maukati mo te haumaru.
• I hangaia-i roto i te whakahaere PWM me nga waahanga whanui.
• Ka tautokohia e te Kaiwhakaako Oscillator te rangatira, te mahi pononga ranei.
• Te whakahaere i te waa-mate mo te waa ngawari.
• Ka whakatikatika i te tukutahi o waho.
• Nga tauira-aunoa-aunoa e waatea ana (NCV Tuhinga).
• Kōwhiringa kohinga koreutu-kore e tukuna.
|
Tuhinga |
Parapara |
|
Te Whawhai Ora |
7v ki te 40v |
|
Te maha o nga whakaputanga |
2 putanga |
|
Te whakawhiti i te waa |
300 khz |
|
Huringa mahi nui |
45% |
|
Taha Huinga |
40 v |
|
Whakaputa i naianei |
200 MA |
|
Te whakaputanga nui o naianei mo nga PWMS e rua |
250 MA |
|
Rangi pāmahana |
-65 ° C ki te 150 ° C |
|
Te wa hinga |
40 NS |
|
Whakatika Wa |
100 ns |
|
Kei te waatea nga paanui |
16-Pin Pdip, Tshop, Soic, SOP |
|
Parapara |
Te rohe teitei |
Whakaaturanga |
|
Hokona nga ngaohiko (vcc) |
41 v |
Kaua e nekehia te huringa tuku ki te 41 v kia kore ai e pakaru. |
|
Urunga Whakauru (VI) |
Vcc + 0.3 v |
Me noho tonu te ngaohiko Whakauru i roto i te 0.3 v i runga ake i te tohatoha
ngaohiko (vcc). |
|
Uiui putanga (vo) |
41 v |
Te huringa putanga i te kooti o roto
Me noho tonu a Travistor i raro iho i te 41 V. |
|
Putanga o naianei (io) |
250 MA |
Ko te Komihana o naianei kaore e tika
neke atu i te 250 ma. |
|
Ko te wera wera |
260 ° C (10 hēkona) |
Ko te wera o te wera ka whakamahia i te 1.6 mm (1/16 inihi)
Mai i te tinana ic, iti ki te 10 hekona. |
|
Te pāmahana rokiroki (TSTG) |
-65 ° C ki te 150 ° C |
Te Haumaru Haumaru mo te penapena i te IC kia kore ai e pakaru
pāmahana tino. |
Ko te huringa o teianei me nga tohu o naianei mo te whakahaere i te waahanga whakauru:
• Urupare PIN o naianei: Kua iti noa iho ki te 0.3 ma.
• Te nuinga o te utu mo te Fosc Oscillator: ka taea te whakarite i roto i te 1 khz ki te 300 khz.
• CT OSCILLATOR TEAMIMINATIME: Me whai uara i waenga i te 0.47 NF me te 10,000 NF.
• RT OSCILLATOR TE WHAKAMAHI: Ka taea te rereke i waenga i te 1.8 Kω me te 500 Kω.
• Nga huringa toha VCC: me whānuitanga i waenga i te 7 V me te 40 V.
• VI Asspample Inputifier Inputid: Me taka i waenga -0.3 v me (VCC - 2 v).
• Vo Transsitor Collector: Kua whakatauhia i te 40 v, me ia kaiwhakaari e whakahaere ana i te roopu o te 200 ma.
Kua waihangahia te TL494 ki te whakahaere i nga putanga PWM takirua i te waa noho tonu me te huringa mahi whanui.Ko te taputapu tenei e arotau ana ki te whakamahi iti i nga waahanga iti, penei i nga kaiwhaiwhai me nga kaiwhakaari, ki te taraiwa i te oscillator.I roto i tana hoahoanga, ko te Wharaoutre Varkforms he maamaa ki te whakaputa i nga putanga PWM, ka whakatauhia e te mahi a te Pulse-Flop-Flop.Ko tenei mahinga rautaki e whakatairanga ana i te kaha whakahaere me te whaikorero, ka kitea i nga tono hikohiko e whai kiko ana ki te hoahoa me nga rongoa ohanga.
Ko te nuinga o te oscillator e awe ana i te mana mate-mate me te whakatipuranga o nga tohu pwm pumau.Ma te kowhiringa i nga uara motuhake (RT) me te Utautai (CT), ko te mana tika o tenei waa ka taea.Ko tenei whakataunga e pa ana ki te whakatau me te whakautu o te kaiwhakahaere o te PWM.Ko te torotoro taipitopito o nga waahanga wahanga hiko hiko e whakaatu ana ko te CT me te CT e whakaatu ana i nga whakatutukitanga o nga whaainga motuhake i roto i nga punaha e hiahiatia ana te whakahaere.Hei tauira, i te whakawhanaketanga o te kaha e whakarite ana i te pai, kia pai te whakatika i enei tohu ki te whakatutuki i nga ahuatanga motuhake mo te mahi therting.Ko tenei tino arotahi he aha te nuinga o te waa e wehe ana i tetahi hoahoa pumau mai i etahi atu i roto i nga hikohiko mahi.
Ko te TL494 he PWM Vers (Pulse Whanui Whakaputanga) Kaitoha i roto i nga taonga hiko me nga kaitahuri DC-DC.Ka whakarato i te mana whakahaere putanga puta noa i te whakakotahitanga o nga waahanga matua me nga tautuhinga whirihoranga.Anei me pehea te whakarite me te whakamahi tika.Tiimata ma te hono i nga titi whakauru o te hapa o nga hapa ki te whenua.Ma tenei e whakapumau he tohu tohutoro pumau mo te ture.Ko nga titi whakauru kore-aukati me hono atu ki te tohu ref, e whakarato ana i te 5V tohutoro tohutoro.Ko tenei tatūnga e tautuhi ana i te ngaohiko whaainga e whakarite ana te TL494.
Ko te DTC (te mana whakahaere o naianei) PIN me te urupare PIN awhina awhina me te whakakaha i te punaha.Ko te titi DTC ka whakatikatika tika i te huringa PWM, te tuku i tetahi huarahi ngawari ki te whakarereke i te mana whakaputa me te kore e whakarereke i te putunga urupare.Ko te PIN urupare e whakarato ana i te aro turuki, te whakarite kia mau tonu te punaha i nga mahi ahakoa nga panoni ki te utaina ki te utaina ranei.Pins 5 me te 6 te whakahaere i te mahinga o te Oscillator, e whakatau ana i te tere hurihuri o te tohu PWM.Na roto i te hono atu ki tetahi kai-a-waho me te kaitapu ki enei titi, ka taea e koe te whakatika i te waa ki te whakatika i te whai hua.Ka pa ano hoki tenei waa ki te hoahoa o etahi atu waahanga penei i te Inductrsors me nga Kaitapu, te rahi o te rahi me te mahi.
Ko te tohu hapa he matua ki te mahi a te TL494.Ka whakatauhia he tauira o te ngaohiko putanga ki te tohutoro 5V ka whakatika i te tohu PWM.Ko tenei punaha urupare e whakarite kia noho tonu te putanga i raro i nga tikanga rereke, e whakarato ana i te ture mana pono.Ma te whirihora tika o ona pi me nga tautuhinga, ka tukuna e te TL494 he otinga me te tino tika mo te tuku hiko me nga tono whakawhiti.

TL494 Huarahi Whakamatau
• Micro-kaitirotiro mo nga punaha solar
• Nga miihini horoi, mai i te tahua ki te mutunga-mutunga
• Nga paihikara hiko
• Nga paowa paowa
• Intsers mo nga punaha mana solar
• Ko nga taonga hiko AC / DC, me te whakatikatika kaha, neke atu i te 90 watts
• Nga rongoā a AC / DC mo te telecom me nga kaituku, me nga mana whakahaere me nga tohu taatai
• Rorohiko Whaiaro me nga Rorohiko
• Te Miihini Miihini Miihini
• Nga taonga hiko mo nga kaitoro

TL494 Whakaahua Matapihi TL494

TL494 Te Whakaaturanga Taitara

TL494 Maakaro Iverter
• UC3843
• TL3842
• UC2842
• SG2524

Ko te Kaiwhakahaere TL494 Pwm he taputapu nui e whakarato ana i te otinga ngawari mo te whakahaere me te whakahaere i te mana i roto i te maha o nga tono hiko.Ko te whakatipuranga o nga ahuatanga, tae atu ki nga putanga PWM takirua, he pai te whakamahi i te oscillator, me nga tikanga whakaurunga, he pai ake mo te hanga porowhita whai hua me te pono.Ahakoa e hoahoa ana koe mo nga taputapu iti, nga punaha nui ranei, ka awhina te TL494 i nga mahi whanui, me te poipoi i te auaha me te whakatairanga i te mahinga o o kaupapa.
Tena koa tukuna mai he uiui, ka whakautu wawe taatau.
Ko te huringa TL494 te Tl494 whakauruhia e whakarato ana i nga whiringa whirihoranga whakaputa, ka taea te pana-pana me te whakaputa kotahi-mutunga.Ko tenei whakatikatika i puta mai i tana waahanga whakahaere-whakahaere, ka whakamahia e nga kaihoahoa ki te arotau i nga hoahoa o te punaha kia rite ki nga tono motuhake.Ko te makona aronganui ki te whakatutukitanga i te whai huatanga me te whakatutukitanga i roto i nga tono rereke he whaihua nui mo nga miihini maha.
Ko te TL494 e whakahaere ana i te tuku mana ma te whakamahi i te Huringa Whanui Plulse (PWM), te whakahaere i te kaha ki te whakamahi i nga purongo o nga uri rereke.Ko te PWM te kaupapa matua o te whakahaere mana hou, te whakarite me te whai hua me te riterite.Ko te hunga hihiri o te PWM e mohio ana ki tana mahi nui ki te whakaheke i te kaha o te kaha me te whakaputa waiariki i nga taputapu hiko, te whakakore i nga whakaaro whakapehapeha i roto i te hoahoa pai.
Ka tae te TL494 ki te rohe huringa e haangai ana mo te 48%.Ka whakaarohia e nga kaihoahoa tenei rohe i te wa e mahi ana i nga waahanga e hiahiatia ana i te ture mana, e mahi ana i roto i enei tohu ka whakapakari i te mana o te taputapu me te roa o te taputapu.E kaha ana nga miihini ki te wero ki te whakarahi i nga mahi me te kore e nui atu i tenei paepae, ka kite i te whai waahi ki te whakaoti rapanga auaha.
Ko te tatauranga mo te TL494 e whakahaerehia ana ma te whakamahi i te tātai 1.2 / (RTCT).He mea nui te rangatira mo tenei tatauranga mo te whakahou me nga whakaritenga hurihuri.Ko te tukanga o te kowhiri me te tātai i nga waahanga ka whakahoa mai i nga tohunga ngaio e aukati ana i te awe o te tino tika i nga mea katoa mai i te mana o te motuka.
Ka whakahaerehia te TL494 i roto i tetahi waahanga whakaurunga i te -0.3v ki te 42v.Ko tenei waahanga whanui te whakauru i roto i nga momo ahumahi, te whakatutuki i nga waahanga ngawari-iti me nga whakaritenga hoahoa teitei.Ko te whakatutukitanga aronganui o te hanga punaha whakatikatika e tutuki ana i nga wero rereke he waahanga motuhake o te hoahoa hangarau.
Ko te PIN urupare a te TL494 he mea nui mo te whakatairite me te whakatika i te whanui Pulse Pulp, e pupuri ana i nga mahi i runga i te ara.Ko nga tohunga ngaio e tino aro ana ki te hikohiko e maioha ana ki te mahi a tenei PIN, ma te whakamahi i nga huringa ki te piki haere o nga taiao.Ko te pupuri i te pumau me te whakautu i nga punaha i raro i nga tikanga rereke he puna pai.
Ko te mahinga o te Oscillator o te TL494 a TL494 mai i te 1 khz ki te 300 KHZ, e tuku ana i nga tohu ngawari e tika ana ki nga hiahia tono motuhake.Ko te whakatikatika i tenei waa e haangai ana ki nga whakaritenga me nga whakaritenga kaupapa, ko te tuku i te whakaaetanga whaiaro ki nga kaiwhakamahi i a raatau e haere ana i nga waahanga o te waa me nga wero tukatuka tohu ranei.
Ko te whakahaeretanga o naianei kei te TL494 ka tutuki ma te tae ki te 16 ki te 1 ranei. Ko te tiaki i nga punaha ki te kaha o te whakahaere i te waahanga e mau ana i te waahanga.E pai ana nga miihini ki te hanga i nga tiakitanga o te punaha o te punaha BLSER, te whakawhānui i te koiora o nga waahanga nui.
I roto i te TL494, ko te PWM e whakahaere ana i te tere motuka ma te whakatika i nga huringa mahi na roto i te "Off-atu", kia whai hua me te tino tika.Ko te whakatikatika i te mana whakahaere ki te whakahaere i te tere me te tarai i te hihiri o nga kaiwhakarato i nga mara me nga miihini, e maioha ana ki te mana maeneene e tuku ana i te mana maeneene.
Ka whakaputahia e Tl494 nga tohu kua pa ki a DC kaore ano hoki he AC, kaore ranei, e taea ai te whakahaere kaha kaha-kaha.Ko nga tohu PWM e tutuki ana i te penapena penapena me te whakarei ake i te hunga e pa ana ki nga tono kaha-a-kaha, e hiahia ana hoki ki te whakarite tika.
i te 2024/11/28
i te 2024/11/27
i te 8000/04/19 147784
i te 2000/04/19 112077
i te 1600/04/19 111352
i te 0400/04/19 83844
i te 1970/01/1 79648
i te 1970/01/1 67019
i te 1970/01/1 63140
i te 1970/01/1 63071
i te 1970/01/1 54099
i te 1970/01/1 52232