
Te Ad620 Ko te Aignified Acondomical me te tino kaha.Ka taea e ia te whakatikatika i te 10,000 ma te whakamahi i te kotahi noa iho.E waatea ana i roto i te 8-arahi me te whakakii i te paanui, ka tukuna he tapuwae uaua ki te whakataurite ki nga hoahoa.
Ka whakarite te taputapu i te kaha o te kaha, me te nui o te waa o te 1.3ma, kia pai ai te whakahaere mo nga tono whakahaere-whakahaere me nga tono kawe.Ko te Ad620 e whakamanamana ana ki te tino kore o te 40 ppm, he huringa o te 50 μV a Max, me te huringa o te 0.6 μV / ° C Max.Ko enei whakaritenga kia tino pai i roto i nga punaha hoko raraunga tino rite ki nga pauna pauna me nga hononga transderger.Kei roto i te tangi iti o te tangi me te iti o te whakauru, e kore e pai mo nga taputapu rongoa e hiahiatia ana e te panui tika.


|
Āhuatanga |
Whakaaturanga |
|
Te ngawari o te whakamahi |
He maamaa ki te whakamahi i te hoahoa me te tuumomo o waho mo te whiwhi
whakatikatika. |
|
Whiwhi RANGE |
Ka whai hua ki tetahi tuunga o waho, ka taea te whakarite mai i te 1 ki te
10,000. |
|
Te waahanga tuku hiko |
Whakahaere i runga i te whānuitanga whanui o te ± 2.3 v ki te ± 18 V. |
|
Mahinga |
Ko nga taonga o te 3-op-op-amp-amp
hoahoa whakahoahoa. |
|
Whiu |
E waatea ana i roto i nga kete 8-arahi me te riihi. |
|
Te kohi kaha iti |
Te whakarato moni nui o te 1.3 ma. |
|
DC Mahi |
He pai nga ahuatanga o te karaehe BC. |
|
Te huringa whakauru |
Te huringa whakauru i te 50 μv. |
|
Whakawhitinga Whakauru Whakauru |
Ko te iti o te whakaurunga whakaheke iti o te 0.6 μv / ° C. |
|
Te whakauru i naianei |
Te whakauru urunga nui o te 1.0 na. |
|
Ko te hekenga whakakahoretanga-noa |
Ko te whakakahoretanga o te tauwehenga noa o te 100 DB iti i te G = 10. |
|
Tangi iti |
Ko te haruru o te ngaohiko Inputi o 9 NV / √hz i te 1 khz. |
|
Te haruru whakauru |
0.28 μVa te haruru o te haruru o te haruru i te 0.1 Hz ki te 10 HZ. |
|
Nga Whakatakotoranga AC |
Nga waahanga pai o te mahi ac me te 120 khz bandwidth
i g = 100. |
|
Te whakatau i te waa |
Te whakatau tere i te 15 μs ki te 0.01%. |
Anei he tepu taipitopito o nga taputapu whakairi i Inc. Ad620bn Nga whakaritenga hangarau, nga tohu, me nga taatai, me nga waahanga me nga whakaritenga rite.
|
Tuhinga |
Parapara |
Taipitopito |
|
Whakapā whakapā |
Arahi, tin |
Load / Tin |
|
Maunga |
Na roto i te kohao |
Na roto i te kohao |
|
Momo Momo |
Na roto i te kohao |
Na roto i te kohao |
|
Paati / Take |
8-dip (0.300, 7.62mm) |
8-dip (0.300, 7.62mm) |
|
Tuhinga o mua |
8 |
8 |
|
Te maha o nga waahanga |
1 |
1 |
|
Pāmahana whakahaere |
-40 ° C ~ 85 ° C |
-40 ° C ~ 85 ° C |
|
Whiu |
Ngongo |
Ngongo |
|
Waehere Jesd-609 |
e0 |
e0 |
|
Waehere pbfree |
Kāo |
Kāo |
|
Wahanga Mana |
Neha kē |
Neha kē |
|
Taumata Maha Kore (MSL) |
1 (mutunga kore) |
1 (mutunga kore) |
|
Tuhinga o mua |
8 |
8 |
|
Waehere Eccn |
Taringa- |
Taringa- |
|
Tohenga |
10Ghhm |
10Ghhm |
|
Te wehenga mana Max |
650mw |
650mw |
|
Tūnga kāpene |
Takirua |
Takirua |
|
Te maha o nga mahi |
1 |
1 |
|
Taha Taha |
15v |
15v |
|
Papamuri |
2.54mm |
2.54mm |
|
Tau waahanga |
AD620 |
AD620 |
|
Takenga PIN |
8 |
8 |
|
Te huringa tuku |
36V |
36V |
|
Te whakahaere i te tuku i naianei |
1.3ma |
1.3ma |
|
Ko te tuku tohu |
1.3ma |
1.3ma |
|
Te wehenga mana |
650mw |
650mw |
|
Te reiti i patua |
1.2V / μs |
1.2V / μs |
|
Momo whakanui |
Taonga whakangungu |
Taonga whakangungu |
|
Te hekenga take noa |
93 db |
93 db |
|
Nāianei - o nāianei |
500PA |
500PA |
|
Ngaohiko - tohaina, kotahi / rua (±) |
4.6v36v ± 2.3v18v |
4.6v36v ± 2.3v18v |
|
Putanga o naianei ia ia hongere
|
18Ma |
18Ma |
|
Te Urunga Whakauru (vos) |
30mv |
30mv |
|
Ko te Volgar Off-NOM |
-15v |
-15v |
|
Ngaohiko - tohutoro whakauru |
15 μv |
15 μv |
|
-3db bandwidth |
1MHz |
1MHz |
|
Whakauru Inputsest Vaianei-Max (IIO) |
0.00075μA |
0.00075μA |
|
Uiui Momo-Min |
1 |
1 |
|
Kohinga Kore-Nom |
10 |
10 |
|
Kore-linerity-max |
0.00% |
0.00% |
|
Roa |
9.27mm |
9.27mm |
|
Te teitei e noho ana (Max) |
4.57mm |
4.57mm |
|
Whakapiki te radiation |
Kāo |
Kāo |
|
Te mana o te rohs |
Kore-rohs tutuki |
Kore-rohs tutuki |
|
Ārahi |
Kei roto |
Kei roto |
|
Tau waahanga |
Whakaaturanga |
Kaimahitaonga |
|
Ad620brz-rl |
Ampkangas Instrsion, 85 UV Overset-Max, 1 MHZ Band
Whanui, PDSO8, arahi koreutu, MS-021-AA, waiwai-8 |
Rochester Electronics LLC |
|
Ad620brz-reel |
Ampkangas Instrsion, 85 UV Overset-Max, 1 MHZ Band
Whanui, PDSO8, MS-021-AA, SOIC-8 |
Anulog Soces Inc |
|
Ad620br-reel |
He iti te tere, iti rawa te taonga whakaari iti me nga hua kua whakaritea
1 ki te 10000 |
Anulog Soces inc |
|
Ad620brz-r7 |
He iti te tere, iti rawa te taonga whakaari iti me nga hua kua whakaritea
1 ki te 10000 |
Anulog Soces Inc |
|
Ad620BRZ |
Ampkangas Instrsion, 85 UV Overset-Max, 1 MHZ Band
Whanui, PDSO8, arahi koreutu, MS-021-AA, waiwai-8 |
Rochester Electronics LLC |
|
Ad620BR |
Ampkangas Instrsion, 85 UV Overset-Max, 1 MHZ Band
Whanui, PDSO8, MS-021-AA, SOIC-8 |
Rochester Electronics LLC |
|
Ad620brz-reel7 |
Ampkangas Instrsion, 85 UV Overset-Max, 1 MHZ Band
Whanui, PDSO8, MS-021-AA, SOIC-8 |
Anulog Soces Inc |

Ko te Ad620, me tona tika motuhake me te huringa whakaheke iti, ka kitea ia i te kaainga i roto i nga punaha raraunga tino rite.Ko enei punaha ka puta puta noa i nga tono penei i nga pauna taumaha me nga hononga o te transderger, kei hea te tika o te tika.
Ko te Ad620 ka whai i nga taiao e kaha ana te tika.Tangohia nga pauna taumaha, he mahi i roto i nga taiwhanga rangahau, i nga waahanga ahumahi ranei he taahiraa ki nga kitenga o te punaha whenua, he kounga pai ranei te kounga hua.Ko te ōwehengatanga o te aratau-kore-a Amplifier (CMRR) me te iti o nga ahuatanga o te haruru ko te tuara o tenei mahi.
Ko nga tono atanga a Atanga Transducer isracer ko tetahi o nga Arena kei reira te AD620 e whakaatu ana i ona kaha.Whakaarohia nga kaiwhakarato e huri ana i nga ahuatanga o te tinana penei i te pehanga, te pāmahana, te kaha ranei ki nga tohu hiko.Ko te tika o enei whakawhitinga korero he tino nui - waiho i roto i te mana whakahaere o nga punaha AUTOHU AUTOHU, te aro turuki i nga ahuatanga taiao.Ko te whakaurunga nui a te AD620 e kaha ana ki te tiaki i te pono o te tohu, na reira ka pai te whiriwhiri mo enei hononga.
I te ao o nga taonga rongoa, ka tiaho te Ad620.Ko nga taputapu penei i nga miihini hiko (ecgs) me te aukati toto toto e whakawhirinaki ana ki te tino tika me te wawaotanga tohu iti hei whakaputa i nga diastos diaspos.I konei, ko te haruru o te AD620 me te kuia o te waa e hiahiatia ana.Ano, ko te toa o te Amplifier i roto i te mana tiaki i te ora o te pākahiko mo nga rongoa rongoa a tenei ra, ko nga haora taapiri ka taea e ia te rereke rereke.
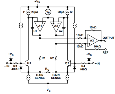
Ko te whakahaere i te Ad620 e uru ana ki te raupapa o nga huarahi tika.Hei tiimata me te whakahaere i te mana whakauru (ic) ma te hono ki te PIN 7 ki te toha me te tihini 4 ki te whenua.He pai te utu mo te 5V 5V mo tenei mahi.Ko te whakarite kia PIN 2 (kaore i te whakarereke) me te Pin 3 (ka huri) te whakahaere i te tohu whakauru he pai mo te mahinga tika.Hei whakapumautanga i te putanga kaore he rereketanga o waenga i nga titi whakauru, te tikanga pin 5 (tohutoro) me te titi 4.

Ko te whakahaere i te taonga ad620 he mahinga tino nui, e hiahia ana kia kotahi noa te kai.Whakaritea te taonga ma te tuku i tetahi kaiwhakaora (e.g., 500ω mo te 100) i waenga i nga titi 8 (+ rg) me te 1 (-RG).Ka tatauria te hua ma te whakamahi i te tātai.
G = (49.4 kω / rPē) + 1.
Ko tenei tikanga ka whakapumau i nga hua tika ma te kowhiri i nga uara o te hunga whakahē, e tuku ana i tetahi tikanga ngawari ki te tarai i te mahi a te kaiwhakamahara ki nga hiahia motuhake.Ko tetahi ahuatanga ka warewarehia ko te whakauru i naianei.Ko te hoahoa ad620 e whakaiti ana i tenei waa, engari ko te whakakotahi i tetahi ngoikoretanga i roto i te puna e hono ana ki nga titi whakauru kei te noho tonu.Ko te whakaiti i te mismatch ka whakaheke i te ngaohiko, ka pai ake te tika, ko te nuinga he mea kino i roto i te taonga tika kei reira nga rereketanga o te waa.Ko nga rereketanga o te pāmahana ka tino pa ki te mahinga ad620.Te whakarite kia whakamahia te kaiwhakawhiwhi mo te waahi whiwhi he mea nui te pāmahana-pāmahana e whai hua ana ki te pupuri i nga hua o te pāmahana puta noa i te whānuitanga pāmahana pāmahana.I roto i nga tono e pa ana ki nga ahuatanga o te taiao, he pai tenei pumau mo te mahi tonu.I roto i nga ahuatanga whaihua penei i nga punaha aroturuki ahumahi, kia mau tonu ai te kaha o te rereketanga o te pāmahana ki te aukati i te kore ine.Ka whakapumautia e tenei te hiranga o te kowhiri i nga waahanga e tika ana kia rite ki te taiao whakahaere, na te mea e tika ana te aro turuki.Ko te tohutoro tohutoro (PIN 5) e pa ana ki te huringa putanga.Ko te whakatau i tenei PIN me te PIN 4 te nuinga o te waa ka whakakore i te putanga kaore he rereketanga whakauru.Heoi, i roto i nga tatūnga nui ake, ka hono atu tenei PIN ki tetahi huringa motuhake i roto i te putanga, ko te mea whai hua ki nga tono e hiahiatia ana e nga tono tohutoro tika.

Aneinga Anulog In Inc.I whakapumautia i te tau 1965, kua kaha a ADI ki te huri i nga wero hangarau uaua i roto i te tukatuka tohu.Ko o raatau rongoatanga whaitake te mana ki te huri i nga ahuatanga o te ao, te pehanga, te tere ki nga tohu hiko tika, na reira ka taea e te whānuitanga me te whai hua.
I roto i nga tekau tau, kua whakawhiti a ADI i te arotahi anake ki te hangarau taatai ki te awhi i tetahi huarahi whanui e uru ana ki nga hangarau whakaranu-tohu.Ko te whakaata a tenei whakaata i roto i te umanga hikohiko ki te whakauru i nga mahi maha ki roto i te maramara kotahi, kia pai ake te mahi me te tapahi i te kohi mana.Ko nga rongoā a Adi e kitea ana to raatau waahi ki nga tono puta noa i nga Ahorangi Authuthliance, te hauora, te miihini kaihoko, me nga punaha automoti.
Ko te kopae a Adio e karapoti ana i te whānuitanga o nga taonga Whakaaetanga Hangarau pēnei i te whakatipu, nga hua raina, me nga kaitahuri raraunga, he tino nui mo te whakatau me te inenga teitei.Ko nga rongoā whakaranu-tohu e whakakotahi ana i nga porowhita o te whakapaipai me te mamati i runga i te maramara kotahi, te whakarato i nga mahi whakarei me te pai.
Ko te Ad620 me Ad623 ko nga mea whakatipu kotahi me te whakahiato me te hototahi PIN.Ko te mea motuhake i waenga i a raatau e whakaatu ana i roto i o raatau mana whakarato: AD620 me taonga rua, ka taea e Ad623 te whakahaere me nga taonga takirua, kotahi ranei.Na reira, ka taea te whakakapi a Ad620 ki ad623 mena ka whakamahia e te papatohu taketake nga taonga hiko.Ka taea e koe te whiriwhiri i te AD623 mo tona kaha kaha me te hoahoa mana ngawari, i te mea e tika ana me te tuku kotahi.I muri i taua whakakapinga, ka mau tonu te mahi a te poari a Microcontrorrorrortrortrort me te haere tonu ki te mahi i ana mahi, kia kaha te tuku i nga tono whaihua.
P1 me te P8: Te Whakawhiwhinga o waho
P2 me te P3: Whakamutunga Whakauru
P6: Putanga Putanga
P4 me te P7: ± 5V nga taonga mana
P5: Tohutoro Volbates Tohutoro (400mv)
Ko tenei whirihoranga PIN motuhake e whakahaere ana i nga hononga honohono me te arotau i nga hononga, me te whakarite kia rite tonu me te tuhi i nga tukanga raru.
Ko te Ad620 e ahu mai ana i runga i te hoahoa tuatoru-op-app engari kei roto i te kohinga kaha o te mana hiko (± 2.3- ± 18 v) me te rahi o te 1.3 MA).Ko enei waahanga e tika ana mo nga huringa iti-iti.Ko tana hanga monolithic e hanga ana me te taurangi a te laser ka tino nui.Ko te whakamahi i tetahi urunga bipolar rereke ma te tukanga β ka tutuki i te whakauru ki te whakauru i te waa me te whakatuu i te kaikohi i naianei ma te urupare a roto.Ko te whakaurunga hua ko G = 49.4kω / R_G + 1, kei hea a R_G te kaiwhakaora o waho e whakahaere ana i te painga.E whakaatu ana tenei i nga mahi auaha i roto i te hikohiko, e whakaatu ana i te hiranga o te tika me te whai hua ki te hoahoa waahanga o nāianei.
Ko te Ad620, hei whakanui i te whakanui i te whakatipu, ka tukuna he tohu ngaohiko.Ko tenei pukenga whakaputa he tino tohe mo nga tono e hiahiatia ana kia whakapaingia tika, penei i te taonga rongoa me nga whakahaere umanga.Ko tōna kaha ki te whakarato i te tohu tohu tika e whakaatu ana i tana mahi ki te pupuri i nga paerewa tiketike o te mahi i roto i nga tono tino.
Mena kei te mau tonu te putanga ahakoa te whakauru i te ± 5V 5V, he maha nga mea ka taea te purei i te nui o te painga me te koretake o te waa.Ka tirotirohia e te kaiwawao ka hono ki nga titi kia tutuki ai nga whakaritenga o te Datasheet ka kore rawa te painga o te hua, ka whakahekehia te tupono o nga tohu wawaotanga.Ma te pupuri i te hua ngawari i te wa tuatahi me te tango i te whakaekenga o te Bias, ka taea e koe te whakatutuki i te pono pono me nga take pumau.Ko enei tikanga raru e whakanui ana i nga tikanga whaitake hei tautoko i te pono o te tohu.
Tena koa tukuna mai he uiui, ka whakautu wawe taatau.
i te 2024/10/18
i te 2024/10/18
i te 8000/04/17 147713
i te 2000/04/17 111726
i te 1600/04/17 111322
i te 0400/04/17 83609
i te 1970/01/1 79259
i te 1970/01/1 66777
i te 1970/01/1 62946
i te 1970/01/1 62824
i te 1970/01/1 54028
i te 1970/01/1 51989