
Whakaata 1: Te Reolclource Colleculator
• te taraiwa
Ka whakataurite te kaiwhakarite i te ngaohiko putanga ki te kohinga tohutoro.Ko tana mahi ko te whakarite kia noho tonu te putanga i roto i te waahanga e hiahiatia ana ma te tuku i nga tohu mana e whakatika ana i te ngaohiko.Ina heke te putanga mai i te uara tohutoro, ka whakatikatika te kaiwhakariterite ki te kawe mai i te putanga.

Whakaahua 2: Ko te huringa tohu hiko me te Kaute ngaohiko
• Te puna korero tohutoro
He tino kaha tenei taiao e mahi ana hei tohu mo te whakatairite.Ka noho tonu te kohinga tohutoro, ahakoa he rereke nga huringa whakauru, te pāmahana, te uta ranei.Ka whakaratohia tenei e te tohutoro bandgap, me te tuku i te pumau pono puta noa i nga ahuatanga whakahaere rereke.

Whakaahua 3: Pūkenga Tohutoro
• Whakapakohia te hapa
Ko te Hapa he whakanui i te rereketanga i waenga i te ngaohiko tohutoro me te ngaohiko putanga.Ka whakamahia tenei tohu tohu ki te pai-ki te pai o te whakahaere whakahaere, ka whakaiti i te āputa i waenga i te putanga tuuturu me te ngaohiko whaainga.Ka whakarite i te putanga e rite ana te huringa e hiahiatia ana.

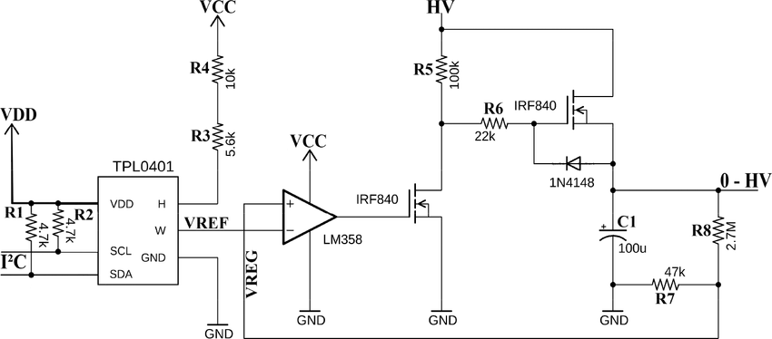
Whakaahua 4: Te whakahaere i te GoldgeTor me te Whakanoho Hapa
• Te Whanga urupare
Ko te Whanga o te Urupare o te Whatunga Ko nga Kaipupuri, a i etahi wa ka taea e nga kaiwhakatakoto, ka tukuna tetahi waahanga o te ngaohiko whakaputa ki te punaha mo te aro turuki.He mea nui tenei urupare urupare mo te whakatakoto i te ngaohiko whakaurunga tika me te whakakii i te kaiwhakahaere.Ko te reanga urupare, i whakatauhia e nga waahanga whatunga, e whakahaere ana i te nui o te putanga ka whakahokia ki te kaiwhakamahara, he kaiwhakamahara ranei.

Whakaahua 5: Tohu Urupare i roto i te Roopu Roopu
• Te mana whakahaere
Ko te waahanga whakahaere he kaha te whakatika i te ngaohiko whakaputa.I roto i nga kaiwhakarato raina, he tangata ano tenei e mahi ana i tana ahua kaha ki te whakahaere i te ngaohiko.I roto i nga kaiwhakarato whakawhiti, ko te waahanga whakahaere he huringa, te huri i te ngaohiko whakauru ki roto i nga waahanga penei i nga waahanga penei i te Inductrs.

Whakaahua 6: Te mana whakahaere i roto i te Roopu Roopu
• Te ture kawenga
Ko te ture kawenga ko te mana whakahaere ki te pupuri i te kaha o te ngaohiko ka taea te huri i te huringa kawenga.Te tikanga o te ture kaha te tikanga ka mau tonu te putanga, ahakoa ko te nui o te waa ka huri haere.

Whakaahua 7: Te Ture Tuku
• Te ture raina
Ko te ture raina e rite ana ki te pai o te kaiwhakahaere o te rehitatanga i te putanga pumau ka rereke te rereketanga whakauru.He pai te whakahaere i te waahanga o te kohinga e whakaatu ana i nga huringa whakaputa iti ahakoa kua huri i te ngaohiko whakauru.

Whakaahua 8: Te Ture Raina
• Te horoinga wera
Mo nga kaiwhakarato raina ka taea te whakaputa i te wera ma te wehe i te nui o te ngaohiko, ka hiahiatia he hika wera.Ka awhina i te whakamahana i te wera i hangaia e te mana whakahaere, penei i te kaiwhakaari, te pupuri i te taputapu i roto i te pāmahana whakahaere haumaru.

Whakaahua 9: Whakanuihia te wera
• Haumaru Haumaru
He maha nga kaiwhakatakoto tohu e haere mai me nga waahanga whakamarumaru i hangaia kia rite ki nga mea nui, te katinga wera, me te aukati-poto.Ko enei whakamarumaru ka aukati i nga kaiwhakahaere whakahaere me nga hononga honohono mai i te pakaru, te whakarei ake i te haumaru me te pono.
Ko nga kaiwhakarato ahorangi Raina e kii ana i tetahi waahanga o te tuku, ko te tikanga he momo transtor e rite ana ki te kaiwhakaari bipolar (bjt) ranei he mosfet.Ko tenei waahanga e whakahaerehia ana e te kaiwhakawhanake whakahaere.Hei pupuri i te ngaohiko ka mau tonu, ko te kaiwhakahaere tonu e whakataurite tonu ana i te ngaohiko whakaputa me te ngaoha tohutoro kua whakaritea.Mena kaore i te rite te tokorua, ka hurihia e te Avortal Absaka te huānga ki te whakatika i te putanga.Ko tenei mahi e mahi tonu ana kia pai ai te rereketanga i waenga i nga puia e rua.
Mai i te mea ka taea e nga kaiwhakarato raina te whakaheke noa i te ngaohiko, ka iti ake te putanga mai i te ngaohiko whakauru.Ahakoa tenei ka whakatauhia te pehea e taea ai te whakamahi, ko nga kaiwhakahaere ripa e rongonui ana na te mea he ngawari, he pai hoki te mahi.He ngawari ki te hoahoa, he pono, he utu-utu me te whakaputa i te wawaotanga hiko iti (emi), ko te tikanga he iti ake te tangi me te riihi i te putanga.
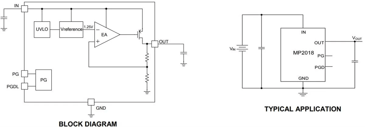
Hei tauira, ko te kaiwhakahaere o te raina ngawari penei i te MP2018 e hiahia ana koe ki te kaiwhakamahara whakauru me tetahi kaiwhakawahanga whakaputa kia pai ai te mahi.Ko tenei waahanga iti o nga waahanga ka ngawari te hoahoa, pono, me te utu.

Whakaahua 10: Raarangi Whakaaetanga Raina
Ko te Whakawhitiwhiti Whakawhitiwhiti he whiringa hou kua whakaritea ki nga kaiwhakarato raina, engari me kaha ake te whakaaro me te aro o a raatau hoahoa ki nga korero.Kaore i rite ki nga kaiwhakarato raina kaore i te rite, ko nga kaiwhakarato whakawhiti i runga i nga waahanga o-waho, te aukati i te puku tupato, me te whakamahere i te kaupapa.Ko enei kaiwhakaputa e toru nga momo matua: taahiraa (Buck) Kapua, ara-ake (Whakatutuhia) nga kaitahuri, me te whakakotahitanga o te tokorua.Ko tenei momo whiringa ka kaha ake i a ratau te whakamahi i nga tikanga raina.
Ko tetahi painga o te whakawhiti whakahaere ko to raatau tino kaha, maha atu i te 95%.He mea nui atu ano ta ratou ki te whakahaere i te wera me te kaha ki te whakahaere i nga waa nui i te tautoko i te whānuitanga o nga puia whakauru me te putanga.Heoi, ko te tauhokohoko mo tenei mahinga ka nui ake te uaua.Ki te mahi tika, me hiahia nga kaiwhakarato ki nga waahanga taapiri penei i te Inductrs, Cheacitars, nga kaiwhakaari o te mara (Fets), me nga Kaipupuri urupare.
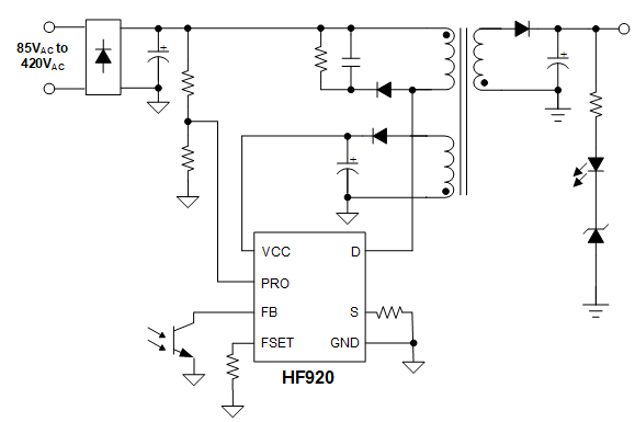
Ko te tauira pai o te kaiwhakahaere whakawhiti ko te tauira HF920 e whakaatu ana i te kaha o te mahi me te mana whakahaere kaha i enei taputapu.

Whakaahua 11: Te whakawhiti i te Rorohiko Pūtake
Kaituhi Buck, i kiia ano hoki he kaihurii-heke iho, ka whakamahia hei whakaiti i te ngaohiko teitei ake ki te iti, nui ake te putanga putanga.Ka tiimata te mahi a te kaiwhakaari e huri ana i te tere tere, ka tarai i te ngaohiko whakauru ki nga pakaru poto.Ko enei tere tere o te ngaohiko ka tukuna i roto i tetahi kaupapa e penapena ana i te hiko mo te wa poto.I te wa e haere tonu ana te huringa, ka haria atu e te kaiwhakawa, ka puta mai i te huringa o te putanga o te heke.He pai tenei tikanga, he whakaiti i te kaha ka wera i te wera.He pai nga kaiwhakarato Buck i roto i nga taputapu penei i nga rorohiko, nga waea atamai, me etahi atu hikohiko kawe.

Whakaahua 12: Te huringa o te Regulator Buck
Whakapumau i nga kaiwhakahaere , he maha nga wa e kiia ana ko nga kaitahuri-ake, ka mahi ki te whakapiki i te ngaohiko whakauru iti ki te ngaohiko whakaurunga teitei ake.I konei, he kaiwhakatakotoranga e tono ana i tetahi kaiwhakaari i te wa e kaha ana te tuku me te tuku i te hiko rongoa ka huri ana.Ko tenei tuku i whakahaere e whakanui ana i te taumata ngaohiko.He pai enei whakaaetanga ki nga ahuatanga e pa ana ki te mana whakauru, penei i te pākahiko, he iti rawa hoki mo nga hiahia o te taputapu.Ka rite ki nga taonga o te pākahiko, ko te kaiwhakahaere o te kohinga ka mau tonu, te pupuri i nga taputapu e mahia ana kia rite ki te maturuturu o te taumata hiko.Na tenei ka pai ake mo te maha o nga hiko hiko-nui e hiahia ana kia tere haere te huringa tere.

Whakaahua 13: Te huringa o te Regulator Whakahaere
Ko nga kaiwhakahaere o te buck-whakatipu Whakakotahihia nga ahuatanga o nga kaihuri me te whakatairanga ake i nga kaihuri, ka taea e ratou te whakapiki ake ranei i te huringa whakauru ina hiahiatia.Ko enei rangatira tuatahi ka huri i te ngaohiko whakauru ka whakatika, ka takahi ranei i runga ake ranei i te putanga e hiahiatia ana.Ko tenei kaha ki te whakariterite ki te whakarereke i nga ahuatanga ka nui te whakahaere i nga punaha ki nga punaha me nga umanga whakauru, penei i nga motuka hiko e taea ana e te mana hiko.Ma te whakaputa i tetahi putanga pumau ahakoa o te rereketanga whakauru, ka whakarite kia uru atu nga taputapu honohono puta noa i te whānuitanga o nga ahuatanga.

Whakaahua 14: Ko te huringa o te kawanatanga buck-whakatipu
Ko te Tohu Paetukutuku Tohu Paetahi ko te kaupapa whakauru tino pai mo nga timatanga e rapu ana i te wheako o te ringaringa me te hoko me te hoahoa aratohu taketake.Ehara i te mea ka ako koe i nga ariā matua o te hikohiko, engari i te mutunga o tenei kaupapa, kua oti i a koe te hanga taputapu tino nui, ka taea e koe te whakaputa i te putanga 5VDC e mau ana i nga kaupapa hiko iti.
Kei roto i tenei kete nga mea katoa e hiahia ana koe ki te whakaemi i tetahi mahi tino pai:
- Pouaka Paetahi Paetahi (PCB)
- DC mana
- Kaitautoko me te Kaitiaki
- Ko te mana mana i arahi
- PIN upoko
- He pukapuka tohutohu whanui
Ko nga taputapu e hiahiatia ana mo tenei kaupapa:
- Ko te rino o te rino me te kaihoko
- nga tapahi waea
- Ko te tuku mana (penei i te hononga 6-18V taiepa)
Kua pakaru te tikanga o te Runanga-i te-taahiraa hei awhina i a koe ki te mohio ki te mahi o te mahi whakahiato i a koe e haere ana.
Hipanga 1: Te whakauru i te kaiwhakamaori me te kaiwhakawa
Tīmata mā te kato i te aukati me te piko ki ona ara ki te uru ki te R1 Slot.Whakauruhia ki roto i te waahi kua tohua i runga i te poari me te peeke i te arahi mai i te tuara.I te wa i nohoia ai, ka whiua atu tetahi waea taapiri.Panuku, Kauhia te Kaitautoko 0.1μf ka whai i te taua tukanga mo te SLOT C2.Kaore he hiahia ki te awangawanga i tehea huarahi e anga atu ana ki a raatau, ka taea te whakanoho i enei waahanga ki te ahunga kaore i te whakaarohia.

Whakaahua 15: Te whakauru i te kaiwhakamaori me te kaitapu
Hipanga 2: Te whakatu i te Roopu Tohu me te Jack Jack
A tuu i te Regal Colutiki ki roto i te V-Reg Report, kia mohio ki te whakahāngai i te ripa me te raina e tohu ana i te poari.Ko te whiwhi i tenei kaupapa he mea nui, mena ka tukuna whakamuri, kaore e mahi te kaiwhakahaere, ka taea te kino o te waahi.Ko te mahi a te Regilator ko te pupuri tonu i te ngaohiko ahakoa te rereketanga o te whakaurunga, kia pai ai te whakarite i te mana kua tukuna ki to waahi ka mau tonu.I muri i nga hoia i te ara, kuti i te waea taapiri.Na, neke whakamua ki te Barrel Jack, whakauruhia ki te Slot B1 me te kaihoko.Ka mahi tenei hei hononga nui mo to kaupapa.

Whakaata 16: Te whakatu i te Roopu Tohu me te Jack Jack
Hipanga 3: Te whakanoho i te kaiwhakawa me te mana i arahi
Whakauruhia te capacitor 10μF ki te Slot C1, me te whakarite kia tae atu te arahi ki te (+) papa.Tirohia-rua ko te whiu kei runga i te kaiwhakatakoto i te taha o te tapanga PWR mo te kaupapa tika.Muri iho, tāuta i te arahi i roto i tana slot, ki te whakahāngai i te night me te raina e tika ana ki te tohu a te poari kia pai ai te whakanoho.

Whakaahua 17: Te whakanoho i te Kaitautoko me te Manaakitanga
Hipanga 4: Te whakauru i te huringa hiko me nga titi paraihe
A tuu te huringa mana ki roto i te pwr slot me te tino tika.Ka tae ana ki nga titi o te riihi, ka taea e ratou te mahi uaua ki te whakahaere na te mea me hoko mai i raro.Kia noho ai ratou, ka taea e koe te pupuri i a raatau ma te ringaringa kia rite ki a koe e whakamahi ana i te papa papa hei tautoko i a raatau i te waa.

Whakaahua 18: Te whakauru i te huringa hiko me nga titi paraihe
Hipanga 5: Whirihorahia nga hiko hiko
Hei whakarite kia pai te mahi a te Regil Colleulator, me whakarite e koe nga waahanga hiko.Whiriwhiria te taha o te papaa e hiahia ana koe ki te whakamahi.Me haere tahi me te taha maui mo tenei tatūnga.Whakatakotoria nga papa i runga i te poari ki te '+' me '-' nga raina i te papa reti.Ina honoa nga mea katoa, ka waiho nga papa hawhe-marama ki te kati i te hononga i te waahi.Mena ka hiahia koe ki te huri i te kaupapa o te mana, ka taea e koe te whakamahi i nga waahanga SWT7 i runga i nga papa motuhake, ahakoa ko te tikanga tenei kaore i te whakaaro.

Whakaahua 19: Whirihorahia nga hiko hiko
Hipanga 6: Te whakahaere i te Poari
Whakamahia he puna kaha 2.1mm DC e whakarato ana i waenga i te 6 ki te 18 Volts hei kaha o te poari.Mena kei te haere te ngaohiko whakauru ki runga ake i te 12 Volts, ka wera pea te kaiwhakahaere, engari ko te mea noa kaore he take mo te awangawanga.Mena kaore koe i te whakamahi i te papa papaa, ka taea e koe te whakamahi i te "+ -" nga papa kaihoko e tata ana ki te Barrel Jack ki te utu 5V o te mana kua whakaritea.

Whakaata 20: Pouaka Whakahauhau Papaa
He tika te whakahaere i te punaha whakahaere mo te kaha o to kaupapa.Ka whakapumautia e to kaupapa te mana tika o te mana.
Whakaarohia to puna kaha ka nui ake te huringa o to kaupapa.He Regior Regior he taputapu ngawari e whakaiti ana i te ngaohiko ki te taumata haumaru mo to kaupapa.He mea ngawari ki te whakamahi me te mahi pai mena ko te rereketanga i waenga i te huringa kei a koe me te huringa e hiahiatia ana e koe.
Engari ka taea e nga kaiwhakahaere ripa te kaha ki te whakapau kaha, ina he rereketanga i waenga i te huringa whakauru me te putanga putanga.Ko tenei hiko e kaha ana ka huri ki te wera ka waiho hei raru mo to kaupapa.
Mena kei te tino wera rawa to rehitatanga raina, ko te tikanga he maumau te mana.I tenei keehi, ka hiahia pea koe ki te whakamahi i Ko te Rehita Whakawhiti Whakawhiti.He pai ake tenei momo regictor, kaore e ururua ana te kaha.Ka whakaheke i te ngaohiko ma te huri i te mana ki runga, ka tere rawa ki te hanga i te ngaohiko iti iho.
Mena he nui ake te huringa o to kaupapa i to puna kaha ki te whakarato, a Whakanuia te whakahaere whakawhiti Ka taea te awhina.Ka whakapiki i te huringa mai i to puna kaha ki te hoatu i to kaupapa ki te whai mana ki te hiahia.
I etahi wa, kaore pea i te pumau to puna kaha, ka nui rawa atu ranei te huringa. He kaiwhakahaere hurihuri-whakatairanga ake Ka taea e rua te piki me te whakaheke i te ngaohiko i te mea e hiahiatia ana, me whakarite kia whiwhi tonu to kaupapa i te mana tika.
Mo nga kaupapa e tika ana kia kaha te kaha, ka taea e koe te whakakotahi i te Te whakahaere whakahaere me te rehitatanga raina.Ko te kaiwhakahaere hurihuri e whakahaere ana i nga huringa nui i roto i te ngaohiko, i te wa e whakarite ana te reanga raina te mana he maeneene, he pai hoki.
Na, ko te kaiwhakahaere o te ngaohiko tika e pa ana ki te nui o te huringa mai i to puna kaha ka rereke mai i nga mea e hiahiatia ana e to kaupapa, me te pehea e pai ai te mana.Kei ia momo ake ona kaha, na reira kowhiria te mea e pai ana ki to kaupapa.
Ko te ako o nga kaiwhakahaere o te ngaohiko e kapi ana i tetahi waahanga nui o te miihini hiko e whakakotahi ana i te whakamahinga me te kaupapa.Ko te tuhinga e whakamarama ana i nga waahanga penei i nga kaiwhakamaori me te heke o te wera, me nga kaiwhakariterite i waenga i te raina me te whakarereke i te mana whakahaere o enei mana whakahaere.Kei roto ano hoki i te aratohu taahiraa-i-taahiraa i runga i te hangai i te kohinga huringa i runga i te papa papaa, hei awhina i te mahi me te whai i nga wheako o te ringa ki te tautoko i nga kaupapa.I te mea he uaua ake te hoahoa hiko me te kaha ki te whakarereke, me pehea te mohio me pehea te mahi a te ture o te ngaohiko.Ko tenei tuhinga e mahi ana hei taputapu whakaako me te kaiarahi whaitake, te awhina i nga kaihoahoa me nga kaiwhaiwhai me te whakamahi i nga hikohiko tino pai mo a raatau kaupapa, kia pai ake ai to raatau hiko.
He mea nui te kaiwhakahaere o te ngaohiko ina hiahiatia te huringa pumau mo nga taputapu hiko hei mahi tika.Ka tiakina e ia te kino ki nga huringa huringa ohorere, ka taea e te puta mai i nga nekehanga o te kaha, te tuku ranei i nga take.Kei te whakamahia i roto i nga mea penei i nga taonga hiko o te rorohiko, nga taputapu waea, me etahi atu taputapu e aro ana ki nga huringa huringa.
Ae, AVR (Ko te Reolol Degalgetal aunoa) he momo momo whakahaere.Ka whakatikatika aunoa i te taumata ngaohiko ki te whakarite kia tukuna he huringa tuuturu me te tika ki nga taputapu, ahakoa he rereke te huringa o te utaina ranei.Ka awhina tenei ki te aukati i te kino me te whakapai ake i te kaha ki nga taputapu hiko.
He mana whakahaere a te AC e whakahaere ana i te mana o te huri i te mana o naianei (ac) ki te whakarato i tetahi ngaohiko whakaputa kaha ki nga taputapu honohono.Ka utua e ia nga rereketanga o te ngaohiko whakauru me te uta i nga tikanga o te putanga ac, pai mo te mahi pono o nga taputapu ac-mana.
Kaore, ko te kaitirotiro ehara i te kaimahi i te ngaohiko.I hangaia tetahi kaitirotiro hei huri i te waa (DC) ki te huri i te waa (AC).Ahakoa ko etahi kaitirotiro kua hangaia-i roto i te kaha ki te whakatika i te huringa whakaputa, ko ta raatau mahi matua ko te hurihanga o te momo o naianei, kaore e whakahaere i te ngaohiko.
Anei me whakamatau i tetahi tohu tohu:
Whakatakotoria te purongo: Whakatauhia to tini hitori hei ine i te ngaohiko.
Tūhono te Muama: Whakanohia nga tohu ki te aukati i nga whakataunga a te Regalulator.
Tirohia te ngaohiko: Tahuri ki te punaha me te tirotiro i te panui.Me rite ki te putanga o te Regalulator.
Kōwhiringa: Whakamatau me te kawenga: Hurihia te kawenga ka tirohia mena ka noho tonu te putanga, e whakaatu tika ana i te kaiwhakahaere.
Ka whakatikahia e te kaiwhakahaere ngaohiko te huringa putanga i runga i te whakauru kaiwhakamahi, penei i te whakarereke i te maama marama, te tere motuka ranei.Kei te mau tonu te mahi a te kaupapa whakahaere i te huringa o te ngaohiko, ahakoa he rereke te taumaha, te huringa whakauru ranei.Ka huri te Converlers ki te whakarereke, i te wa e whakarite ana kia mau tonu te noho.
Tena koa tukuna mai he uiui, ka whakautu wawe taatau.
i te 2024/08/19
i te 2024/08/16
i te 8000/04/18 147757
i te 2000/04/18 111931
i te 1600/04/18 111349
i te 0400/04/18 83719
i te 1970/01/1 79508
i te 1970/01/1 66886
i te 1970/01/1 63010
i te 1970/01/1 62984
i te 1970/01/1 54081
i te 1970/01/1 52108