
Te STM32F44666RET6 pokapū pokapū microcontroller i runga i te matua cortex-m4 kaha, e rere ana ki te 180 mhz, kia pai ai te whakatau mo nga tono tono-tono.Ko te Cortex-M4 C4 matua e tautoko ana i nga mahi a-ira, ka taea te whakahaere i nga mahi pāngarau matatini me te whai hua.I tua atu, ka tukuna e ia te kaha o te tukanga tohu mamati (DSP), hei whakapiki i nga tono, mai i te oro ororongo, mai i te oro o te oro ki te mana o te sensor.
Ko tenei microcontroller kei roto i te mahara Flash i hangaia, tae atu ki te 512 kbytes, i te taha o 128 kbytes o te saram.Ko nga momo mahara e rua ka hangaia hei tuku i te rokiroki tere me te pono, me te 4 kbytes o te pūrua pūrua ka taea e nga raraunga matua te penapena, ahakoa ka maturuturu te mana o te mana.
Mo te whakauru pūnaha ngawari, ka whakaratohia e ia te whānuitanga o / OS me nga peripherals, e hono ana i nga pahi APB e rua, me te 32-bus Gush Gusrix.He pai te whakaaro o tenei whirihoranga ki te whakahaere i nga raraunga i waenga i nga matua me nga momo pepipherals, te whakatairanga i te kaha o nga mahi matatini.
Ko te STM32F4466666Ret6 e whakaatu ana i nga adc 12-bit e rua, e rua nga taara (RTC) mo te wa poto, me nga tohu rereke, tae atu ki nga tohu pwm e rua mo nga tono motuka motuka.He kohinga nui o nga hononga whakawhitiwhiti, tae atu ki te I2Cs, SPS, I2s, USB, Usbs, Usb, me te USB OTG ka taea te hono atu ki etahi atu taputapu i roto i to punaha.He taapiri taapiri kei roto nga waahanga taapiri e rua, e rua nga atanga rekoata rangatū (sii), atanga sdio / mmc, me te tautoko i te HDMI-CEC me Quadspi, ka piki ake i ona whiringa honohono.
Na enei ahuatanga, ko te STM3FF44RET6 he maha nga mahi, ina koa i nga waahanga ka whai waahi te tukatuka raraunga e rua.






Nga ahuatanga hangarau, nga ahuatanga, nga ahuatanga, me nga waahanga me nga whakaritenga whakarite o te stmmicroelectronics STM32F466Ret6
| Tuhinga | Parapara |
| Te mana koiora | Hohe (Whakahoutia Whakamutunga: 7 marama ki muri) |
| Te wa nui o te wheketere | 12 wiki |
| Maunga | Maunga Matapihi |
| Momo Momo | Maunga Matapihi |
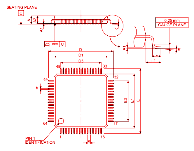
| Paati / Take | 64-lqp |
| Tuhinga o mua | 64 |
| Raraunga Raraunga | A / D 16x12b;D / a 2x12b |
| Te maha o / OS | 50 |
| Timet StreetDog | Āe |
| Pāmahana whakahaere | -40 ° C ~ 85 ° C TA |
| Whiu | Heri |
| Rārangitanga | STM32F4 |
| Wahanga Mana | Kakama |
| Taumata Maha Kore (MSL) | 3 (168 haora) |
| Tuhinga o mua | 64 |
| Te wehenga mana Max | 345mw |
| Tūnga kāpene | Quad |
| Puka Tono | Wilm Wilk |
| Papamuri | 0.5mm |
| Hohokitanga | 180MHZ |
| Tau waahanga | STM32F446 |
| Te tohu tohu tohu | Ehara i te tohu |
| Āati | Ka taea e I2C, I2S, IRDA, LIN, SI, UART, USB, USB |
| Te rahi o te mahara | 512KB |
| Momo Oscillator | O roto |
| Rahi Rahi | 128k x 8 |
| Ngaohiko - toha (vcc / vdd) | 1.7v ~ 3.6v |
| Kaituku matua | Arm® Cortex®-M4 |
| Peipherals | Ka kitea te parauri-ki-te tautuhi, DMA, I2s, LVD, Por, PWM, WDT |
| Momo Mahinga Kaupapa | Uira |
| Rahi te rahi | 32-bit |
| Te rahi o te kaupapa | 512KB (512K x 8) |
| Kākano | Canbus, EBI / EMI, I2C, IRBA, Linbus, SA, SD, SD, SPDIF-RX, SPI, UPB, USB, USB, USB, USB |
| Tuku i te waa-max | 115MA |
| Rahi rahi | 32 |
| Whanui o nga raraunga | 32b |
| Te maha o nga timer / counts | Rongo 14 |
| Hoahoanga matua | Ringaringa |
| I runga i te paparanga maramara rom | 8 |
| Te maha o nga kaihuri | 3 |
| Te maha o nga awa Adc | 16 |
| Te pāmahana max | 105 ° C |
| Te whānuitanga o te pāmahana teitei | 85 ° C |
| Tuhinga o mua | 4 |
| Tuhinga o mua | 2 |
| Tōroa | 1.6mm |
| Tae ki te svhc | No svhc |
| Te mana o te rohs | RoHS3 |
| Ārahi | Ārahi |
Ko te STM3244666Re6 he ringa Cortex-M4 CPU, i hangaia kia tere ai te tere ki te 180 mhz.Kei roto i tenei kaitukatuka he waeine ira (FPU), ka taea te whakahaere i nga tatauranga matatini matatini me te tino tika.Ko tana mahi tohu mamati i hangaia (DSP) ka taea e koe te whakatau i nga mahi penei i te riipene oro, tātari raraunga pūtahi ranei me te mahi iti.
Ka tae mai tenei Microcontroller me te 512 kbytes o te mahara flash me te 128 kbytes o SAM, e whakarato ana i te rokiroki pono mo te waehere me nga raraunga.Ko te maharahara Flash e mau tonu ana, engari he pai te SAM mo te tere tere.I tua atu, i whakatapua e 4 kbytes o te pūpo pūrua e whakarite ana ko nga raraunga tino e waatea ana, ahakoa i te wa e ngaro ana te mana.
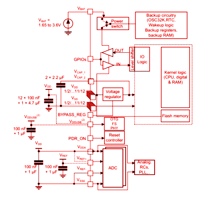
Mo te ngawari taapiri, kei roto i te STM32F444666Ret6 tetahi kaiwhakahaere mahara o waho, e tautoko ana i te pahi raraunga 16-bit.Ma tenei waahanga e taea ai e koe te hono atu i nga momo mahara mo nga whakaahua penei i a Saram, Psmram, Sdram, me te rama.Ma tenei whiringa ka tukuna e to punaha tetahi huarahi ngawari ki te whakawhānui i tona mana penapena mo nga tono tono atu.
Ko te atanga o te Atanga Tauira - te ahuru raraunga tere e taea ai mo te whakawhiti raraunga tere, he tino whai hua ki nga tono e hiahia ana ki te tukatuka raraunga, ki te tohu whakaahua ranei.Ko tenei atanga he whiringa whaitake mena ka whakawhirinaki to punaha ki runga i te maarama tere mo te penapena i nga huinga raraunga nui, whakairoiro ranei.
Ko te STM32F446666Ret6 tetahi waahanga LCD whakarara e rite ana ki te 8080/6800.Ma tenei atanga e pai ake ai te hono ki nga whakaaturanga LCD, kia ngawari ai te whakauru i nga atanga kitenga ki to punaha.He tino awhina mena kei te hoahoa koe i nga taputapu me nga hononga kaiwhakamahi-e whakaatu ana.
Ko te karaka o tenei miihini, ka tautuhi ano, me nga waahanga whakahaere e whakarato ana i te anga pakari hei tautoko i te pumau o to taputapu.Ma te 1.7 v ki te 3.6 v V ki te 3.6 V te tono tono, me te Poraka (mana-a-ringa), PDR (Kaitohu-a-ringa)mahi pono.Kei roto hoki i te 4 ki te 26 mhz Crystal Oscillator Oscillator, he 16 mhz o roto RC Oscillator, me te 32 khz Oscillator mo RTC, kua kapi katoa mo te wa pumau me te tika.
Ko te STM32F446666Rec te tuku e toru nga mana iti e moe ana, ka mutu, ka tu, ka awhina i te kaha.Ko enei momo ka tino pai mo nga taputapu whakahaere-whakahaere, i etahi atu tono ranei e whakaiti ana i te kaha o te mana te kaupapa.Ma enei momo, ka taea e to taputapu te mahi i nga mahi e tika ana i te wa e roa ana te ora o te pākahiko.
Kei roto i tenei microcontroller e toru nga taapiri 12-bit me te rua 12-bit dacs.Ko nga Adcs (nga kaitahuri-a-ringa-ki-mamati) ka taea te huri i nga tohu taatai ki nga raraunga mamati tae atu ki te 24 nga awa, i nga wa katoa o te DAC (mamati-ki-ira) ka hoki ano ki te ahua o te takiwa.He mea nui enei waahanga mo nga tono penei i te tukatuka oro, te panui panui, me nga punaha whakahaere.
Ko te DMA 16-Strem (Urunga Mahara Mahara) me te FIROS me te tautoko pakaru ka taea e te whakawhiti raraunga te pai me te kore e hiahia ki te wawaotanga o te PHU.He tino awhina tenei waahanga mo nga tono tere-tere, kei te neke haere nga raraunga i waenga i nga peripheral me te mahara me te kore e whakaroa.
Ko te STM32F4466660RET6 tae atu ki te 17 nga wa, ko te tautoko i nga mahi penei i te hopu whakauru, ka whakatairite, pwm, me te tatau.I roto i enei ko nga tohu mataaratanga e rua mo te aro turuki i te mahinga o te punaha me tetahi tohu tohu mo te waa taketake.Ko enei tohu ka whakawhiwhia ki te ngawari me te mana whakahaere, te whakahohe i te waa tika i roto i nga tono penei i te mana o te motuka me te whakarite i nga huihuinga.
Ko nga hononga whakaheke a te Microcontrortler, tae atu ki te SWD (waea taura rangatū) me te jatag "mahi mahi whakamatautau)I tua atu, kei roto i tetahi macrocell cortex-m4, e taea ai te tātari hohonu me te arotautanga o te mahinga o to tono, inaa he pai ki nga punaha matatini.

Ko Stcicroelectrocs, he kamupene semiconductor e mohiotia ana, e mohiotia ana mo te whakawhanake i nga otinga pono puta noa i te semiconductor soctrum.Ko tenei kamupene e whakakotahi i nga tohungatanga i te hoahoa silicon me te hoahoa o te punaha, te whakamahi i ona kaha hangahanga kaha me te whare pukapuka o te IP (IP).Ma te mahi me te maha o nga waahanga rautaki, ka whai waahi te stmicroelecronics ki te whakatairanga i nga microelectronic hou, ina koa me te hangarau o te punaha-i-chip.Ko te STM32F4460Rot2 te tohu i tenei huarahi, i hangaia hei tautoko i te whānuitanga o nga tono me ona kaha whaihua.
| Tau waahanga | STM32F401RET6 | STM32F44666RET6 | STM32F401RDT6 | Atsam4s8ba-au | STM32F41RET6 |
| Kaimahitaonga | Stmicroelectronics | Stmicroelectronics | Stmicroelectronics | Te Hangarau Microchip | Stmicroelectronics |
| Paati / Take | 64-lqp | 64-lqp | 64-lqp | 64-lqp | 64-lqp |
| Tuhinga o mua | 64 | 64 | 64 | 64 | 64 |
| Hoahoanga matua | Ringaringa | Ringaringa | Ringaringa | Ringaringa | Ringaringa |
| Whanui o nga raraunga | 32 b | 32 b | 32 b | 32 b | 32 b |
| Tuhinga o mua | 50 | 47 | 50 | 50 | 50 |
| Āati | Ka taea, ka taea, I2C, I2S, IRDA, ... | I2C, IRDA, MMC, ... | I2C, I2S, IRDA, Spi, ... | I2C, I2S, IRDA, LIN, ... | I2C, I2S, IRDA, LIN, ... |
| Te rahi o te mahara | 512 KB | 512 KB | 512 KB | 384 kb | 512 KB |
| Peipherals | Ka kitea / te tautuhi-a-parauri, ... | Ka kitea / te tautuhi-a-parauri, ... | Ka kitea / te tautuhi-a-parauri, ... | Ka kitea / te tautuhi-a-parauri, ... | Ka kitea / te tautuhi-a-parauri, ... |
Tena koa tukuna mai he uiui, ka whakautu wawe taatau.
E mohiotia ana a Stmicroelectrocs mo tana mahi i roto i te punaha-i-maramara (SoC) hangarau.Ko tenei mara e whakakotahi ana i nga waahanga rereke ki roto i te maramara kotahi, Te tuku i nga taputapu ki te mahi i nga mahi maha.Ko tenei huarahi ka taea te hanga i nga hiko hiko me te taapiri mo te whanui Tuhinga o mua.
Ko Stmicroelectrocs he kamupene rangatira kei roto i nga otinga semiconductor. Ka hoahoa ratou me te whakaputa i nga waahanga hei awhina i nga mana maha puta noa i nga umanga, mai i te hikohiko ki te hikohiko, whakarei ake Te mahi me te kaha kaha.
Ko te STM32F44466ret6 Microcontroller e tuku paerewa me te matatau Ko nga hononga whakawhitiwhiti korero, ka taea te hono atu me te whakawhiti korero He rereke nga taputapu rereke.Kei roto ano hoki i te waeine ira (FPU), e taea ai te whakahaere tika i nga mahi pāngarau matatini, te mahi He pai mo nga tono e hiahia ana ki te whakatika me te tere.
i te 2024/10/30
i te 2024/10/30
i te 8000/04/18 147758
i te 2000/04/18 111950
i te 1600/04/18 111349
i te 0400/04/18 83722
i te 1970/01/1 79508
i te 1970/01/1 66920
i te 1970/01/1 63077
i te 1970/01/1 63014
i te 1970/01/1 54081
i te 1970/01/1 52146