
Te STM32F103RCT6 Ka hangaia huri noa i te matua cortex-m3 32-bit resc i hangaia hei whakahaere i te tere o te 72 mhz.Ka whakakotahihia tenei kaha tukatuka me nga maharatanga kaha tere, e tuku ana ki te 512 kbytes o te mahara flash me 64 kbytes o te saram.Kua takirua enei me te whānuitanga o te whānuitanga o / OS me nga peripherals e hono ana i nga pahi APB e rua.
Ko tenei microcontroller e tu ana na te mea e tuku ana i nga adc 12-bit e toru, e wha nga wahanga 16-kaupapa, me nga tohu pwm e rua.Kei runga ake i tenei, kei roto i te kohinga nui o nga atanga whakawhitiwhiti korero penei i te i2c, Spi, I2s, SDIO, USB, ka taea e nga USARSS nga paerewa paerewa me nga whakaritenga tono paerewa.
He pai te mahi o te taputapu puta noa i te pāmahana o te -40 ° C ki te 105 ° C ki te whakamahi i te kaha o te mana whakahaere i waenga i te 2.0 me te 3.6 V. E pai ana ki nga hoahoa hiko-koreTe raru i te mahi.
Ko enei kaha ka whakarite i te STM32F103RCT6 he otinga whakaurutanga mo nga tono rereke.Ahakoa kei te mahi koe i nga motuka motuka, nga taputapu rongoa, te petipeti petipeti ranei, ka taea e tenei microcontroller te whakatutuki i te katoa.He mea tino pai mo te Ahumoni Ahumahi, nga punaha GPS, me nga hikohiko a te kaihoko ki nga whakaohooho, nga kaitairo, me nga punaha HVAC.Ko tana mohio me te mahi pakari i wehe ke hei whiriwhiri pono i nga waahanga maha.






Nga ahuatanga hangarau, nga ahuatanga, nga ahuatanga, me nga waahanga me nga whakaritenga whakarite o te stmmicroelectronics STM32F103Rct6.
| Tuhinga | Parapara |
| Te mana koiora | Hohe (Whakahoutia Whakamutunga: 7 marama ki muri) |
| Te wa nui o te wheketere | 10 wiki |
| Momo Momo | Maunga Matapihi |
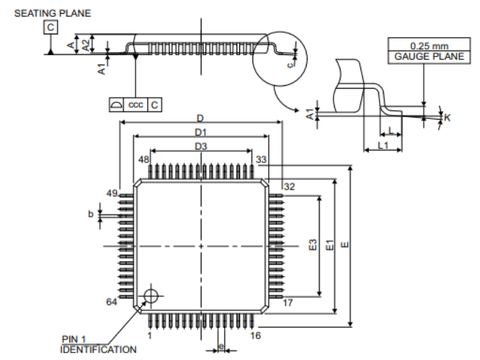
| Paati / Take | 64-lqp |
| Maunga Matapihi | Āe |
| Tuhinga o mua | 64 |
| Raraunga Raraunga | A / D 16x12b;D / a 2x12b |
| Te maha o / OS | 51 |
| Timet StreetDog | Āe |
| Pāmahana whakahaere | -40 ° C ~ 85 ° C TA |
| Whiu | Heri |
| Rārangitanga | STM32F1 |
| Waehere Jesd-609 | e4 |
| Wahanga Mana | Kakama |
| Taumata Maha Kore (MSL) | 3 (168 haora) |
| Tuhinga o mua | 64 |
| Whakamutunga | SMD / SMT |
| Whakamutu mutunga | Nickel / Palladium / Gold (NI / PD / AU) |
| Te wehenga mana Max | 444mw |
| Tūnga kāpene | Quad |
| Puka Tono | Wilm Wilk |
| Taha Taha | 3.3v |
| Papamuri | 0.5mm |
| Hohokitanga | 72mz |
| Tau waahanga | STM32F103 |
| Takenga PIN | 64 |
| Hoatu-Minita (VSUP) | 2v |
| Āati | Ka taea e I2C, I2S, IRDA, LIN, SDIO, SPI, UART, USB |
| Te rahi o te mahara | 256KB |
| Momo Oscillator | O roto |
| Rahi Rahi | 48K x 8 |
| Ngaohiko - toha (vcc / vdd) | 2v ~ 3.6v |
| UPS / UCS / PERIPHERAL ICS | Microcontroller, Risc |
| Tuhinga o mua | 32 |
| Kaituku matua | Arm® cortex®-m3 |
| Peipherals | DMA, te whakahaere motuka PWM, PDR, Por, PvD, PWM, TARM Sensor, WDT |
| Momo Mahinga Kaupapa | Uira |
| Rahi te rahi | 32-bit |
| Te rahi o te kaupapa | 256KB 256K x 8 |
| Kākano | Canbus, I2C, IRA, Linbus, Spi, Uart / USB, USB |
| Tuku i te waa-max | 70ma |
| Rahi rahi | 32 |
| Kei a ia te ADC | Āe |
| Nga Taonga DMA | Āe |
| Whanui o nga raraunga | 32b |
| Tuhinga o mua | Āe |
| Te maha o nga timer / counts | 8 |
| Tōnu | 2 MB |
| Hoahoanga matua | Ringaringa |
| Te maha o nga awa Adc | 16 |
| Te maha o nga awa I2c | 2 |
| Tuhinga o mua | 3 |
| Tōroa | 1.45mm |
| Roa | 10mm |
| Whānui | 10.2mm |
| Tae ki te svhc | No svhc |
| Whakapiki te radiation | Kāo |
| Te mana o te rohs | RoHS3 |
| Ārahi | Ārahi |
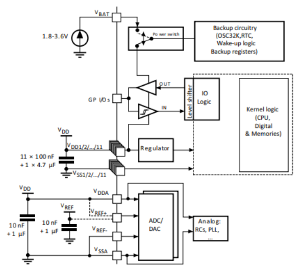
Ko te STM32F103RCT6 e whakahaerehia e te ringa 32-bit cortex-m3 cpu e whakahaere ana i te tau roa o te 72 mhz.He pai te tukatuka i te tukatuka me te mahi 1.25 DMIPS / MHZ, kia whakarite i te mahi maeneene me te pono.E tautoko ana te matua i te wehenga whakareatanga me te taputapu taputapu-porowhita, he pai ki te whakahaere i nga tatauranga uaua.
Ko tenei microcontroller e whakarato ana i nga otinga mahara ngawari ki te 256 ki te 512 kbytes o te mahara flash mo te rokiroki o te hōtaka me te 64 kbytes o te sam mo te whakahaere raraunga.Ka tautokohia ano hoki he kaiwhakahaere mahara e wha nga maramara kōwhiringa, te whakahohe i nga momo taapiri me nga momo mahara, tae atu ki te Flash Flash, ko Saram, me NAnd.I tua atu, kei roto i te atanga LCD whakaraerae te hototahi ki te 8080 me te 6800 nga momo.
Ko te STM32F103RCT6 te whakarite i te mana pono me te whakahaere karaka.Ka whakahaerehia te reira me te 2.0 ki te 3.6 v te tuku hiko me te whakauru i nga waahanga penei i te Tautuhi-i runga i te Tautuhi (Por), Tautuhi-Utu (PDR), me te Kaipupuri ahotea.E tautoko ana te taputapu i nga momo oscillator, tae atu ki te 4-ki-16 mhz Crystal Oscillator, he 8 mhz wheketere-trimpmed rc Oscillator, me te 32 khz oscillator mo nga tono RTC
Mo nga tono-a-kaha, e tuku ana tenei microcontroller maha-kaha iti, tae atu ki te moe, kati, me te tuuturu.Ko enei momo ka awhina i te whakaiti i te kaha o te kaha ki te pupuri i nga mahi.Ko te tuku VBAT e whakarite kia mau tonu nga rehita RTC me nga rehitatanga ahakoa nga tikanga iti-iti.
Kei roto i te taputapu e toru nga taangata 12-bit i-mamati (ADC) me te tere o te hurihanga tere, e tautoko ana i te 21 whakaurunga.Ka taea e enei ADC nga whakahaere i te huringa hurihuri whanui mai i te 0 ki te 3.6 v ka tuku i nga mahi tauira-a-toru.Ko te pūoko pāmahana-hanga i hangaia he kaha ake mo te aro turuki i nga tono.
E rua nga Kaitirotiro-a-ringa-ki-nga-rite (nga taapiri) kua whakauruhia, ka whakaaetia mo te whakatipuranga tohu tuuturu.Ko enei DACS e tika ana mo nga tono e hiahia ana ki te whakaputa i nga tuhinga roa me te tika.
He Urunga Mahara Mahara 12-hongere (DMA) Ka taea e te kaiwhakahaere te whakawhiti raraunga i waenga i nga peripherals penei i nga tohu, adcs, dac, i2c, me te spi, me te spi.Ma tenei ka whakaiti i te kawenga a te CPU ka pai ake te pai o te mahi.
Ko te STM32F1033Rct6 e tautoko ana i te tuku whakamua me te tohu Serial Serial Debug (SWD) me nga hononga JTAG.I tua atu, ko te taura cortex-M3 e whakaatu ana i te kaha ki te whakanui i nga kaha ki te whakawhanaketanga me te whakamatautau.
Kei roto i tenei microcontroller tae atu ki te 112 tere i / o, me te 51, 80, ko 112 ranei i / i / i runga i te kete.Ko te nuinga o enei tauranga he 5-v-manawanui, e pai ana ki te hono atu ki nga waahanga o-waho i roto i nga momo tono.Ko ia / O ka taea te whakatika ki nga vectors wawao o waho, e tuku ana mo nga whirihoranga ngawari.

Stmicroelectrocs, ko te kaiwhakanao o te STM32F103Rct6 Microcontroller, he kamupene semiconductor semiconductor a te ao.He mea nui ki a raatau te tuku i te whānuitanga o nga rongoā microelectronics, te whakakotahi i nga tohungatanga i te hoahoa silicon me te whakauru i nga punaha.Ko a raatau hua he mea nui ki nga momo tono, tae atu ki te Aunoa Ahumahi, te hikohiko kaihoko, me nga punaha automoti.Ko te STM32F1033Rct6 te tohu i to raatau kaha ki te whakarato i nga waahanga kounga nui, whaihua nui e tutuki ana i nga hiahia ahumahi.
Ko nga waahanga kei te taha matau he tohu rite ki te Stmicroelectronics STM32103Rct6.
| Āhuatanga | STM32F103RCT6 | MK20DX256VLH7 | STM32F105RCT6 | STM32F107RCT6 | STM32F105RCT7 |
| Kaimahitaonga | Stmicroelectronics | NXP USA Inc. | Stmicroelectronics | Stmicroelectronics | Stmicroelectronics |
| Paati / Take | 64-lqp | 64-lqp | 64-lqp | 64-lqp | 64-lqp |
| Tuhinga o mua | 64 | 64 | - | 64 | 64 |
| Hoahoanga matua | Ringaringa | Ringaringa | - | Ringaringa | Ringaringa |
| Whanui o nga raraunga | 32 b | 32 b | - | 32 b | 32 b |
| Tuhinga o mua | 51 | 51 | 40 | 51 | 51 |
| Āati | Ka taea e I2C, I2S, IRDA, LIN, SDIO, SPI, UART, USB |
Ka taea e te Eternet, I2C, I2S, IRA, IRDA, Lin, Spi, Uart, USB, USB |
- |
Ka taea e I2C, I2S, IRDA, LIN, SI, UART, USB, USB |
Ka taea e I2C, I2S, IRDA, LIN, SI, UART, USB, USB |
| Te rahi o te mahara | 256 KB | 256 KB | - | 256 KB | 256 KB |
| Taha Taha | 3.3 v | 3.3 v | 3.3 v | 3.3 v | 3.3 v |
Tena koa tukuna mai he uiui, ka whakautu wawe taatau.
Ko te STM32F103RCT6 kei te whakakii i te ringa Cortex-M3 32-bit resc matua e whakahaere ana i te waa tae atu ki te 72 mhz.Ma tenei ka taea te Microcontroller ki te whakahaere i nga mahi tika, e tika ana mo Nga tono e hiahia ana ki te mahi pono me te tukatuka tere He tere.
Ko tenei microcontroller i hangaia hei whakahaere me te whānuitanga o te mana o 2.0 ki te 3.6 v. Ko tenei ngawari e whakarite ana ka taea te whakariterite ki nga mana maha Nga whakaritenga i te wa e mau tonu ai nga mahi puta noa i te rereke Tono.
Ko te STM32F103RCT6 he pukenga ka taea te whakamahi i roto i nga tono maha, tae atu ki te whakahaere motuka, taputapu rongoa, petipeti petipeti, GPS Nga punaha, me nga miihini ahumahi.Ko ona ahuatanga me nga hoahoa e hanga ana hoki he pai mo nga taputapu iti-mana me nga hikohiko kaihoko.
i te 2024/11/25
i te 2024/11/25
i te 8000/04/18 147757
i te 2000/04/18 111931
i te 1600/04/18 111349
i te 0400/04/18 83719
i te 1970/01/1 79508
i te 1970/01/1 66886
i te 1970/01/1 63010
i te 1970/01/1 62983
i te 1970/01/1 54081
i te 1970/01/1 52108