
Te BC548 Ko te Tranistor Jipolar Gipolar e tino whakamahia ana i hangaia mo nga mahi penei i te huri me te whakakaha i nga waahanga hiko.Ka taea e ia te whakahaere i te kawenga tae atu ki te 500Ma i te wa e whakamahia ana hei whakawhiti, kia whai kiko ai mo nga momo tono-iti.E toru nga rereke o tenei kaiwhakawhitiwhiti: BC548AKāore, BC548B, me BC548C.Ko te rereketanga matua i roto i enei tauira kei roto i a raatau o nga uara o te DC.
Ko te hua mo te BC548A Ranges i waenga i te 110 ki te 220, ko te BC548B he maha nga waahanga o te 420 ki te 800. Ko enei uara e whakatau ana i te tohu tohu, ko wai te takeKo te kōwhiri i te momo tika e ahu mai ana i runga i nga hiahia o to huringa he mea nui.Ahakoa kei te mahi koe i te whakahihi, ki te whakawhiti ranei i nga mahi, ka tukuna e te BC548 tetahi otinga pono me te pai.
Ko te Kaituku BC548 e whakahaere ana ma te whakamahi i tetahi waa o tana turanga ki te whakahaere i te rere o te waa nui i waenga i te waa o te kaikohi me te aukati i te kupu matua.Ki te mahi tika, ko te mea kua tohaina ki te turanga me iti ake i te 5MA.Ka hono te PIN PIN ki te whenua, ko te hononga i waenga i te kaikohi me te emitter ka tuwhera tonu, ka aukati i te waa mai i te rere.
Ina whakauruhia he tohu ki te tauranga turanga, ka kati te hononga o tenei, ka tuku i te waa ki waenga i te kaikohi me te mahi.Ko tenei ahuatanga e kiia ana ko te rohe puhoi, kei reira te kaikorero e tino "ana," ka taea te hapai ki te 500ma o naianei.I tetahi atu taha, ka tangohia te tohu ki te turanga, ka uru te Trans ki te rohe tapahi, ka huri "atu" me te aukati i te rere o naianei.
Mena ka piki ake te huringa i te tauranga turanga, ka taea e te rereketanga te rereketanga o te rere o te waa na roto i te kaikohi me te kaupapa.Ko te tauranga teremita e tino whakaitihia ana ki etahi atu mutunga, e pai ake ai te huringa kaikohi i te ngaohiko turanga.Ma tenei whanonga e taea ai te BC548 hei whakanui i nga tohu tohu, he pai te whiriwhiri mo te maha o nga mahi hurihuri me te whakahihi.
E toru nga waahanga o te Transistor BC548, e toru nga mahi a ia mahi i roto i tana mahi.He rereke nga tikanga o enei waahanga mo o raatau taumata papa me nga mahi motuhake i roto i te waahi.Ko te mohio ki te whirihoranga PIN e awhina ana ki te hono i te kaiwhiwhi ki to huringa.

• Ko te Pin-1 (Collector): Koinei te waahi ka uru te hunga whakawhiti.Ko te tikanga ko te tauranga whakauru mo te rere o te waa o te waa.
• Ko te Pin-2 (turanga): Ko te tauranga turanga ko te kaupapa whakahaere o te Kaituku.Ko tetahi tono iti o tenei wa i tono i konei e whakariterite ana i te rere nui i waenga i te kaikohi me te kaupapa.
• Pin-3 (emmitter): Koinei te tauranga e puta ai te kaiwhiwhi i muri i te whakaoti i tana huarahi na roto i te huringa.
Ko nga ahuatanga me nga whakaritenga o te Kaituku BC548 e whai kiko ana i raro nei hei whakarato i nga mohiotanga ki tana mahi me tana hoahoa.
| Parapara | Wāriu |
| Momo Transistor | Bi-polar, npn |
| Tuhinga o mua | 3 |
| Momo Pakihi | Ki te 92 |
| Kohinga Raupaparorohiko (IC) | 500Ma |
| Ngaohiko kaikohi-emitote (VCE) | 30V |
| Taumata Kohinga-paparanga-turanga (VCB) | 30V |
| Taumata-turanga Emitte-turanga-turanga (VEB) | 5v |
| Te whakawhitinga whakawhiti (FT) | 150 mhz |
| Te wehenga nui | 625 mw |
| DC hua o naianei (HFE) | 110 ki te 800 |
| Te Runga me te Raarangi rokiroki rokiroki | -55 ° C ki + 150 ° C |
| Momo Momo Momo | Mā-rua |
| Taumata Maha Kore (MSL) | 1 (mutunga kore) |
| Mana teitei | 500 mw |
• BC547
• BC549
• BC550
• 2N2222
• 2n3904
• 2n3906
• BC557
• BC558
• BC556
Hei whakarite kia pai te mahi a te Kaituku BC548, ka roa te waa, he mea nui kia whai i etahi tikanga haumaru.Piri tonu ki nga whakaritenga kua tohua, i te mea ka taea e ratou te pakaru.Hei tauira, karohia te hono atu i tetahi kawenga e hiahiatia ana neke atu i te 30v, 500ma ranei, na te mea i tua atu i te kaha o te Transistor.
Kia tupato kia aro ki nga hononga PIN.Ko nga titi a nga kaiwhaiwhai me hono tika;Ko te whakahoki, te pohehe ranei i a raatau ka puta he kino, he kino ranei.Ma te whakamahi i te arai e tika ana i te tauranga turanga he mea nui.Ka awhina tenei ki te whakahaere i te rere o naianei ki te turanga, e kore e neke atu i te 5Ma.
Hei mutunga, kia mahara ki te pāmahana whakahaere e noho ana i roto i te -55 ° C ki + 150 ° C.Ko te wera nui, te makariri ranei ka taea te whakaiti i te mahi a te kaiwhiwhi, te arahi ranei ki te kore.Ko te whai i enei waahanga ngawari ka taea e koe te awhina i a koe ki te tiki i te nuinga o te kaiwhiwhi BC548 i roto i o kaupapa.
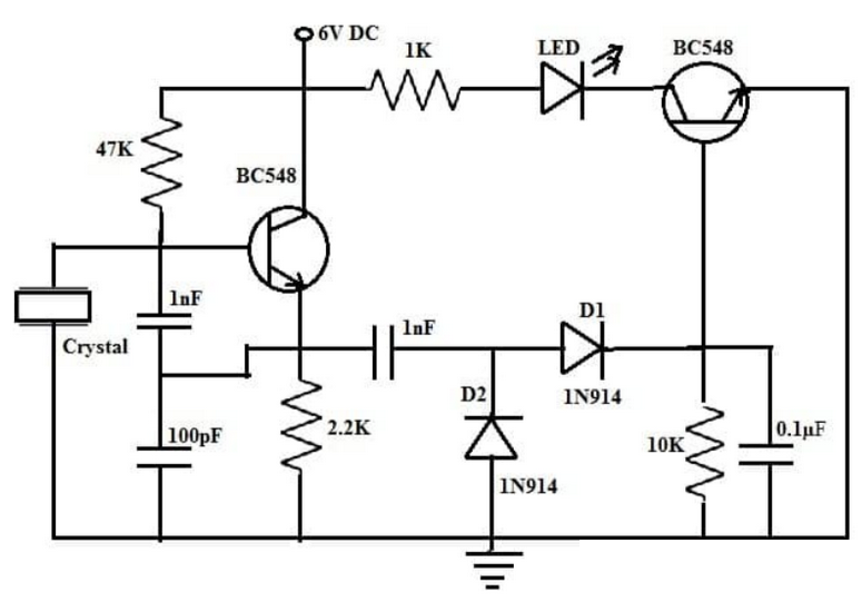
Ko te aratohu o te Crystal Crystal, i hangaia ma te whakahaere BC548, he huarahi ngawari me te whai hua ki te tirotiro mehemea kei te mahi tika te waahanga karaihe.Ko nga tioata he waahanga nui o nga kaupapa hiko, na te mea e awhina ana i te whakamahi i nga waa motuhake.Ko tenei huringa e whakaatu ana i te oscillator, a ki te mahi te karaihe, ko te kaiarahi i te huringa ka tohu i te mahi tika.
Hei waihanga i tenei waahanga, ka hiahia koe ki etahi waahanga tuuturu: he 6V DC Transtors, e rua nga Kaituku BC548, e rua 1n914, he kaiarahi o te 2.2kω, 4kω, 1kω, 1kω.Hei taapiri, kei te hiahiatia nga waahanga o te uara 0.1μF, 1nf, me te 100PF.Ina huihuia e koe te huringa i muri i te hoahoa, ka taea e te tatūnga te whakamatautau i nga tioata ma te ngawari.
Ka hono te karaihe, ko te huringa e whakaputa ana i nga Oscillations, ka tarai i te kaiwhakaari BC548 tuatahi.Ka whakatauhia te tohu i nga taarua me te tātarihia e nga Kaitautoko i mua i te taenga tuarua o te Kaituku BC548, e whakahohe ana i te arahi.Ko te tohu kanapa e whakaatu ana i te karaihe mahi, ahakoa kaore e tohu te maarama i te karaihe he he.Ka taea e tenei tohu ngawari te penapena i te waa me te whakarite kia mahi nga tioata i roto i o kaupapa e tika ana kia rite ki a raatau.

Ka whakamahia e tenei huringa e rua nga kaiwhakarato BC548 e mahi tahi ana ki te whakamatautau i te mahinga o te karaihe.Powered by a 6v supply, kua hangaia te huringa ki te whakahaere i te rere o naianei ma te whakanoho i nga kaikiri i mua i ia waahanga.Ko te karaihe i raro i te whakamatautau ka hono tika ki te tauranga turanga o te transtor tuatahi (T1).
Ka whakaputahia e te karaihe nga oscillations, ka akiaki i te T1, te whakaputa i te putanga e pa ana ki te 1n914 diodes.Ko enei Diodios te whakatika i te tohu, ka tātarihia e nga Kaitautoko i mua i te tae ki te turanga o te Transtortor tuarua (T2).T2 Whakahaa te tohu me te rama i te arahi ki te mahi tika te karaihe.
Mena kaore e tiaho te kaiarahi, ko te karaihe he he, he pakaru ranei.He tino whai hua tenei huinga mo te whakaū i te mahinga o nga tioata, ina koa i roto i nga kaupapa teitei e hiahiatia ana.Ko te ngawari me te pono o tenei huringa ka waiho hei taputapu nui hei whakarite kia pai ake to tangihanga.
Kua hangaia tenei kaiwhakawhiti ma te whakamahi i nga hangarau taapiri matatau, me whakarite kia pai te whakahaere me te pono ki te whānuitanga o nga waahanga.Ko te hangarau e whakamahia ana e tika ana mo nga mahi hurihuri me nga mahi whakahihi, ka tukuna he tohu ki te mahi.
Ko te Transistor BC548 kua hangaia hei whakaputa i te ngaohiko tino iti.Ko te tikanga ka whakahaeretia me te tino whakatikatika, kia mau tonu ai to waatea.Ko tenei waahanga ka taea te whiriwhiri i te waahanga mo nga waahanga e hiahiatia ana kia tika.
Ko tona kaha ki te whakawhiti i waenga i te taha o te whenua ka tere te mahi i te BC548 pai mo nga tono tere-tere.Ahakoa kei te mahi koe i runga i te huringa mamati, i te huinga-whakawhirinaki ranei, ko te whakautu tere ka marika te mahi maeneene.
Ka tautokohia e te Kaituku te mahi tino huringa, e taapiri ana i te ngawari ki tana whakamahinga.Ka taea e ia te whakahaere i te ngaohiko kohikohi-ki-iSTTATE tino pai, ko te whakarite i te mahi haumaru me te mahi tonu i roto i ona rohe whakataunga.
Ma te whakatauranga nui o te 500Ma, ka taea e te BC548 te taraiwa i nga waahanga maha i te wa kotahi.Ko tona kaha-a-ringa-kaha e tika ana mo te maha o nga tono, mai i nga taraiwa o te taraiwa ki nga toenga.
Kei roto i te BC548 he painga nui DC, mai i te 110 ki te 800, i runga i te rereketanga.Ma tenei ka tino whai hua mo nga tohu haahi, otira i nga oro o te oro-kore me te huringa tukatuka tohu.
Ka whakaritea ki nga kaiwhaiwhai rite ki te BC549 me BC550, ka iti ake te tangi o te BC548.Ma tenei ka tino pai te waahi mo nga waahanga e pa ana ki te whakaheke i te haruru he kaupapa matua, penei i nga whakatipuranga oro, he tohu tohu ranei.
He mihi ki tona kaha ki te hapai i te 500Ma, ka taea e te BC548 te pana i te maha o nga waahanga.Kei te whakamahia tonu me nga waahanga whakaurunga, ko etahi atu kaiwhakaari, he arahi, he taapiri, he mea pai mo nga tono hiko maha.
Ko te Kaituku BC548 e whakamahia nuitia ana i Darlington takirua ki te whakanui i nga tohu ngoikore.Na te pa ki tetahi atu kaiwhakaari, ka tino whakarei ake i te kaha tohu, he pai ki nga tono e hiahiatia ana kia whakarangatira.
Ko tenei kaiwhakawhitiwhiti he waahanga nui i roto i nga waahanga sensor, ka awhina ki te tukatuka me te kaha ki nga tohu mai i nga kaiwhaiwhai mo te whakamahi ano i nga punaha hiko.
Ma te kaha ki te hapai i nga kawenga tae atu ki te 500ma, he mea tino tika te BC548 mo te taraiwa i nga kawenga iti penei i nga kaiarahi, nga taapiri, me nga taputapu iti-iti.
Ko te BC548 e whakamahia ana i roto i nga waahanga oro mo te haahi tangi.Kei te mahi ano hoki i roto i nga momo taraiwa, tae atu ki nga taraiwa arataki, te taraiwa i nga taraiwa, me te whakawhiti i nga waahanga.
Kei te whakamahia whānuitia i roto i nga momo rereketanga o nga waahanga whakakakahu penei i nga kaiwhakanao Signal, pana-a-ringa, me nga kaiwhakamahara oro.Ko tana hua tiketike me te iti o te haruru e whakatau ana i nga mea tino pai mo enei tono.
Ka kitea e koe te BC548 i roto i te maha o nga waahanga-a-kaupapa, penei i nga Whakaaturanga Ororongo, nga huringa pa, nga huringa RF, nga tohu wera, me te PWM.
He mihi ki tana tere tere tere, ka whakamahia te BC548 i roto i nga taputapu whakawhiti tere me nga waahanga whakaoho.Ka whai hua enei tono mai i tona kaha ki te huri me te tere me te kore e whakaroa.
Ko te BC548 ka taea te whakakapi i etahi atu kaiwhakaari nui-a-iwi, penei i te BC547 me te 2n3904, i roto i nga kaupapa hiko, te mea he whakakapinga pukenga mo nga waahanga rite.
Ma te 500Mo o tenei kohinga kohinga, ka taea e te BC548 te pana i te whānuitanga o nga kawenga, me te tika mo nga waahanga e hiahia ana kia whai waahi nga waahanga maha.
Ko tana huringa kaitirotiro nui me te nui o te waa o te kohinga o te BC548 e pai ana ki te whakamahi i roto i nga waahanga whakarei me nga waahanga o mua o nga waahanga.Ma tenei e whakarite te whakamahere tohu tohu me te pai o te mahi.
Tena koa tukuna mai he uiui, ka whakautu wawe taatau.
i te 2024/12/26
i te 2024/12/26
i te 8000/04/18 147770
i te 2000/04/18 112006
i te 1600/04/18 111351
i te 0400/04/18 83768
i te 1970/01/1 79564
i te 1970/01/1 66959
i te 1970/01/1 63098
i te 1970/01/1 63040
i te 1970/01/1 54096
i te 1970/01/1 52184