
Whakaahua 1. LPC84x Microcontroller
Kei te whakamahia nuitia nga microcontrollers LPC84x i roto i nga punaha whakauru na te mea ka whakakotahi ratou i te kaha ki te tukatuka, te mahara, me nga peripheral i roto i te taputapu kiato me te kaha-kaha.Heoi, ko te mahi pono e whakawhirinaki nui ana ki te mahinga hiko-hiko e mau ana me te whakahaere pai.I te wa o te whakaoho, ko nga take penei i te ngaohiko tuku e kore e tau, te reeti ngaohiko kore e tika, me nga tikanga tautuhi koretake ranei ka pa ki te arawhiti o te microcontroller.Ko enei tikanga ka aukati i te taputapu kia tae ki te mahi noa, ki te whakaroa ranei i te punaha whakahaere.
Ko te raupapa LPC84x i hangaia i te taha o te tukatuka ARM Cortex-M0+, he mea pai mo te iti o te kaha me te mahi pai.Ka tautokohia e tenei matua 32-bit te whakahaere haukoti tere me te mahi whakatau, e pai ana mo nga tono whakauru.Ko tana hoahoanga ngawari ka taea ki te hanga i te miihini kiato i te wa e mau tonu ana te kaha ki te tukatuka pono.Ka tautokohia e te matua nga taputapu whanaketanga ARM paerewa mo te whakamaarama me te patuiro.
Kei roto i enei microcontrollers te mahara kohiko maramara e whakamahia ana hei rokiroki i te waehere papatono me te firmware.Ko te uira o roto e whakarato ana i te waahi mokowhiti mo nga tono whakauru me te kore e hiahiatia nga taputapu mahara o waho.Ko te uira whakauru ka tere ake te uru ki nga tohutohu me te whakapai ake i te pai o te punaha.Ka whakangwarihia hoki te hoahoa taputapu na te mea ka taea e te microcontroller te mahi takitahi i muri i te hotaka.
Ko te whanau LPC84x e whakauru ana i te SRAM o roto mo te rokiroki raraunga mo te wa whakahaere me nga mahi puranga.Ka taea e tenei mahara te uru tere mo nga taurangi, nga kaitarai, me nga raraunga tukatuka rangitahi.Ko te SRAM tere ka pai ake te tere o te mahi na te mea ka taea e te PTM te uru ki nga raraunga me te kore e tatari mo te mahara o waho.Ka tautoko hoki i nga mahi mahi maha i roto i nga tono whakauru.
He maha nga taputapu whakawhitiwhiti korero e waatea ana mo te hono i nga taputapu o waho me nga waahanga.Kei roto i enei ko nga atanga UART mo te whakawhitiwhiti korero rangatū, ko nga hononga SPI mo te whakawhitiwhiti tere tere, me nga atanga I²C mo nga hononga puoro me te whakahaere.Ko enei paraka korero kua hanga-i roto he ngawari ki te whakauru taputapu ki nga hoahoa whakauru.Ka taea te whakamahi ki te hono i nga whakaaturanga, nga pūoko, nga taputapu mahara, me etahi atu waahanga mamati.
Kei roto i nga microcontrollers LPC84x nga ahuatanga tairitenga whakauru penei i te 12-bit Analog-to-Digital Converter (ADC).Ma tenei ka taea e te taputapu te ine i nga tohu tairitenga mai i nga puoro, i nga iahiko o waho ranei.Ko etahi rereke kei roto ano te mahi Digital-to-Analog Converter (DAC) mo te whakaputa putanga tairitenga.Ko enei kaha ka taea e te microcontroller te hono tika ki nga tohu.
Ko nga titi whakauru/putanga (GPIO) kaupapa whanui ka taea e te microcontroller te taunekeneke me nga waahanga taputapu o waho.Kei roto i te LPC84x nga ahuatanga whirihoranga titi ngawari e tuku ana i nga mahi maha kia tautapa ki te titi kotahi.Ka awhina tenei ngawari ki te arotau i nga whakatakotoranga PCB me te whakanui ake i nga taputapu e waatea ana.Ka taea te whirihora i nga titi GPIO mo te whakaurunga mamati, te whakaputanga, me nga mahi taapiri rereke ranei.
Kua whakauruhia nga aratau iti-hiko hei whakaiti i te kohi hiko i roto i nga tono hiko-hiko.Ma enei aratau ka taea e te microcontroller te whakakore i nga peripheral kaore i whakamahia, te whakaiti ranei i te auau karaka o te punaha i roto i nga waa wahangu.Ko nga ahuatanga whakahaere hiko ka awhina i te roa o te ora o te pākahiko i roto i nga taputapu kawe.Ka taea e te punaha te hoki tere ki te mahi kaha ina hiahiatia.
He maha nga momo waahanga matawā kua whakauruhia hei tautoko i te inenga o te wa, te whakaputa tohu, me te whakahaere kaupapa.Kei roto i enei ko nga matawā reeti-maha, nga taima ka taea te whirihora, me nga taima kaitutei.Ka taea e nga taima te whakahaere i te wa tika i roto i nga punaha whakauru penei i te mana motopaika, te wa korero, te whakarite mahi i ia wa.Ko enei waahanga ka whakapai ake i te pono o te punaha me te mahi.

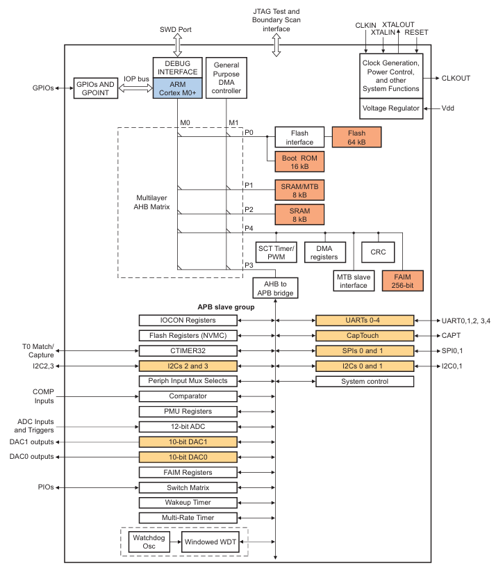
Whakaatu 2. LPC84x Microcontroller Block Diagram
Ko te hoahoanga LPC84x he whakauru i nga poraka mahi maha e mahi tahi ana ki te mahi i nga mahi tukatuka whakauru.Kei te pokapū o te punaha ko te ARM Cortex-M0+ CPU, e whakahaere ana i nga tohutohu hotaka kei te rongoa i roto i te mahara kohiko o roto i te wa e uru ana ki nga raraunga mai i te SRAM.He matrix pahi AHB he maha nga papahanga e hono ana i te tukatuka me nga waahanga mahara me nga hononga taapiri, kia pai ai te whakawhitiwhiti korero i waenga i nga waahanga o roto.Ko te hanga karaka me nga poraka whakahaere mana e whakahaere ana i te waa o te punaha me te whakarite kia mau te mahi o nga taputapu puta noa i nga momo mahi.Ko nga atanga patuiro penei i te SWD ka taea te hotaka me te whakamatautau i te maru i te wa e whanake ana.He maha nga momo peripheral, tae atu ki nga taima, nga waahanga korero, me nga atanga tairitenga, e hono ana ma te punaha pahi o roto ki te whakarato i te taunekeneke taputapu o waho.Ka noho tahi enei poraka he hoahoanga microcontroller kiato i hangaia mo te mana whakahaere pai.
|
Tawhā |
Tohu |
Tikanga / Awhe |
|
Ngaohiko Tuku |
VDD |
1.8 V – 3.6 V |
|
Ngaohiko Whakataurite |
VDDA |
1.8 V – 3.6 V |
|
Ngaohiko Mahi (Ahua) |
VDD |
3.3 V |
|
Paepae Ngaohiko Mana-I |
VPOR |
~1.5 V (te tikanga) |
|
Taumata Ngaohiko Paraone-Tua |
VBOR |
Ka taea te whirihora (~1.7–2.7 V) |
|
Aratau Hohe Naianei |
IDD |
Ka whakawhirinaki ki te taputapu |
|
Moe-Hohonu Naianei |
IDD(DS) |
Tino iti (awhe µA) |
|
Ngaohiko GPIO Morahi |
VIO |
Tae atu ki te VDD |
|
Te Awhe Maama Mahi |
TA |
−40°C ki te +105°C |
|
E taunakitia ana te Punga Whakakore |
— |
0.1 µF tata ki ia titi VDD |
Ko te Whakahou Hiko-I te Tautuhi (POR) he tikanga tautuhi-a-roto ka whakahohe aunoa i te wa ka tukuna tuatahi te mana ki te miihinihiko LPC84x.Ko tana kaupapa matua ko te pupuri i te punaha i roto i te ahua tautuhi kia tae ra ano te ngaohiko tuku ki te taumata whakahaere haumaru.I te wa e kaha ana te taputapu, ka aro turukihia e te ara iahiko POR te ngaohiko tuku me te aukati i te PTM kia kore e mahia nga tohutohu.Kia u te ngaohiko, ka tukuna te ahuatanga tautuhi ka timata te tukatuka ki te mahi waehere mai i te mahara flash o roto.Ma tenei ka tiimata tonu te microcontroller i roto i te ahua matapae i muri i te tono hiko.I roto i te hoahoanga o roto, ka taunekeneke te punaha tautuhi me te karaka me nga poraka whakahaere mana i mua i te tiimata o te mahi noa.Ko tenei tikanga te turanga o te tukanga whakaoho LPC84x.
Ko te Whakahou Parauri-Out (BOR) he tikanga whakamarumaru e tautuhi ana i te miihinihiko LPC84x ina heke iho te ngaohiko tuku ki raro i te paepae whakahaere haumaru.Ko tana kaupapa he aukati i te mahi a te PTM i raro i nga tikanga ngaohiko kore e tau ka puta he whanonga ohorere.Ka taka te ngaohiko ki raro i te taumata kua whirihorahia, ka whakaohohia e te ara iahiko BOR he tautuhi-a-raupapa hei tiaki i nga mahara me nga ahuatanga o te taha.Whai muri i te hokinga mai o te ngaohiko tuku ki te taumata pumau, ka timata ano te taputapu.Ka awhina tenei ahuatanga ki te pupuri i nga mahi pono i roto i nga punaha ka puta nga huringa hiko.I roto i te hoahoanga o roto, ka mahi nga iahiko aroturuki ngaohiko i te taha o te poraka mana hiko kia kitea nga ahuatanga iti-ngaohiko.Ko te mutunga, ka taea e te microcontroller te whakaora humarie mai i nga heke ngaohiko rangitahi.
Ko te pine RESET o waho he tikanga taputapu mo te tautuhi i te miihinihiko LPC84x mai i waho o te maramara.Ka taea e nga taputapu o waho, nga tohu whakahaere ranei ki te akiaki i te microcontroller ki te ahua tautuhi ina hiahiatia.I te wa e kaha ana te tohu RESET, ka mutu te mahi a te kaitukatuka i nga tohutohu ka hoki ano ki te ahuatanga whakaoho tuatahi.Ma tenei ka taea e te punaha te tiimata ano i etahi huihuinga whakahaere.I muri i te tukunga o te tohu tautuhi, ka mahi te taputapu i tana mahi arawhiti o roto i mua i te whakahaere ano i te firmware.He maha nga wa e whakamahia ana te mana tautuhi o waho i te wa o te kaupapa, te patuiro, te tirotiro punaha ranei.I roto i te hanganga o te punaha o roto, ka hono tika tenei ara tautuhi ki te kaiwhakahaere tautuhi pokapū.
Ka puta he tautuhi kaitutei ina kitea e te kaitutei karekau te punaha whakahaere e tika ana.Ka aro turuki tonu te kaitutei i nga mahi o te hotaka ma te tono whakahōu i ia wa mai i te firmware e whakahaere ana.Ki te kore e taea e te rorohiko te whakahou i te matawā i roto i te waa e tumanakohia ana, ka pau te taima, ka puta te tautuhi i te punaha.Ka tiakina e tenei tikanga te punaha mai i nga tukinga o te rorohiko, nga koropiko mutunga kore, nga hapa o te firmware ohorere ranei.I muri i te mahi tautuhi, ka timata ano te microcontroller ka timata ki te mahi ano i te papatono.I roto i te hoahoanga o roto, ka mahi te kaitutei i te taha o te arorau mana whakahaere me nga taima.Ko tana kaupapa he whakapai ake i te pono o te punaha me te pupuri tonu i nga mahi i roto i nga punaha whakauru.
1. Te Whakapumautanga Mana
I te wa tuatahi ka tukuna te ngaohiko ki te taputapu, me whai wa poto nga iahiko o roto kia pumau ai te ngaohiko tuku.I tenei wa, ka whakatauhia e nga kaiwhakahaere o roto me nga poraka whakahaere mana nga taumata ngaohiko tika mo te PTM me nga taputapu.Ka noho hohe tonu te microcontroller i te wa e puta ana tenei whakapumautanga.Ma tenei ka aukati i te whanonga kore pono i te wa o te timatanga o te hikoi.Ko te ngaohiko pumau ka whakarite kia tika te mahi a iahiko arorau o roto.
2. Te Whakahohenga Tautuhi-Hana
I muri i te tiimata o te tukunga ki te whakau, ka noho tonu te arahiko Tautuhi Hiko-I te kaitukatuka ki te ahua tautuhi.Ma tenei tautuhi ka aukati i te PTM ki te whakahaere i nga tohutohu kia tae ra ano te ngaohiko ki te taumata haumaru.Ka aro turukihia e te kaiwhakahaere tautuhi te ngaohiko tuku i tenei wa.Ka nui ake te ngaohiko i te paepae e hiahiatia ana ka timata te tautuhi ki te tuku.Ma tenei e whakapumau ka timata te microcontroller ki te ahua o te punaha.
3. Te Karaka Aroto o roto
Kia whakawāteahia nga tikanga tautuhi, ka arawhiti te microcontroller i tana punaha karaka o roto.Ko te kaihanga karaka ka tiimata te oscillator o roto, e whakarato ana i te waa mo nga mahi PTM me te taha.Ka noho tenei karaka hei tohutoro wa matua mo te mahi punaha.Kāore e taea e te pūtukatuka te whakahaere tohutohu me te kore he puna karaka pūmau.Na reira, ko te arawhitinga karaka tetahi waahanga nui o te whakaoho punaha.
4. Te Maharahara Arataki
I te wa e whai ake nei, ka whakarite te kaitukatuka i nga hanganga mahara o roto e whakamahia ana e te kaupapa.Ko te mahara Flash e whakarato ana i nga tohutohu firmware, i te wa e penapena ana a SRAM i nga raraunga wa whakahaere.Ka whakareri hoki te punaha i te ripanga vector e whakamahia ana mo te whakahaere aukati.Ma tenei tatūnga mahara ka taea e te pūtukatuka te kimi tika i te waahi whakaurunga o te papatono.Ko te arawhiti mahara tika ka whakarite kia maeneene te mahi firmware.
5. Te Arawhiti Pikitia
Whai muri i te takahanga mahara, ka taea e te punaha nga taputapu nui o roto.Kei roto pea i enei peripheral nga taima, nga waahanga korero, me nga rehita whakahaere e hiahiatia ana e te firmware.Ka noho monokia etahi papamuri tae noa ki te whakahohea e te rorohiko tono.Ko te waahi arataki ka whakarite kia reri te taiao punaha taketake.Ma tenei taahiraa e whakarite te taputapu mo te mahi tono.
6. Ka timata te Whakamahinga Firmware
Kia oti katoa nga mahi arawhitinga o roto, ka timata te kaitukatuka ki te whakahaere i te firmware e rongoa ana ki te mahara flash.Ko te tikanga ka timata te mahi mai i te vector tautuhi kua tautuhia ki te waehere papatono.Mai i tenei wa, ka whakahaerehia e te tono whakauru nga mahi a te punaha.Ka whirihorahia e te firmware nga taputapu, ka tukatuka i nga tohu whakauru, ka mahi i nga mahi a te punaha.Ka tohu tenei i te whakawhiti mai i te tiimatanga o te taputapu ki te wa whakahaere tono.
• Ramp Ngaohiko Puturi I te Whakanuia
Mēnā he pōturi te piki o te ngaohiko tuku, ka puta ohorere te mahi a te ara iahiko o roto.Ka taea e te tere tere tere te whakaroa i te tuku tautuhi tika ka pa ki te arawhitinga taputapu.I etahi punaha, ka ngana pea te PTM ki te tiimata i mua i te tino u o ngaohiko.Ka puta mai he whanonga whakaoho koretake.
• Te Haruru o te Hiko, te Huringa ranei
Ka taea e te haruru hiko i runga i te raina whakangao hiko te whakararu i te whakaohotanga microcontroller.Ko te haruru pea ka paheke te ngaohiko rangitahi ka puta mai he whakahokinga ohorere.Ka taea e enei rereke te pa ki te karaka o roto me te iahiko arorau.Ko te mutunga, ka taea ano e te microcontroller te whakaara ano.
• He iti rawa nga Puka Whakataunga
Ko te kore e pai ki te wehe tata ki nga titi hiko microcontroller ka kore e tau te ngaohiko i te wa e whakaoho ana.Ko nga huringa tere o naianei i roto i te maramara ka hiahia nga pūnga iahiko tata ki te whakapumau i te tuku.Ki te kore e tika te wetewete, ka puta pea nga koikoi ngaohiko.Ka taea e tenei koretake te pa ki te arawhitinga o te punaha.
• Ngaohiko Paheke I te Whakaoho
Ki te kore e taea e te hiko hiko te whakarato i te waa i te tiimatanga, ka heke poto te ngaohiko.Ka taea e tenei ahuatanga te whakaoho i nga tikanga tautuhi parauri-atu.Ka puta mai pea aua topata ina timata ana etahi atu waahanga o te punaha i te wa kotahi.Ka taea e enei ruku rangitahi te whakararu i te tukanga whawhai.
•Tautuhi Tautuhi Waitohu Tautoko
Ko nga tohu tautuhi-a-waho e rerekee ana i te wa o te hiko ake ka taea te whakahoki ano.Mena karekau te tohu tautuhi e mau tonu, kare pea te microcontroller e whakaoti i tana arawhiti.Ka taea e tenei te aukati i te firmware mai i te mahi noa.Ko nga tikanga tautuhi pumau e hiahiatia ana mo te tiimata pono.
• Kore Tika te Waetanga Puna Karaka
Mena ka whakawhirinaki te punaha ki tetahi puna karaka o waho kaore i te tiimata tika, ka kore pea te PTM e rere tika.Ki te kore he tohu karaka pumau, kaore e taea te mahi tohutohu.Ma tenei ka kore e aro mai te punaha.He mea nui te whakapumautanga o te karaka mo te whakaoho moroiti noa.
• Manatokohia te Pumautanga Ngaohiko Whakawhiwhi
Ko te mahi rapurongoā tuatahi ko te ine i te ngaohiko tuku microcontroller ma te whakamahi i te oscilloscope, i te mita maha ranei.Me noho tonu te ngaohiko ki roto i te awhe whakahaere e manakohia ana i te wa e whakaoho ana.Ko nga maturuturunga ohorere me nga koikoi ka tohu pea i te koretake o te hiko.Ma te mataki i te ngaru ngaohiko i te wa o te hiko-ake ka kitea nga take huna.He mea nui te ngaohiko pumau mo te arawhitinga microcontroller pono.
• Tirohia te Tautuhi I te Wa Tohu
Ko te tohu tautuhi me noho pumau me te tukutahi tika me te tukanga hiko.He maha nga wa e aro turuki ana i te pine tautuhi ki te whakaū kei te rite te mahi i te wa e tiimata ana.Ka taea e te tohu tautuhi karekau, haruru ranei te whakaara ano i te punaha.Ma te manatoko i te waa tautuhi ka puta te arawhititanga i muri i te pumau o te hiko.Ko te whanonga tautuhi tika e tautoko ana i te whawhai punaha tika.
• Tirotirohia te Whiriwhiringa Whakawhiwhi Hiko
Me ata tirohia nga waahanga tātari hiko penei i nga puritanga whakahiato.Ka awhina enei purihiko ki te pupuri i nga ngaohiko pumau i nga huringa tere o naianei.Ko te tuunga kino, te iti ranei o te kaha ka taea te haruru ngaohiko ki te pa ki te microcontroller.Ko te whakarite i te tātari tika ka pai ake te pono o te tiimata.He maha nga wa ka kitea e te tirotiro taputapu nga pūnga iahiko kua ngaro, kua hē ranei te whakatakoto.
• Whakaaetia te Mahinga Puna Karaka
Me timata tika te karaka o te punaha mo te tukatuka ki te whakahaere i nga tohutohu.Tirohia nga tohu oscillator hei whakaū i te mahi tika.Ki te kore te puna karaka ki te tiimata, kaore e taea e te PTM te whakahaere i te firmware.Ko te aro turuki i te tohu karaka ka awhina ki te whakatau mena kei te mahi tika nga iahiko o te waa.Ko te mahi karaka pono e hiahiatia ana mo te whakaoho noa.
• Te Tirotiro Waehere Whakawhiti Whakamaramatanga
Ko te waehere whakaoho i roto i te firmware ka pa ki te whanonga arawhiti o te punaha.Arotakehia te kaihautu tautuhi me nga mahinga arataki punaha.Ko te whirihoranga hee o nga rehita punaha, peripheral ranei ka whakaroa te mahi noa.Ko te manatoko i te waehere whakaoho ka whakarite kia tika te arawhiti a te firmware i te taputapu.Ko te tirotiro i nga raupaparorohiko hei whakakii i te patuiro taputapu.
• Tirohia te Whanonga Whakaoho me nga Utauta Patuiro
Ko nga atanga patuiro penei i te SWD ka taea te aro turuki i nga mahi tukatuka i te wa e whakaoho ana.Ma te whakamahi i nga taputapu patuiro, tirohia mena ka tae te PTM ki te waahi whakaurunga kaupapa matua.Ko nga waahi pakaru me nga raarangi patuiro ka awhina ki te whakaatu i te waahi ka mutu te arawhiti.Ko tenei tikanga he tino mohio ki nga whanonga o te punaha i nga wa o te tiimatanga.
Ko te tiimata pono o te miihinihiko LPC84x e whakawhirinaki ana ki te mana pumau, te whanonga tautuhi tika, me te punaha karaka mahi tika.Ko nga waahanga whakaoho nui ko te whakapumau hiko, te tuku tautuhi, te tatūnga karaka, te whakarite mahara, me te mahi firmware.Ko nga raru penei i te hekenga ngaohiko, te haruru, te wetewete ngoikore, me nga tohu tautuhi karekau ranei ka aukati i tenei mahi.Ko te hoahoa hiko me te rapu raru nahanaha ka awhina i te whakaoho kia rite tonu te mahi a te punaha.
Tena koa tukuna mai he uiui, ka whakautu wawe taatau.
Ko te LPC84x microcontroller e whakamahia nuitia ana i roto i nga punaha whakauru me iti te kai hiko me nga taputapu kiato.Ko nga tono angamaheni ko nga punaha whakahaere ahumahi, nga hononga puoro, te hikohiko kaihoko, me nga taputapu IoT.
Ka taea e koe te whakarite i nga taputapu LPC84x ma te whakamahi i nga taputapu ARM-hototahi penei i te Keil MDK, MCUXpresso IDE, IAR Embedded Workbench ranei.Ko enei taiao e tautoko ana i te patuiro, te whakahiato, me te whanaketanga firmware.
Kao, kei roto i te LPC84x he oscillator o roto ka taea te whakaputa i te karaka punaha.Heoi, ka whakamahi pea etahi tono i te karaihe o waho mo te tika o te waa.
Ko te nuinga o nga taputapu LPC84x e mahi ana i te tere karaka ki te 30 MHz.Ko tenei tere ka taea te tukatuka pai i te wa e mau tonu ana te iti o te kaha.
Ae, he mea hoahoa nga taputapu LPC84x me te maha o nga momo hiko iti e whakaiti ana i te whakapau kaha i roto i nga waa mangere.Ma tenei e pai ana mo nga hikohiko kawe, nga pona IoT, me nga punaha whakauru-hiko.
i te 2026/03/10
i te 2026/03/9
i te 8000/04/18 147757
i te 2000/04/18 111934
i te 1600/04/18 111349
i te 0400/04/18 83719
i te 1970/01/1 79508
i te 1970/01/1 66900
i te 1970/01/1 63017
i te 1970/01/1 63010
i te 1970/01/1 54081
i te 1970/01/1 52120