
Te UC3843 Ko te kaiwhakahaere PWM e whakarei ana i te mahinga o nga kaitahuri DC-ki-DC ma te whakarite i nga whakahaere o te ngaohiko me te rere pumau me nga waahanga iti.Ka tautokohia e rua nga tikanga: Aratau ngaohiko, e whakarite ana i nga huringa whakauru mo nga punaha tairongo, me te aratau o naianei, e whakaohooho ana i naianei mo nga tono hiko e rite ana ki nga taputapu hiko.He whanui te whakamahi i nga taputapu penei i nga kaikorero hiko me nga kaiwhakahaere o te UC3843 e whai mana ana, e whai mana ana ki te whakahaere i nga punaha-a-tau, kia pai ai te hoahoa o te punaha-pakari.
Ko te UC3843 te whakahaere hei waahanga nui i roto i nga punaha toha mana ma te whakamahi i te whakarereke a Pulse-whanui (PWM) hei whakahaere i te panoni mana.Ka whakatikatikahia e ia te huringa mahi o te kaiwhakawhitiwhiti whakawhiti hei whakahaere i nga rereketanga o te huringa whakauru me te neke haere, te whakarite i te pumau i roto i te pepeke, te whakarite i te pumau.I roto Aratau Peita, Ko te UC3843 ka whakaheke i te ngaohiko whakauru ki te putanga o raro, kaha, te tiaki i nga waahanga hiko me te whakapai ake i te kaha.I roto Aratau Whakaora, ka piki ake te huringa whakauru, he pai ki te whakarite i nga taputapu hiko-kore e hiahia ana ki te whakarangatira.Ko te tikanga whakahaere a te UC3843 e whakawhirinaki ana ki te whakatauira i te ngaohiko whakaputanga me te whakatairite ki te huringa tohutoro pumau.Ko nga rereketanga o te tohu PWM e whakatikatika ana i te tohu PWM, me te whakarite i nga hua katoa ahakoa nga huringa i te whakauru, i te uta ranei.Ko te mahinga UC3843 ka whakawhirinaki ki te whakaurunga tika me nga waahanga o waho.Ko te whakatikatika tika o nga whakaritenga e whakarite ana i te pumau i raro i nga tikanga rereke, ka whakatuwhera i te kaha o te IC mo te whakahaere mana pai ake.

|
Pin No. |
Ingoa pin |
Whakaaturanga |
|
1 |
Whakauru |
PIN putanga e hono ana ki te tohu urupare a te tohu
Ko te kaiwhakamaori me te kaitapu, te whakarato i te tohu-1mhz iti-impedy i runga i
Nga momo rereketanga. |
|
2 |
VFB / Urupare Urupare |
Ko te PIN whakauru ki te Hapa Hapa, e whakarato ana i te rereketanga
I roto i nga taumata ngaohiko ki te IC. |
|
3 |
Te tikanga o naianei |
Aroturuki Tūhua o nāianei mā te kaiwhakanao shunt, me te
ngaohiko puta noa i te reira i whakawhiwhia hei urupare ki tenei titi. |
|
4 |
RT (Timing Promortor) / CT (Staming Staming) |
Hono ki te oscillator o roto, kua whakaritea te whakamahi
He kaiwhakamaori o waho me te kaitapu. |
|
5 |
Tūtiro |
Tuhinga o mua. |
|
6 |
Whakaputanga |
Putanga Ko te Huringa Pulse-Whanui (PWM) tohu i runga i
Urupare, whakamahia ana ki te whakawhiti i nga taputapu hiko hiko. |
|
7 |
Mūno |
Taonga Taonga mo te IC. |
|
8 |
Pōrahe |
Tohutoro Tohutoro, kei runga i te whakatipuranga tohu pwm
kei te ahu mai. |
|
Tohu / Tohu |
Taipitopito |
|
Tuhinga |
Ko te kaiwhakahaere o te PWM o naianei-aratau |
|
Tuhinga o mua |
8 |
|
Te Whawhai Ora |
7.0v - 8.2v |
|
Ngaohiko putanga teitei |
13.5v |
|
Te putanga PING |
1A |
|
He nui te puna o naianei |
22MAMA |
|
Te whakauru whakauru |
-0.3v ki te 6.3v |
|
Whiwhi |
3V |
|
Te nuinga o te waa oscipation |
52 khz |
|
Uira Utu Utu |
0.08v |
• UC3842
• UC2842
• SG2524
• UC3844

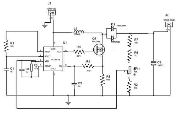
Ko te hoahoa i te kaitahuri DC-To-DC te whakauru ki te kowhiri me te whakaemi i nga waahanga e mahi tahi ana kia takahia te huringa DC.Ko te ngakau o tenei punaha ko te UC3843 Pwm Kaiwhakahaere UC3843 Pwm Conforper, he tino whakaaro i mohiotia mo tona kaha ki te whakahaere i nga whakawhitinga mana.Ko nga waahanga matua kei roto i tenei huinga ko nga waea Jumper, ko te UC3843 ACT, he MBR244 MOBER, he kaiwhakatakoto 10W., He 22ω te kaiwhakaari, he 2.2kω te kaiwhakaora, 100k nga kaiwhakamaori 100k, me te poraka 2x2 Pin poraka.Ko ia waahanga ka tohua kia pai te whakahaere i te waahi hurihuri, te whakaputa i te hurihanga tika me te pai.
Ko te UC3843 i hangaia mo nga tono toha mana, kua oti i a koe nga waahanga penei i te mahi ngoikore, te tiakitanga o te rahinga o roto.Ka whakahaerehia i te tau roa o te 50 KHZ, ko te whakarite mahi tonu me te pono.Ko te IC i hono nga waahanga penei i te hapatanga penei i te whakamohiotanga, he tohu tohutoro, he kaiwhakamahara pwm, he kaiwhakaora mo Mosfet.Ko tana mohio puta noa i nga momo toenga rereke (SOP, ki te-220, ka tuku) ka taea te urutau ki nga momo hoahoa.Ka mahi te IC i te taha o nga kaiwhakaari o waho me nga kaimori ki te whakahaere i te tika o te mata, te mea e tika ana mo te whānuitanga o nga mahi hurihuri mana.
Ko te IRFZ44 Mosfet te mahi mo te hurihuri i te kaitahuri, e whai waahi ana ki te whakatika i te ngaohiko.E mohiotia ana mo tana iti o te aukati, ka whakaitihia e te mate o te mana i te wa e whakahaere ana i nga waa me nga puia.Ko te whakahaere waiariki tika, penei i te whakamahi i te horoinga wera e tika ana, ka aukati i te mate me te whakarite kia mau tonu nga mahi.Ko te kowhiringa i nga Kaitautoko e pai ake ana ka whakarei ake i te whakahaere a te Mosfet, ko te mahi kia pai te whakahaere i raro i nga tini utaina.
Ko te MBR2060CT he Schottky DiodE i tohua mo tana maturuturunga-iti tuku whakamua, e pai ake ai te pai o te waahi.Ka mahi hei diode koreutu, ka tuku i te waa ki te rere i roto i te huarahi kotahi ka mutu te mosfet.Ma tenei mahi e tiaki te huringa mai i te hurihuri i te wa e tautoko ana i te tere tere.Ma te ata whakarite i te huringa o te Diode me nga tatauranga o naianei ki nga whakaritenga a te huringa, kua kaha te kaha me te whai hua.
Ko te kaupapa 100μh he waahanga nui e penapena ana i te kaha i te wa o te Mosfet i runga i te waahanga me te tuku i te waa o te waahanga, ka piki ake te ngaohiko.Ko te whiriwhiri i tetahi kairangahau me te kaha o te whakaekenga o te waa me te iti o te raru o te waa me te whakaiti i te ngaro o te kaha.Ma tenei e whakarite kia whakapumautia e te kaitahuri te whakaputa hiko noa ahakoa te rereke o nga tikanga kawenga, te whakarato mahi tonu.
Ko te Trimppot 10k e whakamahia ana mo te whakatikatika i te ngaohiko putanga.Whakauruhia ki roto i te putunga urupare a te IC, ka taea e ia te whakariterite tika hei whakatutuki i nga whakaritenga taiao motuhake.Ko te kowhiri i tetahi Timepot me nga uara ātete e tika ana kia whakatauhia te huringa whakaputanga me te tika te whakahaere.Ko tenei mana tika mo te whakahaere i nga taputapu taapiri penei i nga rorohiko, i arahi i nga taraiwa, me nga papaaho, e kii ana kia nui ake te taumata o te ngaohiko.
• Me iti ake nga waahanga o waho, te taapiri i te hoahoa raima.
• Ka tautokohia nga tono Whakawhiti Whakawhiti.
• Nga tohu mo te utu urupare whakamua aunoa mo te pumau.
• Ka taea e te mahi te mahinga aratau o naianei tae noa ki te 500KHZ, e pai ana mo nga whakamahinga nui-utu.
• Te utu-utu me te whakaiti i te matatini
• Te tairongo ki raro-ngaohiko, wero i nga taiao kaha kaore e taea.
• Ko nga take o te mana whakahaere mana e tika ana kia tupato te whakamahere.
• Ko te kore e whakaheke i nga mahi a te Pātai, te tono i te whakamaoritanga me te whakamatautau.
• E hiahia ana koe ki nga whakarereketanga a tawhio me te whakapai ake i te whakahaeretanga waia.
I roto i te hiko hiko, ko te UC3843 Pwm kaiwhakahaere te tino uara mo tona kaha me te tika.Ka whakanui i te tuku mana ma te whakaiti i te ngaro me te whakarite i nga mahi rite tonu, ara i nga ahuatanga utaina.Ko te pupuri i nga taputapu he pai te kaha ki te whakarei ake i o raatau oranga me te whakaiti i te tiaki.
Ko te kaiwhakahaere e whakaatu ana i tona manawanui i roto i te miihini utaina, kia pai te whakahaere i nga wero whakahaere.Ka taea e tona waatea te kawe i te pono o te punaha puta noa i nga momo taiao me nga taumaha hiko.Te whakahaere i nga mahi maeneene me te miihini roa.He nui tenei i roto i nga waahanga e mau ana te aro me te mauruuru.
Whakauruhia ki roto i nga taputapu hiko-hiko, ko te kaiwhakahaere UC3843 Pwm te mahi i roto i te penapena pūngao.Na roto i te whakamahine i te kohi mana, te roa o te ora pākahiko i te wa e pupuri ana i te mahinga taputapu.Ko tenei taurite e whakamahia ana i roto i nga hikohiko kawe.Ko te whakamahi i tenei kaiwhakahaere i roto i nga punaha whakahaere mana ka taea e te makona me te whakataetae whakataetae.
Tena koa tukuna mai he uiui, ka whakautu wawe taatau.
i te 2024/12/17
i te 2024/12/16
i te 8000/04/18 147758
i te 2000/04/18 111954
i te 1600/04/18 111349
i te 0400/04/18 83725
i te 1970/01/1 79508
i te 1970/01/1 66921
i te 1970/01/1 63078
i te 1970/01/1 63017
i te 1970/01/1 54083
i te 1970/01/1 52147