

|
Pin No. |
Ingoa |
Whakaaturanga |
|
1 |
1OUT |
Te putanga o te tuatahi-amp |
|
2 |
1IN- |
Te whakaputa i te whakauru mo te tuatahi op-amp |
|
3 |
1in + |
Te whakauru kore-aukati mo te tuatahi-amp |
|
4 |
Vcc- |
Whenua |
|
5 |
2in + |
Te whakauru kore-aukati mo te tuarua tuarua-amp |
|
6 |
2IN- |
Te whakaputa i te whakauru mo te tuarua tuarua-amp |
|
7 |
2OUT |
Te putanga o te tuarua tuarua-amp |
|
8 |
Vcc + |
Taha Taha |



Te TL072 Ko te Amplifier Addifier kei waho i te hikohiko mo tona hoahoa nui-iti-iti, iti-haruru, te whakauru i te rua-amps i roto i te kete totika.Ko tenei hoahoanga e whakarite ana i te rereketanga kino o te harmonic, he pai mo nga tono tino-tika penei i te oro o mua.Ko tona kaha ki te kawe i nga tohu maamaa me te tika kua puta i roto i nga taputapu oro ngaio, kei reira te pono me te maarama he tohu taketake.
Kei te whakaatu i te whakauru i nga whakaurunga iti me te aukati i nga waa, ka tukuna e te TL072 te whakaurunga puta noa i nga hoahoa rereke, mai i te tohu tohu ki te tātari.Ko te whaikorero me te ngawari ki te whakatau i te mea pai mo koe i arotahi ki te tiaki i te pono o te tohu tohu ki nga tono tono.Ko te nuinga o nga amps e rua nga mea e whai hua ana ki nga huinga stereo me nga punaha oro a-tuhi, te arotau i te waahi i te wa e whakatairanga ana i te mahi.Ma te kaha o te mana tuku, ka taea te whakaiti i te wehewehe, te whakaatu i tona tika me te mohio.
Ko te Ampzier Abstifier o te TL072 e whai mana ana ki nga kaiwhakamaori o te oro, te nuinga ki te whakatutukitanga me te whakaiti i te wehewehe mo te wheako whakarongo-kounga nui.Ka whakarite i te putanga ororongo me te tangi iti me te wawaotanga whakaheke, te koha ki te whakapai ake me te pono.Ko tenei momo mahinga hangarau e makona ana i to hiahia mo te wheako rumaki.I tua atu, ka taea e te TL072 nga taapiri riipene pai penei i te rōrahi, te bass, me te treble, te tuku i tetahi tuhinga pai ki te whakatutuki i nga manakohanga whaiaro.
Ko nga tono a te TL072 e whakawhānui ana i nga punaha oro na te kaha o te whakataurite o nga whakataunga.Ka kitea e ia he painga ki te whakamahi i roto i te Ture Ake, te tohu tohu, me te raarangi taatai.I roto i nga punaha whakahaere me te taonga nui, ko te TL072 e tu ana i runga i tona tika me te whakakotahitanga.Ka taea e koe te tohu mo te maha o nga mahi motuhake, me tona pono ki te whai waahi ki te hiahia mo tenei waahanga.
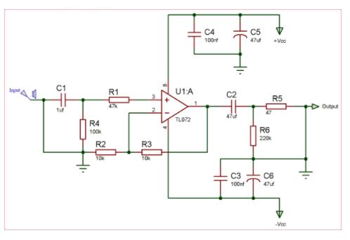
I te ao o te Audio Audification, TL072 e mahi ana hei taonga pakari mo te kounga o te kounga i te wa e noho ana te tahua moni.Ko tenei mahi whakanui i te kaha ki te mahi i runga i te mahi o runga, te tuku oro me te tino ngoikore o te haruru me te ngoikore o te tangi me te whakauru ki te putanga.Ko te whakawhetai ki tona whakaurunga nui, ko te whakapiki ake i te uara R4 o te arai ka kaha te whakatairanga i nga mahi ma te whakaheke i te papa me te aukati.I tetahi atu taha, ko te kaiwhakaora r1 te mea nui mo te toenga toenga, he mea honore nui ki nga whirihoranga umanga ngaio hei whakarite i te tuku tohu.
Ko te whakaaro ki te aukati urupare kino R2 me R3 he tino nui;Ko ta raatau mahi matua ko te ine me te tohu tohu-pai.Ko te whakatutuki i te taurite tino i roto i o raatau uara he wero maamaa: ki te tino nui te kaha, ka taea e ratou te haruru;Mena he iti rawa, ka whakanuia e ratau te wehewehe.He riterite tenei toenga mo te toenga i roto i nga taonga puoro pai, i reira ka taea e nga Tweet iti te whakapai ake i nga momo kano katoa.
Hei whakaeke i nga awangawanga haruru, R6 e whakamahia ana ki te whakahaere i te rere, te pupuri ranei i te rere i roto i te capacitor c2.Ko te whai huatanga o tenei waahanga ka taea te rite ki te whakatikatika a te miihini rangatira ki te pupuri i te ma o te tohu i nga ra o te ao.
Tono Tono


|
Āhuatanga |
Whakaaturanga |
|
Te kohi kaha iti |
He pai te whakahaere me te whakamahi kaha iti. |
|
Input-Bias o nga waa me nga waahanga o te waa |
Arotau mo te iti o te whakaurunga-kore me te tuku i nga waa
Nga tono tika. |
|
Te whakamarumaru poto |
I hangaia-i roto i te whakamarumaru ki nga huringa poto. |
|
Te aukati i te mahi koreutu |
Whakarite i nga mahi pumau kaore he take e mau ana i nga take. |
|
Rua-amp-amp |
E rua nga kaiwhakawhanake whakahaere i roto i te kete ic kotahi. |
|
Ko te whakaurunga nui |
Ka whakahaere i te hono ki nga puna tino nui. |
|
Te utunga o nga utu o roto |
Whakarite i nga mahi pumau mo te whānuitanga o nga ahuatanga. |
|
Whānuitanga whanui |
Ka tautoko i te aratau-whanui whanui (tae atu ki te VCC +) me te rereke
ngaohiko. |
• Lm358
• Ne5532
• Opara827

Ko Stmicroelectrocs te wehe ake i a ia ano he hinonga rangatira i roto i te somiconductor Domnion, te whakanui i te whakamihi mo ona ahunga whakamua puta noa i te whānuitanga o nga momo tono Microelectronics.Ka whakamahia e te kamupene tana tino mohio-pehea i roto i te hangarau silicon, he maamaa te whakamahi i te maatauranga maamaa, me nga hononga rautaki i whiriwhiria kia poipoi i te ahunga whakamua i roto i-maramara.Ka rite ki te maakete tere te tipu me te whakahaere i nga ahuatanga e puta ana, ko te whakatutuki i enei nekehanga ka riro hei wero hihiri.Ko te haere tonu o te haumi a te kamupene ki te rangahau me te whakawhanaketanga i tana kaha mo te whakangao me te pupuri i tana tuunga i roto i te Hierarchy Ahumahi.Kei te whakaae a Avicionados Addionados ko te whakakoi i nga pukenga hangarau me nga mohiotanga maakete mohio ko nga mea e tutuki ana i a raatau whakatutukitanga.I roto i te taiao hangarau e tipu ana i te taiao hangarau, te kaha ki te whakariterite me te tatari kia whai hua nui te painga.
Ko te wikitoria a Stmicroelectronics 'e herea ana ki tana whakahau-hohonu o te hangarau silicon.Ko tenei tohungatanga hohonu e pa ana ki te mahi whakahiato e whai hua ana, e kaha ana hoki i te hui rereke.Ka taea e koe te mohio ki te uara o te tika me te whakawhirinaki, ka whakapumautia nga stmicroelectronics i nga wa katoa.Ma te whakawhaiaro i nga rauemi maamaa me nga tikanga whakangao, kaore e whakatairanga te kamupene i te mahi o ana patunga engari e akiaki ana i nga mahi auaha ki nga ahunga whakamua hangarau.
Ma tenei tepu e whakarato he tirohanga mo te Tl072cn's Nga tohu me nga tohu, me nga korero tautukunga.
|
Tuhinga |
Parapara |
|
Maunga |
Na roto i te kohao |
|
Momo Momo |
Na roto i te kohao |
|
Paati / Take |
8-dip (0.300, 7.62mm) |
|
Tuhinga o mua |
8 |
|
Ko te kete taputapu taputapu |
8-dip |
|
Taumaha |
4.535924G |
|
Te maha o nga waahanga |
2 |
|
Pāmahana whakahaere |
0 ° C ~ 70 ° C |
|
Whiu |
Ngongo |
|
Wahanga Mana |
Neha kē |
|
Taumata Maha Kore (MSL) |
Mutunga kore |
|
Te pāmahana whakahaere a Max |
70 ° C |
|
Min whakahaere pāmahana |
0 ° C |
|
Tau waahanga |
TL072 |
|
Te huringa tuku |
18V |
|
Tuhinga o mua |
2 |
|
Te maha o nga waahanga |
2 |
|
Ngaohiko toha noa |
36V |
|
MIN TE WHAKAMAHI |
6v |
|
Te whakahaere i te tuku i naianei |
4Mea te 4Mea |
|
Ko te tuku tohu |
5ma |
|
Whakaputa i naianei |
40MA |
|
Nāianei - tohaina |
4Mea te 4Mea |
|
Min Inputid Inputid |
12v |
|
Te reiti i patua |
16V / μs |
|
Momo whakanui |
J-fet |
|
Ko te Whakatauranga Tikanga Tuarua (CMRR) |
70 db |
|
Nāianei - o nāianei |
20PA |
|
Ngaohiko whakauru |
15v |
|
Ngaohiko - tohaina, kotahi / rua (±) |
6v ~ 36v ± 3v ~ 18v |
|
Putanga o naianei ia ia hongere |
40MA |
|
Te Urunga Whakauru (vos) |
3mv |
|
Hōupū |
3MHz |
|
Whiwhi i te hua bandwidth |
4MHzz
|
|
Nga hua o te ngaohiko |
106.02db |
|
Ngaohiko - tohutoro whakauru |
3mv |
|
Max Taputapu Taha Taha |
18V |
|
Minita Taha Taha |
3V |
|
Ngaohiko tuku rua |
± 15V |
|
Tuhinga o mua |
2 |
|
Tōroa |
4.95mm |
|
Roa |
10.16mm |
|
Whānui |
7.11mmm |
|
Tae ki te svhc |
No svhc |
|
Whakapiki te radiation |
Kāo |
|
Te mana o te rohs |
RoHS3 |
|
Ārahi |
Ārahi |
Tena koa tukuna mai he uiui, ka whakautu wawe taatau.
Hei whakahaere i tetahi tātaritanga oti o te TL072CP, ka tiimata ma te whakawhiti korero ki nga pepa raraunga mo nga whirihoranga PIN tika.Ko te whakarite tika i te vc voltages he rangatira;A tuu i te kaitakaro pango i runga i te haahi mo te papa whenua me te tono i te kaiwhakaari whero i runga i te titi 8 (v + supply) me te pin 4 (v- supply).Ko tenei tikanga ka waiho i te whenua mo te kore e kite i nga raru kino.Ano, whakauru i tetahi kaihanga mahi me te osciloscope me te tirotiro i nga tohu o te Amplifier ki nga tohu o ana mahi, me te whakatutuki i te hononga honohono.
I te Ao o te Whakahoahoa Aemolog, ka puta mai a Op-ASPS hei rauemi mohio, whakawhetai ki o raatau paanga.Ma te whakahoki i nga urupare kino, ka taea e koe te whakatika i nga mea penei i te taonga me te koretake i roto i nga waahanga o waho, te tiimata ki te koretake o te koretake o te OP-amp.Ko tenei ngawari e whiti ana i roto i te tini o nga tono, mai i nga taputapu oro hei whakahaere i nga miihini, ki te whakahāngai i te kaha ki te pupuri i nga paerewa puta noa i nga ahuatanga rereke puta noa i nga ahuatanga rereke.
Ko te tikanga o te paerewa-a AMPS ka totohu mai ranei i te 30 ki te 40 ma, ahakoa ko etahi rereketanga o te nuinga o te 100 ma, i tua atu ranei.Ko te hunga e piki ake ana ka nui ake te piki o te 1000 ma, e korero ana i nga hiahia o nga tono e hiahiatia ana, penei i te mana nui.Ko te hopu i enei korero ka awhina i te whakahou i nga tono e tika ana, kia kore e tutuki te mana, te pana nui ranei, me te whakakii i te hangarau me te whatumanawa i ahu mai i te mahi hoahoa pai.
Ko enei opps e tu ana mo to raatau tere, te whakakotahi i te jfet nui-hiko me nga kaiwhakaari bipolar.Ko nga ahuatanga o te tohatoha, penei i nga reeti patu teitei me te whakauru ki te whakauru i nga waa, kia pai ake ai te tono ki te tono tika.Ko nga rereketanga tohu iti o te tauira ka kukume i nga manakohanga ahurei, te tuku i ia tauira ki te whakatutuki i nga tono whakahaere motuhake me te whakaatu i te rereketanga o to whiringa i nga waahanga hoahoa.
Ko te raupapa TL072 e tino tere ana i te jfets teitei, me whakarite te mahi ahu mai me te iti o te whakauru me te whakaputa i nga mahi a-roto, puta noa i nga tono rereke.Ko ta raatau whakaurunga he mea whakauru ki te pupuri i nga whakaurunga kaha o te whakauru me te huri haere i roto i nga mahi oro me nga taputapu e rua.Ko te whakatau ki te whakamahi i nga JFets he huarahi taurite i waenga i nga hiahia hangarau me nga whakaarotanga whakaputa, e whakaatu ana i te ahunga whakamua me te taha auaha ki te whakatau i nga mahi hangarau.
Ko te raupapa TL07X e tino tutuki ana i te iti noa o te rereketanga Harmonic (THD) noa o te 0.003%, te pupuri i te pokanoa harmonic i nga tono oro.Ko tenei ata oro kore, i honoa me te kaha o te 13 V / μs, ka whakaū i te raupapa 'te hua mo nga punaha oro-kounga nui.Ko te whakatapu ki te whakaata iti o te ahumahi mo te hiahia nui ki te whakatutuki i te pono pono o te whakatipu pono, te whakatau i o tumanako mo te Maarama me te Kairangi.
Ko te mohio ki nga mahi titi o te TL072X he mea tika mo te whakauru i te wahanga me te hoahoa pono.Ko te whakaurunga whakaurunga (1 In- me 7 In-) Whakatikatika i te Whakauru Tohu (4 i te + me te 6 i te +) Whakaaetia nga tohu tohu me nga mahi awhina.Putanga (2 ki te 8 ki te 8 o waho) Tukuna nga tohu tohu me te tautoko i nga nekehanga tohu rereke.Ko nga Pins 5 me te 10 kua tohua ko te NC (kaore he hononga), he ngawari ki te tahora PCB.Ko nga titi o te mana, 9 vcc +, me te 10 VCC-, kia mau tonu te tuuturu me te whakarato i nga rerenga pai me te kino.Ko te maamaa ki enei mahi ka taea te whai hua o te huringa me te whakarite i te mahi pono, e whakaatu ana i te huarahi hanganga e hiahiatia ana i roto i nga hoahoa hangarau.
i te 2024/11/22
i te 2024/11/22
i te 8000/04/18 147757
i te 2000/04/18 111931
i te 1600/04/18 111349
i te 0400/04/18 83719
i te 1970/01/1 79508
i te 1970/01/1 66885
i te 1970/01/1 63010
i te 1970/01/1 62983
i te 1970/01/1 54081
i te 1970/01/1 52108