
Te TIP32C Ko te PNP Transsitor he waahanga-papa-turanga-turanga i whakauruhia i roto i te kete-220.Ma tenei hoahoa e pai ai te whakariterite i nga mahi me nga ahuatanga e kii ana i te mahinga raina raina hiko.Ma te kaha ki te whakahaere i te kawenga tonu o te 3A me te kaha o te waa o naianei tae atu ki te 5A, ka tautokohia te huringa kawenga nui o te 100V.Ko tenei kaiwhakawhitiwhiti e whakaatu ana i te kaha o te heke mai i te 40W, ka whai hua ki te whakamahi i nga waahanga Audio Addio.He mea pai ano hoki mo nga kaiwhakamaori a Sealana i roto i nga punaha korero a te Kaikorero e whakawhirinaki ana ki a ia, ko te kairapu o naianei, me te taha o te papaa o te 120ma.Ko te pūnaha o te Tip32C e whakaatu ana i te whakamahinga whai hua o te horoinga wera mo te whakahaere waiariki, i roto i nga waa whakahaere roa.Ka kitea e tenei waahanga tana tono i roto i nga waahanga whakahoahoa me te kaha hiko e whakanuia ana nga taumata o naianei.

|
Pin No. |
Ingoa pin |
Whakaaturanga |
|
Pin 1 |
Tūranga |
Ka whakamahia tenei PIN hei whakahaere i te Kaitono o te Kaituku na
hurihuri i runga / mai i te kaiwhiwhi. |
|
Pin 2 |
Kaitakātiana |
Ko tenei pine e taea ai te rere o naianei me te nuinga o te waa
hono ki te kawenga. |
|
Pin 3 |
Whakamāori |
Ko tenei PIN e rere ana i te rere o te waa, ko te nuinga o te waa
hono ki te gnd. |
|
Tohu / Tohu |
Taipitopito |
|
Momo Transistor |
Pnp |
|
Momo Momo |
Na roto i te poka |
|
Momo Pakihi |
Ki te 220-3 |
|
Pāmahana whakahaere (max) |
150 ° C TJ |
|
Taumata Maha Kore (MSL) |
1 (mutunga kore) |
|
Te wehenga mana (max) |
40W |
|
Whirihoranga Huarahi |
Huānga kotahi |
|
Ko te Komihana o naianei (Max) |
-3a |
|
CUTOFF Once - Collector (Max) |
300μa |
|
Taputapu-a-kaikohuru-a-kaikohuru (VCE) |
-1.2v |
|
Emitter turanga turanga (Vobo) |
-5v |
|
Te Pakanga Tuarua (TJ Max) |
150 ° C |
|
Tuhinga o mua |
3 |
|
Nga rauemi rauemi |
Kupu siliken |
|
Whiu |
Ngongo |
|
Taputapu Papaa (VCBO) |
-100v |
|
Te whakatauranga o naianei |
-3a |
|
Te whakawhitinga whakawhiti (FT) |
3MHz |
|
Kohikohi-emitter-emito (VCO) |
-100v |
|
Kohikohi-emitter pakaru pakaru |
100V |
|
DC hua o naianei (HFE) |
10 ki te 50 |
CJF32C, BD582, TIP32D, BD592, 2n6475, BDT32C, 2n6476, MJe30c, 2SB1016, Mje32c, nsp582, mje5195, NSP5195, RCA32C, RCA30C, Tip62C, Tip62C, Tip62C, Tip62C, Tip62B, 2SB761B, 2SB762B, 2SB762B, 2SB762B, 2SB762B, 2SB762B, 2SB762B, 2SB762B, 2SB762B, 2SB762B, 2SB762B, 2SB762B, 2SB769 BD242c, 2sb945, BD540c, Ecg292, BD954Kāore, Tip32BKāore, Tip32A.

Ko te kaiwhakawhitiwhiti a Tip32C e whakamahia ana i roto i nga waahanga hiko hei mahi hei whakawhiti, te whakahaere i te rere o te waa ki te kawenga honohono.Kaore i rite ki te kaiwhakawhitiwhiti ap31C NPN e hono ana ki te taha kino o te tuku hiko, ka honoa te Tip32C ki te hono tika, me tana korero tika ki te ngaohiko tuku pai.Ko tenei tatūkē e wehewehe ana ko te tautuhi i tana mahi hei kaiwhakaari PNP.I roto i tana mahi hei whakawhiti, ko te whanonga o te Ripoata e whakahaerehia ana e te ngaohiko i tono ki tona turanga turanga.I te wa e iti ake te huringa o te turanga i te kaupapa i te kaupapa, ka huri te kaiwhiwhi, "ka taea te rere o naianei mai i te kaikorero.Mena kaore he huringa e whakamahia ana ki te turanga, ka huri te kaiwhiwhi, "e aukati ana i te rere o naianei ki te uta.
Ko te arai i nga wa katoa kei roto i te waahi, e hono ana ki te tauranga turanga, ki te aukati i te nui o te waa mai i te kino o te Kaituku.Ko tenei kaiwawao e whakawhāiti ana i te nui o te uru ki te turanga, me te whakarite kia pai te whakahaere.Ka taea te whakauru i tetahi huringa miihini ki roto i te waahi hiko ki te whakahaere i te ngaohiko turanga.Ka katia te huringa, ka whakaratohia te ngaohiko e hiahiatia ana ki te turanga, te whakahohe i te kaiwhiwhi me te whakahohe i te waa ki te tuku ki te uta.Ka tuwhera te huringa, kua nekehia te huringa turanga, ka huri i te kaiwhiwhi me te whakamahi i te uta mai i te tuku mai i te mana whakahaere.

Ko te traw thip32C PNP kaore e whai hua ana hei hurihuri engari ka mahi ano hoki hei waahanga mo nga waahanga i hangaia hei whakanui i nga tohu.I roto i tenei mahi, ka kaha ake te kaha o te tohu whakauru ngoikore, ka whakaputa i te tohu whakaputa kaha ake.Hei whakatutuki i tenei, ka whakahaerehia e te Kaituku i tana rohe kaha, he whenua kei reira e mahi ana i te whakanui i te raina me te huringa iti.Mo te whakaurutanga tika, me whakarite e te huringa motuhake nga tikanga motuhake.E rua nga taonga huringa e whakamahia ana: kotahi ki te tuku whakamua i te tima-turanga emmit-turanga me tetahi atu ki te huri i te Bias Collector-Emitter Junction.Kei te pupuri tonu enei Bias i te rere o nga kaiwhakarato utu, e haangai ana ki te whakapakari i te tohu whakauru.
I roto i te huinga paerewa, kei te haere whakamua te kaupapa-a-iwi i mua i te puna ngaohiko, e kiia ana ko te VBB.Ma tenei Bias e tuku te tohu whakauru iti hei whakarereke i nga rerenga o nga kai kawe mai i te kaiwhakarite ki te kaimene.I te wa ano, ko te puna ngaohiko wehe, VCC, e whakarato ana i te bias mo te kaikohi i te kaikohi i te rohe o te rohe kaha me te tika o te tohu whakaputanga.
Ko te hainatanga o te tohu whakarei puta noa i te arai uta (RL) e hono ana ki te papa o te kaikohi.Ko tenei putanga ka taea te tohu i te ngaohiko whakahihi, te waa, te mana ranei, i runga i nga whakaritenga hoahoa o te waahi.Hei tauira, i roto i nga tono oro, ka taea e te Tip32C te akiaki i nga tohu whaikorero ngoikore hei whakaputa reo kaha.Waihoki, i roto i nga punaha Whakawhitiwhiti Raraunga, ka whakapakarihia e ia nga tohu o te whatunga, te tohu hiko ranei mo te tuku pono mo te tawhiti roa.Ko te kaha o te Tip32C ki te whakanui i nga tohu e tino nui ana ki nga hoahoa hiko hou.Ma tana pukenga e taea ai te whakahaere i nga mahi mai i te tukatuka oro iti ki te tuku tohu-iti ki te tuku tohu tohu, te whakapakari i tana mahi takirua.

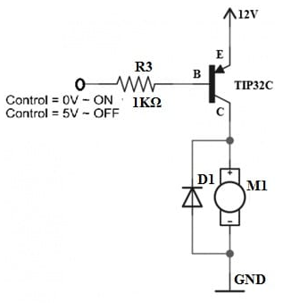
Ko te tranistor Tip32C PNP he mea nui mo te whakahaere i nga motuka DC i nga waahanga hiko.Ka mahi ma te hono i te turanga ki te tohu whakauru, te mea nui ki te puna ngaohiko tonu, me te kaikohi ki te motuka i te taha o te whenua.Ma tenei huinga e taea ai e te Kaituku te whakahaere i te tere motuka na roto i tetahi mahi e kiia ana ko te whakawhiti, kei te huri i waenga i te (stooff) me nga whenua katoa.Ma te whakahaere i te roa o te wa e noho ai te Kaituku ki ia kawanatanga, ka whakatikatika i te tere o te motuka me te taatai.Ko te ahuatanga motuhake o nga kaiwhakaari o te PNP e rite ana ki te Tip32C 'i runga i te "State ka iti te ngaohiko o te turanga, i te wa e huri ana te huringa teitei.Ma tenei ka tino whai hua ki nga tono e hiahia ana ki te whakahaere i te motuka tino tika me te pono.Ko te rahi o te rahi, te kaha, me te whakakaha kia pai ai te whakamahi i te whānuitanga o nga whakamahinga i roto i nga punaha ahumahi me nga taputapu o ia ra.
Hei whakamahi humarie i te Trap32C Trantistor, he mea nui kia whai i nga aratohu motuhake.Ka taea e ia te hapai i nga kawenga tae atu ki te 3 amperes me te 100 Volts, engari ko enei mea nui rawa atu ka taea te mate me te kore.Mo nga tono kaha-nui, ko te taapiri i te horoinga wera he mea nui ki te whakahaere i te wera me te pupuri i te kaiwhakaari i roto i tona pāmahana haumaru o te -65 ° C ki + 150 ° C.I te mea ka honoa te kaikohi ki te ripa whakarewa, he tika te whakamahi tika ki te aukati i nga waahanga poto, i te kino ranei o nga waahanga tata.Na roto i te piri ki enei arai, ka whakarite te Tip32C i nga momo tono, mai i nga taputapu o te whare ki nga punaha ahumahi matatini.
• Ko te transpistor Tip32C PNP he waahanga hiko hiko e taea ana ki te whakahaere i nga waa nui me nga puia, e pai ana ki te whānuitanga o nga tono.
• I roto i nga waahanga whakanui, ka whakanui i nga tohu ngoikore me te iti o te kohuru, te whakarei ake i te kounga oro me te maarama korero.
• He pai te whakahaere i nga LED me nga motuka, te whakahohe i te maamaa ngawari, te whakatikatika tere i te motuka, me te pai ake o te kaha o te kaha.
• He nui ake te whakamahi i nga tono whakawhiti-nui, kia pai ai te mahi i roto i nga taonga kaha, nga taraiwa motuka, me nga taputapu ahumahi i te whakaiti i nga hiahia wera me nga matea tiaki.
• Ka takirua me nga microcontroller, ka taea e ia te whakahaere motuka nui i te Bridge Corots mo nga robotics me nga punaha autotation e tono ai i te tino tika me te ngawari.
• Ka whakamahia whānuitia i roto i te ahumahi me te hiko o te General, e tautoko ana i nga punaha raina me te whakarereke i nga punaha me te tuku korero me te pono ki te tono taiao.
• Ko te kaha o te mahi me te whaihua ka waiho hei whiriwhiri mo te arotau i nga mahi, te tapahi i nga utu, me te poipoi i nga kaupapa hou puta noa i nga waahanga.
He maha nga korero a Des AD AD ADD 8 / APR / 2019.pdf
Tena koa tukuna mai he uiui, ka whakautu wawe taatau.
i te 2024/12/13
i te 2024/12/13
i te 8000/04/18 147757
i te 2000/04/18 111934
i te 1600/04/18 111349
i te 0400/04/18 83719
i te 1970/01/1 79508
i te 1970/01/1 66899
i te 1970/01/1 63010
i te 1970/01/1 63008
i te 1970/01/1 54081
i te 1970/01/1 52120