
Te Tda7266sa He akomanga pūkenga a AB Tuarua Bridli Sodio Audio me te mahi i roto i nga hangarau rereke penei i nga papa papa rorohiko, LCDS, TV, me nga taputapu ahokore.I hangaia i roto i te kete Clipwatt-15, ka tukuna e ia he 26 DB Whiwhi i roto i ona awa takirua, e whakaatu ana i te tuuturu, he maaka, he waahi poto, me nga punaha wera.He pai te whakahaere i roto i te huringa o te 3V ki te 18v.Ko te titiro tata ki nga waahanga e whakaatu ana i nga mahi tuuturu a TDa7266Sa e whai hua ana ki nga taiao e aro ana ki te kaha o te kaha me te whakahaere haruru.Ko te whakaurunga o nga huringa poto me te aukati haumanu e korero ana ki te whaikorero, whai waahi ki tona roa i roto i nga taputapu kei hea te mea nui.
• TDA7294V
• TDA7297

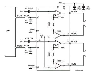
Pin 1: Te whakaputa tika (taha maui)
Ko te tuku i te tohu oro e hangaia ana ki te awa maui, e tuku ana i te maarama me te tino tika.
PIN 2: Putanga kino (taha maui)
Ka mahi i te taha o te PIN 1 ki te pupuri i te whakaputanga haangai mo te taha maui, hei koha ki te kairangi hangarau.
Pin 3: Te mana hiko
Whakarato i te ngaohiko mo te ic, te pupuri i te mahi me te pono.
Pin 4: Whakauru (matau)
Tunes ki roto i te tohu oro i tohua mo te whakarei ake i te awa.Ka taea e te paruru rautaki te whakaiti i nga haruru e hiahiatia ana.
PIN 12: Whakauru (taha maui)
Mahi rite te kuwaha mo te urunga oro maui, i reira e tika ana i roto i nga mahi whakahihiri.
Pin 6: Wahangu
Ka taea e koe te aukati i te putanga ororongo mo te wa poto, he painga mo nga whakawhitinga i nga wa whakatikatika hononga.
PIN 7: Tuhi
Whakapaihia te kaha ma te pupuri i nga waahanga matua e kaha ana, e whakaatu ana i nga mea nui i roto i nga punaha whakahaere i runga i nga puna hiko.
PIN 8/9: Papa
Ka whakapumautia he ara e whakawhirinaki ana mo te hokinga mai, me te whakarite i te pumau.Ka taea e nga tikanga papaahi te aukati i nga take tohu penei i te wehewehe me te hum.
Pin 13: Te mana hiko
Ko te mahi hei whakauru kaha, hei whakaatu i te whakaritenga mo te tohatoha kaha ki te whakaiti i te ahotea ki te huringa.
Pin 14: Putanga kino (matau)
Whakaotihia te rerenga putanga mo te awa matau, ka mau ki te titi 15 hei whakatutuki i te whakaputa oro toenga.
Pin 15: Te whakaputa tika (matau)
Te whakaputa i te tohu oro kua oti te whakarite, e kii ana i te tuku tohu shimless ki nga taputapu takirua.
|
Hua
Tohu |
Uara huanga |
|
Kaimahitaonga |
Stmicroelectronics |
|
Paati / Take |
Clipwatt-15 |
|
Whiu |
Ngongo |
|
Roa |
19.85 mm |
|
Whānui |
3.2 mm |
|
Tōroa |
11 mm |
|
Te mana whakaputa |
7 w |
|
Whakaputa i naianei |
2 a |
|
Whiwhinga |
26 db |
|
Whakarōpū |
Akomanga-AB |
|
Ko te hekenga tuku mana mana |
56 DB |
|
Taha Taha |
3V ~ 18 v |
|
Te wehenga mana |
20 w |
|
Pāmahana whakahaere |
0 ° C ~ 70 ° C |
|
Kāhua kāhua |
Na roto i te kohao |
|
Tuhinga o mua |
2 hongere |
|
Momo Hua |
Whakaputanga oro |
Ko te TDA7266Sa Amplifier he hua pumau o te 26 DB, e tautoko ana i tetahi momo huringa rereke.Ka tau tenei waahanga ki nga momo tono rereke, whakarei ake i te whakaraerae i roto i nga horopaki rereke.I roto i te whakamahinga whaihua, ka taea e penei te whakauru ki te whakauru i nga punaha punaha, ki te whakaputa tonu puta noa i nga taiao taiao.
I whakawhiwhia ki nga tikanga paruru, ka tiakina te TDA72666Sa mai i nga ngoikoretanga hiko.Ko enei waahanga hei tiaki i nga tupono penei i te nui me nga waahanga poto.Ma te whakauru i enei paruru, ka taea e koe te whakawhirinaki ki te taputapu mo te mahi e taea ana te whakawhirinaki me te koiora ratonga.
Ko te whakahaere i te putanga ororongo he tika tonu me te mahi wahangu i te TDA72666SA ma te PIN whakahaere, te karo i te haruru e hiahiatia ana.Ka waihangahia te aratau tuuturu ki te whakaheke kaha, te whakahāngai me nga tikanga o nga punaha-kaha.Ko tenei hoahoa whakaaro e tautoko ana i nga whaainga o te taiao hou me te whakatairanga i te hiki tonu.
I raro i nga tikanga o te 12v me te taumaha 8ω, ka tukuna e te TDA7266Sa te putanga 8.0W × 2.I te 11V me te taumaha ano, ka huri te putanga ki te 7w × 2, te pupuri i te thd o te 10%.Ko enei tohu ka taea te taraiwa i nga kaikorero ma te maarama, e tika ana mo nga tono rereke, me te whakarite kia tika te tuku tika.
Ko te whiwhinga i ahu mai i te tauira:
![]()
I roto i tenei whārite, (RF) e tohu ana i te kai urupare me te (ri) te tohu i te kaiwhakamahara whakauru.Ko te Interplay i waenga i (RF) me (RI) ka taea e te tino pai o nga taumata pikinga, ko te whakautu ki nga hiahia rereke me nga hiahia.Ko te kowhiri i nga uara kaiwhakamaori e tarai ana i nga ahuatanga maha.Whakaarohia nga waahanga penei i te aukati i te pehi, te miihini pāmahana, me nga taumata haruru.Ko tenei rautaki e tautoko ana i te pono me te hurihuri ranei.
Ko te whakamahi i te hua mo nga ahuatanga rereke e hiahia ana ki te tohu tohu.Ko nga Potontioments e tuku ana i nga whiringa hua ka taea te whakarite, te pai ki a raatau mo nga tupare puta noa i nga ahuatanga rereke.I te mara, e whakarato ana tenei i te whakautu tere i te wa e whakamatau ana, te whakatairanga ake i te whakakotahitanga o te punaha me te mahi.Ko nga tikanga auaha, penei i te whai huatanga o te whai hua (DPGAS), kia huri ke te huringa hihiri.Ko enei punaha ka taea te whakarereke i nga whakarereketanga i nga hononga mamati, me te whakakotahi i nga hangarau o nāianei.Ko te ahunga whakamua e whakaatu ana i te nekehanga ki nga rautaki hoahoa whakahoahoa me te mohio.
I te TDA7266Sa, ka kaha te tiaki i nga waahanga o roto i te kino mai i nga waahanga poto.Na roto i te tirotiro tonu i nga riri o naianei me te ahuwhenua, ka tere te mahi a te punaha i nga reanga.Ma te whakanui i te uara o te pupuri i te kaha o te aukati ki te aukati i nga raru o te huringa, te angitu whai hua o enei paruru-i hangaia.
Ki te rapu i nga anomalies, ka taea e te punaha te tarai i nga tikanga tiaki i te kati ka kati, ki te whakaiti ranei i te putanga mana.He pai tenei rautaki urupare urupare mo te tiaki i te pono o nga waahanga rua me nga kaikorero.I roto i nga tautuhinga whaihua, kua whakaatuhia tenei tikanga hei aukati i nga whakatikatika utu nui me te whakaiti i te heke.
Ko te tiaki i te waiariki e pa ana ki nga wero i puta mai i te wera nui.Ma te whakatinana i tenei huarahi, ka tau te punaha ki te whakahaere i te mahi me te koiora ratonga roa.Ko nga taunakitanga e kii ana ko te whakahaeretanga waia whai hua nui te whakarei ake i te mau me te pono o nga waahanga hiko.
Whai muri i te he, ko te whakatutuki i nga take pakiaka e hiahiatia ana i mua i te whakahoki i te mana.Ko nga tirotirohanga tino awhina ki te tautuhi me te whakatika i enei raru, ki te aukati i nga aitua a meake nei me te whakarite kia pai te whakahaere.Ko tenei mahinga ka kiia he huarahi paerewa hei tautoko i te mahi hiko hiko hiko.
Ko te TDA72666 ka whai wāhi ki te whakarongo ki nga mahi a nga pouaka whakaata o naianei.Ka whakauruhia e ia te hangarau whakamoho tino pai hei whakanui i te maarama me te hohonu.Ko te makona o te kaiwhakamahi i te waa o te aromautanga hua ka piki haere nga utu mo tenei oro kawa.
He kaha ki te taraiwa i te oro takirua, ko te TDA7266Sa te whakapai ake i te oro i roto i nga whakaaturanga LCD.Ka kitea tenei waahanga i roto i nga Tautuhinga kei te pai nga awa maha mo te oro-a-tinana, te whakanui i te utu ki nga punaha whakaatu-mutunga.
I nga taputapu ahokore ahokore, ko nga mahi TDA72666Sa i roto i te tukatuka tohu, he iti ake te kounga o te oro oro.Ko tenei riterite puta noa i nga taumata rōrahi e whakaatu ana i tana uara ki te pupuri i te oro kore.
Ka tautokohia e te TDA72666Sa te whakaputa i nga oro papai i runga i nga papa papa rorohiko, me te whakarite i te maarama me te iti o te wehewehe.Ko tenei painga ka tono kia tika te whakaputa i te whakatipu tika, ahakoa mo te petipeti, i tetahi mahi ororongo ranei.
Hei whakahaere i te "pop-haruru," e hiahiatia ana te mana pupuri i nga tohu tuuturu me nga wahangu.Te whakamahi i tetahi microprocessor ki te tarai i te raupapa me te whakatinana i te kaha ki te whakaheke tika i enei tangi.Ko te hoahoa o te punaha e whakaatu ana he pai nga mahi a te waa ki te wehe i nga oro kaore e hiahiatia, ka whakapai ake i te nui o te kiri.

Ko te pupuri i te aukati whenua iti whakarei ake i te oro i roto i nga tono TDA7266SA ma te whakaiti i te wawaotanga me te haruru.Ko nga papa whenua e hanga ana i te h ngakau e hiahiatia ana, e pa ana ki te pono pono.Ko te whirihoranga whenua whetu ka taea te whakatutuki i enei take, ka whakaiti i nga rereketanga o waenga i nga waahanga whenua.
Ko te huringa tuku mana kaha i waenga i te 3V me te 18v e tautoko ana i nga mahi tino pai.Ko nga koretake o te ngaohiko ka raru pea te ngoikore o te oro, te kino ranei o te kaiwhakamaori.Ko te whakamahi i nga kaiwhakahaere me nga tohu ngaohiko te whakarite kia tutuki nga taumata ngaohiko.He maha nga ahuatanga o te huringa o te ngaohiko iti e whakaitihia ana mo o raatau paanga ki te mahi.
Ko te whakahaere i nga mahi ngahau e kore e taea te karo i te aukati i te aukati i te aukati me te paato.Ko nga tikanga ngawari-tiimata ka whakahohe i nga whakawhitinga maeneene kaore he raru kino.
Te whakauru tika me te putanga ki te whakarite i te rite ki te whakarite i te tika whakawhiti me te pono.Ko nga Mismisches e arahi ana ki te whakaataata me te ngaro o te oro o te oro.Ka taea te whai hua ki te aukati i te piriti, te rite ranei ki nga transformers.Ko te hopu i nga taunekeneke ngawari o nga waahanga huri noa i te nuinga o te waa ka puta i te mahinga tika.
Ko te wehenga wera e whakamahia ana mo te roa o te TDA72666Sa.Hekikink ranei nga punaha whakamarumaru kaha ki te aukati i te mate, he take kore noa iho.Ko te whakahaere waiariki e whai hua ana ki te waahanga o te koiora, te whakaatu me pehea te kaha o te hoahoa hoahoa.
Ko te whakamarumaru i te whakamarumaru (ESD) ka whakarei ake te tiakitanga o te Ampleifier ki te kino o te mate.Te whakamarumaru i te aukati, i nga rauemi haumaru ranei e tiakina ana e nga waahanga.Ko tenei mahinga, i tua atu o te tiakitanga noa, he mea nui ki te whakanui i te pono me te roa o te punaha hiko.
Ko te TDA7266Sa he Bridge Bridge, i whakamahia tuatahi hei whakarei i nga tohu oro.Ka whakanui i te putanga oro i roto i nga momo hikohiko hiko, te tino marama me te kaha, te kaha, te whakanui i nga whakarei ake i nga punaha.Ko te maarama me ona ahuatanga ka taea e ia te tono ritenga, te arotau i tana whakamahinga i roto i nga horopaki motuhake.
Ko tenei hua ka whakanui i nga waahanga e rua o te tohu oro, te whakarei ake i nga haurua pai me te kino.Ka whakaara ake te pono o te ao i te whakaiti i te wehewehe.Ko te Whakahaumaru Whakatikatika he tika ki te whakatutukitanga o te hua kounga nui, ka akiaki i nga mahi tika i roto i te oro.
He pai te whakahaere o te taputapu i waenga i te 0 ° C me te 70 ° C.Ko tenei waahanga e whakarite ana i nga momo ahuatanga, te whakaatu i nga rautaki ki te whakahaere waiaro hei whakarite i nga mahi o te hiko hiko.
Ka tautokohia e te TDA72666Sa nga huarahi roa e rua, e taea ai te tangi Stereo.Ko tenei huinga e whakaatu ana i te mea nui na roto i te wehenga o te mokowhiti, he rite ki nga tikanga whakakao i whakamahia i roto i nga waahanga konohete.
Ko te IC kua oti te whakauru i te porowhita whakamarumaru wera, te aukati i te kino ma te whakaara ano i te pāmahana haumaru.E whakaatu ana tenei i te kaupapa nui o te hangarau, e aro ana ki te whakapiki i te kaha ki te whakapiki i nga rautaki whakahaere mo te tiaki i nga mahi nui i raro i te ahotea.
Tena koa tukuna mai he uiui, ka whakautu wawe taatau.
i te 2024/10/1
i te 2024/09/30
i te 8000/04/18 147757
i te 2000/04/18 111931
i te 1600/04/18 111349
i te 0400/04/18 83719
i te 1970/01/1 79508
i te 1970/01/1 66886
i te 1970/01/1 63010
i te 1970/01/1 62984
i te 1970/01/1 54081
i te 1970/01/1 52108