

|
PIN nama (s) |
Ingoa pin |
Whakaaturanga |
|
3, 4, 5, 6, 12, 13, 14, 15 |
ĀtoHe ki te QH |
Shift Reg Press Puhi |
|
1, 2 |
A & B |
Pillal Inputid Pins |
|
6, 7 |
Wpek |
PIN whakauru |
|
9 |
Kāri |
Maamaa Pin |
|
7 |
Vss |
Whenua |
|
Rongo 14 |
Mūno |
Ngaohiko te horo - 5v, 10v, 15v |
|
Āhuatanga |
Whakaaturanga |
|
Tuhinga |
8-bit, whakariterite-a-rehita-i roto i te rehita Shift |
|
Ngaohiko whakahaere |
3V ki te 18v |
|
Taonga Taonga - Max |
5.25v |
|
Te wa whakaroa wahanga |
25 NS |
|
Max.Te huringa karaka |
36 mhz |
|
Rangi o te pāmahana |
0 ° C ki + 70 ° C |
|
Mahinga Karaka |
Karaka te karaka |
|
Nga momo paatete |
16-Pin Pdip, Gdip, PDSO |
|
Ingoa |
Tuhinga |
|
74LS379 |
Quad pullal shift rehita |
|
4014 |
4 bit rehita nekehanga static |
|
CD4035 |
8 rehita nekehanga iti |
|
74LS323 |
8% Shift Shift |
|
74LS166 |
8 rehita nekehanga iti |
|
74hc595 |
Te rehitatanga o te tatauranga 4 bit |
|
74LS299 |
8% Shift Shift |
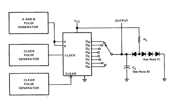
Te whakatinana i te SN74LS164 Whakanuihia nga punaha-peia e peia ana 'i / o kaha, e whakarato ana i tetahi waahanga pono mo nga tono hiko mamati.Ko tenei maramara 14-pip chip event e 4 whakauru me te 8 nga titi me te kaha me te hono atu, te whakahohe i te whakauru ki te whānuitanga o nga hoahoa a tawhio noa.Ko te whakawhitiwhiti korero me te microcontroller e whakahaere ana i nga raina 4: Karaka, marama, me nga raina whakauru e rua (A & B).Ko te whakauru a te A me te B he ara angamaheni me te tatau, ko te tuku i tetahi putanga teitei arorau i te wa e whiwhi ana nga whakauru e rua, te whakapai ake i te mana tohu tohu.Ko te tautuhi i te rehita Shift me te PIN CLOT ko te otinga tino pai mo nga tono e hiahiatia ana e ia te whakahaere raraunga raupaparorohiko.
I te wa e tono ana nga kaupapa i nga hononga peripheral, ano he whatunga sensor, he punaha whakahaere ranei, ka whai hua te SN74LLS164 ki te whakarahi i / O CINS.Ko tana tono kaore i te maarama i nga rautaki auaha mo te arotau i nga waahi me nga rauemi, te nuinga i roto i nga whakatakotoranga taapiri.Ko te kaha o te maramara ki te whakahaere i nga putanga maha mai i te iti o te whakauru ka whakapiki i te kaha whakahaere, e whakaatu ana i te huarahi ki te hoahoa tohu whakawhiti i te wa e rongoa ana i nga mahi.
Ko te tiaki i te pono o te tohu tohu he tino nui i te whakauru i te SN74LLS164 i roto i nga waahanga hiko.Ko te tika o te waa, kua tutuki ma te whakahaere i nga hainatanga o te Karaka Clutertal, te whakarite i te tukutanga o te punaha.Ma te whai hua ki te whakamahi i te raina karaka, ka whakatinanahia nga raupapa o te waa, te whakaiti i nga hapa me te tautoko i te whakawhitiwhiti korero a te peripheral pono.Ko te pupuri i te mana whakahaere mo te whakauru me te tatau i te taha o te whakaputa i nga putanga, hihiri i roto i nga ahuatanga e hiahia ana koe ki te tino pono.

I roto i te whenua o te hangarau, ka puta ake te huringa tuuturu SN74LLS164 hei waahanga tuuturu me te whai kiko rereke puta noa i nga waahanga maha.
Te tatau tikanga
I roto i te ao o te hoahoa hoahoa, ka tu te SN74LS164.Ko te tino mohio ki te whakahaere i nga raupaparorohiko raupaparanga raraunga nui e tatau ana i nga tono, rapu i te whai hua ki nga karaka mamati me nga nama mo te waa.Ka taea e koe te whakawhirinaki ki tana tino tika me te rite tonu i te wa kaore e taea te whakatutukihia te tika.
Te rokiroki raraunga me te whakawhiti raraunga
Ko te SN74LS164 ka kaha ake te whakarei ake i nga raraunga rokiroki me te whakawhiti i nga kaha ki nga rehita, tae atu ki nga rehitatanga-a-iwi me nga rehitatanga.Ko tana mahi i roto i te whakahiatotanga ka huri ki te whakahaere i nga whakahaere raraunga me te tukatuka, te whakaatu i te taputapu hei hononga hei whakapiki i nga mahi i roto i nga hoahoanga rorohiko.E whakaatu ana tenei i te maarama o te ringaringa ki te arotautanga whakahaere puta noa i nga momo taputapu.
Ko te hurihanga raraunga
Ko te tipu i waenga i nga tuhinga raraunga rangatū me te whakariterite ka noho korekore ki te SN74LS164, tautoko i nga kawa whakawhitiwhiti korero.Ka tutuki tenei ngawari ki te whanaketanga o nga punaha mamati o enei ra, ka whakamarama i te whakakotahitanga hoahoa hangarau me te ahunga whakamua i roto i nga hangarau whakawhitiwhiti.
Nga whakatipuranga raupapa me nga punaha whakahaere
I roto i te kanikani nui o te whakatipuranga raupapa, te SN74LS164 te tuku i te whakatika me te kore e mau ki te whakauru ki te tukutahi i nga porowhita whakahaere.Ko tona matatau ki te hanga i nga waahanga e mau ana i nga mahi whaihua me nga matea whaihua i roto i nga kaupapa PLC me nga tikanga Automa, kei hea te waa e whakatairanga ana i nga mahi.
Tuhinga o mua
Ko te SN74LLS164 te whakahaere i nga tikanga faafari faafarini waehere me te ira, te whakatere i waenga i nga whakatakotoranga raraunga hei whakatutuki i nga paerewa whakauru rereke.Ko tenei kaha e hono ana i nga otinga hangarau me nga rereketanga o te whakakotahitanga o te ao, te hui a-waho o te taiao.

Tena koa tukuna mai he uiui, ka whakautu wawe taatau.
i te 2024/12/20
i te 2024/12/20
i te 8000/04/18 147770
i te 2000/04/18 112006
i te 1600/04/18 111351
i te 0400/04/18 83768
i te 1970/01/1 79564
i te 1970/01/1 66959
i te 1970/01/1 63098
i te 1970/01/1 63040
i te 1970/01/1 54096
i te 1970/01/1 52184