
Te 2sc5200 he kaiwhakaari a NPN tino kaha mai i Toshiba.Ko tenei kaiwhakawhitiwhiti e whakamahia ana i roto i te auau o te oro (AF) Ampfiftiers me nga waahanga Orodio teitei.Ko tana momo kaihoahoa o naianei me te nui o naianei ka pai te whiriwhiri mo nga tono e hiahiatia ana e te mahi.Ko te kete ki te 264 e noho ana i tenei kaiwhakaari, e tautoko ana i te ngaohiko-ismitter (VCE) o te 30A, ka taea te mahi i roto i te maha o nga taputapu penei i nga pouaka whakaata, waea pūkoro, waea pūkoro, waea pūkoro, waea pūkoro, waea pūkoro, waea pūkoro, waea pūkoro, meNga whakahaere ahumahi.
Hangaia ki te whakamana i nga tikanga tono, ko te 2SC5200 kua riro hei waahanga mo nga hoahoa hou me te whakakapi mo te TT5200.Ko tana kaha ki te hapai i te mana nui me te whakarite kia tu tonu ki nga tono tonu o nga tono whakaputa-kaha.I roto i nga punaha oro whakaata, te kaha o nga taonga a te Transitortor i roto i te pupuri i te maarama me te mana.Ko tana mohiotanga kei te whakaatu ake i tona ahua maha i roto i nga taiao rereke, mai i te pumau o nga punaha whakahaere ahumahi ki nga hiahia tere o nga taputapu pūkoro.
I roto i te kohinga nui o te waa me te huri i nga ahuatanga o te waa, ka taea e te 2SC5200 te whakakii tere, te hiahia ki te whakahaere waiariki.Ko te whakaurunga o te wera o te wera ka whai waahi ki te aukati i te hurihuri e mau ana, otira i roto i nga hoahoa huri noa i te waahi o te mahi me te waahanga o te waa.Ko te whai huatanga me te wehewehe i te wera ka taea te whakahaere i te tino pono me te kaha o te punaha.
He maha nga wa e takirua ana i te 2SA1943, ko te 2SC5200 e whakarite ana i te synergy AKIK ki te mahinga taurite o nga kaiwhakamahara o te akomanga e whakamahi ana i nga porowhita-toia.Ko tenei takirua ehara i te hangarau noa engari ka whakamaoritia ki te tuku i te putanga oro-kounga teitei, te whakatau me te hohonu me te hohonu.He maha nga wa e mahi ana i te hinu waiariki, ki te whakahiato ranei i waenga i te kaiwhakaari me tona horoinga wera ki te whakapai ake i te mahi whakawhiti wera, kia pai ai te whakahaere a nga Kaituku.
Ko te whakatinanatanga o te 2SC5200 e hiahia ana ki te aro turuki ki te whakahaere waikawa kia kore ai e rere te rere waka, he wero noa ki nga kaiwhakamaatanga oro pono.Ko te whakamahi i nga takirua takirua penei i te 2sc5200 me te 2Sa1943 ka iti te whakaiti i te wehewehe.Waihoki, whakauru i nga waahanga piripiri mo te pāmahana-pāmahana hei aukati i te wera nui, ka taea te whakararu i te whakahaeretanga o te hunga whakahaere.
Ko te hoahoa me te kaha o te waahanga e whakaatu ana i te tukanga whiriwhiri i roto i te hanga i nga punaha hikohiko pono me te pai.Ko te takirua rautaki o te 2SC5200 me te 2SA1943 kaore e tino kaha ake te mahi engari ka takahi ano i nga raina angiangi i waenga i te mana, te kaha, me te mau tonu.Ko tenei huarahi whakaaro ki te hoahoa hiko e whakaatu ana i te maarama ki nga waahanga hangarau me te whatumanawa e taraiwa ana i te whanaketanga o nga punaha hikohiko teitei.
• 2SD1313
• 2SC5242
• 2SC3320
• Fjl4315
• MJL3281A
• KTC5242
• TTC5200
• MJL13002A
• 2SA1943

Ko te Rōpū 2SC5200 kua hangaia me nga whakataunga tuatahi e toru e tino nui ana ki ana mahi i roto i nga momo waahanga:
Ko te tauranga turanga te mahi hei tohu whakauru hei whakahaere i te mahi a te Kaituku.Ma te tono i tetahi waahanga iti o te waa ranei, ka whakahaere te turanga i te rere o te rere o waenga i te kaikohi me te emitter.Ko tenei taunekeneke e hiahia ana ki te mahi a te Kaituku, ka kitea he tomokanga e kii ana i te kawanatanga whakahaere, ahakoa he hae, he kaha, he uaua ranei.
Ko te roopu ko te tauranga na roto i nga rerenga o nga waa o mua.Hono ki te kawenga i roto i te waahi, ka pai ake te whakawhiti i te whakawhiti mai i te punaha mana o waho na te kaiwhakaari ki te kaupapa.Ko te mahi a te kaikohi e hiahiatia ana i roto i te kaha kaha me te whakawhiti whakahaere.
Ko te Emmitter te mahi hei putanga putanga mo te rere o naianei i roto i te kaiwhiwhi.Ko te tikanga ka hono atu ki te whenua, ki te kore ranei o te waahi o te waahi, me te whakarite kia puta te putanga o naianei.Ka tutuki tenei i te huarahi aratohu me te whakatau i nga mahi katoa.
I roto i nga ahuatanga whaitake, me aro ki te whirihoranga tika o enei titi.I roto i nga punaha whakarei oro, tika te aukati i te turanga ka taea te whakaiti i te rereketanga, te whakarei ake i te pono o te kiri.I roto i nga tono whakawhiti, he pai te whakahaere tika mo te tere tere i waenga i nga whenua whakahaere me te kore-whakahaere, me te whakarite i nga mahi tino pai.Te paanga o te whakatika i te paparanga i runga i te pumau waikawa me te pono transsigy.Te whakarite i te hononga whenua ka awhina i te whakakao me te whakatairanga i te pumau mo te whakahaere mo te waa-roa mo nga hikohiko me nga kaihoko.I tua atu, he mea nui te hononga o te kawenga a te kaimori ki te kohi.Ko nga hononga kawenga e he ana ka taea te hua i roto i nga mahi suboptimal me nga kino kino.Ko nga whakatakotoranga pai e tautokohia ana e nga tatauranga o naianei me te tatauranga o te ngaohiko me te whakarite i nga 2SC5200 e whakahaere ana i roto i ana tohu, e whakarato ana i nga mahi riterite.
|
Tautanga |
Mokamoka |
|
Tuhinga |
Transtor NPN |
|
Pūhera |
Ki te 264 |
|
Puka tono |
Audiomple Amplifier (HIFI) |
|
Hurihuri |
He ngawari ki te huri / atu |
|
Te mahinga mahi |
Iti ki te maha o nga tau |
|
Maturuturu mana |
Iti i te wa |
|
Te wehewehe Harmonic |
Pāpaku |
|
Te whakawhitinga whakawhiti |
30 mhz |
|
Kohinga (IC) |
15A |
|
Te whakaatu ki te angahuri turanga (vbe) |
5v |
|
Kamupene ki te kaupapa Emitteter (VCE) |
230v |
|
Turanga o nāianei (IB) |
1.5A |
|
Pāmahana whakahaere |
-55 ° C ki te 150 ° C |
|
Te wehenga mana (PD) |
150W |

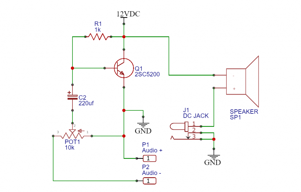
Ka taea te hanga i te huringa Audio Adio Adio ma te whakamahi i te kaiwhakaari 2SC5200.Kei roto i tenei huinga he 0.5w 8-Ohmm 8-Ohntiometer, he hauota 1K, he kaiwhakatakoto 1K, he whare hiko o te 1V DC, he 300mm DC Jack, me te papaa.
Ko te mahinga o te huringa ka tiimata me te tohu oro mai i tetahi puna penei i te atamai, i te PC ranei.Tuatahi, ko te tohu oro i roto i te ponontiometer, te tuku i te kaiwhakamahi ki te whakatika i te taumata whakaurunga whakauru me te whakahaere i te rōrahi.Na, ka poraka te kaimau i tetahi waahanga DC i roto i te tohu, ma te whakarite ko te waahanga anake o te AC e tae ana ki te tauranga turanga a Transistor.He pai te waahanga o tenei waahanga mo te Whakahaumaru Ora.Panuku, ka tae ki te turanga, ka whakanuihia e te Ripoata 2sc5200 te tohu, te whakarereke i te tangi ngoikore o te oro ki roto i te kaha, te maamaa.Ko te whakaputanga o te Amplified ka whiwhi mai i te urunga kairapu ka eke ki te aukati kino o te reo kaha.Ko te mutunga, ko te tauranga pai o te reo kaha e hono tika ana ki te tuku mana.
I tukuna te kaha kaha o te mana nui, ka whakaputa te Transter i te wera.He mahi wera te wera ki te aukati i te mate, na reira ko te pupuri i nga mahi pai me te whakawhānui i te roa o te taputapu.Ko tenei aukati he mahinga tino whakaaro ki te whakarite kia mau tonu nga waahanga ki te tuku i nga mahi nui i roto i te waa.Ko te maakete Adio Adio i whakaatu i te whakamahinga i roto i te maha o nga ahuatanga whaihua.Kei te whakamahia noa i roto i nga puoro tuhi puoro i te hopu me te whakaputa i te oro pono he toi me te mahiiao.Ko te maakete te mea nui ki te whanaketanga o te hangarau whakapaipai hoia, hei whakatairanga i te kaha o te ngaru oro mo te tuku whai hua.Hei taapiri, ka whai hua nga punaha HVACA radar mai i tenei waahanga i te wa e whakanui ana i nga tohu tika, te whakapai ake i nga mahi kitenga.Ko enei momo tono kaore i te kitea te whaikorero me te whai kiko o te kaiwhakaari 2sc5200 i roto i nga momo tiketike teitei.
Ko te kaiwhakawhitiwhiti 2SC5200 ka whakanuia mo te whakariterite puta noa i te maha o nga whakamahinga.He nui te:
• Nga kaiwhakamaori o te ao
• Ka huri te hiko hiko
• Nga porowhita AF / RF
• Nga kawenga hurihuri o naianei tae atu ki te 15A
• Nga taputapu utu iti iti
• Nga Whiriho-Push-toia
• Nga huringa oro-kaha
• Nga huringa o te waa
• Nga waahanga whakahaere hiko
• Nga waahanga hiko hiko
Ko enei tohu e tika ana mo te 200W Stereo, e hiahia ana i te urupare urupare mai i te 5KA ki te 100khz me te taangata o te 0.75vrms.Ko te kaiwhakaari 2SC5200 e haere mai ana me te tau e toru-tau e tohu ana i nga hanganga me nga paerewa PB-kore ranei.He pai tenei taapiri mo nga hoahoa hiko o te taiao, e whakawhirinaki ana ki a koe i te ture o te hua me nga aratohu taiao me te taiao.
Ko te torotoro taipitopito o nga huanga o te 2SC5200 Transtustor, me nga tuku whakahaere, me nga kai-whakahaere e whakaatu ana i tana mahi hei whakapiki i nga mahi me tua atu.Ki te tino kaha ki te mahi i nga kaha o te 2SC5200, tino aro ki te whakahaere me te whakatutukitanga o te whakahaere waiaro me nga paerewa paerewa he mea nui.Koinei te whakatau kaore e tutuki nga kaiwhakarongo engari nui ake i nga ahuatanga o te tono tono, e whakaatu ana i nga ahunga whakamua me nga tono hou i te mara hiko.
Tena koa tukuna mai he uiui, ka whakautu wawe taatau.
i te 2024/10/8
i te 2024/10/8
i te 8000/04/18 147757
i te 2000/04/18 111931
i te 1600/04/18 111349
i te 0400/04/18 83719
i te 1970/01/1 79508
i te 1970/01/1 66886
i te 1970/01/1 63010
i te 1970/01/1 62984
i te 1970/01/1 54081
i te 1970/01/1 52109