
Te Pic16F876 Ka kawea mai e Microcontroller te whakakotahitanga kaha o te mahi me te ngawari o te whakamahi, te whakarite i te whiringa maha mo nga tono maha.Ko tenei miihini-a-rua-rua-a-rua, e whakaatu ana i te hoahoatanga a Microchip's Pic®, e rite ana ki nga tauira PIC penei me te Pic16c5xx, me Pic16c7x.Ko te hoahoanga ka taea e te whakahoahoa Rpid 200-nanoscond, tautoko i te tere me te whai hua.
Me ona 256 hua o te mahara raraunga EEPROM, i hangaia-i roto i te whakariterite i a koe ano, me te tuku i roto-porowhita, e tu ana tenei microcontroller mo te whakariterite puta noa i nga momo mahi.Kei roto i nga waahanga e rima o te hurihanga o te tataramoa 10-bit (ADC) mo nga tono taatai, me te mea e rua taapiri, ka mau / whakatau i nga mahi whakawhitiwhiti korero.Ka taea te whirihora i nga tauranga e toru-waea tuatoru rangatū (SPI) me te whakawhiti-rua-whakauru ranei (i2c), me te kaiwhakawhitiwhiti a te ao (USArt) mo te whakawhiti raraunga ngawari.Ka noho tahi, ka whakarei ake i enei waahanga i roto i nga mara penei i nga miihini, ahumahi, taputapu, me nga hikohiko.




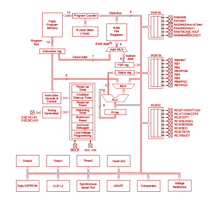
Ko tenei hoahoatanga o tenei Microcontrortler o tenei Hoahoa CPU e ngawari ana ki te ako, me 35 noa nga tohutohu ki te rangatira.Ko nga tohutohu katoa he huringa kotahi, haunga mo nga manga o te hotaka e rua nga huringa.Te whakahaere i te tere ki te 20 mhz, ka tono i nga mahi i te wa e mau tonu ana te kaha.Kei roto i te hanganga mahara ki te 8k x 14 nga kupu o te mahara o te papaa, 368 x 8 Bestote o te RAM, me te 256 x 8 Nga Pene o Eeprom, e whakarato ana i te rokiroki pai mo nga kaupapa me nga raraunga e rua.
E toru nga wa i hangaia me te maha atu o nga waahanga, kua tino rite tenei microcontroller ki te whakahaere i nga mahi maha.Ko te Timer0 he tohu 8-bit / counter me te kaiwhakaputa 8-bit.Ko te Timer1 he tohu 16-bit me te prescaler ka taea te pikinga i te waa o te moe moe na roto i te karaihe o waho.Ko te Timer2 tetahi atu wahanga 8-bit me te rehita mo te 8-bit wahanga, Prescaler, me te pouara.Kei roto hoki i te taputapu e rua nga hopu, whakatairite, me te PWM (Pulse Whanui Whanui) Tauira, me nga taapiri whakawhitiwhiti korero me te taapiri penei i te Spi, I2c, me te US2C, me te US2C, me te US2C, me te US2C, me te US2C, me te US2C, me te US2C, me te US2C, me te US2C, me te US2C, me te US2C, me te US2C, me te US2C, me te US2c, me te US2C, me te US2C, me te US2C, me te US2C, me te US2C, me te US2C, me te US2C, me te US2C, me te US2C, me te US2C, me te US2C, me te US2C.
Kei roto i te Pic16F876 tetahi kaitahuri-a-ringa 10-bit me te 8 nga awa, ka taea te whakahaere i nga whakauru whakauru mo nga mehua tika.Hei taapiri, e rua nga kaihoahoa taatai me nga waahanga tohutoro mo runga i te-maramara me te whakareatanga o te whakaurunga ngawari, he pukenga ki nga tono nama e hiahiatia ana.
Ko tenei microcontroller e hangaia ana mo te ngawari me te whaikorero, e whakaatu ana i te huringa 100,000 whakanikoniko mo tona mahara uira me te 1,000,000 te tuhi i nga huringa mo te EEPROM.Ka hangaia te EEPROM Raraunga hei pupuri i nga raraunga mo te 40 tau, kia pai ai te whakarite i nga raraunga mo te waa.Ka tautokohia e ia te papatono rangatū-a-porowhita (icsp) na roto i nga titi e rua, ka taea te whakahou me nga whakarereketanga.Timerdog Timer (WDT) me te aratau moe-a-ringa e taapiri ana ki tana whaikorero, me te tiaki waehere mo te haumarutanga tapiri.
Hangaia me te Hangarau CMo-Power, ko te pic16F876 e whakahaere ana puta noa i te huringa o te 2.0v ki te 5.5V, e tika ana mo nga huinga mana.Ko tana hoahoa tino totika ka taea e ia te whakahaere i nga tono hiko-iti, i te wa e tuku ana i te pāmahana arumoni me te ahumahi, me te whakaputa i nga ahuatanga rereke.
Nga tohu hangarau, nga tohu, nga tohu, me nga waahanga whakarite mo te hangarau hangarau Microchip Pic16F876A-I / SS Microcontroller.
| Tuhinga | Parapara |
| Te wa nui o te wheketere | 8 wiki |
| Maunga | Maunga Matapihi |
| Momo Momo | Maunga Matapihi |
| Paati / Take | 28-SSOP (0.209, 5.30mm whanui) |
| Tuhinga o mua | 28 |
| Raraunga Raraunga | A / D 5x10b |
| Te maha o / OS | 22 |
| Timet StreetDog | Āe |
| Pāmahana whakahaere | -40 ° C ~ 85 ° C TA |
| Whiu | Ngongo |
| Rārangitanga | Pic® 16F |
| Whakaputaina | 1997 |
| Waehere Jesd-609 | e3 |
| Waehere pbfree | Āe |
| Wahanga Mana | Kakama |
| Taumata Maha Kore (MSL) | 1 (mutunga kore) |
| Tuhinga o mua | 28 |
| Waehere Eccn | Taringa- |
| Whakamutu mutunga | Matte tin (sn) |
| He taapiri taapiri | Ka whakahaerehia i te 4V iti rawa |
| Tūnga kāpene | Takirua |
| Puka Tono | Wilm Wilk |
| Pikitia te pāmahana (° C) | 260 |
| Taha Taha | 5v |
| Hohokitanga | 20MHz |
| Te wa @ Taakapa Whakahoki-Max (max (s) | 40 |
| Tau waahanga | Pic16f876A |
| Takenga PIN | 28 |
| Nga taonga hiko | 5v |
| Āati | I2C, Spi, SSP, UART, USART |
| Te rahi o te mahara | 14KB |
| Momo Oscillator | Ā-waho |
| Ko te tuku tohu | 1.6ma |
| Rahi Rahi | 368 x 8 |
| Ngaohiko - toha (vcc / vdd) | 4v ~ 5.5v |
| UPS / UCS / PERIPHERAL ICS | Microcontroller, Risc |
| Tuhinga o mua | 8 |
| Kaituku matua | Whakaahua |
| Peipherals | |
| Momo Mahinga Kaupapa | Uira |
| Rahi te rahi | 8-bit |
| Te rahi o te kaupapa | 14KB (8K X 14) |
| Kākano | I2C, Spi, UART / USART |
| Rahi rahi | 8 |
| Uru Te Taima | 20 μs |
| Kei a ia te ADC | Āe |
| Nga Taonga DMA | Kāo |
| Whanui o nga raraunga | 8b |
| Te maha o nga timer / counts | 3 |
| Whanui Busmera Bush | 8b |
| Tōnu | 112 KB |
| Rahi Eeprom | 256 x 8 |
| Whanau CPU | Whakaahua |
| Te maha o nga awa Adc | 5 |
| Tuhinga o mua | 2 |
| Te maha o nga awa I2c | 1 |
| Tōroa | 1.83mm |
| Roa | 10.34mm |
| Whānui | 5.38mm |
| Tae ki te svhc | No svhc |
| Whakapiki te radiation | Kāo |
| Te mana o te rohs | RoHS3 |
| Ārahi | Ārahi |
| Tau waahanga | Pic16F876-I / SS | Pic16F767-I / I / SS | Pic16F73-I / SS | Pic16F76-I / SS |
| Kaimahitaonga | Te Hangarau Microchip | Te Hangarau Microchip | Te Hangarau Microchip | Te Hangarau Microchip |
| Paati / Take | 28-SSOP (0.209, 5.30mm whanui) | 28-SSOP (0.209, 5.30mm whanui) | 28-SSOP (0.209, 5.30mm whanui) | 28-SSOP (0.209, 5.30mm whanui) |
| Tuhinga o mua | 28 | 28 | 28 | 28 |
| Whanui o nga raraunga | 8 B | 8 b | 8 b | 8 b |
| Tuhinga o mua | 22 | 25 | 22 | 22 |
| Āati | I2C, Spi, SSP, UART, USART | I2C, SPI, UART, USART | I2C, Spi, SSP, UART, USART | I2C, Spi, SSP, UART, USART |
| Te rahi o te mahara | 14 KB | 14 KB | 14 KB | 7 KB |
| Taha Taha | 5 v | 5 v | 5 v | 5 v |
| Peipherals | Ka kitea / te tautuhi-a-parauri, ... | Ka kitea / te tautuhi-a-parauri, ... | Ka kitea / te tautuhi-a-parauri, ... | Ka kitea / te tautuhi-a-parauri, ... |


| Tau waahanga | Whakaaturanga | Kaimahitaonga |
| Pic16F876T-04I / Na | Microcontroller and Tractors 8-bit, Flash, 4 MHz, Risc Microcontroller, PDSO28, PDSO28, 0.300 INCH, kirihou, MS-013, MS-013 | Microchip Hangarau Inc |
| Pic16F876T-04 / Na | Microcontroller and Tractors 8-bit, Flash, 4 MHz, Risc Microcontroller, PDSO28, PDSO28, 0.300 INCH, kirihou, MS-013, MS-013 | Microchip Hangarau Inc |
| Pic16F876-04i / PM | Microcontroller me nga kaiwhakaari 8-bit, flash, 4 mhz, resc microcontroller, pdip28, kirihou, disp-28 | Microchip Hangarau Inc |
| Pic16F876T-04 / PQ | Microcontroller me nga Kaituku 8-bit, 4 MHz, Resc Microcontroller, PQFP44, 10 x 10 mm, 2 mm te teitei, te konupora, te kirihou, te kuru, te kuru, te kuru, te kuru, te kuru, te kuru, te kuru, te kuru, te kuru, te kuru, te kuru, te kumea | Microchip Hangarau Inc |
| Pic16f876-04 / l | Microcontroller me nga Kaituku 8-bit, Flash, 4 MHz, Resc Microcontroller, PQCC44, kirihou, LCC-44 | Microchip Hangarau Inc |
| Pic16F876T-04 / L | Microcontroller me nga Kaituku 8-bit, Flash, 4 MHz, Resc Microcontroller, PQCC44, kirihou, LCC-44 | Microchip Hangarau Inc |
| Pic16F876T-04I / PT | Microcontroller me nga Kaituku 8-bit, 4 mhz, resc microcontroller, pqfp44, 10 x 10 mm, 1 mm te teitei, te kirihou, tqfp-44 | Microchip Hangarau Inc |
| Pic16F876-04 / PQ | Microcontroller me nga Kaituku 8-bit, 4 MHz, Resc Microcontroller, PQFP44, 10 x 10 mm, 2 mm te teitei, te konupora, te kirihou, te kuru, te kuru, te kuru, te kuru, te kuru, te kuru, te kuru, te kuru, te kuru, te kuru, te kuru, te kumea | Microchip Hangarau Inc |
| Pic16F876-04i-SP | Microcontroller and Tractors 8-bit, Flash, 4 MHz, Resc Microcontroller, PDIP28, PDIP28, PDIP28, 0.300 inihi, kiri, kirihou, Mua-28 | Microchip Hangarau Inc |
| Pic16F876-04i / Na | Microcontroller and Tractors 8-bit, Flash, 4 MHz, Risc Microcontroller, PDSO28, PDSO28, 0.300 INCH, kirihou, MS-013, MS-013 | Microchip Hangarau Inc |
I roto i nga punaha automotive, ka whakamahia te pic16F876 mo te whakahaere i nga sensors, te whakahaere i nga tohu, me te tukatuka raraunga mai i nga waahanga maha.Ko te hurihanga o te whakariterite me te whakarereke me te a Pulse Whanui Whakaputanga mo te tirotiro i nga tohu miihini me te whakahaere i nga kaiwhakaari, ki te whakarato mahi pono mo nga mahi waka.
Ko nga ahuatanga o te Pic16F876, tae atu ki nga tohu maha, nga hononga whakawhitiwhiti korero, me nga mahi whakariterite, he pai ki te mahi aunoa.Ka taea e ia te whakahaere miihini, te pupuri i nga whakaurunga snostor, ka taea te whakarite i te waa me te whakahaere raraunga i roto i nga tukanga whakangao, hei awhina i nga mahi a-tinana.
Ko te whaikorero a tenei micromontroller e pai ana mo nga taputapu hou o tenei ra, ka taea e ia te whakahaere i nga momo mahi, mai i te whakahaere motuka i nga miihini horoi ki nga kaiwhakatakoto SMARS i roto i nga miihini SMART.Ko te tikanga o te moe moe-whakaora me te whānuitanga whakahaere i te whānuitanga o te whai hua ki nga tono taputapu ka whakamanahia te kaha o te kaha.
I roto i nga hikohiko kaihoko, te pic16F876 e whakahaere ana i nga mahi whakauru ki nga hononga kaiwhakamahi, te whakahaere raraunga, me nga mahi whakahaere.Ko te kaha o te taatai me te mamati ka taea ai te mahi tahi me nga tohu mai i nga whakaurunga penei i nga paatene, me nga putanga whakahaere, me nga hiko mamao, nga hiko mamao, me nga hikohiko.

Hangarau Microchip, Inc. hoahoa me nga taonga whakaurunga kua whakauruhia he mana whakahaere hei awhina, hei hono, hei hono, me te hono.Ko nga hua o te kamupene me nga taputapu whanaketanga ka whakaaetia e nga miihini ki te waihanga i nga hoahoa kua tino arotau i te utu utu, te mahi, me te waa ki te maakete.Te upoko i Chandler, Arizona, Microchip e mahi ana i te whānuitanga o nga umanga, tae atu ki te autokoti, te hikohiko, te aerospace, te aukati, te whakawhiti korero.
Neke atu i te 120,000 nga kaihoko kei runga i te kounga mo te kounga me te rite tonu, e kitea ana i roto i ona paerewa tuku me te tiimata o te hua.Ka whakatauhia e te kamupene te tautoko hangarau, te tuku rauemi hei awhina i nga kaihoko ki te whakauru i nga waahanga microchip ki o raatau hoahoa.Ko tenei arotahi ki te Tautoko Kaihoko, i takirua me te kowhiringa o nga otinga whakauru, ka whakapakarihia e te roroa a Microchip hei whiringa i te maakete.
Kaore pea te oscillator i te awangawanga na te mea ko te karaihe ake, ko nga hononga a-rohe ranei.Nga momo momo oscillator, penei i te osclidtol chictic me te karaihe whakarewa, hono rereke.Me whakarite kia whakahonohia nga hononga ki te momo osclillator Crystal e whakamahia ana e koe.Te tirotiro-rua-rua te papaaho poari ka taea hoki te awhina i nga take hononga.
Ko nga wahanga anake ka taea te penapena i roto i te mahara o te hotaka, ko te tikanga ka taea anake te whakamahi i te raraunga tirotiro.Ko tenei raraunga whakauru, ka penapena i roto i te rehita o te hotaka me te kaupapa, ka taea te panui - kaore e taea te whakarereke e te kaupapa ake.Mena ka hiahia koe ki te whakarereke i nga raraunga, whakaarohia te taapiri i te maramara mahara uira o waho, ka taea e te mahara raraunga ka taea e te pic16F876 te uru me te whakarereke i te hiahia.
Ae, ko te tauranga RB i runga i te pic16F876 he pehi-hanga-i roto, engari ko te mahi anake ka whakatauhia te tauranga hei whakauru.Ka whirihora hei whakaputanga, kua monokia te kaimau-ake.Hei whakarite i te mahi tika, ki te manatoko he tika te whakarite i nga kohinga whirihoranga.Hei tauira, mena kei te whakamahi koe i te karaihe 4m, tautuhia ki runga XT, i te wa e tika ana te karaihe 8m ki te HS mo te oscillation teitei-tere.Ano hoki, whakarite kia whakakorea te waahanga iti-huringa iti (LVP).
Tena koa tukuna mai he uiui, ka whakautu wawe taatau.
i te 2024/10/29
i te 2024/10/29
i te 8000/04/18 147757
i te 2000/04/18 111934
i te 1600/04/18 111349
i te 0400/04/18 83719
i te 1970/01/1 79508
i te 1970/01/1 66899
i te 1970/01/1 63014
i te 1970/01/1 63010
i te 1970/01/1 54081
i te 1970/01/1 52120