
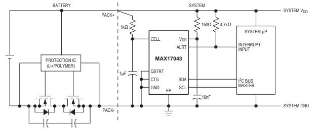
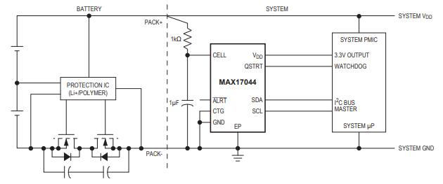
Te Max17043 A ko te Max17044 kua hoahoatia hei tuku i te aro turuki i te pākahiko, mo nga taputapu pūkoro me te ringaringa.Ko te Max17043 kua oti te whakarite mo te tono Fithium-ion lithium-ion, ko te max17044 he pai ake te pai mo te huinga-pūtau.Ko enei taputapu e whakamahi ana i nga inenga whai kiko mo te inenga-a-tinana (SoC), te tuku me te hiahia me te hiahia ki nga kai-a-iwi.Ko tenei huarahi e whakaatu ana i nga uaua hoahoa me te whakaiti i nga whakapaunga, te tuku i te whakarei ake i te koiora o te pākahiko, e whakamaori ana i nga whakahoutanga o te mana o te utu.
I roto i nga ahuatanga e kitea ana te kaha me te kaha o te kaha, penei i nga atamai, me nga mahi aroturuki, ka kaha te whakatau a enei aro turuki.Ko tenei taumahi e tautoko ana i te whakahaeretanga o te pākahiko pai ake me te waa roa o te whakamahi i te taputapu, me te whakahou i nga tumanako mo te mahinga roa-roa.Ko te aroturuki pākahiko pai te arotau i te whakapau kaha, te whakahohe i nga taputapu ki te whakahaere i te mana e pa ana ki nga tauira whanonga.Ko tenei kaha ka whai waahi ki te whakatipu i nga hangarau hangarau, te whakaheke i te paanga o te taiao ma te noho ora pākahiko me te whakaiti i te ururua hiko.Ko nga taputapu me enei aro tuutohu e tuku ana i nga korero mana pono, me te poipoi i te maia ki te toenga o te wa e toe ana, na reira ka whakanui i te tino pai me te tirohanga uara hua.
Ko te whakauru i te Max17043 me te Max17044 me nga maramara hiko-nui e tohu ana i te riihi rongonui i roto i te hangarau kawe.Ma te tuku i nga panui a SoC me te whakapai ake i nga aroturuki hiko, ka tau ki nga kaupapa hihiri i roto i te hiko, te whakahou i nga kaupapa o mua.Ko te whanaketanga o tenei evolution e whakaatu ana i te haangai i waenga i te ahunga whakamua hangarau me tana tono whaihua i roto i nga hua.

|
Pine |
Ingoa |
Mahi |
|
|
Kuku |
Tdfn |
||
|
A1 |
8 |
Sda |
Whakauru / Whakaputa Rauemi.Whakatuwhera-Whakatuwherahia te raina raraunga 2-waea.
Tūhono tēnei PIN ki te tohu raraunga o te atanga 2-waea.He PIN a
0.2μta te taapiri noa ki te whakakorekoretanga. |
|
Arahi |
7 |
Wero |
Te urunga Karaka Karaka.Te whakauru i te raina karaka 2-waea.Hono
Ko tenei PIN ki te tohu karaka o te atanga 2-waea.Ko tenei PIN he 0.2μa
Pluldod i te waikawa ki te whakakorekoretanga. |
|
A3 |
1 |
Ctg |
Hono ki te whenua.Tūhono ki te VSS i te wa noa
Mahi. |
|
Pē1 |
6 |
Qstr |
Whakauru Tere-Tīmata.Ka taea e te tautuhi ano i te taputapu na roto
Pūmārō.Tūhono ki te GND mena kaore i whakamahia. |
|
Pē |
N.C. |
Kaore he hono.Kaua e hono. |
|
|
B3 |
2 |
Rūma herehere |
Te whakauru hiko.Ko te huringa o te kete pūtau ko
mehua i roto i tenei titi. |
|
C1 |
5 |
Hairoto |
Putanga matatau.Te haukoti-iti e haangai ana i te ahua o te ahua o te
Whakapukia.Tūhono ki te whakauru i te whakaurunga o te punaha pūnaha. |
|
C2 |
3 |
KDD |
Te whakauru-a-ringa.2.5V ki te 4.5V whakauru.Tūhono ki
mana pūnaha na roto i te whatunga whakapaipai.Tūhono i te 10nf te angamaheni
Kata Katia te kati ki te titi. |
|
C3 |
4 |
Tūtiro |
Whenua.Tūhono ki te Rohe Mana Motuhake o te punaha. |
|
- |
- |
Whakapuaki |
Pad (TDFN anake).Hono ki te whenua.
|



Ko te tino tika o te max17043 me te Gauges Max17044 me te tuku i nga panui ngaohiko me te ± 12.5mv me te galuracy tika, aua.Ko tenei tono a te AISy Tono kaore e taea e nga mahi te ngoikore, penei i te iti o te inenga iti ka taea e te ngoikore o te kore ranei.Ko te whakamahi i te algorien tauira algorithm, ka whakawhiwhia e enei gauges te ahua tika me te kore e hiahia ki nga kaiwhaiwhai o te tikanga, e pai ana te hoahoa me te whakapai ake i te tiimata.
Ko te whakauru i enei gauges whakarei ake i nga punaha aroturuki pākahiko ma te piki haere o te mahi.Ko te kore o nga waahanga o waho e whakaheke ana i te matatini me te whakaiti i nga tohu kore i roto i nga waahanga.He whakaoho mo nga ahuatanga iti o te pākahiko i te wawaotanga o te waa, ka awhina i te aukati i te punaha o te punaha.Ko nga hoahoa hikohiko whaitake e whakaatu ana ko te whakaheke i nga tiipene o waho e whakanui ana i te pono me te punaha Lifespan.
Te tautoko i te atanga waea e rua, ko enei tohu ka tae mai ki te whakakii tika mo te whakauru ngawari ki nga momo taputapu.He mea nui te waahanga i te waahi e pa ana ki te aukati me te ngawari ki te whakauru.Ko te atanga tino mohio e whakahaere ana i te tuku tere me te whakarite i te tiaki, te whakatairanga i te kaha o te kaupapa.
Ko enei whakakitenga e whakaatu ana i te whakapae puta noa i nga tono, mai i te hikohiko ki nga miihini ahumahi.Te toenga o te tika, nga matea o waho, me nga anga whakahoahoa, me nga hononga whakahoahoa ki te ahunga whakamua hangarau.Ko tenei matapae i roto i te whirihoranga e tika ana te whakatutuki i nga tono rereke o nga punaha hiko hou.
Nga tohu hangarau, nga ahuatanga, nga taatai, me nga waahanga rite ki te Max17043g + t Mai i te raupapa o te Max170444 / Max1704 / Max1704 / Max1704 / Max1704 / Max1704 / Max1704.
|
Tuhinga |
Parapara |
|
Whakapā whakapā |
Tīni |
|
Momo Momo |
Maunga Matapihi |
|
Tuhinga o mua |
8 |
|
Whiu |
Tape & reel (tr) |
|
Whakaputaina |
2012 |
|
Waehere prefix |
āe |
|
Taumata Maha Kore (MSL) |
1 (mutunga kore) |
|
Waehere Eccn |
Taringa- |
|
Tūnga kāpene |
Takirua |
|
Taha Taha |
3.6v |
|
Te wa @ Taka Whakatuturutanga Ruma (Max) |
30 sec |
|
Mahi |
Aroturuki Pūhiko |
|
Āati |
I2c |
|
MIN TE WHAKAMAHI |
2.5v |
|
Ko te tuku tohu |
50μA |
|
Matū Pūhiko |
Lithium ion-polymer |
|
Tōroa |
800μm |
|
Whānui |
2mm |
|
Te mana o te rohs |
Ka tutuki a Rohs |
|
Maunga |
Maunga Matapihi |
|
Paati / Take |
8-wfdfn papaa whakaatu |
|
Pāmahana whakahaere |
-20 ° C ki te 70 ° C |
|
Rārangitanga |
Whakatauira ™ |
|
Waehere Jesd-609 |
e3 |
|
Wahanga Mana |
Kakama |
|
Tuhinga o mua |
8 |
|
Whakamutu mutunga |
Tīni |
|
Pikitia te pāmahana (Cel) |
260 |
|
Papamuri |
0.5mm |
|
Tau waahanga |
Max17043 |
|
Tuhinga o mua |
1 |
|
Ngaohiko toha noa |
4.5v |
|
Ten - etahi atu momo |
Manaakitanga Whakahaere Whakahaere Whakahaere |
|
Paepae whakatika |
Kāo |
|
Te maha o nga pūtau |
1 |
|
Roa |
3mm |
|
Whakapiki te radiation |
Kāo |

I roto i nga atamai me nga papa, he pai ki te whakapai ake, me nga whanaketanga e rapu ana i o raatau taunekeneke.Ko enei taputapu e whakarato ana i te whakawhaiaro e tutuki ai te maha o nga hiahia me nga hiahia.
Ko nga Kaitautoko Whare Utu te whakanui i te mana o te hangarau ki nga tikanga hauora whaiaro.Ko te tuku i nga tirohanga me te ahunga whakamua, ka whakahihiri ratou ki te noho pai.Ko nga whakaaro huritao e whakaatu ana i nga whakarei ake i te hihiri me te whakatutukitanga o te whaainga ka whakamahia e enei taputapu.
Ko te whakauru i te hangarau tapahi-taha ki nga kamera ka piki ake te kounga whakaahua me te mahi.Ko nga auaha penei i te arotahi-auto me te AI-a-taputapu kua whakawhiti i nga whakaahua, kia pai ake ai te ahua me te mohio.
I roto i te hauora, ko te whakaurunga hangarau matatau me te kaha o te mate diagnostic.Ko nga tohu a te hunga e whaaia ana ki nga otinga o te hauora me te tino hauora, e whakamana ana kia mohio ai nga hua kaore ano kia whakatinanahia.
Ko nga kaikorero ahokore te tohu mo te whakakotahitanga ngawari me te hihiri.Ko ta ratau mahi tuuturu me te hototahi me te whakatipuranga o nga taputapu e whakaatu ana i te ahuatanga ki te whakangahau i te kainga.



Ma te whakauru i nga kohinga awhina me nga otinga kua whakaritea puta noa i nga rohe, penei i nga waahanga ahumahi me nga rongoa.Kei roto i a raatau tautoko te whānuitanga o nga rauemi hoahoa me nga tuhinga hangarau, i kitea katoa e te maarama ki nga wero kua tutuki i te whanaketanga hangarau matatau.Ma te whakakotahitanga o te matauranga-a-waahanga me te tuunga hangarau hangarau, kua whakatapua te whakauru ki te poipoi i nga mahi whakahihiri puta noa i nga umanga.Te maioha ki te mahi o te whakapai tonu, ka tautokohia e ratou mo te huarahi whanaketanga hua hua.Ko te whakakorekore me te tautoko kua oti te whakarite, kaore i te pai ake, ka whakatauhia ano hoki te atamira mo te ahunga whakamua hangarau.
Ko te Max17043 me te Max17044 e te Maxim Whakauruhia te ahunga whakamua i roto i te mara o te tirotiro pākahiko mo nga taputapu kawe.Ko enei kaakahu e tuku ana i te tino tika ki te aro turuki i nga pākahiko lithium-ion, ka uru ki te taha o te pūtau kotahi-pūtau ki te whakarei ake i te whaikorero me te whakawhirinaki.Ki a ratau algorithms pai me te hoahoa taapiri, ko te Max17044 me te Max17044 kaore anake te whakapai ake i te koiora pākahiko engari ko te whakatikatika i nga tono hou mo te kaha o te kaha me te oranga o te taputapu.
Nga Kaipupuri Pūhiko Cylindrical.pdf
He whakaaro nui mo te hoahoa mo te ngakau-rete.pdf
He kupu whakataki ki te whakarongo ki nga awhina me te hoahoa nui.pdf
Tena koa tukuna mai he uiui, ka whakautu wawe taatau.
i te 2024/10/28
i te 2024/10/28
i te 8000/04/18 147770
i te 2000/04/18 112006
i te 1600/04/18 111351
i te 0400/04/18 83768
i te 1970/01/1 79564
i te 1970/01/1 66959
i te 1970/01/1 63098
i te 1970/01/1 63040
i te 1970/01/1 54096
i te 1970/01/1 52184