Ko te arorau-iti-a-rorohiko e tika ana (LVPECL) e tu ana hei ahunga whakamua i roto i te hangarau arorau mamati, kia rite ki te whakatutuki i nga tono o te taiao-iti.Te whakahaere i te 3.3v ki te 2.5V ranei, ka puta mai te LVPCL i te arorau e pai ana ki te whakaputa i te pai o te ao.Ko tenei nekehanga e whakaatu ana i te kaha o te kaha ki runga i nga otinga kaha-kaha e whakakotahi ana i te tino mahi me te kohi kaha.I hutia i roto i te whanaketanga o mua o te whakaaro-couple-couple (Ecl), ka tukuna e Lvpecl nga painga motuhake ki nga tono tere-nui, tae atu ki te tohatoha, kei te kaha te kaha me te tohu tohu.Ka keri tenei tuhinga ki nga ahuatanga, nga painga, me nga whakaaro mo te LVPECL, te whakamarama i tana mahi hurihuri i roto i nga hikohiko hou.Mai i nga tono whaitake ki nga rereketanga hangarau, tirohia te pehea te LVPECL e hanga ana i nga heke mai o nga punaha mamati.

|
Tuhinga |
Mūno |
Ia |
|
Pecc |
5.0 v |
0.0 v |
|
Lvpecl |
3.3 v |
0.0 v |
|
2.5vpecl |
2.5 v |
0.0 v |
|
2.5vnecl |
0.0 v |
-2.5 v |
|
Lvnecl |
0.0 v |
-3.3 v |
|
Haunga |
0.0 v |
-5.0 v |
• Ko te arorau e tika ana na te mea ko tana whakaputa tino iti, i te nuinga o te wa e 6 ki te 8 oms.Ko tenei waahanga e hono ana me te tino whakaurunga nui e taea ana e kiia ana he tino mutunga kore.Ko enei ahuatanga e whakamana ana i te ECL e kaha ana ki te whakahaere i nga raina tuku me nga tohu tohu mai i te 50 ki te 130 ohms kaore e tino heke.Ko te kaha ki te pupuri i te pono o te tohu mo te tawhiti roa ko te nuinga o te kaha ki nga tono penei i nga tono penei i nga tono o te reanga me te nui o te tiaki o te tohu tohu.
• Ko te ngoikoretanga o nga taputapu ECC ki te rereketanga o te ngaohiko me te pāmahana ko tetahi atu ahuatanga rongonui e rereke ana i nga hangarau TTL me te CMOS Hangarau.Ko tenei whakapumautanga ka whai hua ki te taiao me nga tikanga rereke, me te whakarite i nga mahi rite tonu.Hei taapiri, ko nga karaka e hangaia ana e te taraiwa ECL e whakaatu ana i te tukutahi me te kowhatu iti, he mea whai hua mo nga whakawhitinga raraunga tere-tere.Ko te tino tika i roto i te waa ka whai waahi ki te whakarei ake i nga mahi a te punaha, i te nuinga o nga tono e tono ana i nga wa poto.
• I roto i te whakataurite o te ecl me etahi atu tohu tohu, he rereketanga o te rereketanga e puta ana mo te tautoko.Ka taea e te ECL te whakahaere i nga mahi taapiri kia neke atu i te 10GHz, ko te tikanga ka taea e nga potae te 1.5Ghz.Ko enei mana kaha e tika ana hei whiringa nui mo nga tono tere-tere, me nga tere whakahaere i te 5ghtz me te whakaroa i nga wa katoa i raro i te 1NS.Ko enei mahinga mecl e tino whai hua ana mo te iti o nga waahanga whakauru-rahi me nga punaha miihini-teitei-tere, kei hea nga take nanosecond.
• Ko te hototahi o te ECC me te whānuitanga whanui o te raina tuku tuku e tuku ana i te painga rongonui.Kaore i rite ki nga LVDS, e hiahia ana kia whakatauhia te tuuturu 100-ohm whakamutu ki te whakapiki i te pono o te tika ki te whakaheke i te ahua o te whakaaro huritao tohu me nga raru o te tohu tohu.Ehara tenei ngawari i te whakaatu i nga whakaaro hoahoa hoahoa engari ano hoki te whaikorero a Bolsters puta noa i nga tono rereke.Ko te kaha ki te mahi tika puta noa i te maha o nga huringa e whakamana ana i a koe ki te whakauru i te elc ki roto i nga momo punaha kaore i te hono atu ki etahi atu hangarau.
Ahakoa e whakanui ana te whakaaro o te hunga i honoa (ECC) i nga painga whakaihiihi i roto i nga tono tere, kei te karo hoki i nga ngoikoretanga ka whakamanahia e te whakamana.Ko nga take tuatahi ko te kohi mana teitei, he whakaputanga aukati mo te haruru, me te whakaraeraetanga ki te wawaotanga o waho.Ko te whakaaro arorau i roto i nga huringa ecl he iti noa iho ki te 0.8V, ka takirua me te horoa o te DC o te 200mv.Ko tenei ahuatanga e whakaatu ana i te hokohoko-i te waahi o te kaha tere o te elc ka tae mai ki te whakapaunga kaha me te kaha ki te raru o te haruru.I nga ahuatanga tino, ka taea e tenei te wero, ina koa i nga taiao e rite ana te kaha o te kai mana, kei te pupuri ranei i te pono o te tohu tohu.
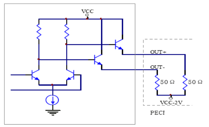
Mo te arorau e pai ana te tuhi (Pecl), kua whakaritea te kawenga o te paerewa i te 50 ohms me te huringa o te vcc-2v.I raro i enei tohu, ko nga taumata tuuturu mo te + me waho- ko VCC-1.3V, me te putanga o 14MA.Ahakoa ko tenei whirihoranga e whai hua ana ki etahi tono, kaore pea e pai ki nga ahuatanga katoa, ina koa ka whai whakaaro ki nga uaua o te whakahaere waiariki me nga paanga o te mana o te mana e pa ana ki enei taumata whakaputa.

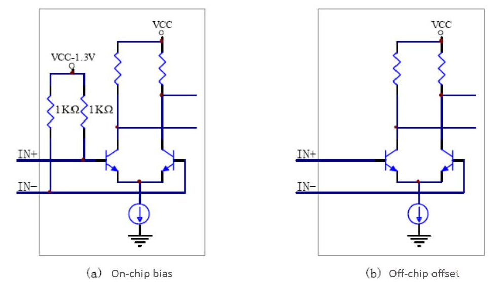
Ko te urunga o te pect he takirua rereke me te whakaurunga nui.Hei whakatutuki i te taumata tohu tohu hihiri nui, ko te huringa noa o tenei takirua rereke me kaha ki te vcc - 1.3v.Ko etahi maramara ko te waahanga BIPS whakakotahi, tuku mo te hononga honohono kaore he waahanga taapiri.Heoi, mo nga maramara kaore nei i tenei waahanga-i hangaia i te Bias Birth, me tono te DC Bias i te wa e whakamahia ana.

|
Parapara |
Āhuatanga |
Meneti |
Kē rā hoki |
Ātawhi |
Aronui |
|
Putanga Whakaputanga |
Ta = 0 ° C ~ 85 ° C |
VCC - 1.025 |
- |
VCC - 0.88 |
K |
|
Ta = 40 ° C |
VCC - 1.085 |
- |
VCC - 0.88 |
K |
|
|
Putanga iti |
Ta = 0 ° C ~ 85 ° C |
VCC - 1.81 |
- |
VCC - 1.62 |
K |
|
Ta = 40 ° C |
VCC - 1.83 |
- |
VCC - 1.55 |
K |
|
|
Whakatere High |
- |
VCC - 1.16 |
- |
VCC - 0.88 |
K |
|
Whakauru iti |
- |
VCC - 1.81 |
- |
VCC - 1.48 |
K |
Tena koa tukuna mai he uiui, ka whakautu wawe taatau.
i te 2024/12/27
i te 2024/12/27
i te 8000/04/17 147713
i te 2000/04/17 111759
i te 1600/04/17 111326
i te 0400/04/17 83641
i te 1970/01/1 79307
i te 1970/01/1 66796
i te 1970/01/1 62958
i te 1970/01/1 62845
i te 1970/01/1 54038
i te 1970/01/1 52019