
Te Lm393d He maramara e rua nga tohu tohu-iti, ka taea e ia te mahi i runga ake.He mea hanga ki te rere i runga i te kohinga mana kotahi puta noa i te whānuitanga whanui, engari ka taea hoki te whakamahi i nga taonga hiko wehe, kia ngawari ai te whakamahi.Ko tetahi waahanga tuuturu ko te mea ka taea e ia te whakahaere i te whenua hei waahanga o tana waahanga whakauru, ahakoa ko te whakamahi i tetahi punaha mana noa.Ma tenei ka tino whiriwhiri ai te LM3933 mo nga momo hikohiko hiko, mai i nga hoahoa ngawari ki nga punaha matatini.Mauruuru ki tona hanganga ngao matua whanui, ka taea e ia te mahi me nga hikoinga i nga wa katoa me etahi atu puna iti-iti ranei i te wa e pai ana te mahi.He tino awhina tenei ngawari i te wa o te whakawakanga me nga tono e rereke ana te mutunga.Ko te kaha ki te whakauru whenua i roto i te waahanga whakauru kaore he waahanga taapiri e ngawari ana te hoahoa aratohu.Ma tenei waahanga e taea ai mo nga tahora ngawari me te iti ake o nga waahanga, ka pai ake te whaikorero me te whai huatanga.He iti ake nga waahanga o te utu me te whakaheke i nga utu, me te whakaora i nga waahanga, mai i te mea he iti ake nga waahanga ka taea.

|
Tuhinga |
Parapara |
|
Te mana koiora |
Hohe (Whakahoutia Whakamutunga: 7 marama ki muri) |
|
Maunga |
Maunga Matapihi |
|
Paati / Take |
8-huatau (0.154, 3.90mm whanui) |
|
Taumaha |
4.535924g |
|
Whiu |
Ngongo |
|
Wahanga Mana |
Kakama |
|
Tuhinga o mua |
8 |
|
Tuhinga |
Te Whanui Whanui |
|
Te wehenga mana Max |
710mw |
|
Puka Tono |
Wilm Wilk |
|
Te maha o nga mahi |
2 |
|
Te wa @ Taakapa Whakahoki-Max (max (s) |
30 |
|
Takenga PIN |
8 |
|
Nga taonga hiko |
5v |
|
Ko te tuku tohu |
1Mama |
|
Te wa nui o te wheketere |
25 wiki |
|
Momo Momo |
Maunga Matapihi |
|
Tuhinga o mua |
8 |
|
Pāmahana whakahaere |
0 ° C ~ 70 ° C |
|
Waehere Jesd-609 |
e4 |
|
Taumata Maha Kore (MSL) |
1 (mutunga kore) |
|
Waehere Eccn |
Taringa- |
|
Whakamutu mutunga |
Nickel / Palladium / Gold (NI / PD / AU) |
|
Tūnga kāpene |
Takirua |
|
Pikitia te pāmahana (Cel) |
260 |
|
Taha Taha |
5v |
|
Tau waahanga |
Lm393 |
|
Momo Putanga |
CMOS, Dtl, Ecl, Mos, Ort-Collegler, TTL |
|
Te maha o nga waahanga |
2 |
|
Te wehenga mana |
710mw |
|
Whakaputa i naianei |
18Ma |
|
Whakaroa wehenga |
1.3 μs |
|
Tahuri i te wa roa |
1.3 μs |
|
Ngaohiko - tohaina, kotahi / rua (±) |
2V36v ± 1V18V |
|
Te Urunga Whakauru (vos) |
1MV |
|
Toharite te toharite o nāianei - max (iib) |
0.4μa |
|
Tuhinga o mua |
250na |
|
Te whakauru i naianei |
250na |
|
Ngaohiko - Inputist Inputist (Max) |
5mv @ 30v
|
|
Te whānuitanga o te pāmahana teitei |
70 ° C |
|
Nāianei - putanga (typ) |
18Ma @ 5V |
|
Roa |
4.9mm |
|
Tae ki te svhc |
No svhc |
|
Whakapiki te radiation |
Kāo |
|
Ko te tuku a Max |
1Mama |
|
Ko te waa o naianei |
2.5ma |
|
Te wa whakautu |
1.3 μs |
|
Putanga o naianei ia ia hongere |
18Ma |
|
Nga hua o te ngaohiko |
108.02db |
|
Hoatu te papaa-ax |
36V |
|
Ngaohiko tuku rua |
9V |
|
Te pāmahana max |
150 ° C |
|
Nāianei - Input Bias (Max) |
0.25μa @ 5v |
|
Te ātete waiariki |
125 ° C / W |
|
Tōroa |
1.75mm |
|
Whānui |
3.9mm |
|
Te mana o te rohs |
RoHS3 |
|
Ārahi |
Ārahi |

|
Tau waahanga |
Whakaaturanga |
Kaimahitaonga |
|
Lm393dg4 |
Whakahoahoa takirua, arumoni-Tauhokohoko 8-Sonic 0
ki te 70 |
Texas taputapu |
|
Lm393n / Nope |
He iti te mana iti o te aratohu i te rua o nga kaitohu - pdip 0 ki
70 |
Texas taputapu |
|
Lm393m / Nope |
Ict supptarctor ic, 9000 uv Overset-Max, 1300 NS Whakautu
Te wa, PDSO8, KOREUTU-KOREUTU, SOIC-8, CHEFRATER |
National Seconductor Corporation |
|
Lm393mx / Nope |
He iti te kaha o te ara kore-a-ringa 8-Sonic 0 ki
70 |
Texas taputapu |
|
Lm393ydt |
Karihia e rua, 9000UV Overset-Max, 1300NS Te Waa Whakautu,
PDSO8, FREE-FREE - micro, kirihou, sop-8 |
Stmicroelectronics |
|
Lm393d |
Whakahoahoa takirua, arumoni-Tauhokohoko 8-Sonic 0
ki te 70 |
Texas taputapu |
|
Lm393m |
Aupuna |
Bay Linear Inc |
|
Lm393mx_nl |
Whakapaingia, 2 Fuc, 9000UV Overset-Max, 1400NS Whakautu
Te wa, Bipolar, PDSO8, SOP-8 |
Fairangi Seconductor Corporation |
|
Lm393drg3 |
Whakahoahoa takirua, arumoni-Tauhokohoko 8-Sonic 0
ki te 70 |
Texas taputapu |
|
Lm393dg |
Whakapaingia, rua, ngaohiko raupaparorohiko iti, te tinana-8 kuiti
98-ngongo |
I runga semiconductor |
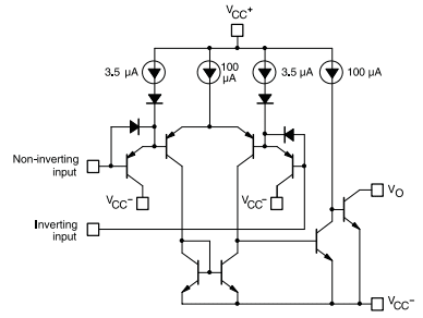
Ko te LM393D te mea nui hei tohu nui ki te ACIC LM311, i te nuinga o te waa ki nga mahi e pa ana ki te rereke o nga whatunga mamati.Ka whakauruhia e ia nga huringa whakaurunga me te kore-aukati, te whakatau i te whakaputanga ma te aromatawai i nga puia i enei kokiri.Ka kitea e tenei pūhea te waahi i roto i nga kaupapa e hiahia ana ki nga huringa arorangi, ki nga mahi-a-ira-ki-mamati ranei, e whakaatu ana i tana tono whanui i roto i te hoahoa tohu.Ko te LM393D e whakahaere ana me te puna mana + 5V.Ko te VCC + PIN e hono ana ki te Ope + 5V, i te hono atu te VCC-PIN ki te whenua, te whakatuu i te tohutoro 0V.Ka whakamahia tenei huinga ki te whakatutuki i nga mahi pono me te whakarereke i nga take e pa ana ki te hurihanga o te mana.Ma te whakatikatika i te ngaohiko i tono ki nga whakauru whakaurunga me te kore-aukati, ka taea e etahi atu te whakahaere i te whanonga whakaputa o te LM393D.Ko tenei ture o te whakaurunga hua e whakahaere ana i nga mahi whakatika, penei i te aukati i nga mahi motuhake ka tutuki nga tohu paepae.Ahakoa e tuku ana te LM393D ki nga huringa o te DC, ka waihohia enei ki te kore e whakahaere i te whakahaere whakauru katoa.Kei te kitea ko te tere o te whakatikatika a-ringa ka taea te whakarei ake i te mahi me te whakaiti i te uaua hoahoa.
Ko te tono a te LM393D kei roto i te tohu tohu, kei reira te mahi i te haruru mai i nga tohu whakapaipai.Ma te whakarite i nga tohu Taumai ki te huringa tohutoro, ka taea e te aromatawai i te pono tohu me nga whiu.
I roto i te whakahaere motuka, kei te mahi te LM393D mo te whakarereke a Pulse Whanui (PWM), ka whai hua mai i tana whakaurunga rereke-tere.Ko te tino hurihuri i nga tohu whakaurunga rereke ki nga putanga PWM, he taonga mana mo te whakahaere i te tere motuka me te whakatikatika whaikaha.Kua kitea e etahi atu ko te piri ki nga tikanga whakahaere e tohu ana i nga tohu PWM e mau ana i nga tohu PWM, te aukati i te mana motuka pono hei whakatutuki i nga tono hangarau.
I roto i nga Mahi Ture Mahinga, ka mahi te LM393D hei waahanga matua mo te whakahaere i nga porowhita whakahaere me te arotau i nga taumata ngao ngao.Ma te tirotiro i nga rereketanga, ka tautokohia e ia te pupuri i te pumau ki te whakaputanga, he waahanga e manakohia ana mo te tiaki taputapu tairongo.
Ko te matatau o te Reta i roto i te tātaritanga ngaohiko te toro atu ki nga punaha aroturuki pākahiko, e whakawhirinaki ana ki te whakarato aromatawai i te hauora o te pākahiko me te mana whakahaere.Ma te haere tonu te huringa pākahiko ki nga paepae kua tohua, ka awhina i te aukati i te whakakorekore, i tetahi waahanga mo te roa o te ora pākahiko me te whakatairanga i te haumaru.Kei roto i tenei kaha te tono i nga ahuatanga o nga ahuatanga e hiahiatia ana te pupuri i te pono o te pākahiko.
Whakauruhia i roto i nga Kaitohu mo nga nekehanga, ka arotakehia e te LM393D nga tohu whakauru, penei i te hunga ohorere, me te tukatuka tika i enei tohu hei whakarite i nga matohi, ki nga mahi ranei.Ko nga kitenga o te mara e whakaatu ana ko te whakauru i te urupare a te LM393D e pai ana ki te whakautu me te tika i roto i nga punaha kua kitea, he kaupapa mo te whakarite i te haumarutanga me te whai huatanga i roto i nga taiao hihiri.
Ko te huānga LM3933 ki te waihanga i nga waahanga tiaki i hangaia hei aukati i te kino o te rere o te waa o naianei.Ma te tirotiro i nga ahuatanga o nga ahuatanga o te waa e tarai ana i nga waa kua tohua me te whakarite i nga tikanga parenga, ka tohaina te utu mo te whai hua.
Ko Stmicroelectrocs te wehe i roto i te ao semiconductor, i whakanuia ki te waihanga i nga rongoā whakahekeheke e whakakotahi ana i te utu nui o nga rawa o nga rawa o te ao.E poipoi ana te kamupene i nga mahi rautaki e whakanui ana i te oranga o te ao, e ahu whakamua ana.Ma te whakahirahira ki te hangarau-a-rorohiko (SoC), ka uru nga tipu o Stmicroelectrocs puta noa i nga tono hou o tenei ra, te taraiwa o te whakawhitinga, nga hikohiko, me nga umanga miihini.Ko te huarahi a Stricroelectronics 'Core e huri ana i nga tuhinga matakite ki nga mahi raima ma te whakarongo ki nga mahi hou me nga hononga rautaki.Ko tenei whaiwhaitanga i te kairangi e kitea ana i roto i a raatau whanaketanga maha e whakawero ana i nga rohe o nga waahi hangarau.
Mems me te hunga whakahiato 27 / Akuha / 2013.pdf
Ko nga rauemi hou mo te SO8 & SO14 PKG 18 / Nov / 2015.pdf
He maha nga riipene riipene a CHG 14 / AUG / 2019.pdf
He maha nga taputapu e arahi ana i te Arahi 12 / Jan / 2018.pdf
LM193,293,393 (a), 2903 (v) datasheet.pdf
He maha nga taputapu Fonts 21 / APR / 2018.pdf
Nga Kaipupuri Pūhiko Cylindrical.pdf
LM393B, LM2903B, LM193, LM293, LM393, LM2903.pdf
Ko te Bom / Huihuinga Pae Whakauru 03 / Tihema / 2014.pdf
Tāpirihia te Pae Huihuinga 22 / Oketopa / 2015.pdf
Tāpirihia te Pae Huihuinga Rev 27 / Oketopa / 2015.pdf
Nga Kaipupuri Pūhiko Cylindrical.pdf
Nga Kaipupuri Pūhiko Cylindrical.pdf
Siche08 Wire Will Waea 04 / Jul / 2013.pdf
Tena koa tukuna mai he uiui, ka whakautu wawe taatau.
Ko te LM393 te mahi hei kaiwhakatika i te huringa hiko takirua me nga waahanga whakauru motuhake me nga putanga putanga.Ka taea te huri i nga taumata whakaputa i runga i te hononga o te Moutere Urunga ki te ngaohiko tohutoro.Ko te kaha hurihuri tika e whakatairanga ana i te mahi, me te whakahou pai me te hiahia mo te tika me te whai hua.
Ko te tikanga, ko te whakakapi i te LM393 me te LM358 kaore i te pai.Ahakoa ko te LM358, he kaiwhakawhanake whakahaere, ka taea e ia te whakatau i tetahi mahi a te kaiwhakaari, he pera me nga taapiri rongonui i te tere me te tino tika.Heoi, ko te LM393 kaore e tutuki nga tohu whakarei i roto i te LM358, i whakawhiwhia o raatau momo hoahoa matua.
Ko te rereketanga o te LM293 mai i te LM393 e kitea ana i roto i a ratau pāmahana whakahaere.Ko te LM293 te kaha ki te mahi puta noa i te -25 ° C ki te 85 ° C, he whakahē ki te LM393's 0 ° C ki te 70 ° C.Ko tenei waahanga whanui e tuku ana i te LM293 he whiringa pai mo nga taiao e pa ana ki nga rereketanga o te pāmahana.
Te whakamahi i te LM393 mo te whakataurite o te ngaohiko e whakarite ana i tetahi huringa tohutoro me te whakamahi i nga waahanga taapiri whakatika hei whakahaere i nga taumata whakauru.Ka tautokohia e tenei kaiwhakarei nga whakataurite hurihuri me te kore-aukati, e whakamahia ana hei whakahaere i tetahi aratohu ma te hurihuri iverter.He pai tenei huarahi ki te whakawhanake i nga punaha e tono ana i nga urupare me te iti o te kaha o te mana o LM393 me te whakakotahitanga o nga tono whanui.
i te 2024/11/11
i te 2024/11/11
i te 8000/04/17 147713
i te 2000/04/17 111722
i te 1600/04/17 111322
i te 0400/04/17 83609
i te 1970/01/1 79258
i te 1970/01/1 66777
i te 1970/01/1 62946
i te 1970/01/1 62824
i te 1970/01/1 54028
i te 1970/01/1 51989