
Te Lm3900 Ko te whaanui o te whakatipuranga i hangaia mo te pai o te mahi puta noa i te whānuitanga huringa whanui me te maha o nga whirihoranga toha, tae atu ki nga taonga kotahi me te wehenga.Ko tana hoahoa e whakaitihia ana i te toenga o nga wa o naianei ahakoa o te huringa tuku, te whakarite i te nui o te huringa putanga nui me te bandwidth rongonui.Ko ia kaiwhakahaa i roto i tenei kohinga ko te nuinga o te waa ka utua, ka whakaatuhia he hua nui, e tika ana mo nga momo tono.
Ko tetahi waahanga o te LM3900's deving ko tona huringa ki nga momo ngao ngao rereke.Ko tenei whakaurunga ka hiahiatia i roto i nga ahuatanga ka rereke te tuku Voltatas.Ko nga momo mara kua rite ki tana mahinga tonu, ahakoa i raro i nga tikanga o te ngaohiko kaore e taea te whai hua ki nga taiao hihiri.Ko tenei tohu e whakarite ana ko te noho tonu o te LM3900 kei roto i nga tono e tono ana i te tika me te pumau.
Kei roto i ia whaanui i roto i te LM3900 tohatoha te utu-i utua, hei awhina i te whakatipu me te aukati i nga oscillations puta noa i nga ngoikoretanga rereke.Ko te waahanga nui e whakaū ana i te kaha o te amplifier ki te whakapiki i nga tohu ngoikore ki te taumata kaha ake.I nga ao o te oro, te whakawhitiwhiti korero, me te tukatuka tohu, ka kitea e koe tenei kaha-nui ki te tino nui.Ko nga tono whaitake e whakaatu ana ko te nui o tenei hua ka mau tonu, ahakoa i nga taiao taake e mau ana te noho pono.

|
PIN tau |
Ingoa pin |
Whakaaturanga |
|
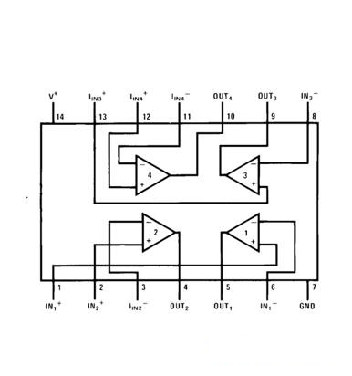
1 |
1in + |
Kore-aukati
Input 1 |
|
2 |
2in + |
Kore-aukati
Whakauru 2 |
|
3 |
2IN- |
Tuhinga o mua
Whakauru 2 |
|
4 |
2OUT |
Whakaputanga
Pin 2 |
|
5 |
1OUT |
Whakaputanga
Pin 1 |
|
6 |
1IN- |
Tuhinga o mua
Input 1 |
|
7 |
Tūtiro |
Whenua
Pine |
|
8 |
3in- |
Tuhinga o mua
Whakauru 3 |
|
9 |
39 |
Whakaputanga
Pin 3 |
|
10 |
4outo |
Whakaputanga
Pin 4 |
|
11 |
4in- |
Tuhinga o mua
Input 4 |
|
12 |
4in + |
Kore-aukati
Input 4 |
|
13 |
3in + |
Kore-aukati
Whakauru 3 |
|
Rongo 14 |
Mūno |
Hua
Taha Taha |



Ko te LM3900 e tautoko ana i te kohinga o te ngaohiko, ki te 4 VDC ki te 32 vdc ranei ± 2 vdc ranei ki te ± 16 vdc.He mea nui tenei ngawari puta noa i nga momo tono, kia noho ki nga huringa iti-iti me nga punaha tino-nui.Ka taea e koe te anga atu ki nga ahuatanga rereke o nga ahuatanga o te mana, te whakarite i te LM3900 he whiringa mohio mo te whakaurutanga ki te taiao me te kore e hiahiatia nga hiahia tohu.Mo nga kamupene, ka taea e tenei whakaurunga te tuhi raina hua, te whakaiti i te hiahia mo nga waahanga rereke me nga taumahatanga arorau.
Ko te pupuri i te tuku tonu i roto i tana mahinga hiko, ko te LM3900 te whakanui i nga tono-kaha-kaha penei i nga taputapu whakahaere.Ko tana kohi kai kua kitea i enei wa ka taea te whakawhānui ake i te ora o te pākahiko.Ko tenei awhina pumau i roto i te whakahaere waiariki me te waatea katoa, i whakamahia i te waa hoahoa hei aukati i nga take whakahaere.
Ko te LM3900 te whakapehapeha iti o te 30 na, kia pai ai mo nga puna tohu tohu-nui me te whakarite i te tukatuka tika me te uta iti.He tino painga tenei ahuatanga ki te taapiri i te taapiri, kei reira nga inenga tika e hiahiatia ana.Ka taea e koe te rapu i nga waahanga me nga whakaurunga iti o te whakauru ki te whakaheke i nga hapa i roto i nga tono iti-o naianei, na reira hei whakapiki i te pono me te tika.
Ki te nui o te hua o te 70 DB, ka kaha te LM3900 ki nga tohu ngoikore, he pai mo nga mahi tukatuka tohu penei i te oro o te oro me nga tohu raraunga oro.Ko tenei painga ka whakarite i te whakarangatira e hiahiatia ana me te huringa iti.I roto i nga tono whaitake, ko te hua tuwhera-pua nui e whakarato ana i te hihiri hoahoa, tuku mo te hanganga o nga waahanga tohu tohu tohu e mau tonu ana i te pono me te mahi.
Ko te LM3900 te whanui whanui o te 2.5 mhz i te kaha kotahi, e tautoko ana i nga hiahia tukatuka tere-tere.Ma tenei e whakarite te pai o te kaiwhakarato i nga tohu whakawhiti tere me te kore e ngaro te huringa, te waahanga ranei i te waea whakawhiti me nga tono teitei.Ka whakanuia e koe nga kaha bandwidth ki te whakarite kia pai ake te mahi i roto i nga taiao tohu hihiri.
Ko te kaha o te LM3900 ki te whakaputa i te nui o te huringa putanga nui ka taea e ia te taraiwa i nga taumahatanga me nga whakaritenga whai kiko, te whanui i tona hototahi me nga waahanga me nga waahanga.He pai te painga o tenei kaha ki nga kaiwhakaari taraiwa, taputapu-poka ranei, hoahoa whakahoahoa huringa me te whakapai ake i te kaha.
Ko te utu o roto i roto i te LM3900 ka whakatika i ana mahi puta noa i nga momo rereketanga, ka whakaitihia e ia nga mate o te oscillatory.Ka whakakotahihia me te tiakitanga poto poto poto, ko enei waahanga ka tiakina i te Amplifier mai i te kino o te aitua na te hapa o nga huringa, te whakarei ake me te pono.Ko enei arai whakauru whakauru ka taea te whakarite me nga hoahoa whakahoahoa, e whakaatu ana i te maarama nui ki nga ngoikoretanga noa.
Ko te LM3900 te Whakawhiti i nga tauira LM299 o te motu me te LM29900, me te whakarato i te ngawari me te ngawari o te whakakapinga.Ko enei whakawhitinga e rere ke ana i te mahinga hoko me te tautoko i te whakahaere i te raarangi, te whakaiti i te heke o te waa.Ko te whakamahi i nga waahanga honohono e poipoi ana i te tiaki me te whakahou, i te mea ka taea te whakakotahi i nga whakakapinga me te kore e whakahoutia.
|
Tuhinga |
Parapara |
|
Lifrecycleclecleclecleclecleclecle
Mana |
Kakama
(Whakahoutia Whakamutunga: 2 nga ra i mua) |
|
Wheketere
Te wa nui |
6
Wiki |
|
Whakapā
Tohu |
Koura |
|
Maunga |
Mā roto
Puare |
|
Hapa
Tuhinga |
Mā roto
Puare |
|
Pūhera
/ Take |
14-maka
(0.300 ", 7.62mm) |
|
Nama
Tuhinga o mua |
Rongo 14 |
|
Mahi
Pāmahana |
0 ° C ~ 70 ° C |
|
Whiu |
Ngongo |
|
Jesd-609
Tohu pūmanawa |
e4 |
|
Pbfree
Tohu pūmanawa |
Āe |
|
Wehe
Mana |
Kakama |
|
Haukū
Taumata Whaiaro (MSL) |
1
(Mutunga kore) |
|
Nama
Tuhinga o mua |
Rongo 14 |
|
Awa
Tohu pūmanawa |
Taringa- |
|
Ātawhi
Te wehenga mana |
1.15w |
|
Tūnga
Tūranga |
Takirua |
|
Nama
Tuhinga o mua |
4 |
|
Whakarato
Ngaohiko |
15v |
|
Tūranga
Tau waahanga |
Lm3900 |
|
Pine
Tātau |
Rongo 14 |
|
Mahi
Taha Taha |
5v |
|
Nama
Tuhinga o mua |
4 |
|
Mahi
Tuku i naianei |
6.2ma |
|
Whakaingoa
Tuku i naianei |
10ME |
|
Kaha
Kōpapa |
1.15w |
|
Te tuku max
Kua tū kē |
10ME |
|
Rara
Utu |
20V / μs |
|
Hoahoanga |
Urupare-Urupare |
|
Tīwerawera
Tuhinga |
Tianara
Tātai |
|
Kua tū kē
- Whakauru whakauru |
30 kano |
|
Ngaohiko
- Whakapaa, kotahi / rua (±) |
4.5v32v
± 2.2v16v |
|
Whakaputanga
Ko ia inaianei mo ia awa |
10ME |
|
Hōupū |
2.5MHZ |
|
Kotahitanga
Whiwhi bandwidth |
2500
khz |
|
Ngaohiko
Whiwhinga |
68.94db |
|
Tau toharite
Bias o nāianei-Max (iib) |
0.2μA |
|
Iti-overset |
Kāo |
|
Hohokitanga
Whakaeatanga |
Āe |
|
Whakarato
Taputapu Motuhake-Max |
32v |
|
Iti-bias |
Kāo |
|
Mīhini tirotiro |
Kāo |
|
Taratara
Nāianei-max (iib) @ 25 ° C |
0.2μA |
|
Hana
Kaha |
Kāo |
|
Takirua
Taha Taha |
3V |
|
Inenga
(Teitei) |
5.08mm |
|
Inenga
(Te roa) |
19.3mm |
|
Inenga
(Whanui) |
6.35mm |
|
Mātotoru |
3.9mm |
|
Toro
Svhc |
Kāo
Svhc |
|
Pūhihi
Whakarara |
Kāo |
|
Rohs
Mana |
Rohs3
Takatika |
|
Ārahi
Marere |
Ārahi
Marere |
|
Wehe
Nama
|
Kaimahitaonga |
Pūhera
/ Take |
Nama
Tuhinga o mua |
Rara
Utu |
Whakarato
Ngaohiko |
Mahi
Tuku i naianei |
Hangarau |
Pbfree
Tohu pūmanawa |
Nama
Tuhinga o mua |
Kitenga
Whakarite |
|
Lm3900n
|
Texas
Taonga |
14-dip (0.300,
7.62mm) |
Rongo 14 |
20 v / μs |
15 v |
6.2 MA |
Bipolar |
Āe |
4 |
Lm3900n vs
Lm2900n |
|
Lm2900n
|
Texas
Taonga |
14-dip (0.300,
7.62mm) |
Rongo 14 |
20 v / μs |
15 v |
6.2 MA |
Bipolar |
Āe |
4 |
Lm2900n vs
Lm3900n |
|
Lm224ng |
I runga semiconductor |
14-dip (0.300,
7.62mm) |
Rongo 14 |
0.6 v / μs |
5 v |
1.4 Ma |
Bipolar |
Āe |
4 |
Lm3900n vs
Lm224ng |
|
Lm3900ne4 |
Texas
Taonga |
Pdip |
Rongo 14 |
20 v / μs |
15 v |
6.2 MA |
Bipolar |
Āe |
4 |
Lm3900n vs
Lm3900ne4 |
|
Lm2900ne4 |
Texas
Taonga |
Pdip |
Rongo 14 |
20 v / μs |
15 v |
6.2 MA |
Bipolar |
Āe |
4 |
Lm3900n vs
Lm2900ne4 |


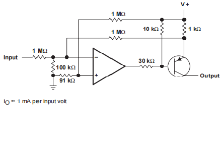
Ko nga kaiwhakamaatanga o Norton, e mohiotia ana hoki ko nga kaiwhakamaama rereke o naianei, he tino mohio ki nga tono maha-kaupapa e hiahiatia ana ko te mahi kotahi-waahanga.Ma te whakamahi i te rereketanga o te rereketanga o te whakaurunga o naianei ma te kai urupare urupare o waho, enei kaiwhakatere e whakaputa i te ngaohiko whakauru.Ano, he pai te whakahaere i nga taumata tohu e tata ana ki raro ranei i te whenua ma te whakamahi i nga mahi-a-roto.Ki te tiaki i nga whakauru kino, ka mahi nga kaiwhakaari o roto hei piriti.Ko te whatunga o waho e haangai ana i te waa ki te -100 μA i raro i nga tikanga o te pāmahana.Ko te whakariterite i nga raarangi tika me nga raupapa whakauru ka hiahiatia hei aukati i nga oscillation-whakaohooho.Te whakawhāiti i te reo o nāianei, kia mau tonu te pono o te punaha.
Ahakoa ka taea e te taputapu te whakamutu i nga waa tae atu ki te 20 ma, ko te whakaatu ki nga mea tiketike ka taea te whakaheke i nga taonga whakaata, ina koa i nga pāmahana teitei.Ko tenei ngoikore e whakaatu ana i te mea e tika ana kia whakahaeretia te rautaki waikawa i roto i te hoahoa tohu.


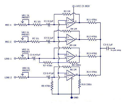
He riihi oro e whakamahi ana i te LM3900 quad imprifier e tika ana te whakahaere i nga whakaurunga oro, e whakaatu ana i te kino me te wehewehe.E wha nga waahanga motuhake e whakaatu ana: e rua nga whakaurunga whaihua e hangaia ana mo te hopu i nga rereketanga ngawari o te raina, me nga whakaurunga raina e rua hei whakarite i nga puna reo.Ka taea te whakauru i etahi atu waahanga taapiri, na reira ka taea te whakauru i tetahi whanaketanga i roto i te maha o nga whakauru me te taapiri i te waatea ki te punaha.Ko ia whakauru ka hono atu ki nga huringa whakarei o te LM3900 Amplifiers, kei te whakanuihia nga tohu takitahi i mua i te whakakotahi i te putanga.Ko te putanga, hono ki te raina kotahi me te ātete ki te 680k, ka puta he putanga oro whakauru me te wawaotanga reo iti.Hei whakarite kia mau tonu te pumau, ka whakatauhia nga kaiwhakahaere o te ao ki ia urunga hongere (C1-C4) me te putanga whakamutunga (C5).
Ko te whakauru i te whakaranu oro-kounga nui ki te taiao mahi e whai kiko ana ki te mahi me te whakatutuki i nga momo tauira hoahoa hoahoa.Te waihanga i te taiao-kore-haruru, hei tauira, e hiahiatia ana e te hanga me te wehe i nga kohinga nui-nui

Ko tenei whakaranu oro e mohiotia ana e te maha o nga tohu.
• Ka whakahaerehia e ia puta noa i te whānuitanga o te kohinga totika tohatoha, mai i te 4V ki te 32V, kia mohio ai ia mo nga ahuatanga kaha.
• Te hototahi me nga taonga o te ngaohiko-rua, mai i te ± 2.2V ki te ± 16V, ka nui te ngawari.
• Ko te whakaurunga iti o te whakaurunga o te 30 na te whakauru i te whakaurunga nui, na reira ka whakaiti i te uta.
• Ko te whiwhi i te painga tuwhera-nui o te LB, e whakarato ana i te tohu tohu tohu kaha ki te whakahaere i nga oro hihiri.
• I hangaia me te whakamarumaru poto-huringa poto, ka aukati i te kino na te aukati i nga huringa poto, te koretake o te aukati.
• Te whakatutuki i te rereketanga o te ngoikore me te urupare pai e whakaaweahia ana e te maamaa ngawari, kia kaha ki nga tono oro pono.
Ko te maaramatanga o te LM3900 Aptififer Absifier e whiti ana i te tohu tohu ac.Ko tana wharenui ahurei e tutuki ana i te nui o te rahi i te wa e whakaitihia ana te haruru me te wehewehe.Ma tenei ka pai ake mo nga waahanga oro me te reo irirangi e rua.Ko tana urupare whakahoahoa whanui e whakarei ake ana i nga tono-pono-pono-pono, kia marama te whakaputa me te tika.Ka whakanuia e ratau te pono ki te tuku i nga mahi riterite puta noa i nga taiao oro, e hiahiatia ana mo nga rekoata studio me nga huinga oro ora.
I roto i te hoahoa o RC Tātari, ko te kaha o te LM3900 ki te whakahaere i te maha o nga waarangi me te pupuri i te pumau i raro i nga tikanga o te kawenga e tu ana.Ko enei whiriwhiringa he maarama ki te whakakore i nga mahi koreutu mai i nga tohu i roto i nga tohu waea whakawhiti, tukatuka oro ranei.Te whakamahinga o te LM3900 i te iti-papu, te teitei-pass, band-pass, ko nga taapiri-aukati ranei ka whakaputa i te mana whakahaere mo nga ahuatanga tātari.Ko tenei mana whakahaere e whai hua ana ki nga tono e hiahia ana kia tino whirihora me te iti o te whakahawea.
Mo te whakaputa i te tapatoru, tapawha, me te Whsene Fremforms, ko te LM3900 Proves he painga nui.Ka whakaputa i te waatea me te tino whiu e tika ana mo nga momo tono hiko, tae atu ki nga tohu tohu tohu me nga kaitoi kaimahi.Ko tana hoahoa pakari e taea ai mo te whakatipuranga ngaru pono me te iti o te heke, te kino mo nga hua whakamatautau me te whakamatautau taputapu.Ka taea e koe te whakamahi i te LM3900 mo tana kaha ki te kawe i nga hua e kitea ana i roto i nga hikohiko whakamatautau.
Ko te LM3900 te mahi nui ki te whakawhanake i nga tachometers, nga taputapu i whakamahia hei ine i nga tere hurihuri.Ko tana taangata me te tere tere ka pai ki te whakamaori i te tere hurihuri ki te tohu hiko.Ko te hanga automotive me te miihini ahumahi e whakanui ana i te hiranga o te inenga tere tika mo te aro turuki me te whakaū i te haumaru.Ka taea e koe te tuku mihi ki te LM3900 mo tona pono ki te whai waahi me te rereke i te taiao, he koha ki te whakamahi whanui i nga punaha aroturuki tere.
I roto i te hikohiko mamati, te LM3900 e tu ana hei tere-tere-tere, he-kore-arorau i te taha whakaaro nui.He painga tenei ki nga ahuatanga kei hea nga Gates-Gate Gassal-Volgal Gasperfort, te nuinga o nga tono kaha, taiao ranei me te haruru hiko.Ka taea e koe te korero ko te LM3900 e whakaatu ana i te otinga pakari mo nga mahi arorau, kia whakarite ai i te pono me te pumau.Ko te ngawari o te taputapu me te pumau ki te whakahaere i nga tohu tohu-nui me te kore e taupatupatu te whakatutukitanga o nga rawa i roto i te whakahaere i nga punaha hiko matatini.

Ko nga taputapu whakatangi a Texas, me tona tari matua i Dallas, Texas, e tu ana hei kaihoahoa rongonui me nga kaihanga o te semiconductors me nga waahanga porowhita e tatari ana ki nga maakete o te ao.I roto i nga Runga tekau nga Kaihanga Shemonductor, ko nga taonga o Texas te arotahi ki nga maramara taatai me nga kaituku whakauru, e hanga ana i te nuinga o ona hua hua.
I whakapumautia i te tau 1930 i raro i te ingoa Ratonga GeopHysical, e aro nui ana a Texas i runga i te hangarau torotoro haere.I te wa e heke ana i te waa, i neke te kamupene ki te arai paruru i mua i te wahanga o te umanga semiconductor i nga tau 1950.I nga tau 1980, he pivot tika ki te taatai me te aukati i te aukati i tona ingoa me te tuunga whakataetae i roto i te umanga.
Ko nga taputapu o Texas e kaha ana ki nga maramara taatai, e huri ana i nga tohu tūturu ano he oro, te pāmahana, me te pehanga ki nga raraunga mamati mo nga taputapu hiko.Ka whakanui ano te kamupene i nga tohungatanga i roto i nga kaituku whakauru, i whakamahia i roto i nga tono mai i nga punaha automotive ki te Ahumahi Ahumahi.
LM324 (a), 224, 2902 (v), ncv2902.pdf
Ko te LM3900 e whakauruhia ana e wha nga whakauru, whakauruhia ana nga kaiwhakamaori a-roto mo te mahi kotahi.Ka tukuna e ia nga huringa ngaohiko rongonui.Kei te whakaatuhia he mahinga whakaata i naianei kaore i te kaha te whakaputa i nga mahi whakaurua, he pai ki te whānuitanga o nga tono.
He Norton Amplifier, e mohiotia ana hoki he rereke rerekee, e rua nga whakauru-iti o te whakauru me te whakaputa-kore-tino-kino.Ko te huringa putanga he riterite tonu ki te rereketanga i waenga i nga waa whakauru.Ko tenei hoahoa e tuku ana i a ia ano ki nga tono e tono ana i te rereke o tenei waa.Ko enei kaiwhakahauhau e whakarato ana i te otinga pono mo nga mahi tukatuka tohu motuhake, hei whakapiki i te tika me te kaha o nga whakahaere.
Ko te waahanga pāmahana whakahaere mo te LM3900 Spreans mai i te 0 ki te 70 nga nekehanga Celsius.Ko te whānuitanga whanui te tautoko i nga whakaritenga o te taiao puta noa i nga momo taiao, ka taea te whakarereke ki nga ahuatanga rereke.
Ko te LM3900 e whakauru ana i nga kaiwhakamaori e wha o Norton.Ko tenei whirihoranga e tautoko ana i nga tono tukatuka tohu matatini i roto i te waahanga huri noa.Ka whakarei ake te hoahoa, te whakarite mo nga punaha ngawari me te matatini.
Ae, ka taea e te LM3900 te whakahaere me nga taonga kua wehea.Ma tenei waatea e taea ai mo nga Whirihoranga mana hiko, te whakatutuki i nga hiahia hurihuri motuhake me te whakarite i nga mahi tino pai i raro i nga momo ahuatanga.
He iti noa te paanga o te ngaohiko ki te tatau o te waa i roto i te LM3900.Ma tenei ahuatanga e whakarite te whakahaere tika me te mahi rite, ahakoa he aha te whakarereketanga o te ngaohiko.Ko te tino whai hua e whakaatu ana i nga painga ki nga tono tuuturu me nga tikanga tuku mana rereke, kia mau tonu te whaikorero me te whai hua.
Tena koa tukuna mai he uiui, ka whakautu wawe taatau.
i te 2024/10/14
i te 2024/10/14
i te 8000/04/18 147757
i te 2000/04/18 111931
i te 1600/04/18 111349
i te 0400/04/18 83719
i te 1970/01/1 79508
i te 1970/01/1 66884
i te 1970/01/1 63010
i te 1970/01/1 62980
i te 1970/01/1 54081
i te 1970/01/1 52108