
Te Lm358 Ko te IC i mahi hei kaiwhakaputa whakahaere, e rua nga waahanga o te OPP motuhake e whakamahi ana i te puna mana noa.Ko tenei whirihoranga e mau ana i te haurua o te LM324, e wha nga mahi e whangai ana i nga AMP-amp-amp e whangai ana i te urunga mana kotahi.Ko te ahua o te LM358 kei roto i ona rua mahi motuhake, ka whakanuihia e nga hoia teitei me te utu o roto.Ko te maakete i nga punaha whanui-maha, ko te LM358 Seamlelly e whakauru ana ki nga tautuhinga tuuturu, kia pai ake ai tana tono mo nga hoahoa hiko.
I hangaia hei whakatutuki i te kohinga hiko nui, ka whakahaerehia te LM358 i roto i te 3V ki te 32V ange.Ko taua maaramatanga e whakaatu ana i nga mahi pumau puta noa i nga horopaki hikohiko.Ko te whanui o te whakahaere whanui e whakaatu ana i tetahi whaipainga i roto i nga taputapu miihini-hiko.Kei te LM358 he waahi o te quiescent tata ki te kotahi-rima o te MC1741 ia Ampfier, te whakapae i tona matatau ki nga tono-iti.
Ka whiwhi te LM358 i tona waahi hei whiringa pai na te kaha o te whakahaere i nga tikanga rereke i te wa e mau tonu ana i nga mahi.Ko tana kaha whakaurunga whakaurunga, e pa ana ki te hiko hiko kino, e whai hua ana ki te whakamahi i nga ahuatanga utaina e whai hua ana ki nga tohu tohu Sensor, me etahi atu mahi tukatuka.Ko te hoahoa e whakakore ana i nga waahanga o nga waahanga o waho, te whakarereke i nga waahanga huihuinga, te whakarei ake i te tiimata me te whakamahi i nga mara penei i nga mara me nga hikohiko.

|
Pin No. |
Ingoa pin |
Whakaaturanga |
|
1 |
Putanga A |
Te putanga o te Aputanga Mahi tuatahi. |
|
2 |
Tuhinga o mua |
Te whakaputa i te whakaurunga o te Aprifer Abstifier. |
|
3 |
Te whakauru kore-aukati a |
Te whakauru kore-aukati o te Ampheir Abstifier. |
|
4 |
Whenua (gnd) |
Te whenua, te tuku kino ranei mo nga kaiwhakamaori whakahaere. |
|
5 |
Input Urunga B |
Te whakauru kore-aukati o te rua o nga mahi whakatairanga mahi. |
|
6 |
Tuhinga o mua |
Te whakaputa i te whakaurunga o te Tuarua Tuarua Tuarua. |
|
7 |
Putanga b |
Te whakaputanga o te Aputanga Tuarua Tuarua. |
|
8 |
Mūno |
He pai te toha mo nga kaiwhakarite whakahaere e rua. |
• Nga kaiwhakawhanake mahi takirua: Kei roto i te LM358 e rua nga kaiwhakanao whakahaere i roto i te maramara kotahi, ka whai hua mo te maha o nga tono.
• Te whānuitanga o te toha: Ka mahi tahi me nga taonga mana kotahi mai i te 3V ki te 32V nga taonga takirua ranei mai i te 1 1.5V ki te ± 16V, e tuku ana i te ngawari ki nga whakaritenga ngaohiko.
• Hua nui rawa: Ko te tuku i te hua o te 100 DB, he pai mo te whakakaha i nga tohu ngoikore.
•1 mhz bandwidth: Whakarato i nga tohu teitei ake o nga tohu.
• Te kohi kaha iti: Tuhia noa 700 μ te tuku i te kaha o te waa, te whakaora i te kaha.
• Whakaputanga O Te Huringa Huinga: Nga tohu e pa ana ki te kapi i te whānuitanga nui, tata ki te rohe toha.
• Te whakauru i te waatea: Ko te rahinga whakaurunga whakaurunga rereke e rite ana ki te huringa tuku hiko, te whakapiki i te hototahi.
• Te whakamarumaru poto : Ka tiakina te putanga mai i te kino i nga wa poto.
• Te utunga o nga utu o roto: Kei roto i te utu kua hangaia, na reira kaore e tika ana nga waahanga o waho mo te painga kotahi.
• Ngaohiko-aratau ki te whenua: Ko nga umanga whakauru ka heke iho ki te whenua, ka whakaiti i te hiahia mo te taapiri atu.
• He iti te whakauru i nga wa katoa: Kei te hiahia ki te whakauru i te whakauru i naianei, ko te whakarite i nga mahi pumau.
• Kotahi, Tautoko Tuarua Tuarua ranei: Mahi ki nga taonga kotahi me te rua me te rua mo te kaha ake.
• Te pāmahana whakahaere paerewa: Ka mahi pono i roto i te pāmahana mai i te 0 ° C ki te 70 ° C.
• Te kaha o te pāmahana pāmahana nui: Ka haere ki runga i te hoia ki te 260 ° C, kia ngawari te huihuinga.
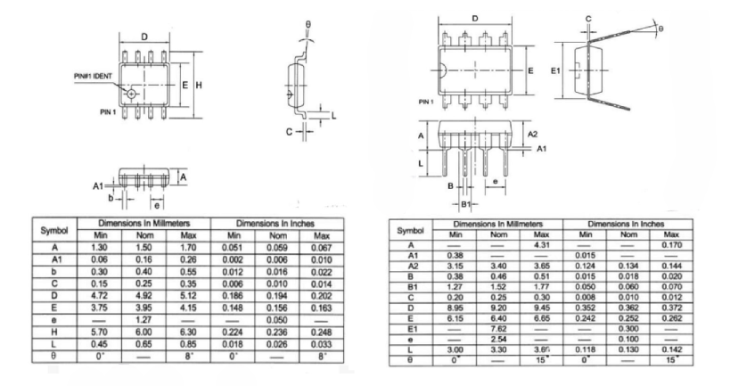
• He maha nga waahanga whakauru: Haere mai i roto i te 99, CDIP, Sonic, Pdip, me nga whakatakotoranga DSBGA mo nga hiahia hoahoa rereke.
• Tiaki ESD: Hangaia-i roto i te tiakitanga o te aukati i runga i nga titi whakauru ka piki ake te mau.
Ko tenei pokapū hoahoa hoahoa taiaho i runga i te kitenga o nga tohu kua whakaputaina, ka wehe i te whakaoho oro ka uru tetahi tangata ki tetahi rohe aroturuki i whakaritea.Kei roto i te punaha tetahi sensor whakaheke, he tohu tohu tohu, he mahi whakairo, whakaroahia, me te taputapu whakamohio oro.Ko te whaainga tuatahi ko te whakarei ake i te whakauru a te sensor ki te akiaki i te whakaoho i muri i te waa whakaroa, kaore i te warewarehia.Na roto i te whakauru i nga whakaaro e rite ana ki te pāmahana taiao me te whakaohooho kino, ka whakarei ake te whakarite i tenei whakatakotoranga ki nga ahuatanga rereke.

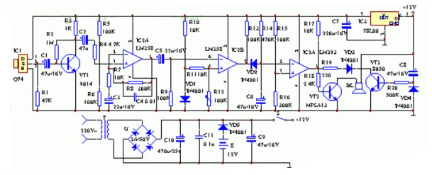
LM358 Porowhita: Whakaheke Whakaingoahia
I roto i nga raru e raru ana i te korenga o te kitenga-kore-iti me nga take wawaotanga me te whakauru pānuitanga tika, ko te huringa kitenga teitei e whakarato ana i te rongoa ngawari.Ko tenei tatūnga e tuku ana i te putanga pumau, kia pai ai te whakaputanga tohu tohu me te kore he putanga kino i te kore o te waa o naianei.Na roto i te whakamahinga o nga punaha urupare me nga waahanga taapiri, ko enei waahanga ka whakahaere i te aromautanga tika puta noa i nga waahanga katoa, mo nga mahi i rapua ai nga mahi.

LM358 Porowhita: Te kitenga o tenei wa

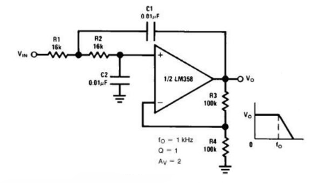
LM358 Porowhita: DC-honoa-iti te tātari RC Hohe RC

LM358 Porowhita: RC Tātari Rohe-Pass-Pass

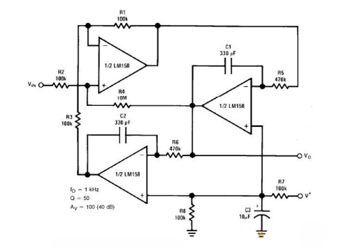
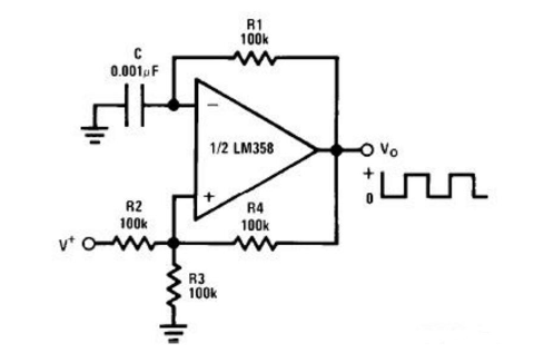
LM358 Porowhita: Generator ngaru tapawha
Ko te LM358 he huringa whakauru whakauru e mahi ana hei kaiwhakawhanake whakahaere me te kaiwhakariterite.Ka whakahaerehia i runga i te whānuitanga whakaurunga whakaurunga, me te titi 8 hei whakauru mana.Ka rite ki te Kaitiro, e mahi ana me te 3V ki te 32v, i te am-amp, he 1.5V ki te ± 16V.I roto i te aratau a te Apoipo, ka whakatauhia e te LM358 nga puia i waenga i nga titi e rua me nga putanga i runga i te rereketanga ranei i runga i te rereketanga.He maamaa tenei ki nga mahi penei i te aroturuki ngaohiko, te kitenga ranei-whakawhiti kore ranei me te kore waahanga taapiri, penei i nga tuuruhi.E whakamahia nuitia ana i roto i nga punaha penei i te whakahaeretanga mana mo tana whakautu tere me te ngawari.
I roto i te aratau op-amp, ko te LM358 Whakahaa nga waahanga whakauru whakauru me te tautoko i nga mahi penei i te riipene tukatuka oro me te whakarei ake tohu tohu.Ko ona awa e rua e tuku ana i te tukatuka i nga tohu, ko nga waahanga ka tino pai me te whakakotahi.He whai hua tenei mo nga tono penei i te tātari me te ture ngaohiko.Ko te LM358 e whakamoemitihia ana mo tona whainga, te whakapiki i te pāmahana pāmahana, me te ngawari ki te whakamahi.Ko tona kaha ki te whakawhiti i waenga i nga mahi ka tino pai ki te rapu i nga hoahoa ngawari, pakari ranei.I te mea ka tipu te tono mo nga mea maha-maha, ka noho tonu te LM358 ki te whakaheke i te matatini me te whakapai ake i nga mahi.
Kei roto i te LM358 Amp35ier Abstifier e rua nga utu i roto i te whare kotahi.Ko tenei huinga takirua takirua ka taea e te maarama te whakamahi i nga kaiwhaiwhai i te wa kotahi ranei te tuku hohonu i te whakakotahitanga ki nga mahi hoahoa.Ko te kore o te whakaritenga mo nga taonga hiko e rua te hoahoa o te waahi me te whakaiti i te matatini me te utu o nga waahanga.
Ko te waahanga rongonui ko tona kaha ki te tino tika ki te taatai i te waahi o te whenua, e whakapiki ana i te whānuitanga o nga whakamahinga ka taea.Ma tenei ka tino whai hua te LM358 i roto i nga horopaki e whakaatu ana i te kitenga tohu iti-iti.I roto i nga tono kua kitea, kua tiakina e koe tenei kaha ki te pai ki te pai o nga hononga sysor, me te nuinga o te wa e kaha ana ki te whakamana.
He pai te whakauru a te LM358 ki nga whanau ahorangi katoa, kia pai te uru ki nga punaha hiko.Ko tana hototahi nui te whakatau i te mea pai ake i te whānuitanga o nga kaupapa, kia takiwa, kia uru ranei te whakauru.Nā tēnei, ka whai wāhi ki te whakawhanake i ngā taputapu e tika ana ki waenga i te whakauru ingoa me te mamati i te hotori o LM358 hei taonga nui, he ngawari te mahi.
Ko te LM358 e whakaatu ana i te kaha whakamiharo ki nga horopaki e whakahaerehia ana i te pākahiko.Ko tana kohi mana iti te ora o te pākahiko, i te wa e rapu ana i nga tono kawe, mamao ranei te waahi e tino whakaarohia ana te tiaki i te kaha.Ko te whakanui a te LM358 i te LM358 e whai hua ana ki te whakahiato i nga momo whakangao, e hipoki ana i nga waahanga mai i te apato-a-uru me te whakauru ki te kaha hiko.Ko tana kaha ngawari ki te tikanga noa i runga ake i te whenua kaore he awangawanga a te mana, i honoa me te whakariterite i te kaha o te whakariterite puta noa i nga waahanga o te hoahoa hiko.
• Lm324
• Lm158
• Lm258
• LM2904
• LM2409
• GL358
• Ne532
• OP04
• Op221
• Op290
• Op295
• Ta75358-P
• Upc358c
• An6561
• Cab58E
• Ha17904
Ko te LM358 e whakaatu ana i te kaha hihiri ki te mahi tika i roto i nga Poraka DC, te whakatuu tonu ano he waahanga nui i roto i nga waahanga hiko rereke.Ko enei poraka painga ka whai kiko ki te whakakaha i nga tohu iti-kore e hiahiatia ana kia whakawhiwhia ki te tuku i te mana takirua, te whakamahi i nga huanga o te hoahoa tohu me te tuku hua utu.Ina koa i nga waahanga tuatahi o te tukatuka tohu, ka whai hua taua mahi mo nga matea nui.Ma te whakamahi i nga taumata hua ka whakaarohia, ka taea e nga porowhita te kaha o te tohu tohu e hiahiatia ana mo te maripi o muri ake ranei.Ko te whakamātautau me te whakarite i roto i nga Tautuhinga kua whakaatuhia ki te whakaputa i nga mahi whakarei i nga tono hiko, ka whakaatu i nga papanga hou.
I roto i nga tini ahuwhenua, ko te whirihoranga whakatipuranga whakahaere mo te LM358 ka tuku i te tino tika mo te ngaohiko tika me nga aromatawai o naianei.Ko tana āheinga ki te whakahaere i te mahi a AC me te DC Signal Gice ka whai kiko ki te whaikorero a te kaute.Ko te mahi taua mahi ka whakarite i te pono o te panui, ko tetahi ahuatanga e tino hono ana ki nga tohu hiko me te whakamana i nga hoahoa aratohu.
Ka whakauruhia ki roto i te oscilloscope, he pai te LM358 ki te pupuri i te pono tika na roto i nga hua ka taea te whakaputa i nga waa maha.Kei te hiahia mo nga tohu ki te whakarei ake i te tirohanga ki te mata oscilloscope.I te wa o te ngaru matatini e tātarihia ana, kaore e taea te whakanui i te hiranga, i te mea ko te huringa iti te whakaputa i nga whakamaarama whakahihiri.Kua kitea tonu e tae atu ana ki nga waahanga miihini ka taea te maarama tohu me te whakatau, te whakarahi i nga painga o te tohu tohu.
Mo nga tikanga whakataunga tohu, he pai te LM358 ki te whakarereke i nga hua sensor sensor kia pai ai nga punaha hoko raraunga rereke.Ka taea e ia te kaha nui, te whakamaori i nga whakatakotoranga tohu, me te tuhi i te haruru, te whakatakoto i te atamira mo te tukatuka raraunga whai muri.Ko te whakamahi i te LM358 i nga wa katoa kua whakaatuhia e te tohu tohu te kounga tohu, ki te whakaihiihi i nga raraunga tātari me nga hua hua.
I roto i nga tautuhinga transducer, kei te whakamahia te LM358 mo tana hiahia ki te whakakaha i nga tohu ngoikore mai i nga momo tohu rereke.He mea nui tenei whakarangatira mo te whakamaoritanga i nga ahuatanga tinana ki nga tohu hiko hiko e rite ana.
Ko te whakatakotoranga o nga kaiwhakaari o te LM358 o nga kaiwhakaputa mai i te LM358 ki te huri i nga putanga Sensor ki nga tohu o nga waa kua whakaritea, e tika ana mo te tuku-tawhiti.Ko tenei huringa e pupuri ana i nga horopaki ahumahi, kei reira te whakapumautanga i te pono o te tohu puta noa i te taura nui o te tino awangawanga.Ko te whakapumautanga whakawhiti whakawhiti i te nuinga o te wa e whakakotahi ana i te whakangungu rakau me nga tikanga whakatikatika tika ki te LM358, he kaupapa whakahirahira i nga tono mara.
Ko te whakakotahitanga o te LM358 o te rohe o LM358 ki nga mahi penei i nga whiriwhiringa kaha me nga kaiwhakatikatika.I roto i nga whiriwhiringa kaha, ka taea e ia te mahi huakore mo te maha o nga punaha whakawhitiwhiti korero.I te wa e mahi ana hei kaiwhakariterite, ka tukuna e ia te tere o te urupare mo nga huringa mamati.Ko nga whakatikatika kua whakaritea i roto i enei tono ka rite ki te kaha ki te whai kiko me te whakaiti i te raru o te tohu.Ko te whānuitanga o nga tono o te LM358 e whakaatu ana i tona huringa me te ti'aturi.
|
Pūhera |
Korahi |
Aronui |
|
DSBGA (8) |
1.31 x 1.31 |
mm |
|
PDIP (8) |
1.91 x 6.35 |
mm |
|
Ki-taea (8) |
9.08 x 9.31 |
mm |
|
Hanga (8) |
4.90 x 3.91 |
mm |

Poraka LM358
Tena koa tukuna mai he uiui, ka whakautu wawe taatau.
Ka kitea e te LM358 te whakamahi i te nuinga o te waa hei kaiwhakamaatanga a transducer me te poraka mo te Pene DC, e whakaputa ana i te painga o te DC whakamiharo o te 100DB.Ka kitea tona mana ki tona whare mo nga tatūnga tuku mana rereke me tona whānuitanga putanga whanui.Ka taea e tenei pukenga te whakamahi i roto i nga horopaki maha, ahakoa i roto i nga hikohiko me nga punaha inenga ahumahi, kei te pai te whaihua o te waatea me te tono.
I te tirotiro i te LM358 i te taha o te LM741, ko te LM358 e tu ana hei kaiwhakawhanake o te tari-iti, he rereke ki te mahi a te LM741 hei mahi he.Ko te kaha o te LM358 e tino pai ana mo nga taputapu hiko-hiko.Ko te rereketanga o tenei rereketanga ka taea te whakamarama i te hiranga o te kohi mana ki te whiriwhiri i nga waahanga, ina koa ki nga tono penei i nga taputapu rongoa me nga tohu rongoa.
Ahakoa te tuari i nga tohu, ko te whakawhiti i te LM324 me te LM358 me te LM358 me te aro nui ki nga whakarereketanga o te huringa.Ko te LM358 te mea i tohua ai mo tona ngawari ki te whakauru ki nga hoahoa ngawari.Ko te whakatau i waenga i enei whiringa ka whai waahi atu ki nga whakaritenga motuhake o tetahi kaupapa, penei i nga here i te papa poari, i te hiahia ranei ki te whakaiti i te whakatu.
Ahakoa rite, ko te LM358s te tuku i nga mahi whakarei ake, e tika ana mo nga tono e tono ana i te tika me te tere.Ko nga LM358s e whakaatu ana i ona painga ki te nui o te punaha, te tere ranei o te punaha hurihuri, te whakarato i tetahi taha motuhake ki te whakawhanake i nga otinga tapahi.
Ko te LM258 e tohu ana i te kounga o te ahumahi, i neke atu i te mahinga o te LM358.Ko etahi ka whiriwhiri mo te LM258 i roto i nga ahuatanga o te LM258 i roto i nga ahuatanga e hiahia ana kia whakarei ake me te roa.He whai hua tenei waahanga ki nga tautuhinga e kii ana i te pakari, penei i nga momo ahumahi me nga taiao wero ranei, e whakaatu ana i tana mahi i nga tono nui-tono.
i te 2024/11/27
i te 2024/11/26
i te 8000/04/18 147757
i te 2000/04/18 111931
i te 1600/04/18 111349
i te 0400/04/18 83719
i te 1970/01/1 79508
i te 1970/01/1 66884
i te 1970/01/1 63010
i te 1970/01/1 62980
i te 1970/01/1 54081
i te 1970/01/1 52108