
Te Lm324 Ko te whakanuia-a-mahi whakahiato me te wha o nga awa.Ka whakanuihia mo tona utu me te mahi i roto i nga tautuhinga-a-ringa.Ko te waahanga rongonui ko tona kaha ki te whakauru i te tuku mana kino i roto i ona waahanga whakauru me te aukati i nga momo whakamahinga penei i te DC Foots me nga kaiwhakamaori a DC.Ko te LM324 e whiti ana i roto i nga ahuatanga e tika ana kia whakarangatira te tohu tohu.I roto i nga punaha Sensor, ko ona pukenga ki te whakahaere i nga tohu whakaurunga e tata ana ki te whenua e kaha ana te whakatairanga i tona whaihua, i te wa e rere ana i te iti o nga nama.Ehara tenei i te utu mo te utu noa engari ka whakarei ake i te pono - he mea nui ki te aro nui ki nga whirihoranga hiko matatini.
Ma tenei hoahoa whakanui e whakarite kia whakamahia te mana kaha, ina koa kei roto i nga tono hiko-hiko.Hei taapiri, ko ona mahi pumau puta noa i te whānuitanga o te pāmahana e tino ataahua ana mo nga whakamahinga ahumahi.Ko taua tuunga te mahi i tana mahi ki te mahi i nga otinga pono ahakoa te tono i nga taiao, e whakaatu ana i te hoahoa pakari a te Amplifier.Ko te piira a te LM324 ka whakaatu i te hiahia mo nga waahanga e kore e pai ki te utu me te whai hua.Ahakoa ko nga tauira hou e whakarato ana i nga kaha whakamua, ka tukuna e te LM324 he toenga kaha e haere tonu ana ki nga whakataunga hoahoa i roto i nga kaupapa hiko.

Ko te whiwhi i te tirohanga ki nga mahi takitahi o ia pine takitahi i te LM324 ka whakanui i te wheako tono a tawhio.E 14 nga titi motuhake a LM324, ia ia e whai waahi ana ki tana mahi.Te mōhio ki enei mahi awhina i roto i nga taonga hei whakapai ake i te hoahoatanga me te raru.
Ko etahi titi e whakatapua ana ki te tuku mana me te paparanga, a ka poipoihia te hononga o te hononga ki te whakahaere me te mahi a te Ampheiformal.Ko te maarama ki enei hononga e poipoi ana i te mahi hiko.
Ko te tima whakauru me te putanga ka whai waahi nui ki te whakahaere tohu.Ko te whakamahinga o enei titi e awe ana i te kaha o te amphinefier ki te tukatuka i nga tohu tika, ki te whakarei ake i te pono.Ko te haruru i roto i enei mahi ka tuku i tetahi huarahi ki te arotau i nga mahi.

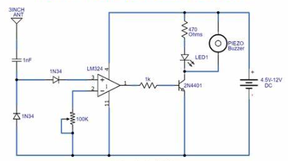
Ko te hoahoa me te mahi o te huringa waea Kaitono Waea Pūkoro te whakamahi i te LM324 IC.Ko nga Waea Pūkoro a Roto i roto i te 10 ki te 20-mita te rahi o nga tohu whakauru i nga waea, i nga karere kuputuhi ranei, ahakoa kaore e hopukia te reo.I tana kaupapa ko te LM324, kei hea tetahi o ona op-Amps e whakamahia ana i tenei whirihoranga.
Ko te rohe o te rohe o LM324 kua uru ki tenei waahanga.Kei roto i te maha o nga amp-Amps, e tuku ana i nga tono rereke.I roto i tenei hoahoa, ka whakamahia te Amprifier Whakahaerenga Kotahi ki te kitea nga tohu, te whakaatu i tona huringa.
He 2N4401 Ka whakahohehia e Ripoata te raupapa o nga mahi me te buzzer.Ka taea e te huringa te whakawhānui atu ki te tautoko ki te 25 arahi, te whakatairanga i te kite ki te rapu tohu pūtau.Ka whakapumautia e te pupuri i te ngaohiko tika hei whakarei i te whaihua huringa.
He pai te mahi a te kaiuru i waenga i te 4.5 ki te 12 Volts.Ko te whakarereke i nga uara whakakeke ka taea te whakauru i nga puia o raro.E whai hua ana tenei ngawari ki te puta noa i nga waahanga rereke me nga matea rereke.
Ko nga tono tuuturu e whakaatu ana ko nga ahuatanga o te taiao ka pa ki te kuare.Hei tauira, ko nga taiao taone nui e whakaatu ana i te wawaotanga, me te kii kia tupato.He maha tonu te aro ki enei maakuku pai ki te whakatutuki i nga mahi pono, e whakaatu ana i o raatau maarama ki te hihiri hiko.
Ko te LM324 e haere mai ana i roto i nga momo kohinga motuhake e wha.Ko enei kohinga ka tohua i runga i o raatau ahuatanga tinana motuhake me nga tono motuhake e tautoko ana ratou.
• TSSOP: Ka tohua te kete TSSOP mo tona rahi taapiri, e pai ana ki te aro ki te penapena i nga waahanga-nui.Ko tana tapuwae iti te mahi nui i roto i te ataahua o te riipene o nga taputapu kawe.
• Whakaoranga: Ka whakanuia te keteroki o te riihi mo tona pauna i waenga i te rahi me te ngawari o te whakahaere i te wahanga.Ma tenei harmoning e pai ana ki nga waahanga a-Ahumahi me nga waahanga ahumahi, kei reira tonu nga mea e mau ana i nga tono me nga tono pakari.
• CDIP: I tohua mo te pumau waikawa me te pumau, te CDIP e kaha ana i te aerospace me nga taapiri hoia.Ko tona whakamanawanui ki nga tikanga nanakia e mau ana i te maia ki te kore e mate te pono.
• PDIP: Ko te Pdip te nuinga o te waa mo nga tautuhinga o te whakamana me te maatauranga i runga i tana whakamatautau-kaiwhakamahi me te kaha o te raima.Ko tana mahinga huihuinga tika ka pai ake te whiriwhiri i te Labs me te Kaiako.
|
Pōkai |
Inenga |
Wae |
|
Tshop
(14) |
5 ×
4.4 |
mm |
|
Whakaongaonga
(14) |
8.65
× 3.91 |
mm |
|
Cdip
(14) |
19.56
× 6.67 |
mm |
|
Pdip
(14) |
19.177
× 6.55 |
mm |
Ko te Amp324 Absakal Amplifier e tuku ana i nga tohu motuhake e mahi ana i tana mahi puta noa i nga ahuatanga rereke, i hangaia e te tangata mohio me te hiahia.
|
Nga tohu |
Ngā uara |
Wae |
|
Kōkuhu
Ngaohiko |
-0.3
ki te 32 |
K |
|
Rerekē
Ngaohiko whakauru |
32 |
K |
|
Kōkuhu
Kua tū kē |
50 |
na |
|
Kaha
Kōpapa |
1130 |
kupu muku |
|
Pākoro
Pāmahana |
-65
ki te 150 |
° C |
|
Whakarato
Ngaohiko |
32 |
K |

Ko te matatini o te LM324 e whakaatu ana i tona hanganga o roto, taipitopito me pehea te hono o nga whakauru me nga putanga me nga pine motuhake.E wha nga wa e whakakotahi ana i nga kaiwhakamaori e wha ki roto i te kete kotahi, me ia kaiwhakahaa e whakaatu ana i tetahi hoahoa tuuturu motuhake.Ma tenei whakahiato e taea ai te maha o nga mahi whaka ahuru, hei whakapiki i te whakakotahitanga ki te whānuitanga o nga ahuatanga.
Ko nga amptifier katoa i roto i te LM324 e pa ana ki nga pine motuhake, me te whakaurunga o te whakauru whakauru ki roto i nga waahanga maha.I roto i nga ahuatanga tuuturu, ko enei kaiwhakamaa e whai ake nei i roto i nga mahi e kii ana i te tika me te pumau tonu.
Ko te whirihoranga quad i roto i te LM324 ka taea te ngawari.He maha nga wa e mahi ana i tenei whakaritenga i roto i nga waahanga uaua, me tuku i nga wa katoa o nga tohu maha.Ka whakahaerehia e ia amphine te whakahaere takitahi, te whakaiti i te wawao me te pupuri i te ma.
Ko te LM324 te mea e manakohia ana mo tana mohio ki te Whakahaumaru Audio me te tukatuka tohu.Ko tana hoahoa e kaha ana te whakahaere i te whānuitanga o nga tohu hiko me te pono.He mea whiriwhiri rongonui i roto i nga punaha mahi ngaiotanga kei te rite te utu o te mahi.
Ko te whakanui a te LM324 Mahi a LM324 e whai waahi ana ki nga karetao, penei i nga robots raina e whai ake nei.Ka tukatuka i nga whakaurunga a nga kaiwhaiwhai me te whakahaere i nga whakaputanga motuka, he whakatipu i nga taiao rereke.Ko te hoahoa i enei robots e hiahia ana ki te pauna i te taangata me te whakautu urupare, nga waahanga e mahia ana e te LM324 ma te whakahaere i nga whakauru maha.Ko te kowhiringa o nga waahanga ka whakawhirinaki ki nga putanga o ia ra, i whakaatu i nga whakataetae whakataetae, e whakaatu ana i te whakakotahitanga o te tohu hangarau me te tono tuuturu.
I roto i nga waahanga hiko, ka tutuki i te LM324 nga mahi a Op-AMP tuku iho.
• whakarangatira
• Te tātari
• Te tohu tohu
Ka whakamahia te LM324 hei hanga i nga oscillator me nga aratohu.
• te whakaputa ngaru
• Te huri i te AC ki te DC
I roto i te Taiao Whakatika o te pūmua, kua waihangahia e au te whakamahi i te Amp324 Averdier i te LM324, kei runga i te kaupapa Maarama Aunoa.Ko tenei ahua e whakaatu ana me pehea te whakawhiti a nga kawanatanga o te kawanatanga hei whakautu i te kaiwhakawa i roto i te kaiwhakamaori marama (LDR), e tuku ana i te tirohanga nui ki tana mahi.
I roto i tenei tatūnga, ka whakauruhia e te LM324 e wha nga amps motuhake i roto i te ic.Ko tona whakatikatika kia pai ai te whakatau mo nga tohu tohu i roto i nga punaha rama rama aunoa.E mohiotia ana mo tona mana-rua-tuku me te whakamahi kaha kaha, he mea tino manakohia mo nga hoahoa o te taiao-a-hoa.
Ka kitea e te LDR nga taumata rama maramakeke me te mea nui mo te neke i te rama huarahi.Ka rite ki te maama, ka piki ake te kaha o te ātete, ka pa ki te ngao i tera taha.Ko tenei whakarereketanga e hopukia e te LM324, ka huri i te kawanatanga rangatira.Ko te arotau i te mohio ki nga tautuhinga tūturu ka taea te tarai i te kaha o te kaha i roto i nga punaha rama.
Ko te LM324 kua hangaia me te pumau tonu, ka awhina i te pupuri i nga mahi katoa puta noa i nga tono rereke.He maha nga wa e whakamahia ana e koe tenei mea hei whakapai ake i te pono ki te whakapai ake i te pono ki te whakapai ake i nga taonga tika, me te whakarite kia pai te whakahaere i nga taputapu.
Ko te hua o te DC Gars mīharo a IC ka taea e ia te whakakaha i nga tohu ngoikore, ka whai waahi kaha ki nga mara penei i nga mahi tukatuka me nga whatunga sensor.Ko tenei kaha ki te whakarei ake i nga tohu iti-iti i roto i te hoahoa o nga taputapu inenga tino whai kiko ki te whakatau.
Ki te 1 MHz Bandwidth, ko te LM324 he nui te whakamahi mo te whakamahi i roto i nga tono nui-maha, tae atu ki nga punaha whakawhitiwhiti korero.Ko tenei whakatikatika e whakaatu ana i tona whanaketanga ki te whakahaere i nga momo mahi i te wa e mau tonu ana te pono, he kounga ataahua mo te whakatutuki i nga hiahia motuhake.
Ko te whānuitanga o te whānuitanga kaha ki te hoahoa huri noa, te tautoko i te whakamahi i nga taputapu-hiko-nui ki nga taputapu ahumahi nui ake.He maha nga mihi ki tenei waatea, na te mea ka taea e ia te whakauru puta noa i nga taiao rereke me nga puna kaha e kore e pai.
Ko te LM324 te pupuri i te pumau ahakoa te kore o nga nekehanga o te ngaohiko, e whakamahia ana mo nga punaha mana.Ko tenei ahuatanga e tino manakohia ana i roto i nga mara tino nui penei i nga taputapu rongoa, kei te tino aro nui te whakahaere.
Ka puta mai i te kino ki te tuku tika, ko te waahanga whakaurunga whakaurunga rereke e pai ai te whakahaere i nga tohu whakauru.He nui te kaha o tenei waatea i roto i nga waahanga whakanuia rereke, he mea nui ki te whakatikatika i nga raraunga o te raraunga me te tukatuka.
Te whakaatu i tetahi putanga mai i te 0V ki te V + me te -1.5v, ka uru te LM324 ki nga rereketanga rerekee, kia pai ake ai te whaihua i roto i nga ahuatanga ka kaha ki te whakaputa i nga tohu whakaputa.Ko tenei rereketanga he painga i roto i te oro Audio me te RF porowhita, kei te tino hiahia te putanga tonu.
Tena koa tukuna mai he uiui, ka whakautu wawe taatau.
i te 2024/10/2
i te 2024/10/2
i te 8000/04/18 147776
i te 2000/04/18 112018
i te 1600/04/18 111351
i te 0400/04/18 83775
i te 1970/01/1 79571
i te 1970/01/1 66962
i te 1970/01/1 63103
i te 1970/01/1 63041
i te 1970/01/1 54097
i te 1970/01/1 52186