
Te LC4384C-75FTN256C He taputapu arorau nui-a-mahi (cpld) mai i te shemictor semiconductor, no te whanau ISPMach 4000C.He mea hanga ki te whakatutuki i nga tono e hiahiatia ana e nga rongoā mamati mamati ngawari me te papaa-iti o te tapuwae-hiko.Ko nga taputapu e 384 Macrocells me 192 whakaurunga / Puhi Putanga, e whakarato ana i te nui o te mohiotanga mo nga momo hoahoa hoahoa.Ko ona papatono papamuri me te mahi matua i te 1.65V ki te 1.95V, kia pai te whakahaere i te mana whakahaere.Nga Mahi Mahi Matua o te LC4384C-75ftn256C Kei roto i te waa whakatipuranga o te 7.5 NS me te waa mahi ka tae ki te 168 mhz.Ko tenei whakahoahoa tere me te whakautu ki te pai mo nga tono tukatuka raraunga tere-tere.E tautoko ana te taputapu i nga paerewa maha i / O, penei i te 3.3v, 2.8v lvcmos, me te 1.8v i nga waahanga 5V-Whakapiri hei whakatutuki i te whānuitanga o nga taumata tohu.Kei te whakarei ake ia macrocell me nga mana whakahaere takitahi mo te karaka, te tautuhi, te tatūkē, te taea te whakahaere i nga mahi arorau.
Mena kei te rapu koe ki te taapiri i nga taputapu arorau pono, me te tino mahi ki o hua, ko te LC4384C-75ftn256C he whiringa nui.A, ki te whakaaro koe mo te whakatakoto i te ota nui, ka taea e koe te whakamahi i nga mea katoa e tika ana mo o tono.

LC4384C-75FTN256C tohu

LC4384C-75FTN256C tapuwae

LC4384C-75FTN256C Tauira 3D
• Te Mahi Tino: Ko te LC4384C-75ftn256C e whakahaere ana i te nuinga o te waa ki te 178.57 MHz, i honoa me te wa roa o te 7.5 ns.Ma tenei e whakarite kia tere te kaha o te tukatuka tukatuka raraunga me nga waa whakautu tere mo nga taiao mamati teitei.
• Te Pūtaiao-Pūnaha (ISP): Ka tautokohia e tenei taputapu te whakamaherehere i roto i te punaha ma te IEEE 1532 Atanga Tauhokohoko.Ma tenei waahanga e taea ai mo nga whakahoutanga ngawari ngawari ki te waahi kaore e hiahiatia ana mo te tango taputapu, te ngawari ki te tiaki me te whakahoutanga me nga whakahoutanga.
• Whakanuia Macrocells: Kua 384 Macrocellls 384 Macrocell, ia ka taea te eke motuhake, te tautuhi, te aro turuki, me te karaka kia taea te whakahaere.Ko tenei whakaritenga e whakaatu ana i te ngawari me te tino tika ki te whakahaere i nga mahi arorau matatini mo nga hoahoa a-tuhi mamati.
• Versitile I / O Tautoko: Ko te CPLD CAGLD 192 Input / Press elps e hototahi ki nga paerewa ngaohiko maha, tae atu ki te 3.3v, 2.5v, me te 1.8v lvcmos.Ka tautokohia hoki e ia nga whakaurunga 5V-Whakapiri, e whakarei ake ana i te hototahi ki nga punaha tuku iho me nga momo koiora mamati.
• Te kohi mana iti: He mea hanga ki te whakahaere tika i roto i te waahanga ngaohiko 1.65V ki te 1.95v, e pai ana ki te tono mo nga tono e hiahiatia ana te kaha o te mana.Ko tenei kohi mana iti e awhina ana ki te whakaiti i te whakaputanga wera me te whakarei ake i te pono o te punaha.

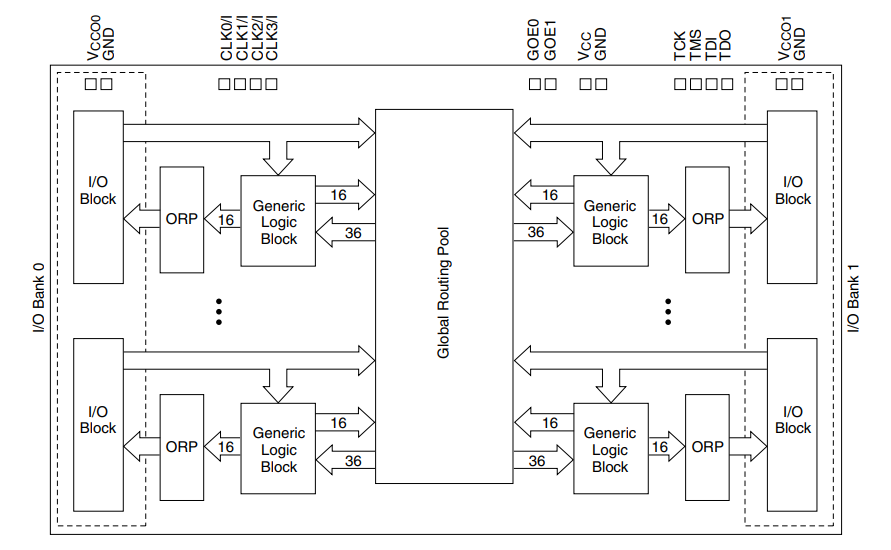
Te LC4384C-75FTN256C poraka poraka e whakaatu ana i te hanganga o roto o te taputapu arorau e whai kiko ana.He mea whakarite i te taha o te puna kaukau o te ao (GRP) e hono ana i nga waahanga katoa o te taputapu, me te whakarite i nga whakawhitiwhiti korero tere me te ngawari ki waenga i nga waahanga.I nga taha katoa o te hoahoa, kei reira ahau / o Banks (I / O Bank 0 me te Bank 1), ko te peeke 1), ko nga tohu whakauru me nga tohu.Ko enei pareparenga e hono ana ki te whakaputa i nga poka wai (Orp), e kaha ana te whakahaere i te rere o nga raraunga i waenga i nga poraka i / O me nga poraka arorau whanui (GLB).Ko nga poraka arorau whanui (GLB) nga waahanga tukatuka matua e mahi ana i nga mahi arorau.E hono ana ratou ki te orps mo te whakauru me te whakaputa me te hono ki te GRP mo te whakawhitiwhiti korero me etahi atu Glbs, ka taea te hanga i nga mahi arorau.I te tihi, ka whakaatu te hoahoa i te karaka me te whakahaere i nga whakauru mo te whakahaere i te waa me te whakahaere taputapu, tae atu ki nga tohu karaka me te whakauru JTAG mo te papatono me te whakamatautau.Ko te hoahoa e whakaatu ana me pehea te hoahoatanga o te taputapu mo te whakatinanatanga arorau ngawari me nga hononga tere me te tere o te tohu tohu.
|
Tuhinga |
Parapara |
|
Kaimahitaonga |
Ko te Corporation Seconductor Corporation |
|
Rārangitanga |
ISPMACH® 4000C |
|
Whiu |
Heri |
|
Wahanga Mana |
Neha kē |
|
Momo ProfictionMable |
I roto i te Papatonotanga Pūnaha |
|
Te roa o te TPD (1) Max |
7.5 ns |
|
Taonga ngaohiko - roto o roto |
1.65v ~ 1.95v |
|
Te maha o nga waahanga arorau / Poraka |
24 |
|
Tuhinga o mua |
384 384 |
|
Tuhinga o mua |
192 |
|
Pāmahana whakahaere |
0 ° C ~ 90 ° C (TJ) |
|
Momo Momo |
Maunga Matapihi |
|
Paati / Take |
256-LBGA |
|
Ko te kete taputapu taputapu |
256-ftbga (17x17) |
|
Tau hua hua |
LC4384 |

Te Poraka arorau whaimana (GLB) Tuhinga o mua LC4384C-75FTN256C Ka tukatuka i nga mahi arorau ma te whakamahi i tetahi hoahoa ngawari me te pai.E 36 nga whakauru mai i te puna kaukau o te ao (GRP), e whakakotahi ana i te whakamahi me te whakarite ki te hanga i nga kupu hua 83.Ko enei kupu hua ko nga whakakotahitanga arorau e whakahaerehia ana e te kaiwhakarongo arorau.Ka tohatohahia e te kaitakaro whakaaro enei kupu hua ki te 16 macrocell, ko nga waahanga tukatuka matua.Ko enei macrocells e mahi ana i nga mahi arorau, tae atu ki nga mahi whakakotahi me nga waahanga whaihua.Ka tukutahihia e te kaihoahoa karaka e whakamahi ana i nga tohu karaka e wha (CLK0 ki CLK3), tuku i te mana o te waa.Ka taea e ia macrocell te tuku i tana putanga ki te GRP, ki te puna kaukau ranei (ORP) mo te tukatuka.Ka tautokohia e ratou nga urupare mo te whakatinana i nga miihini whenua matatini me nga waahanga waahanga.He maamaa te hoahoa a te GLB, ka taea te mahi arorau matatini me te whakahaere i te ara me te whakahaere i te waa me te whakahaere i nga hoahoa mamati matatau.

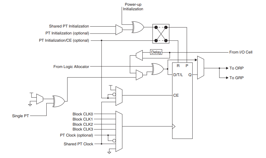
Te Mācrocell Tuhinga o mua LC4384C-75FTN256C kua hangaia mo te tukatuka whai kiko me te pai.Ka whakawhiwhia ki nga whakauru mai i te kaiwhakarongo arorau ka taea te whakarite ma te whakamahi i nga momo tikanga, tae atu ki te tohatoha i te tuatahi me te timatanga o te mana whakahaere.E tautoko ana te Macrocelll i nga putake karaka maha penei i nga karaka poraka (CLK0 ki Clk3), PT CLOC3), PT CLOM3), me te Karaka Clock, me te Clock Clock, me te Karaka Karaka te kowhiringa i te puna e tika ana mo te mana whakahaere.I tana matua, ko te D / T / L te whakahaere i roto i nga momo rereke, d (raraunga), t (toggle), a l (latch) me te whakauru i te karaka.Ko nga putanga mai i te Macrocell ka taea te heke ki te puna kaukau o waho mo nga hononga o waho, te puna kaukau o te ao (GRP) mo nga urupare a roto, me te ara tohu.Ko te whakaroatanga o te wa roa ka whakarite i te waa tika me te tohu tohu, kia tino honoa ai te macrocell mo nga hoahoa mamati matatau.
Tono Maatauranga Mamati
Ko tenei CPLD e kaha ana ki te whakahaere i nga mahi arorau ritenga, penei i nga miihini whenua me te whakaaro piri, te whakarato i tetahi otinga ngawari mo te hanga i nga hononga mamati me te huarahi mamati.Ko tona kaha ki te whakahaere i nga waahanga arorau matatini e tika ana kia pai te whiriwhiri ki nga mahi a te raupaparorohiko.
Microcontroller me te punaha-i-maramara (SoC) hoahoa
Ko te LC4384C-75ftn256C ka whakarei ake i nga punaha microcontroctroller ma te tuku i nga arorau taapiri hei tautoko i te mahinga nui.Ka taea e ia te mahi hei waahanga i roto i nga hoahoa a SoC, kei reira te whakauru o nga taputapu maha i runga i te maramara kotahi, na reira e hiahiatia ana ki te whakaiti i nga utu o te punaha me te kohi kaha.
Nga punaha whakauru
Ma te whakamahi i te punaha-a-punaha me te huringa-maha i / o kaha, he pai tenei taputapu mo nga punaha whakauru.Ka taea e ia te whakahou i runga i-te-rere me nga whakatikatika pūnaha me te kore e nui te heke, kia pai ai te tono me te whai kiko.
Nga punaha whakahaere ahumahi
I nga taiao ahumahi, ko te LC4384C-75ftn256C te whai wāhi ki te whakahaere me te whakahaere.Ko tana hoahoa pakari e whakarite ana i nga mahi pono i raro i nga tikanga whakawero, hei waahanga nui mo te whakahaere i nga tikanga ahumahi me nga miihini.
Hiko Automotic
Ko te kohi mana iti o te taputapu me te kaha o te whakahaere raraunga tere-tere kia pai ai te whiriwhiri mo te hiko-automotive.Kei te whakamahia i roto i nga tono mai i nga waahanga whakahaere waka ki nga punaha InfoTmenment, hei awhina i nga mahi me nga ahuatanga haumaru i roto i nga waka hou.
Ataata me te tukatuka pikitia
He mihi ki tona kaha ki te tukatuka i nga tohu tere tere, ka whakamahia hoki te LC4384C-75ftn256C i roto i nga mahi tukatuka me te ahua.Ka tautokohia nga mahi penei i te panui ataata, tātari, me te hurihanga whakatakotoranga mo nga tono rongorau me nga taputapu rongorau.
Te Whirihoranga kore-Volatile
Ko tenei painga CPLD mai i te mahara kore-a-roto, e pai ana ki te mahi i runga i te mana-kore ki nga puna whirihoranga o waho.Ko tenei kaha kore noa iho e ngawari ki te whakarite i te kaupapa hoahoa katoa ma te whakakore i nga waahanga mahara kore-kore engari ka whakapiki ano i nga tikanga o te punaha ma te whakaiti i nga ahuatanga o te kore.
Te wa whakatau
Ko te taputapu e tuku ana i te whakatipuranga riterite me te matapae, he painga mo nga tono e hiahia ana ki te whakahaere i te waa.Ko tenei waa whakatau whakatau e whakapumau ana ko nga mahi arorau katoa e whai kiko ana, e hanga ana i te LC4384C-75ftn256C mo te whakahaere i nga mahi takaro i roto i nga waahanga mamati.
Te tukanga hoahoa hoahoa
Kaore i rite ki te fpgas, ka taea e koe te whai kaupapa mo te whakamaoritanga me te whirihoranga, te LC4384C-75ftn256c te tikanga o te kaupapa hoahoa tika.Ko tana hoahoanga arorau o te kaupapa e ngawari ana ki te whakatinana i nga miihini arorau me nga miihini whenua, te whakaiti i te waa whanaketanga me te ngawari ki te pihi ako.
Te kaha kaha
I hangaia mo te kohi mana iti, ko te LC4384C-75ftn256C e whakahaere ana i roto i te waahanga matua o te 1.65V ki te 1.95V.Ma tenei mahi kaha e pai ai mo nga tono-a-ringa-a-ringa ranei, hei awhina i te taputapu roa me te whakaiti i nga utu hiko.
Pakari i / o kaha
Ki te 192 te whakamahere i / o nga titi e tautoko ana i nga paerewa ngaohiko maha, ko te LC4384C-75ftn256C e tuku ana i te ngawari honohono.Ko tenei kaha e taea ai te whakakotahi me te maha o nga waahanga mamati me te taatai, te whakatairanga ake i tana whakamahinga puta noa i nga waahanga me nga hangarau maha.
Te mahi tere-tere
Ko te kaha ki te whakahaere i nga wahanga tae atu ki te 178.57 MHV e taea ai te LC4384C-75ftn256C ki te hapai i te tukatuka raraunga tere-tere me te tono whakauru.Koinei te mea he pai te whiriwhiri mo nga tono e pa ana ki te whakahaere raraunga tere me nga whakaritenga tukatuka-waa.
Te rahi o nga rahinga mo te LC4384C-75ftn256C:
|
Parapara |
Rahi (MM) |
|
Te rahi o te tinana |
17 x 17 |
|
Poikita Pouaka |
0.8 |
|
Taio |
256 |
Ko te waahanga semicionducuctor, e pa ana ki Hillsboro, Oregon, ko te kaiwhakanao o te LC4384C-75ftn26C, he waahanga FPGA (75ftn26C, he kaupapa-a-kara-tauira) e mohiotia ana mo tana whirihoranga.I whakapumautia i te tau 1983, kua whakairohia e te kaimoana i roto i te umanga sheciconductor na te mea iti, me nga otinga-a-ringa.Ko te LC4384C-75ftn256C, he waahanga o to raatau whakaurunga hua nui, e whakaatu ana i to raatau kaha ki te whakarato i nga taputapu arorau o te hotaka akoranga e tautoko ana i nga punaha mamati matatini me te aro nui ki te mahi hou.
Ko te LC4384C-75ftn256C e whakaatu ana i te whakatapu a LitConductor mo te hangarau hou me te pai o te hangarau i roto i te mara semiconductor.Kua whakaritea tenei taputapu mo nga mahi hoahoa taipitopito me ona kōwhiringa whakauru / whakaurunga me nga hanganga o roto.He mea tino tika mo te whakamahi i nga waahanga penei i nga punaha ahumahi, nga miihini motuka, me te tukatuka ataata, na te mea ka tere te whakarereke i nga hiahia rereke.Ko tenei aratohu e whakaatu ana i te kaha o te taputapu ki te hapai i nga mahi mamati matatini me te whakapai ake i te mahinga o te punaha, ki te whakarite i te taputapu nui i roto i nga taputapu arorau e whai kiko ana.
Tena koa tukuna mai he uiui, ka whakautu wawe taatau.
Ko te LC4384C-75ftn256C e tuku ana i te whakakotahitanga o te mahinga tere, iti te kaha o te kaha, me te kaha o te kaha.He mea pai mo nga mahi mamati matatini i roto i nga ahumahi penei i te aunoa, te whakahaere ahumahi, me te tukatuka rongorau, hei whiriwhiri i te whānuitanga o nga tono.
Ae, e tautoko ana te taputapu i nga paerewa maha i / O, tae atu ki nga whakaurunga 5V-Whakapiri, he mea hototahi ki nga punaha mamati hou me te tuku.Ma tenei ngawari e whakarite te whakauru koretake me te kore e hiahiatia mo te nui o te punaha o te punaha.
Ka taea e te taputapu te whakahaere i nga wahanga tae atu ki te 178.57 MHz me te roa o te whakahekenga o te raraunga, me te whakapiki i te nui o te tukatuka me nga taiao mamati teitei.
Ma te whakamahere i roto i-punaha, ka taea e koe te whakahou i te firmware i runga i te waahi kaore i te tango i te taputapu, te whakarite i te tiaki me te whakahoutanga me nga whakahoutanga.He pai ake tenei waahanga mo te whakaheke i te punaha o te punaha me te whakahaere i nga whakatikatika tere ki te whanake i nga matea hangarau.
Ko te whakahaere i roto i te waahanga matua o te 1.65V ki te 1.95v, ko te LC4384C-75ftn256C te hoahoa mo te kaha o te kaha, he pai ki nga tono-a-ringa-kaha ranei.Ka awhina tenei ki te tuku i te taputapu roa me te whakaiti i nga utu hiko.
i te 2025/02/21
i te 2025/02/21
i te 8000/04/19 147782
i te 2000/04/19 112062
i te 1600/04/19 111352
i te 0400/04/19 83819
i te 1970/01/1 79639
i te 1970/01/1 66999
i te 1970/01/1 63124
i te 1970/01/1 63062
i te 1970/01/1 54097
i te 1970/01/1 52215