
Te If630 E mohiotia ana mo tana tohu mo te 200 v N-Channel Te mana o te Mosfet mo te 0.29 ω me te tautoko tonu i te 90 A. I roto i te A-220 A.Te tukanga, e whai hua ana te whakaheke i te whakaurunga kaha me te tatau.Ko enei ahuatanga e whakaatu ana i te IRF630 e tika ana hei hurihuri tuatahi i te tapahi-taha, te kaha o nga kaiwhakawhitiwhiti DC-DC.Ko te hangarau a Stripfet ™ e whakanui ana i te kaha o te IRF630 ma te whakamahine i tana tere tere me te whakaiti i nga ngaro.Ko tenei putunga hangarau e whakapumau ana te kaha o te taputapu ki te whakahaere i nga tikanga teitei, te whakahāngai pai me nga tono mana hou.Ko te whakaheke i te taha o te whakapae kua puta i te kaha o te mana, ka nui ake te kaha o te punaha.Ko te pono me te pakari o tenei mosfet e whangai ana i te whānuitanga o nga tono whakawero.Ko te IRF630 e tino whakaarohia ana i roto i nga ahuatanga whaihua mo tona pumau me tana mahi i raro i nga ahuatanga tino kaha i tutaki ki te ahumahi me te hikohiko.

|
Pin No. |
Ingoa pin |
Mahi |
|
1 |
Kēti |
Whakahaerehia te rere electron i waenga i te puna me te tatau;mahi rite
he whakawhiti ki te huri i te mosfet ki runga ranei.Me whai i te mahi whakahiato,
he maha nga wa e tiakina ana e nga Kaitautoko o te Gate. |
|
2 |
Waikeri |
Putanga putanga mo te mea matua.Hono ki te kawenga i roto i
whakaahua porohita;Ko nga tikanga wehenga wera penei i te totohu wera ka whakamahia ki
Whakahaerehia te rere tiketike o naianei. |
|
3 |
Mātāpuna |
Te urunga urunga mo te waa, i te nuinga o te hononga ki
whenua.Ka mau tonu te huringa tohutoro ka awhina i te whakaheke i te hiko
wawaotanga. |

Tohu irf630

Huarahi IRF630

Tauira Irf630 3d
I whakanuihia mo tana mahi DV / Dt DT DV mīharo, ka whai i te IRF630 i roto i nga taiao e tono ana i nga whakawhitinga hiko.He painga te kaha o tenei kaha ki nga tono e hiahia ana te whakatikatika tere, te tautoko i te pai me te whakawhirinaki.Hei tauira, ko nga punaha hurihuri hiko kaha e kaha ana ki te whakarei ake i te taumahinga o te taumahinga i roto i nga ahuatanga o te taumaha gynamic.
Ko te IRF630 e whakaatu ana i te kaha iti rawa o te kaha, mo te whakaiti i te mana o te mana me te whakanui i te whai huatanga o te punaha.Ko te whakaheke i te kaha ka whakaiti i nga paanga parataiao, ka taea e ia te akiaki me te heke o te kaha i roto i nga waahanga teitei.
Ma te iti o te kuwaha e whakawakia ana, ka tu te IRF630 i roto i nga horopaki tere-tere.Ko tenei ahuatanga e whakaheke ana i te kaha o te kaha ki te tarai i te kawanatanga o te Transtistor, e whakatairanga ana i nga wa whakawhiti tere me te kohi kaha.Ko etahi atu e arotahi ana ki tenei ahuatanga ki te whakanui i te kaha ki nga punaha hurihuri mana, kei te whakahaerehia te whakamahi i te kaha.
|
Tuhinga |
Parapara |
|
Te mana koiora |
Hohe (Whakahoutia Whakamutunga: 8 marama ki muri) |
|
Te wa nui o te wheketere |
12 wiki |
|
Maunga |
Na roto i te kohao |
|
Momo Momo |
Na roto i te kohao |
|
Paati / Take |
Ki te 220-3 |
|
Tuhinga o mua |
3 |
|
Taumaha |
4.535924g |
|
Nga rauemi a Transitistor |
Kupu siliken |
|
Ko te waa - haere tonu (ID) @ 25 ℃ |
9a tc |
|
Whakawhiti atu te huringa (max lls i runga, min lls i runga) |
10v |
|
Te maha o nga waahanga |
1 |
|
Te wehenga mana (max) |
75W TC |
|
Pāmahana whakahaere |
-65 ° C ~ 150 ° C TJ |
|
Whiu |
Ngongo |
|
Rārangitanga |
Mesh rawa ™ ii |
|
Waehere Jesd-609 |
e3 |
|
Wahanga Mana |
Kakama
|
|
Taumata Maha Kore (MSL) |
1 (mutunga kore) |
|
Tuhinga o mua |
3 |
|
Waehere Eccn |
Taringa- |
|
Tohenga |
400mohm |
|
Whakamutu mutunga |
Matte tin (sn) |
|
He taapiri taapiri |
I whakatauria a Avalanche |
|
Ngaohiko - tohu DC |
200V |
|
Te whakatauranga o naianei |
9a |
|
Tau waahanga |
If6 |
|
Takenga PIN |
3 |
|
Papa ārahi |
2.54mm |
|
Whirihoranga Huarahi |
Kotahi |
|
Aratau Whakahaere |
Aratau Whakanui |
|
Te wehenga mana |
75W |
|
Tahuri i te wa roa |
10 ns |
|
Momo momo |
N-hongere |
|
Tono Tono |
Hurihuri |
|
RPS ON (MAX) @ ID, VGS |
400mω @ 4.5a, 10v |
|
VGS (th) (Max) @ ID |
4v @ 250μA |
|
Uput Caupicitance (Ciss) (Max) @ VDS |
700pf @ 25v |
|
Taputapu tatau (QG) (Max) @ vgs |
45ncC @ 10v |
|
Whakatika Wa |
15ns |
|
VGS (MAX) |
± 20V |
|
Te wa whakaora |
170 NS |
|
Te tatau tonu o te waa (ID) |
9a |
|
Ngaohiko paruparu |
3V |
|
Waehere jedec-95 |
Ki te 220bab |
|
Ko te tatau ki te putake puna (VGS) |
20V |
|
Whakawhitihia te-a-roto (abs) (ID) |
9a |
|
Tapahia ki te putake pakaha |
200V |
|
Ngaohiko tuku rua |
200V |
|
Vitinal vus |
3 v |
|
Urupare Urupare-Max (CRSS) |
50 pf |
|
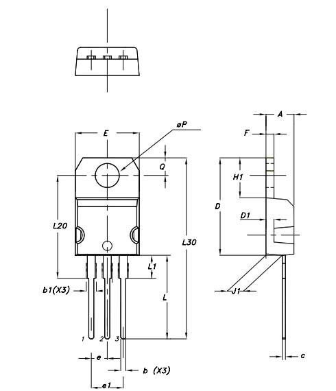
Tōroa |
15.75mm |
|
Roa |
10.4mm |
|
Whānui |
4.6mm |
|
Tae ki te svhc |
No svhc |
|
Whakapiki te radiation |
Kāo |
|
Te mana o te rohs |
RoHS3 |
|
Ārahi |
Ārahi |
|
Tau waahanga |
Whakaaturanga |
Kaimahitaonga |
|
If630 |
Ko te Truristor Ford-Pānga Tino, N-Channel, te whakarewa-i te miihini
Ko te Fet |
Ko Philips Seconductors |
|
SIHF630-E3 |
Transsitotor 9 a, 200 v, 0.4 OHM, n-Channel, SI, Mana,
Mosfet, To-220AB, ROHS I TE WHAKAMAHI, KI TE-220, 3 PIN, TE WHAKAMAHI KAUPAPA KAUPAPA |
Vishay Siliconix |
|
SIHF630 |
Transsitotor 9 a, 200 v, 0.4 OHM, n-Channel, SI, Mana,
Mosfet, To-220Bab, To-220, 3 Pin, Te Mana Tohu Whanui |
Vishay Siliconix |
|
Irf630pbf |
Trawer-Pānga Trawertor, 9a (ID), 200v, 0.4ohm,
1-huānga, n-Channel, silicon, miihini semiconductor semiconductor, ki te-220ab, rohs
Whakataetae, ki te-220, 3 pine |
Vishay Siliconix |
|
Wāhanga |
If630 |
SIHF630 |
|
Kaihanga ihs |
Stmicroelectronics |
Vishay Siliconix |
|
Tae i te waehere tautukunga |
e kore e aro |
ngaro |
|
Waehere HTS |
8541.29.00.95 |
|
|
Te wa nui o te wheketere |
12 wiki |
|
|
Whakaahuatanga o Samesys |
IRF630, N-Channel Mosfet Transtistor 9 A 200 V, 3-Pin
Ki te 220 |
|
|
Kaihanga sachasys |
Stmicroelectronics |
|
|
Whakatauranga pūngao Avalanche (EBER) |
160 mj |
250 mj |
|
Urupare Urupare-Max (CRSS) |
50 pf |
250 pf |
|
Waehere Jesd-609 |
e3 |
e0 |
|
Mana wehenga-nui-max |
100 w |
|
|
Te mana wehenga-max (abs) |
75 w |
74 w |
|
Whakamutu mutunga |
Matte tin (sn) |
TIN / LACE (SN / PB) |
|
Hurihuri-i runga i te waa-max (ton) |
180 NS |
|
|
Nga Mahi Tau Base |
6 |
11 |
|
Waehere pbfree |
Āe |
Kāo |
|
Waehere rohs |
Āe |
Kāo |
Te Whakawhiti Tono: Ko te IRF630 e whakamahia ana i nga waahanga porowhita e hiahia ana kia huri tere.He mea pai mo nga taonga mana, nga whakahaere motuka, me nga punaha rama, ka pai ake te whakapai ake i te kaha o te kaha ma te whakaiti i te wera me te ngaro o te kaha.
Nga taonga mana: I roto i nga waahanga toha mana penei i te tikanga o te kaiwhakahaere, i nga kaihuri, me te mana DC-DC, ko te mana whakahaere IRF630 te rere tika, te whakaiti i te ngaro o te kaha me te wera.Kei te whakamahia hoki i roto i nga taonga mana kore (UPS) hei whakarite i te whakaputa mana kaha i te wa o te huringa.
Te whakahaere motuka: Ko te IRF630 e whakamahia whānuitia ana i roto i nga taraiwa o te DC me nga punaha whakahaere PWM, hei awhina i te tere motuka me te tarai i roto i nga taputapu penei i nga kaiwhaiwhai, nga papura, nga robots, me nga waka hiko.Ko tana huringa tere tere ka pai ake te mahi me te kaha ki te punaha motuka.
Audiompris Adfiers: I roto i te akomanga D Orodiermpriers Adio, ka taea e te IRF630 te whakaputa-kounga nui me te wera iti.Kei te whakamahia noatia i roto i nga punaha oro a-kaainga, nga whakaahua whakairo, me nga kaikorero kawe, kia pai ai te mahi.
He rama rama: He whai hua te IRF630 ki te whakahaere i nga punaha rama rama, tae atu ki nga rama maamaa me nga otinga rama marama.Ka awhina ia ki te whakahaere kaha i roto i nga rama ara, rama aunoa, me nga punaha rama kaainga.
Solar me nga punaha pūngao hou: Ka whakamahia te IRF630 i roto i nga kaiwero solar ki te huri i te mana DC mai i nga papa o te ra ki te mana AC.I kitea ano hoki i roto i nga punaha rokiroki hiko me nga huinga o te kaha o te hau, te whakapai ake i te hurihanga pūngao me te whakaiti i te kaha o te mana.
Nga punaha whakahaere o te pākahiko (BMS): I roto i nga punaha whakahaere a te pākahiko, ka whakahaere i te IRF630 te tohatoha pākahiko me te tuku, te whakawhānui i te ora pūhiko me te aukati i te whakakao, i te wera ranei.He mea nui mo nga taputapu penei i nga waka hiko me nga hiko hiko.
Ahumahi Ahumahi: Ka whakamahia te IRF630 i roto i nga punaha automation hei whakahaere i nga toenga, Solonoids, me nga kaiwhakaari i roto i nga wheketere me nga miihini.Ko tona kaha me te huri tere tere kia pono ki te whakahaere i nga taumaha kaha ki nga taiao ahumahi.
Nga Huarahi-Utu Nui: I runga i tana kaha hurihuri tere, he pai te IRF630 mo nga tono nui-maha e rite ana ki te RF Ampvifiers, Oscillator, me te whakawhitiwhiti korero.Ka awhina i te pupuri i nga tohu pumau i roto i nga punaha ahokore.
Nga Huarahi Tiaki: Ka whakamahia te IRF630 ki nga waahanga tiaki hei aukati i te pakaru mai i nga punga hiko, he hononga mana ranei.Ka whakaputa i te haumaru ma te tere tere o te mana i nga hapa.

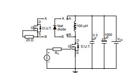
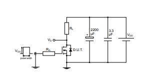
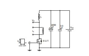
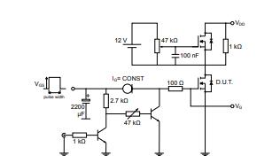
Te huringa whakamatautau mo te huri haere i nga wa e huri ana me nga waa whakaora

Te huringa whakamatautau mo nga wa hurihuri reanga

Ko te huringa whakamātautau whakaweto kore

Te huringa whakamatautau mo te whanonga o te whakapae

Te waipuke waikawa

Te huri i te wa hurihuri


Ka puta ake a Stmicroelectrocs hei ope whai mana i roto i te waahanga semiconductor.Ko Stmicroelectrocs te mea nui ki te waihanga i nga siconductors sicondon.Ko tenei matatau e whakaatu ana i te pono ki nga mahi hou me nga tau ki te whakatikatika i te uaua ki te whakahāngai i nga nekehanga maakete.Ko nga mahi rangahau tonu me nga whanaketanga ka toha i te hanganga o nga hua matatau, pono mo te hunga whakarongo o te ao.Ko te matatau o te matua o te kamupene i roto i te whakaurunga punaha e wehe ana i te umanga.Na roto i nga tikanga whakaurunga matawhānui, ko Stmimicroelectrocs e hoahoa ana i nga whakataunga mo nga tono taapiri puta noa i nga waahanga maha, penei i te miihini me te hikohiko.Ko te Stmicroelectronics tonu e whakakotahi ana i te tirohanga matakite e whakaae ana ki te whanaketanga o te umanga semiconductor.Ko tenei e whai tonu ana i nga whakaaturanga whakarei ake puta noa i nga mahi auaha me nga kaupapa rautaki nui ake.Ko te tirohanga, i hangaia e nga mohiotanga mohio me nga tirohanga o te maakete, e whakaatu ana i te kaha o te waatea me te tirohanga ki tetahi umanga i tautuhia e te ahunga whakamua hangarau tere.Ko nga rauemi me nga rautaki me nga tauira ka puta ake ka taea e ia te whakatu i nga tohu kaiarahi me te mohio ki te maatauranga me te mohio ki nga kaikiri i roto i te waahanga.
Tena koa tukuna mai he uiui, ka whakautu wawe taatau.
Nama na te mea he rereke nga rereketanga o te irf630 me te 9n25c i roto i nga tohu mana, me te waa o te waa, me te kaha o te waa, kaore e taea e te IRF630 te whai hua hei whakakapi mo te 9n25C.Ko te kowhiri i te waahanga tika e tika ana kia tino whakaaroaro ki nga whakaritenga ahurei me te awe kaha i runga i nga mahi a tawhio noa.Ko nga umanga kaore i te whai hua ka puta mai i te mahi, i te kore ranei o te huringa.Ko te hopu i nga taipitopito hangarau whanui e uru ana ki nga mohiotanga i te wa o te kowhiringa waahanga.
Ko nga kaiwhakaari o te IRF630 me Sihf630 e rereke ana i nga taipitopito, ina koa ko te whakatauranga kaha o te kaha me te paerewa hanga i nga waehere jesd-609.Ko te mea motuhake, ko te IRF630 te tuku i te tohu kaha o te kaha o te 160 MJ, ko te SIHF630 e whakarato ana i te tohu nui o te 250 mj.I tua atu, ko nga rereketanga o o raatau waehere Jesd-609 e whakaatu ana i nga paerewa motuhake mo o raatau mahi whakaputa me nga tono kua whakaritea.Me mohio koe ki enei rereketanga kia pai te mahi me te whakarite kia whakauruhia ki nga tikanga ahumahi, ka whai waahi ki te whai kiko me te whai hua.
i te 2025/01/13
i te 2025/01/12
i te 8000/04/18 147758
i te 2000/04/18 111954
i te 1600/04/18 111349
i te 0400/04/18 83725
i te 1970/01/1 79508
i te 1970/01/1 66921
i te 1970/01/1 63078
i te 1970/01/1 63017
i te 1970/01/1 54083
i te 1970/01/1 52147