
I rongonui mo tona hoahoatanga me te hoahoa whakahiato, ko te Ampvifier Ac 741 e mahi ana i te maha o nga tono hiko.I te nuinga o te wa e piri ana te whirihoranga 8-PIN, ko nga mahi a te nuinga o te waa, ko nga pine 2 (te whakauru urunga), 3 (te huringa kore).Ko te hoahoa a te Op-AMP e whakaatuhia ana e te tapatoru, he tohu mo nga waahanga matua e toru hei hanga i te matua o te hoahoanga: Ko te waahanga whakauru whakaurunga, he waahanga painga takawaenga, me te waahanga whakaputa-whakaputa.I roto i te 741 raupapa op-AMP, ko te waahanga whakauru rereke e whakauru ana i nga waahanga takirua taapiri o te fets ranei o nga kaiwhakaari bipolar.Ko tenei taatai mehua e whakaiti ana i te ngaohiko whakaweto i te wa e whakarato ana i te ātete o te whakaurunga, te aukati i te pono o te tohu tohu.Ko taua whakahoahoa hangarau e hiahiatia ana mo te whakatutuki i te papa haruru iti, he kounga e whakatairanga ana i nga mahi i roto i nga mahi whakaari me nga mahi tukatuka tohu.

|
Pin No. |
Ingoa pin |
Whakaaturanga |
|
1 |
Tuhinga o mua |
Whakamahia mo te whakatikatika i te ngaohiko o te kohinga. |
|
2 |
Te hurihuri whakauru (-) |
Te Whakamutunga Input Te waahi ka hurihia te tohu. |
|
3 |
Te whakauru kore-aukati (+) |
Whakamutunga Input Te waahi kaore te tohu e huri. |
|
4 |
Whakapaa te huringa kino (V-) |
Whakarato i te tohatoha kino kino (vcc). |
|
5 |
Tuhinga o mua |
Whakamahia mo te whakatikatika i te ngaohiko o te kohinga. |
|
6 |
Whakaputanga |
Te putanga putanga mo te ngaohiko. |
|
7 |
Taha Huinga Tino (+ VCC) |
Whakarato i te tohatoha ngaohiko pai. |
|
8 |
Kaore i honoa (NC) |
Kaore he hononga o tenei PIN. |


Ko te tatūnga whakanui i te hihiri e tino miharo ana na tana whakaritenga, ko te PIN 2 ka whiwhi i te whakauru, me te PIN 6 whakaputa i te tohu, ahakoa te tohu, albeit i roto i nga waahanga whakahoki.Ko te huringa whakauru tika e arahi ana ki te whakaputanga kino, he mahinga ataahua o nga tikanga hiko.Ko te taonga, i whakaatuhia hei
![]()
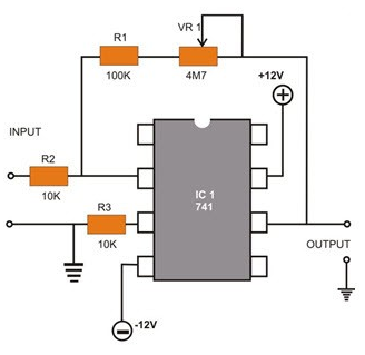
Kei te pupuri i tetahi mea katoa mo te hunga e hiahia ana ki te whakahaere me te tino tika.Whakaahuahia tenei: RF i whakaritea ki te 1000 Kω me R1 i te 100 k1, te tuku i te painga o -10.He morehu intphs tuatahi 1.5V ki te putanga -15V i roto i te -15vKo tenei whirihoranga ka manakohia i nga ahuatanga penei i te oro tukatuka oro me te tohu tohu tohu tohu, kei te whakarereke i nga tohu he waahanga nui o te mahinga.

Ka peitahia e tenei whirihoranga he whakaahua rereke: te whakamokotanga i te kore e whakarereke i te waahanga.I konei, ko nga tohu whakauru i te 3, ahakoa ko te PIN 6 tino whakaata i te kaha.Te taonga, hoatu e
![]()
Kia maia ki te matapae i nga putanga, hei tauira, me te RF i te 50 Kω me te R1, e whakaputa ana i te painga o te 6.He maha nga wa e karangahia ana i roto i nga mahi he maha nga rerekee hei kaiwhakamaori i roto i te taonga, e whakarato ana tenei hoahoa i te pumau me te maarama.Ka whiti i roto i te taapiri rite nga taputapu koiora-koiora me nga punaha whakawhitiwhiti korero, kei te pupuri i te kaupapa o te tohu me te tiimata he huarahi angitu.
Ko te Ampvifier Addifier e whai waahi ana ki tetahi momo huringa whaihua, ka whakawhānuihia ana taranata ki nga waahanga penei i nga tohu me nga mahi atawhai.Ka whakarei ake i nga porowhita tuuturu, whai waahi ki te whakahaere i nga tohu rereke me te whiu e manakohia ana e rapu ana i te mahi me te pono.

IC 741 te hoahoa op-amp-amp
|
Tuhinga |
Parapara |
|
Te huringa whakauru |
Te nuinga o te ± 2 MV, teitei ± 6 mv |
|
Te whakauru whakauru |
Te nuinga ± 20 na, rahi ± 200 na |
|
Te whakauru i naianei |
Te nuinga ± 80 na, teitei ± 500 na |
|
Te ātete whakaurunga rereke |
2 mω ki te 10 mω |
|
Te kaha whakauru |
1.4 pf |
|
Te whānuitanga o te huringa whakatika |
± 10 MV ma te whakamahi i te hauota o waho |
|
Te whakauru whakaurunga |
± 13 v me te ± 15 v te toha |
|
CMRR (Te Whakataunga Taha Aratau Tatauranga) |
Ko te tikanga 90 DB, iti ake te 70 DB |
|
Svrr (tohaina te riri matao) |
Te nuinga o te 96 DB, iti ake te 70 DB |
|
Te kohi kaha |
Te nuinga o te 85 mw i te ± 15 V V te tuku |
|
Whakautu Whakautu |
0.3 μs mo te huringa 5 v i roto i te putanga |
|
Whakatauhia te reiti (SR) |
0.5 v / μs |
Neke atu i te 100 Kω, ka whakaheke i te tūponotanga o te kawenga i runga i nga puna tohu.
Ka whakarite i te whakaurunga maeneene me te maha o nga waahanga kaore he tohu.
Ko te tikanga i raro i te 100 ω, ka taea te tuku mana tika ki nga taumaha honohono.
Aukati i nga take whakaata tohu tohu me te pupuri i te pumau i raro i nga tikanga kawenga.
Ka whakahaerehia mai i te 0 Hz ki te 1 MHz, e tika ana mo te DC, oro, me nga tono RF ngawari.Pono mo te tukatuka tohu iti-teitei.
Ka whakaitihia nga hapa putanga na te whakauru whakauru, whakarei ake i te tika i roto i nga tono tika.Ka whakaiti i te hiahia mo te whakamaoritanga taapiri, te whakatikatika ranei.
Ko te whiwhi ki te 200,000 e taea ai te whakarei ake i nga tohu ngoikore, he pai mo nga kaiwhaiwhai me nga kaiwhakamaori.Ka tautokohia nga tono e hiahiatia ana te pono o te tohu tohu.
Ko te mahi i te maatauranga puta noa i te maatauranga, nga kaihoko, me nga kaupapa hikohiko ahumahi.Ko te hoahoa ngawari engari ko te hoahoa pakari he papaa i roto i te hoahoa porowhita Aneilog.
IC 741 He tino pai a Opp-atps i roto i nga tono hiko e kore e tika ana ki te ngawari me te pono.Ka whakamahia whānuitia ratau ki te hoahoa i nga whiriwhiringa taapiri, nga kaitahuri o naianei, nga kaitahuri-ki-to-mamati, nga kaikohi riipene, me nga kaiwhakamahara.Ka whai wāhi rātou ki ngā porowhita-a-pupuri, te taurangi o te whakamahi i te Oscillator, me te whakamahi i nga taputapu hiko-riipene, ka whakamahi ratou i nga mahi tukatuka me te whakatau.
Ka whakamahia te OP-amp-amp i roto i te riipene oro, te whakarite i te maarama tohu ki te whakaranu i nga whakaaturanga.Ka tautoko hoki i nga punaha taiao, penei i nga huringa marama aunoa me nga tohu tohu DC.Ko etahi atu e whakawhirinaki ana ki te pumau me te tino tika mo nga mahi e hiahiatia ana, penei i nga momo thermomera, me nga taputapu whakarongo-puhoi tangi.
Mo nga tono penei i nga kaiwhaiwhai microphone, ko te IC 741 e whakaiti ana i te haruru me te whakahaere i te haruru, te tuku i te kounga oro o te oro.He mana ano hoki e ia nga kaiwhakawhitiwhiti-a-waho i roto i te whakangahau me te tukatuka tohu.
Tena koa tukuna mai he uiui, ka whakautu wawe taatau.
i te 2024/12/10
i te 2024/12/10
i te 8000/04/18 147757
i te 2000/04/18 111934
i te 1600/04/18 111349
i te 0400/04/18 83719
i te 1970/01/1 79508
i te 1970/01/1 66899
i te 1970/01/1 63011
i te 1970/01/1 63010
i te 1970/01/1 54081
i te 1970/01/1 52120