
Te AD736 Ko te huringa tuuturu tuuturu i hangaia mo te hurihanga tika RMS-ki-DC-DC te hurihuri, me te iti o te kaha o te mana me te ± me te ± me te ± me te ± me te ± me te ± me te ±.Ko tona kaha ki te hapai i nga momo rerenga, penei i nga tohu Pulse me nga ngaru Triac-whakahaere, e pai ana ki te whakarei ake i nga tohu whakatikatika me te whakauru ki nga tono hiko rereke.Mai i nga punaha hiko whakahoutanga e hiahia ana ki te tukatuka tika ki nga taputapu hiko e whai hua ana mai i te iti o te kaha o te kaha, ka tautoko te AD736 i te whai huatanga me te pono.Ko tona hoahoanga tino pai he pai mo nga umanga penei i nga taputapu rongoa me nga taputapu.Ko te whakakotahi i te hoahoa whakahiato, me te hangarau matatau, me te kaha o te AD736 e whakaatu ana i nga ahuatanga o tenei ra i roto i nga hoahoa raima maha, hei whakatika mo nga tono kua peia.

|
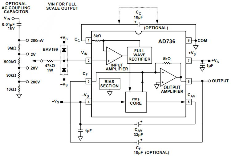
Pin No. |
Ingoa pin |
Whakaaturanga |
|
1 |
Cc |
Whakahoahoa Kaitoha |
|
2 |
Uki |
PIN nui whakaurunga nui |
|
3 |
Cf |
Tūhono i te kaiwhakamahara iti-tuku-tuku mai i te
Whakaputanga |
|
4 |
-Vs |
Te huringa tuku kino mehemea ka whakamahia nga taonga takirua, ranei
Te whenua mena ka hono atu ki te punaha-kotahi |
|
5 |
Pūpū |
Tūhono te kaiwhakakapi i konei. |
|
6 |
Whakaputanga |
Te huringa putanga DC. |
|
7 |
+ Vs |
Ngaohiko toha tōtika. |
|
8 |
Comato |
Noa. |
|
Tohu / Tohu |
Whakaaturanga |
|
Ko te whakaurunga nui |
10¹² ω |
|
He iti te whakauru i te whakauru |
25 pa |
|
Tino tika te tino tika |
± 0.3 MV ± 0.3% o te panui |
|
Ko te hurihanga RMS me nga tohu tohu tohu |
Tae atu ki te 5 |
|
Te whānuitanga o te toha |
+2.8 v, -3.2 v ki te ± 16.5 v |
|
Mana iti |
200 μA tohaina rahinga o naianei |
|
Putanga o te ngaohiko i roto i te putanga |
Āe |
|
Ko nga tapahi o waho e hiahiatia ana hei tika |
Kāo |
|
Tuhinga o mua |
Anake 25 μA |
|
Tuhinga o mua |
8 Kω |
|
Whakatauranga ESD |
500 v |
|
Te Raarangi rokiroki |
-65 ° C ki + 150 ° C |
• AD637
• AD636
Ko te PDIP 8-arahi e tu ana na te urutau, he hua i roto i te whakawakanga me te paku-iti.Ko tenei momo e pai ana ki nga tautuhinga ka uru ki te whakaurunga ā-ringa, te whakakapi tika, me te whakamatautau i te whakamatautau.Ko tana hoahoa pumau he whai hua ki nga ao maatauranga me nga taiwhanga whakamātautau, whakatairanga i te piki tere me te whakatikatika me te kore e hiahia ki nga taputapu motuhake.Ko te uru a te PDIP te whakatutuki i te whakatutukitanga i roto i te hunga e whai whakaaro ana, e whakarite ana hoki i o raatau hoahoa, kia pai ake ai tona uaua.
Ko te aratohu e 8-arahi e kaha ana i roto i nga tikanga kino, me tona hanganga me te whakaputa i te pumau o te pāmahana me te pakari o te miihini.He pai ki nga ahuatanga tino tuuturu penei i te aerospace me nga mahi hoia, he tohu mo te mau tonu me te tino tika.Na roto i te mau tonu o nga taiao kaha kaore i te ngaro o te mahi, te kaha o te mahi a Corrip, te kii i tana mana toa kore i roto i nga tono kei te pai te noho.
Ma te tono mo nga tono ki te whakarite i tetahi tapuwae iti me te whakamahi tika i te papa poari, ko nga mea tino pai o te 8-arahi i roto i nga hoahoatanga e tono ana i te iti.Ko tona hangarau-maunga e pa ana ki te ara mo te hikohiko potae me nga taputapu kawe.Ko tenei mahi maamaa me te whai i te umanga a te umanga, he iti ake nga taputapu, he trend e mau ana i nga ngakau e rapu ana i nga mahi hou.
Ko te AD736 he pukenga me te kaitahuri RMS-to-DC i hangaia hei huri hei huri i nga tohu o naianei (AC) ki nga putanga o naianei (DC), whakahohehia te tuku mana.Ko tana hoahoanga a-roto e hono ana i nga waahanga penei i te whakahiato whakauru, he papa rererangi o te ao, he absupp Amplifier, e mahi ana i te hurihanga RMS maeneene.Kei runga i te whirihoranga, ka taea e te AD736 te whakahaere i te kaitahuri-whakautu, hei kaitahuri RMS-ki-DC ranei.I roto i te aratau whakautu toharite, ka whakatikahia e te taputapu me nga tohu i te tohu ac ki te whakaemi i tetahi ngaohiko-a-ringa-a-rorohiko ma te whiu i te uara toharite.Ko te ahua o raro e whakaatu ana i te hoahoa poraka mahi a te AD736, e whakaatu ana i nga waahanga o roto, tae atu ki te whakahiato whakauru, te taatai ngaru, te Gore, me te Whakanoho.Ko tenei hoahoa e whakaatu ana i te rere arorau o te tukanga hurihuri o te RMS-ki-DC.

Ko te hoahoa auaha a te taputapu e whakauru ana i te whakaurunga nui ki te whakaiti i nga hapa, kia pai ai te whakamahi i nga tono iti-e tika ana kia aromatawaihia te 200 mv.Ko nga waahanga o waho, ano he arai me te aukati, ka taea te taapiri ki te tiaki i nga tohu o te raina AC, kia kaha te kaha me te pono o te whakatakotoranga.Ka taea e koe te tarai i te AD736 ki nga tono motuhake ma te whai i nga taunakitanga i te Datasheet, penei i te whakatikatika i nga uara honohono hei whakarereke i nga mahi whakautu.Ko tenei whakarerekētanga e whakarite ana i te AD736 he whiringa pai mo te whānuitanga o nga hiahia o te RMS.Ko te Whakaahua i raro nei e whakarato ana i tetahi huringa tono mo te AD736.Kei roto i nga waahanga o waho, penei i nga kaiwhakarato honohono me te aukati i nga hononga kua taunakitia hei whakatutuki i te hurihanga RSM tika me te tiaki mai i nga ahuatanga rereke.

Te inenga o te: He pai mo te inenga tika o nga puia kore-sinusoidal.Whakamahia ai i roto i nga tapanga mo te whakamana raraunga tika i nga whakamatautau.
Nga Koha Tino: Nga Powerutia te Voltments i whakamahia i roto i nga waahanga maatauranga me nga ahumahi.He pono, he urutau ki te whānuitanga o nga hiahia o te ngaoha.
Nui me te pukenga: Whakarei ake i te mahi nui ki te ine i nga momo taapiri i tua atu o te ngaohiko.Pai ake mo tona hoahoa whakahiato, Multifunctional.
RMS-whakahaere-whakahaeretia ki nga whakawhitinga DC: Te kaha o te kaha mo te whakamahi i te waa roa i roto i nga taputapu hiko-hiko.He pai mo nga mahi mara i nga waahi mamao me te iti o te uru kaha.
Toharite te whakautu i nga tono porowhita: Whakamahia i roto i te whakamatautau oro me te kaha ki te whakakoi i nga mahi tonu.Ka whakapai ake i te kounga o te kounga me te whakarei ake i nga whakaritenga o te oro.

Tena koa tukuna mai he uiui, ka whakautu wawe taatau.
i te 2024/12/26
i te 2024/12/26
i te 8000/04/18 147770
i te 2000/04/18 112002
i te 1600/04/18 111351
i te 0400/04/18 83768
i te 1970/01/1 79561
i te 1970/01/1 66958
i te 1970/01/1 63098
i te 1970/01/1 63039
i te 1970/01/1 54095
i te 1970/01/1 52182