




Te SN6505BDBVR Ko nga whakaurunga he tupapaku i roto i te hangarau taraiwa whakawhiti, e mohiotia ana mo tona kaha ki te whakaheke i te haruru me te whakahaere i nga raru electromagnetic.Ko enei tohu ka tino uru ki te whakamahi i roto i nga tautuhinga mana mana motuhake.Ko tana hoahoa maamaa e tautoko ana i te kōtaha iti-a-pokapū e whakahaere ana i te wa e panaia ana e te ngaohiko DC mai i te 2.25 v ki te 5 V.
I roto i nga whenua hiko o tenei ra, ko te whai i te iti ake me te kaha ake o nga otinga e taea ai te whakahaere.Ko te SN6505bdBR he mea nui ki tenei ahunga whakamua, te tuku whakataunga e tau ana ki te toenga pai i waenga i te tino mahinga me te waatea.Ko tana kaha ki te mahi i raro i te huarahi iti kaore i te awhina anake i roto i te kaha o te kaha engari ka nui te whai waahi ki nga punaha hikohiko.Ka rite ki a koe, ko te whakauru i nga waahanga penei ki nga waahanga taapiri he tika, e kii ana i te whakariterite me te whakarite i te whakatinanatanga ngawari.
Ko te mahi matua o te taputapu ko te huinga o nga waahanga hangarau e pai ake ana i te pai me te whakawhirinaki.Ma te kaha ki te whakaiti i te EMI, ka whakarite te SN6505BDBR ki te whakarato i te mana ma me te whakawhirinaki, e mau ana i te wariu nui mo nga waahanga hiko.Ka taea e koe te whakanui i te ahua pakari o te sna6505BDR ka whai kiko i te wa e ruarua ana nga mahi a te taatai me te whai kiko o te punaha, me te pono o nga punaha.
Ko nga kaha o tenei waahanga ka kitea te tono puta noa i nga rohe, tae atu ki nga punaha e hiahiatia ana e nga punaha te kaha o te mana whakahaere.Ko enei punaha e whakauru ana i nga hononga penei, Rs-485, RS-422, RS-232, SIP, me I2C.Ko nga awhina mo te aukati i te aukati i nga papa whenua me te pupuri i te pono o te punaha-i hangaia i roto i nga waahanga miihini e pa ana ki te mahi me te pono.
Ko tenei waahanga e whai hua ana ki te whai hua ki nga taiao e hiahia ana ki te tangi iti, tae atu ki nga taonga mana USB.I te whenua o nga punaha hikohiko, he kaha te kaha o nga ahuatanga-pahuka ki te aukati i te pirau o nga raraunga me te ine i te kore.Ko nga taiao whakaputa hangarau nui e whakawhirinaki ana ki enei ahuatanga ka mau tonu te mahi kaore i te raru.
Ko te whakawhitiwhiti korero me te tukanga whakahaere ahumahi ka kohi i nga painga nui mai i te rongoa ka taea te kawe i nga otinga.Ko enei rongoā he ara ake te pumau me te pono i waenga i nga tikanga rereke, ka nui ake nga tikanga tuku iho.Ko te maarama hohonu o te kaha hihiri kaore e aro ki nga waahanga o enei waahanga, me te poipoi i te kaha haere me te kaha o te whakawhitiwhiti korero me nga tuhinga whakahaere.
I roto i te mara hihiri o te tohatoha tohatoha reo irirangi me nga taonga hiko e hiahiatia ana, e hiahiatia ana nga otinga auaha ki te wawao i te wawaotanga me nga wero pumau.Ko te kaporeihana o nga waahanga tautoko e poipoi ana i te mahi kaore e taea te aukati i te ahunga whakamua i roto i nga punaha reo irirangi me te kapinga.Ma te hoahoa mohio, nga hua ngoikore i roto i te maarama tohu ka kitea ma te kowhiringa o nga waahanga rautaki.
I roto i te ao o nga taonga rongoa me te whakatau, me te whakatutuki i te tika i te wa e whakarite ana ko te haumaru te mutunga.I konei, nga taonga motuhake e piri ana ki nga taonga e kaha ana ki te tiaki i nga taputapu me o raatau kaiwhakahaere.Ko te toenga toi i waenga i te mahi me te haumaru te whakaaturanga hei tauira mo te hoahoa taputapu me te whakamahinga i roto i tenei waahanga.
I roto i nga ahuatanga e pa ana ki nga taonga whakaheke-iti, ka whai waahi te waahanga ki te whakaheke i te wawaotanga kaore e hiahiatia, na reira ko te pupuri i te pono o te tono mutunga kore.I roto i enei horopaki, tae atu ki nga whakatikatika meneti ka kaha te awe i nga mahi katoa - he maha nga kitenga o te wheako tono-a-ringa.
• Max253Eua-t

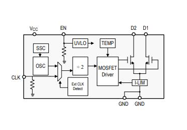
Ko te SN6505 kua waihangahia ki te whakamahi i te Topology-top toptalogy mo te taraiwa i te taraiwa Isolated DC / DC Converters me te mohio.Ko tenei whirihoranga i mahi ki te arotau i te whakawhiti hiko me te haruru o te hiko hiko, he take mo te tono pai i roto i nga tono pai.Na roto i te whakauru i te oscillator me te aratohu Gate-taraiwa, ka taea e te taputapu te whakaputa i nga tohu tohu e rua.Ko enei tohu ka puta i te mahinga hurihuri o nga kaiwhakaari e rua, e whakatairanga ana i te taapiri o te raru o te whakakikoruatia, he mahinga hangarau ngawari engari he maamaa.
Ko te rangatira o te mahi a SN6505 ko tana oscillator, he waahanga nui e whakapumau ana i nga tohu mahi taketake o te taputapu.I honoa me te wehewehe wehewehe, ka whai waahi tenei waahanga ki te waa me te tukutahi o nga tohu o nga kuwaha.Ko tenei Duo kaore anake e whakarei ake i te whaihua puta noa i nga momo kawenga rereke engari e tautoko ana hoki i te pumau i te punaha o nga punaha.I roto i nga tono tuuturu, ko te mahinga o te oscillator e whakarite ana i te ahua o te ahua o te taiao, e whakaatu ana i te maarama hohonu ki te aukati i te ahotea.
Ko te SN6505 e whakauru ana i te arorau-mua-hanga-mua hei aukati i te whakakii i te kaiwhakaari, he wero noa ki te whakahaere mana.Ka whakapumautia e tenei miihini te mea ka huri katoa te kaiwhakawhiti i mua i te whakahohenga o tetahi atu, na reira ka iti ake nga ahuatanga o nga huringa poto me te whakaiti i nga waahanga.I roto i nga horopaki whaitake, ko te kaupapa penei, e whakatairanga ana i te kaha me te kaha ki te aukati i te tirohanga ki te tiaki i nga punaha ki nga raru e pa ana ki nga raru e mau ana.



|
Tuhinga |
Parapara |
|
Te mana koiora |
Hohe (Whakahoutia Whakamutunga: 3 nga ra i mua) |
|
Te wa nui o te wheketere |
6 wiki |
|
Whakapā whakapā |
Koura |
|
Maunga |
Maunga Matapihi |
|
Momo Momo |
Maunga Matapihi |
|
Paati / Take |
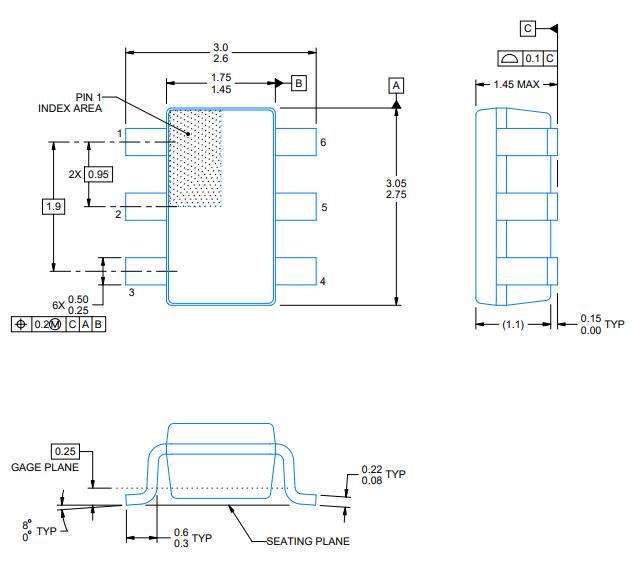
Sot-23-6 |
|
Tuhinga o mua |
6 |
|
Te whakawhiti i te waa |
424 khz |
|
Pāmahana whakahaere |
-55 ° C ~ 125 ° C |
|
Whiu |
Tape & reel (tr) |
|
Waehere Jesd-609 |
e4 |
|
Waehere pbfree |
Āe |
|
Wahanga Mana |
Kakama |
|
Taumata Maha Kore (MSL) |
1 (mutunga kore) |
|
Tuhinga o mua |
6 |
|
Waehere Eccn |
Taringa- |
|
Tono |
Taraiwa whakawhiti |
|
Ngaohiko - toha |
2.25v ~ 5.5v |
|
Tūnga kāpene |
Takirua |
|
Puka Tono |
Wilm Wilk |
|
Te maha o nga mahi |
1 |
|
Taha Taha |
5v |
|
Papamuri |
0.95mm |
|
Tau waahanga |
SN6505 |
|
Te maha o nga whakaputanga |
1 |
|
Taha Huinga |
16V |
|
Momo Putanga |
Taea te whakarite |
|
Te whakaputa i naianei |
1A |
|
Te huringa tuku |
5.5v |
|
Te whakahaere i te tuku i naianei |
1.56ma |
|
Ko te tuku tohu |
1.56ma |
|
Whakaputa i naianei |
1A |
|
Min Inputid Inputid |
2.2v |
|
Ngaohiko whakauru |
5.5v |
|
Te momo atanga |
Rangatiratanga ariri |
|
Te pāmahana max |
150 ° C
|
|
Te whānuitanga o te pāmahana teitei |
125 ° C |
|
Tōroa |
1.45mm |
|
Roa |
2.9mm |
|
Whānui |
1.6mm |
|
Mātotoru |
1.2mm |
|
Te mana o te rohs |
RoHS3 |
|
Ārahi |
Ārahi |
|
Tau waahanga |
SN6505BDBVR |
Mic2009A-1YM6-TR |
Mic2005-0.8ym6-Tr |
LMR12010XMK / NOPB |
Mic2009A-2YM6-TR |
|
Kaimahitaonga |
Texas taputapu |
Te Hangarau Microchip |
Te Hangarau Microchip |
Texas taputapu |
Te Hangarau Microchip |
|
Paati / Take |
Sot-23-6 |
Sot-23-6 |
SOT-23-6 angiangi, Tsot-23-6 |
Sot-23-6 |
Sot-23-6 |
|
Tuhinga o mua |
6 |
6 |
6 |
6 |
6 |
|
Te whakaputa i naianei |
1A |
800 MA |
1A |
900 MA |
900 MA |
|
Whakaputa i naianei |
1A |
- |
- |
- |
- |
|
Min Inputid Inputid |
2.2 v |
2.5 v |
2.5 v |
2.5 v |
2.5 v |
|
Ngaohiko whakauru |
5.5 v |
5.5 v |
5.5 v |
5.5 v |
5.5 v |
|
Taha Huinga |
16 v |
6 v |
17 v |
- |
- |
|
Te maha o nga whakaputanga |
1 |
1 |
1 |
1 |
1 |
Tena koa tukuna mai he uiui, ka whakautu wawe taatau.
i te 2024/11/21
i te 2024/11/21
i te 8000/04/18 147757
i te 2000/04/18 111934
i te 1600/04/18 111349
i te 0400/04/18 83719
i te 1970/01/1 79508
i te 1970/01/1 66899
i te 1970/01/1 63010
i te 1970/01/1 63010
i te 1970/01/1 54081
i te 1970/01/1 52120