
Te Lm380, i hangaia e te motu semiconductor a motu, he maramara Adio Adio Adio rongonui e mohiotia ana mo te whakakotahitanga o nga kaupapa me nga tono kaha.Ko tenei otinga pai e whakaatu ana ki te 2.5 Watts me te whakatuu i te 34 DB hua, e tuku ana i te huarahi utu nui hei whakanui i te tangi.Ko te taapiri i te waiariki, ka tiakina e ia nga waahanga poto, te whakarite i nga mahi pono.Ko te kaha whanui o te whakaurunga whakauru e whakarite ana i te putanga oroora me te marama, kia tino pai ai mo nga upoko me nga kaikorero iti.Ka taea e koe te aro nui ki te LM380 mo ona mahi DM380, hei mana totika tika mo nga punaha Audio Audio e pai ana mo nga taputapu penei i te roto
Ko te huringa LM380 e huri ana i nga tohu oro ki nga mea pakari ma te whakamahi i tana hua o roto, te pupuri i nga putanga i te haurua o te ngaohiko tuku.Ko te hototahi me te whakauru a te AC me te whenua kua whakahuahia nga mahi kotahi-a-ringa.Ma te whakaiti i te huringa me te tuku oroio pure, ka whakatau te LM380 i te tino pono.Ko te tikanga o te aratau honore (BTL) Aratau Abs Amplifes Whakaputanga Mana, Te Tukunga Whakanuitanga puta noa i nga momo oro rereke.
I roto i nga whakatinanatanga whaitake, ka taea e koe te kitea e whakaputa ana te LM380 i nga mahi a-arero i roto i nga whakatakotoranga tika.Ko tana uara i roto i nga kaupapa DIY i ahu mai i te ngawari o te whakauru me te pumau.Ko te whai hua ki te kowhiri tika i nga kaiwawao tika me nga kaimono ka taea te whakapai ake i te kounga oro i roto i nga taputapu taapiri.Hei taapiri, ko te ahuatanga o te hauhautanga waiariki e kawe ana i te tikanga o te haumarutanga, ina koa i roto i nga taiao whakahaere hihiri.Ko enei tono whaitake e whakaatu ana i te mahi a iC ki te whakarei ake i nga whakaritenga oro maamaa me te matatini, he mea nui ki te wheako whakatairanga.

|
PIN tau |
Ingoa pin |
Whakaaturanga |
|
1 |
Ara karo |
I whakamahia hei hono i te kaiwhakawahanga decoupling. |
|
2 |
Te whakauru kore-aukati (i te +) |
PIN kore-aukati o te Amplifier, e whakaratohia ana e te oro
Tohu. |
|
3, 4, 5, 7, 10, 11, 12 |
Tūtiro |
Pinepira whenua. |
|
6 |
Te huri i te whakauru (In-) |
Te huri i te pine o te Amptifier, i te nuinga o te waa. |
|
8 |
KHaere kē |
Pāte Piti o te Amplifier, hono ki te kawenga. |
|
Rongo 14 |
Ks |
PIN tuku PIN. |
|
9, 13 |
Nc |
Kaore i te hono. |
|
Tohu / Tohu |
Whakaaturanga |
|
Momo ic |
Audio Power Advatifer ic |
|
Tuhinga o mua |
Rongo 14 |
|
Momo Pakihi |
Pahi Paerewa Paerewa |
|
Te whānuitanga toha |
10 ki te 22v |
|
Mana quirecent (i te 18v) |
0.13 Watts |
|
Nga hua o te ngaohiko |
50 |
|
Ko te whakaurunga nui |
150kω |
|
Teitei teitei te kaha o naianei |
1.3 Amp |
|
Rerekētanga |
Te paheketanga iti |
|
Ngaohiko aquiescent putanga |
Kotahi haurua o te toha ngaohiko |
|
Rokiroki & te pāmahana kuiti |
-65 ki te 150 ° C |
Nga whiringa whakarite
• Lm317
• Lm311
• Lm318
• Lm324n
• Lm324
• Lm335
• Lm348
• Lm339
• Lm386
• Lm358
Whakakapi
• IC6283
• AD620
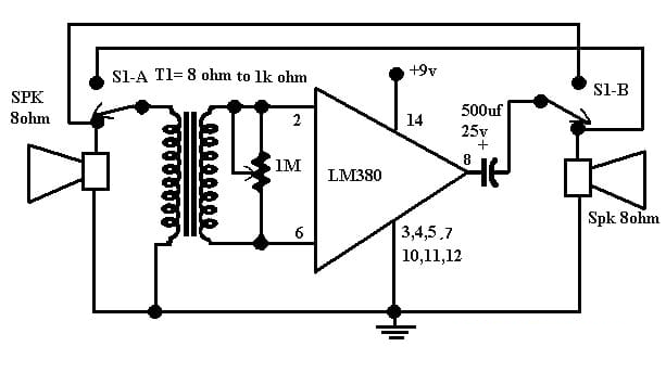
Ko nga punaha a-roto ka whakahaere i te whakawhitiwhiti korero me te whakahaere i nga waahanga rereke, mai i nga kaainga ki nga rererangi rererangi.Ko enei punaha he mahi whakamiharo hei whakahohe i nga mahi whakauru me te tohatoha i nga korero.Na roto i te whakauru i te LM380 IC, ka taea te hanga i te huringa whakarakei me te koretake me nga waahanga matua, tae atu ki nga kaikorero me te potometa.Ka whakamahi tenei whirihoranga i tetahi pou rua rua (DPST) hurihuri, tuku i nga whakawhitinga maeneene i waenga i te whakawhiti me te whiwhi ororongo oro.Ko tenei hoahoa e tuku ana i a koe he tupono nui ki te torotoro i te wheako o te ringa me te whanake i nga pukenga taketake.

Ko te mahinga o te wahanga e whakawhirinaki ana ki te mana e tukuna ana ki te Pin-14 o te LM380 IC, me nga titi motuhake kia mau tonu te pumau me te whakaiti i te wawaotanga.Ko te huringa DPST he mea nui ki te whakatau ko wai te kaiwhakaari hei kaituku, hei kaikiri, hei whakarato i tetahi tikanga mahi mo te whakahaere i te rere oro.I tua atu, ka taea e te ponontioment nga whakarereketanga rōrahi tika, ka taea e koe te taunekeneke ki te punaha taapiri ake.
Ka whai hua ki te whakatutuki i te wawaotanga i roto i nga waahanga hiko, ina koa he maha nga tono e kii ana i te whakawhitiwhiti korero me te whakawhitiwhiti korero kore.Ka taea e koe te whakanui i nga tikanga whakatikatika me nga rautaki whakangungu i te kaha ki te whakaheke i te tangi me te whakarite i te kounga o te oro.
Ko te waahanga o te waahanga hiko oscillator e whakaputa ana i nga ngaru hiwi tonu ma te whakariterite i te kaiwhakamahara me te miihini urupare kua oti te hangai.Ka whakamahia e tenei riipene te whatunga raupapa-a-waahanga i hangaia ai o te hunga arai me te kaha ki te whakatutuki i nga waahanga o te waahanga 180 ° e hiahiatia ana hei tautoko i te Oscillation.Ko te LM380 IC te waahanga nui o tenei whakaritenga, rongonui mo tona kaha ki te whakakotahi i nga waahanga taapiri hei whakarei me te whakaū i te pono.
Ko te matua o te mahi a Oscillator ko te LM380 IC, me nga waahanga whakaheke me te whakarite i te waahanga waahanga o te tau 180 ° e whakamahia ana mo te tiimata me te tautoko i te oscillation.Ko te tatūnga te raupapatanga o nga whatunga RC, e whai waahi ana ia i te waahanga 60 ° te nekehanga o te waahanga, ka puta i te waa katoa o te waahanga waahanga e hiahiatia ana.Ko tenei hoahoa whakarereke e kaha ana ki te whakarite kia pono te mahi puta noa i nga momo whakahaere.

Ko te mea nui o te waahanga Ship Ship Oscillator ko te whakaputa i nga ngaru o te sine i nga wa katoa o te paanga.Ko te LM380, me tona hanganga o roto me te whirihoranga RC o waho, ka taea e ia te tarai i te waahanga whakahiato e whakarato ana i te putanga e hiahiatia ana.Ko te whakarereke i nga tohu RC e whakaaetia ana i runga i te waa oscillation, ka whakawhiwhia ki a koe te waatea ki te whakarereke i nga tono whakahaere motuhake.
Ko te LM380 IC, me tana hoahoa taapiri, ka kitea e ia tana kohinga i roto i nga kaupapa kei te utu te waahi.Ko tona kaha ki te whakaputa i te oro-kounga e whakaatu ana i ona mohiotanga ki te whakatipu uri whakatipu oro, he waahanga pai ki te miihini kaihoko penei i te radios me nga pouaka whakaata.I tua atu, ko tana whakaurunga ngawari puta noa i nga punaha e whakaatu ana i tona mohio mo te whakatutuki i nga matea rereke.Ko te rereketanga o te rereketanga harmonic e whai kiko ana ki te pupuri i te pono oro, te whakarite i te huihuinga maeneene me te ngahau.Ko te toenga oro o te riipene kua oti ke te whakatutukitanga ma tana ahuatanga whakaputa ake, ka whakanui i te mahinga nui o te taputapu.Ano, ko nga katiwai poto-hanga-hangahia me te aukati i te aukati i tona whakamanatanga, te tiaki i te huringa ki nga tupono whakahaere kaha me te whakarei ake i tona roa.
Ahakoa e whakanuia ana e ia te maha o nga ahuatanga whai hua, ka poto te LM380 IC i nga tono kaha, ka tohaina te whakamahi i nga ahuatanga e hiahia ana ki te whakaputa kaha kaha.I roto i nga keehi, ko te whakaurunga o nga wera wera o waho ka whai whakaaro ki te whakahaere i te wera nui mai i nga mahi tino nui, me nga whakapaunga whakaputa me te whakapau kaha.Ko tana huringa o te mahinga ngaohiko e whakawhāitihia ana e ia te whakakotahitanga mo nga punaha e hiahiatia ana te hangai o te hototahi.Ko te ahua pai o te IC me te haruru i te wa o te mahi ka taea e te haangai te pupuri i te kounga o te oro, te whakaatu i nga raru i roto i te hoahoa o te ao.
Ko te LM380 IC ka whakarei ake i te whakatutukitanga o nga momo tono-oro, te raranga i roto i nga ahuatanga rereke o te hangarau me tona taiao whaikorero.Ko tana hoahoa whakahiato me te whaihua he mea pai ki a koe mo nga taputapu oro kawe, e tuku ana koe i tetahi wheako whakaihiihi i runga i te nekehanga.Hei taapiri, i roto i te waahi whakawhitiwhiti, ka whai waahi te mahi ki te hanga i nga punaha wawao, whakatairanga i te tuku reo maeneene mo te whakawhitiwhiti korero maeneene.
I roto i nga taiao maatauranga, ka whiti te LM380 hei waahanga maatauranga mo nga Kiki matauranga, me nga akonga e whai kiko ana ki te whai kiko ki te hikohiko me nga tikanga pai.Ko enei kits kaore anake te whakato i nga pukenga whaitake engari ka whakapakari ano i nga ariā whakawhitiwhiti korero, ka pai te hono ki nga tono maatauranga me nga mahi.I te aroaro o te kaainga, ka uru te LM380 ki nga mahi a-kaainga kaainga, kei reira nga tohu papatohu e tino hihiri ana mo nga whakamohiotanga me nga karere haumaru.Ko tana whakaurunga ki nga punaha kaainga atamai ka whakarei ake i to whakamarie me to haumaru i roto i nga urupare a te aorangi.
Ko te mana whakarei ake a LM380 ka tae ki te ngahau, ka whakapai ake i te kounga o te tangi, na reira ko nga wheako whakawhitiwhitinga.Ko tenei whakarei e tuhi ana koe ki nga hua i hangaia hei whakangahau me te whakahoahoa me te hopu i nga ahuatanga tangi.Hei taapiri, ko te whakamahinga i roto i nga punaha oro iti ka whakamanahia e koe ki te whakamatau, ki te waihanga i nga whakatakotoranga oro tika e whakakotahi ana i te auaha me te pukenga hangarau.
Ko te whakamahinga rongonui o te LM380 kei roto i nga taputapu whakawhitiwhiti korero, penei i nga mahi haereere.I konei, ka whai waahi ki te whakarite i te maarama o te oro, he mea whai hua mo nga whakawhitiwhiti korero a-waha, ina koa i nga taiao e raru ai te haruru.Ko tenei mahi e whakaatu ana i te awe o te kounga o te kounga i runga i to makona me te whai huatanga i roto i te hangarau whakawhitiwhiti korero.
Tena koa tukuna mai he uiui, ka whakautu wawe taatau.
i te 2024/12/13
i te 2024/12/12
i te 8000/04/18 147778
i te 2000/04/18 112029
i te 1600/04/18 111351
i te 0400/04/18 83780
i te 1970/01/1 79579
i te 1970/01/1 66971
i te 1970/01/1 63107
i te 1970/01/1 63041
i te 1970/01/1 54097
i te 1970/01/1 52191