

|
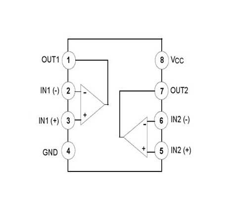
Pin No. |
Ingoa pin |
Whakaahuatanga Pin |
|
1 |
Putanga A |
Putanga o te waahanga tuatahi (a) i te waahanga tuatahi, i te kaiwhakakapi mahi ranei
1 |
|
2 |
Tuhinga o mua |
Te huringa whakauru o te waahanga tuatahi (a) i te waahanga, i te mahi ranei
Whakanuinga atu |
|
3 |
Te whakauru kore-aukati a |
Te waahanga kore-whakarereke o te waahanga tuatahi (a)
Whakahaere Amplifier 1 |
|
4 |
Whenua (gnd) |
Whenua / kino mo nga kaiwhakawhanake whakahaere e rua |
|
5 |
Tuhinga o mua |
Te huringa whakauru o te waahanga tuarua (B), i te mahi ranei
Whakanuinga 2 |
|
6 |
Input Urunga B |
Te whakaurunga kore-aukati o te waahanga tuarua (B) ranei
Whakahaere Amplifier 2 |
|
7 |
Putanga b |
Putanga o te waahanga tuarua (b) te mahi, te whakahaere ranei
Whakanuinga 2 |
|
8 |
Mūno |
Te whakarato tika i nga waahanga e rua / kaiwhakawhanake whakahaere
Tuhinga o mua |
|
Āhuatanga |
Whakaaturanga |
|
Rapunga Whanui |
Kotahi Kotahi: 3 v ki te 32 v |
|
Nga taonga takirua: ± 1.5 v ki te ± 16 v |
|
|
Te whakaheke-iti o naianei |
Motuhake o te ngaohiko: 0.7 MA (angamaheni) |
|
Te whānuitanga o nga waahanga whakaurunga-kore |
Kei roto i te whenua, te tuku i te taatai tika ki te whenua |
|
He iti te whakauru ki te whakauru me nga tohu taapiri |
- Te huringa whakauru whakauru: 3 MV (angamaheni) |
|
- He putanga: 2 mv (angamaheni) |
|
|
- Whakauru Whakauru i te waa: 2 na (angamaheni) |
|
|
- he putanga: 15 na (angamaheni) |
|
|
- Whakauru Bias Inaianei: 20 na (angamaheni) |
|
|
- he putanga: 15 na (angamaheni) |
|
|
Te whānuitanga whakaurunga whakauru |
He rite ki te riipene toha-teitei rawa atu: 32 v |
|
Whakatuwhera-Open Viental Fift |
100 db (angamaheni) |
|
Te utunga o nga utu o roto |
Āe |
|
Parapara |
Wāriu |
|
Paati / Take |
Pdip-8 |
|
Tuhinga o mua |
2 hongere |
|
Taonga Taonga - Max |
32 v |
|
GBP - Whiwhi Hua Bandwidth |
700 khz |
|
Putanga o naianei ia ia hongere |
20 ma |
|
SR - kua patua te reiti |
300 mv / μs |
|
VOS - Te huringa whakauru whakauru |
7 mv |
|
Taonga Whakaoto - Min |
3 v |
|
Pāmahana iti te whakahaere |
0 ° C |
|
Pāmahana nui te whakahaere |
+70 ° C |
|
IB - Input Bias Inaianei |
250 na |
|
Te whakahaere i te tuku i naianei |
350 μ |
|
Kāti |
Kaore i tutakina |
|
CMRR - Te hekenga o te aratau noa |
80 DB |
|
en - Input Urunga Haki |
40 NV / √hz |
|
Rārangitanga |
Lm358 |
|
Whiu |
Ngongo |
|
Momo whakanui |
He whakanuinga nui |
|
Parani |
Texas taputapu |
|
Ngaohiko tuku rua |
+/- 3 v, +/- 5 v, +/- 9 v |
|
Ngakau |
Nga Amps Paerewa |
|
Tōroa |
4.57 mm |
|
Momo whakauru |
Rail-ki-Rail |
|
Roa |
9.81 mm |
|
Taha Taha Taha Taha |
+/- 16 v |
|
Taputapu Tuarua Tuarua Tuarua |
+/- 1.5 v |
|
Te huringa tuku |
3 v ki te +/- 32 v, +/- 1.5 v, +/- 16 v |
Te Lm358p Ko te Amplifier Absaifier e tuku ana i nga mahi rereke i roto i nga waahanga sensor e arotahi ana ki te kitenga marama me te pouri.Ko tōna āheinga ki te mahi i roto i ngā tūmomo taumahi e whakapūmau ana i tōna āhua ngawari i roto i ngā mahi-tūemi.Ko te whiwhi i te maarama ki ana mahi i roto i enei horopaki e whakanui ana i nga tikanga hoahoa hoahoa a-papa.

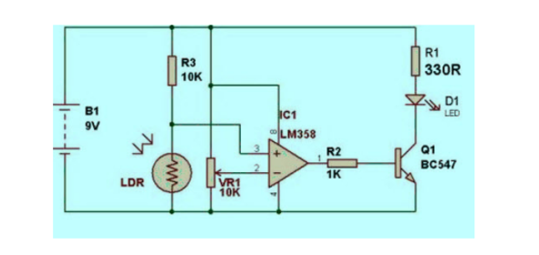
I roto i nga whirihoranga i hangaia kia kitea te pouri, ka hono atu te LM358P ki te PIN o waenganui e piri ana ki te titi.Ma te whakauru i te arai 20K, ka taea e tenei tautuhinga te whakatikatika i nga taumata taangata, ka taea te whakarereke i te waahi ki te neke noa i nga nekehanga rongonui.

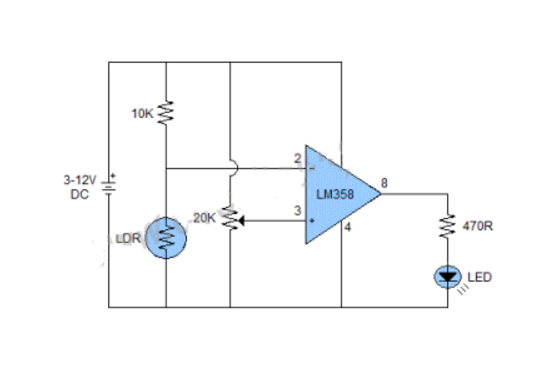
I roto i nga waahanga kitenga marama, ka whakatauhia e te LM358P te mahi a te kaiwhakamahara, e mahi ana ki te aromatawai i nga whakaurunga whakauru mo te tohu mo te aro turuki i te kaha o te maramatanga.Ko te whakamahinga o te 20K te kaiwawao, pera i kitea i roto i te tono Sensor pouri, ka whai waahi ki te tautuhi i te maarama, te whakarato i te huarahi tika.Ma tenei ka pai ake te urupare ki nga huringa o te rama, i whakaatuhia e nga tohu tohu e hono ana ki te titi 1.
I roto i te rangatiratanga o nga kaiwhakamaori whakahaere, te Lm358 Ko te raupapa te mea hei waahanga taketake, hei mahi i te tuakana ki te Lm324 I roto i nga tono maha.He pai te aro ki te arorangi me te mahi.Mo te hunga e rapu ana ki te tirotiro i nga whiringa me nga whakaritenga hangarau rite, te Lm158Kāore, Lm258Kāore, LM2904, a LM2409 e whakaatu ana i a ratau ano he whakaaro nui.Ko nga waahanga e whai ake nei e keri ana i te hohonu ki roto i enei whakakapinga, te whakamarama i o raatau mahi me nga painga e tukuna ana e ratou i roto i nga ahuatanga maha.
|
He waahanga rite |
Kaimahitaonga |
Momo whakakapinga |
|
Lm358pe4 |
Texas Tohutoro-a Angilog |
Whakakapia-ki te whakakapi |
|
Lm358pe3 |
Texas Tohutoro-a Angilog |
Whakakapia-ki te whakakapi |
|
LM358PSRE4 |
Texas Tohutoro-a Angilog |
Taua mahi taua |
|
Lm358prg4 |
Texas Tohutoro-a Angilog |
Taua mahi taua |
|
Lm358pwrg4-jf |
Texas Tohutoro-a Angilog |
Taua mahi taua |
|
Lm358dr |
Texas Tohutoro-a Angilog |
Taua mahi taua |
|
Lm358dgkr |
Texas Tohutoro-a Angilog |
Taua mahi taua |
|
Lm358pwrg4 |
Texas Tohutoro-a Angilog |
Taua mahi taua |
|
Lm358pwle |
Texas Tohutoro-a Angilog |
Taua mahi taua |
|
Lm358ple |
Texas Tohutoro-a Angilog |
Taua mahi taua |
|
Lm358pwrg3 |
Texas Tohutoro-a Angilog |
Taua mahi taua |
|
Lm358dg4 |
Texas Tohutoro-a Angilog |
Taua mahi taua |
|
Lm358dgkrg4 |
Texas Tohutoro-a Angilog |
Taua mahi taua |
|
Lm358pwg4 |
Texas Tohutoro-a Angilog |
Taua mahi taua |
|
Lm358e4 |
Texas Tohutoro-a Angilog |
Taua mahi taua |
|
Lm358drg3 |
Texas Tohutoro-a Angilog |
Taua mahi taua |
|
Lm358pr |
Texas Tohutoro-a Angilog |
Taua mahi taua |
|
Lm358pwr |
Texas Tohutoro-a Angilog |
Taua mahi taua |
|
Lm358d |
Texas Tohutoro-a Angilog |
Taua mahi taua |
|
Lm358pwe4 |
Texas Tohutoro-a Angilog |
Taua mahi taua |
|
Lm358drg4 |
Texas Tohutoro-a Angilog |
Taua mahi taua |
Ko te Amp358P Amplifier Amplifier e kitea ana e ia he maha nga mara, he mea utu mo tana taapiri motuhake i roto i te kete kotahi me tona kaha ki te pau i te mana iti.Ko tenei whakakotahitanga o nga ahuatanga e whakaatu ana i tetahi waahanga ataahua mo nga hoahoa hurihuri me te ohanga.
I roto i te ao o te oro a te Audio, ko te LM358P e tohu ana ki te whakaihiihi i nga oro o te oro ngoikore ki nga taumata i whakaritea mo te whakaurutanga o muri.Ko tona aroaro e manakohia ana i roto i te miihini o nga taputapu oro, kei reira te tika me te tohu ororongo e whakanui ana i te whakaputa tika-pono.Ko te kowhiringa o te LM358P he mea nui ki te maioha mo te whaikorero me te mahi-kore.
Ko te whakahaere i te nui o nga tohu o nga tohu iti ka raru i roto i nga taputapu taapiri ki te haruru hiko.Ko te LM358P e kaha ana ki te whakapakari i nga tohu iti-iti i te wa e pupuri ana i to raatau pono me te whakaiti i te wawaotanga haruru.Ko enei mahi e tono ana i te maaramatanga o nga hihiri haruru hiko me nga subtleties i roto i te tukatuka tohu.
Ina tae mai ki nga waahanga whakanui a Graple Addifier, ko te LM358P he kaihoroi mohio.He mahi maha nga mahi penei i te whakauru, te whakahihiri, me te rereketanga, te whakamana i a koe ki te mahi i nga punaha maamaa mai i nga punaha Streaphiscicated mai i nga punaha Streap.Ko enei kaha e kaha ana ki te mahi kaha, he maha tonu te kai i nga whakaritenga whakatau i roto i nga momo tono.
Mo nga tono i roto i nga Kaipupuri Ake me te Whakanoho, Kei te kaha te LM358P i te whakaurunga whakaurunga, kia pai ai te huarahi tohu maeneene me te utu iti.Ko tenei mahinga ka tino whai hua ki nga waahanga sensor, kei te nui te ahua o te panui maero.I roto i enei horopaki, ko te maarama hohonu ki nga tohu taatai me nga tika e hiahiatia ana e te hoahoa me te whakatinanatanga o nga waahanga.
Ko nga taputapu penei i nga tini tini o te tini me te Oscilloscops Riguising mai i nga takoha LM358P ki te inenga me te tango raraunga.Ma te nui o te whakaurunga nui me te iti o te putanga, ko te op-amp he mea nui ki te whakahohe i nga inenga tika.Ko tenei mahi he mea nui mo nga taputapu tātari me te taatai, he maha tonu te tohatoha i nga ahunga whakamua me te whakarei ake i nga raraunga inenga.
Ko te whakahaere i te mana whakahaere me te ture te whakarite i nga waahanga whakahaere pai-te-i roto i nga kaha o te LM358P.Te tuku urupare pono me te whakapakari, ka whakapumautia e te maeneene o nga punaha kua oti te whakarite.I konei, ko te maaramatanga o te whanonga o nga punaha hihiri me nga miihini urupare ka hohonu te tono ki tana tono.
Kei roto i te Dallas, Texas, Nga Tohutoro a Texas (Ti) e rongonui ana mo tona toa i roto i te umanga semiconductor, ina koa i te hanga o nga waahanga whakauru.Ko te ingoa o Ti te kaiarahi i roto i te maramara nama me nga maakete kairuri e whakaatu ana i tana aro nui me tana pono ki enei mara.I tua atu i tona rangatiratanga i roto i te hangarau semiconductor, kua oti i a TI te raru i roto i te tukatuka marama mamati me te tuku i tetahi momo waahanga o nga hua maatauranga e whakanui ana i te whanaketanga hangarau.
Ko nga maramara taatai e takaro ana i te mahi hihiri i a raatau e huri ana i nga tohu tuuturu-ano he pāmahana, tere, me nga korero mamati.Ko nga kaituku whakauru he mea nui ki te whakahaere i te taumahinga o nga taputapu hiko.Ko nga whakatutukitanga a te TI i roto i enei waahanga ka whakanui i to raatau awe ki te whakarite i te mahinga pai o te hikohiko, nga punaha miihini, me nga miihini umanga.Ko tenei whakauru mo te maarama hohonu o nga tikanga o te hiko me te whakaute mo nga tikanga tapahi-edge.Ko te toi maamaa o te hua whakatipu maramara he mea nui te mohio hei peehi mo nga putunga hangarau i roto i te mahi hangarau.
Tena koa tukuna mai he uiui, ka whakautu wawe taatau.
Ko te LM358P e rongonui ana mo tana mahi i roto i nga kaiwhakatere me te whakahaere i nga poraka, ka tuku i te whakarei ake i te tukanga tohu e kitea ana i nga tono rereke.I roto i nga taputapu inenga o naianei, ko enei kaiwhakappi mahi he tino nui ki te whakatutuki i te inenga me te mana whakahaere.Ka taea e koe te kaha ki te whakapau i te tika me te pono ki te LM358P mo tana mahi LM358P mo tana mahi i runga i te kaha o nga tohu nui ki te taha o nga rohe maha.
Ko te LM358P kei runga ki te 32v, te tuku i te whakakotahitanga nui mo te whakauru ki nga hoahoa hiko hiko.Ko tenei manawanui e whakaatu ana i te hiahia o te hoahoa aratohu whai whakaaro ki nga take o te ngaohiko ka taea te whakararu i te pono o te hikohiko hiko.Mo runga i te rohe o te ngaohiko, ka taea e koe te whakapiki i te mau tonu me te whakatutukitanga o nga punaha e whakamahi ana i te Amprifier Amplifier.
Kei te LM358P he hōkaiipurangi e toro atu ana ki te maha rau kilohehertz, kia iti ake ai te mahi mo nga mahi tiketike.Ko te whānuitanga e tautoko ana i te maha o nga whakaritenga oro me te iti-te-waahi, kei reira tonu te whakatikatika i runga i te mahinga ultra-tere.Ka taea e koe te aromatawai i tenei bandwidth mo o raatau hiahia motuhake, me te maioha ki te LM358P mo tana mahi tika i roto i nga tikanga whakahaere paerewa, kaua ki te whakaekenga o nga wero nui.
Ko te rereketanga i waenga i te LM358N me te LM358P tuatahi kei roto i a raatau kapi;Ka haere mai te LM358n i roto i te kete-raina takirua (rewa), i te nuinga o te wa e waatea ana te LM358P i roto i te kete-raina kotahi (SIP).Ko tenei rereketanga ka tino whakaawe i te tahora PCB me te huihuinga, e pa ana ki nga whakaritenga mo te mokowhiti me te whakahaere waikawa i nga punaha hiko.Na reira, ko nga kowhiringa mo te kaupapa whakapaipai, te whakahaere waiapa, me te whakariterite huihuinga me awhina koe ki te whakatau i nga wawata hoahoa.
i te 2024/11/25
i te 2024/11/25
i te 8000/04/18 147757
i te 2000/04/18 111931
i te 1600/04/18 111349
i te 0400/04/18 83719
i te 1970/01/1 79508
i te 1970/01/1 66886
i te 1970/01/1 63010
i te 1970/01/1 62984
i te 1970/01/1 54081
i te 1970/01/1 52108