
Te BD140 Ko te tino mana whakahaere i runga i te Anga-a-Motu-a-Motu a PNP, i whakamahia tuatahi i roto i te Audiompriers Addiers me nga waahanga taraiwa Quasii.I hangaia i roto i te kete ki te 126, ka whakahaere i te waa ki te 1.5A, kia pai ai te mahi mo nga mahi penei i te taraiwa, nga kaiarahi, me nga motuka.Ko te kohinga kaihoroi-papa me te kohinga-papa, e piki ana i te 80V, kia pai te mahi i roto i nga tono oro.Ma te huringa totika o te -0.5v me te tere wehenga o te 12.5W, ko ana mahi i roto i nga waahanga ororongo e tino whakanuia ana.Ko te kaupapa matua o tenei kaiwhakaari, e kiia ana ko Beta, e whakaatu ana i waenga i te 40 ki te 160, me te whakauru i te ngaohiko-ismitter me nga punaha whakauru.Ka taea e koe te whiriwhiri i te BD140 mo tona toenga e taea ana i waenga i te kaha me te mahi, i whakanuia nui i roto i nga whirihoranga porohita.
Ko te Transtor BD140 PNP e whakaatu ana i te whakapae motuhake, te whakatauira i te waa e pa ana ki te whānuitanga o nga ahuatanga o te ao.Ki te whakamahia te huringa pai ki tona turanga, i waenga i te kairangahau me te mahi i nga hiku;Heoi, ko te tango i tenei ngaohiko e tuku i te rere hiko.Ko te Kaituku e tarai ana i te tihi o te 1.5A na roto i tana ara kaikomita-a-iwi kia tutuki i te totohe.Ko te neke atu i tenei taumata ka taea te whakararu i te tapatahi o te huringa.Te neke ki te aratau tapahi-kore, ko te huringa whakawhiti ma te whakakore i te turanga o naianei, ka whai hua te rere o naianei.Ka taea e koe te aro ki tenei kaha mo tana mahi i roto i te whakamarumaru o te mate, he mea nui ki te tiaki i nga mea hurihuri kaha ki nga riri pea.Ko tenei ahuatanga haumaru tuuturu e whai hua ana ki te pupuri i te roa o te ao me te whai hua o nga punaha hikohiko.

|
PIN tau |
Ingoa pin |
Whakaaturanga |
|
Pin-1 |
Whakamāori |
Ko te rere o te waa ka rere atu i roto i tenei tauranga
a ko te tikanga ka hono ki te GND. |
|
Pin-2 |
Kaitakāni |
Ko nga rerenga o tenei wa na roto i tenei waahanga me te tikanga
hono ki te kawenga. |
|
Pin-3 |
Tūranga |
Ko tenei aukati e whakahaere ana i te kaikiri a te transtistor ka whakamahia
ki te whakawhiti i te / mai i te kaiwhiwhi. |
|
Tohu / Tohu |
Taipitopito |
|
Momo Transistor |
Pnp |
|
Whakapā whakapā |
Tīni |
|
Momo Momo |
Na roto i te kohao |
|
Tuhinga o mua |
3 |
|
Nga rauemi a Transitistor |
Kupu siliken |
|
Rahi (L x H X W) |
7.8mm x 10.8mm x 2.7mm |
|
Whakamahi |
Pūrere o nāianei mō ngā huringa mana mārō |
|
Riro te uara (hfe) |
25 ki te 250 |
|
Kohinga (IC) |
-1.5A (he tohu kino e tohu ana i te kaiwhiwhi pnp) |
|
Turanga o nāianei (IB) |
-0.5A |
|
Te wehenga mana (PD) |
12.5w |
|
Te whakawhitinga whakawhiti (FT) |
190mHz |
|
Te pāmahana o te hau (tj) |
150 ° C |
|
Momo Pakihi |
Ki te 126 (te tapanga tapawha, te epoxy me te papanga kirihou) |
|
Kohikohiko-turanga o te turanga (VCB) |
-80v |
|
Cockle-Exoltat Collet (VCE) |
-80v |
|
Taonga-turanga-turanga (VEB) |
-80v |
|
Kohikohinga haere tonu (IC) |
-1.5A |
|
Turanga o nāianei (IB) |
-0.5A |
|
Emmitter-turanga pakaru pakaru (VBE) |
-5v |
|
Ko nga kaiwhakaari rite |
BD170Kāore, BD140g, BD180, BD790, BD231, BD792, BD238gKāore, Mje702Kāore, Mje171 |
|
Whakaotinga NPN Transsitory |
BD139 |
|
Tuhipoka whakakapi
|
Ko nga huringa me nga uara o naianei me tirotirohia i mua
Te whakakapi me nga utu |
Ko te whakatutukitanga haumaru me te whai hua o te Kaituku BD140 e aro nui ana ki ona rohe whakahaere, na reira ka kaha ake ai tana mahi me te roa.Ko te rangatira ki te whakamahi tino pai kei raro i te paepae ngaohiko o te 80V, he mahinga e tiakina ana te waahanga mai i te kino kino, i te kino ranei.
• Ko te pupuri i te ngaohiko i raro ake i te 80V te tikanga.Ko tenei paepae e tohu ana i te taumata pumau e kaha ana ki te whakaū i te wa e tuwhera ana te ahotea hiko.He awhina nga tirohanga ki nga tikanga ture.Ko te whakamahi i nga waahanga penei i nga momo uaua, ka taea ranei e nga kaiwhakarato te awhina i te whakarereke, te tikanga e whakawhirinaki ana te tikanga ki nga waahi wero.
• Ka whai hua te whakahaere i te wera ka noho tonu te wera.Ko te whakamahi i te taakaha wera wera he mea nui ki te wehewehe i te wera.Ko nga rahinga me nga taonga o te totohu wera e tika ana kia whakatauhia e te kawenga waiariki me te huringa pūngao o te kaiwhiwhi.Ka taea e koe te whakamahi i te whakapiri waiariki hei whakanui i te kaha whakawhiti wera, he whakarereketanga taapiri ka taea te whakarei ake i te mahi me te whakawhānui i te oranga whakahaere.
• Te whakatinana i tetahi kai-turanga e tika ana he tino uaua ki te whakahaere i te turanga o naianei me te whakarite mahi pumau.Tātaihia te uara kaiwhakamaori i runga i te tere tere o te whakawhitinga me nga tono tono motuhake.I te wa o te whakawakanga, ka taea e koe te whakatika pinepine i enei tohu kia pai ake ai nga putanga tino pai.
• Te mahi i roto i te whānuitanga pāmahana -55 ° C ki te 150 ° C te whakanui i te mau tonu me nga kaitiaki ki te rere rere.Ko te mohio ki nga awe o te taiao, ko nga rautaki whakamarumaru penei i te whakangao waiariki, i nga kaainga ranei-te whakahaere i nga kaainga-whakahaere i nga tono mo nga tono tino nui.Ko te hopu i enei waahanga o te mana pāmahana ka poipoi i nga hoahoa kaha ake.
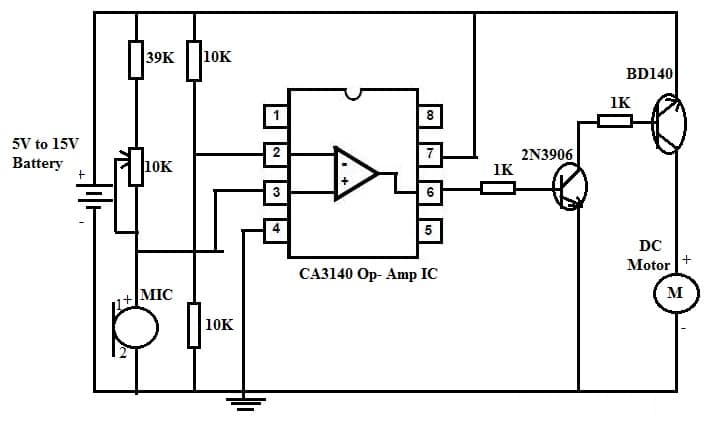
Ko te ao auaha o te mana o te motuka e whakaohooho ana i te huarahi whakahihiri ki te whakahaere i nga motuka na roto i nga tohu aorangi.Ko te arahi ki tenei huarahi ko te arawhata e whakaatu ana i te ca3140 ic, ka kawea mai e te waipiro me te tino tika mo te mahi ngawari.Kei roto i nga waahanga matua:
• he pūāhua mana taurangi (5v-15v pākahiko)
• 2n3906 NPN Transsitor
• Ca3140 Absaifier Amplifier (OP-AMP) IC
• Motuka DC
• Travistor BD140
• te whaikorero electret
• nga kaitakaro, tae atu ki te 10K te taurangi rereke mo te mana totika

Ko te ca3140 op-am-am-am-AMP e whakahaere ana i te aratau a te Kaitiro, me te tukatuka i te whakauru oro mai i te whaikorero electret.Ko tenei whirihoranga e pai ana mo nga ahuatanga e tono ana i te whakarereke tere ki te heke o te kaha.Na roto i te whakatikatika mohio, ka taea te whakarite i te taangata o te Kaitirotiro ki te whakautu ki nga kaupapa arorangi motuhake, ki nga rautaki whakahaere ranei.
Ko te BD140 me te 2N3906 te mahi a te Kaituku mo te whakaputanga o te Ca3140, te whakaputa i te mana nui ki te pei i te motuka DC.Ko ta raatau tohu e pa ana ki te kaha ki te whakahaere i nga taumata hiko hiko, te whakarite mo nga ahuatanga kawe, iti-huringa.Ko te Mastery i te whakamahi i enei kaiwhakaari ka taea e te hunga whakaeke te roa te roa me te mahi ma te whakatikatika ngawari.
Ko te tuku i tenei huringa mo te hunga whakaraerae i nga wa katoa e raru ana i te taunekeneke me nga taputapu hiko, te whakakore i te take mo te whakahoahoa tinana, i te mana whakahaere ranei.Ko tenei tikanga whakahaere ka taea te tino kaha o te ao i ia ra, e tuku ana i nga huarahi hou mo te motuhake.Ko te whakauru i te mana whakahoahoa-whakahoahoa i roto i nga taonga taakaro me nga karetao e whakanui ana i to hiahia ki te whakapiki i te taunekeneke.I tua atu i te whakahohenga ngawari, ka waiho tenei tikanga mo nga hoahoa mo te haerere i te wa e taea ai e nga riipene a te oro he uaua ki nga robots prograts ranei.Ko nga wheako i roto i enei mara e whakaatu ana i te kaha nui mo te whakamahi i te tangi hei atanga hihiri.
Ko te Transistor BD140 he waahanga pukenga, e rapu ana i tona waahi i roto i te whānuitanga o nga tono hiko puta mai i te maatauranga o te maatauranga ki nga punaha ahumahi.Ko tōna tūranga nui i roto i ngā poroni katoa me te microcontroller, tae atu ki nga kaupapa arduino, e whakaatu ana i tona huringa.Ma te kaha ki te whakahaere i nga kawenga i raro i te 1.5A, ka kaha ake tenei kaiwhakaari ki te whakahaere i nga toenga me nga motuka.I tua atu, he maha nga mahi i roto i nga kaitoro o te pākahiko me nga taraiwa motuka, nga ahuatanga kei te kaha te whakahaere o te mana whakahaere.
I roto i nga akomanga me nga awheawhe, ka whakaurua e te Kaituku BD140 koe ki nga tikanga o te hikohiko, e whakarato ana i tetahi huarahi tere ki te torotoro i nga ariā me te hurihuri na te kaha o te mana hiko.
I roto i te ahumahi ahumahi, e whakaatu ana te BD140 i te pono ki nga tono e hiahiatia ana ki te iti o te putanga mana.Ka kitea tonu e ia te whakamahi i roto i te Audiompermpriers Amplifer me Hi-Fi taraiwa i te mea he hihiri te kounga o te kounga.Ano, ko tona kaha ki te huri i nga waahanga porowhita me nga taonga hiko e whakaatu ana i tana whaipainga uaua.
Ko te BD140 e whiti ana i nga tono whaihua penei i nga waahanga TV me nga tuhinga hiko maamaa kei hea nga waahanga maha-Vibrator.Ko tana whai huatanga me te ti'aturi i roto i nga whakaritenga rama ka whakanui ake i tana whaipainga.I roto i te Whakahamatanga Tohu, ka whakarite te kaiwhakaari ki te pono me te maarama o nga tohu, te takaro ki te tautoko i te whakawhitiwhiti korero me nga tohu tohu tohu.
Tena koa tukuna mai he uiui, ka whakautu wawe taatau.
i te 2024/12/10
i te 2024/12/10
i te 8000/04/18 147776
i te 2000/04/18 112022
i te 1600/04/18 111351
i te 0400/04/18 83777
i te 1970/01/1 79575
i te 1970/01/1 66964
i te 1970/01/1 63104
i te 1970/01/1 63041
i te 1970/01/1 54097
i te 1970/01/1 52190