
Te AT89S52-24PU Ko te Microcontroller he taputapu tino ngawari e whakakotahi ana i te CPU 8-bit me te mahara Flash Flash i runga i te maramara kotahi.Na roto i te hangarau mahara mahara a Atmel, kei te mau tonu tenei microcontroller ki te huinga o te kaupapa e aro atu ana ki te kaupapa.Ko ona mahi whakahou i runga i te maramara e poipoihia ana ki te whānuitanga o nga tūmomo punaha whakahaere i roto i nga punaha whakahaere i roto i te tikanga he pai, he utu hoki.Ko te Microcontroller e whakaatu ana i te 8k o te mata me te 256 Bytes o te RAM, e whakarato ana i te kaha ki te whakariterite me te whakatutuki i nga tono e kii ana i te tukatuka raraunga.Ko te whakaurunga o te 32 te kaupapa-a-rorohiko i / o o nga raina e tuku ana i te mohio ki te hono i te whānuitanga o nga peripherals.
Ma te toru o nga kai-a-toru-iti, e tautoko ana te AT89S52-24Pu i nga mahi e tika ana, he mea nui mo nga tukatuka raraunga me nga tautuhinga whakahaere.Ko nga tohu raraunga takirua ka whakarei ake i te whai hua o te raraunga, te tautoko i nga ahuatanga whakawhiti raraunga tere.Ka taapirihia e te Kaitautoko a te kaitutei i tetahi apa o te pono ma te tautuhi i te punaha i te wa o nga mahi whakariterite i te wa o nga mahi whakariterite, he waahanga e manakohia ana e nga waahanga hei whakarite i te pono o te punaha mo te waa roa.Ko te kaha o te Microcontroller mo te mahi static i nga momo miihini awhina i roto i te pauna i nga mahi me te kaha o te mahi.Ko te waatea o nga momo penapena-kaha, tae atu ki te mangere me te mana-ki raro, ki te tika o tana tika mo nga tono o te pākahiko, kia mahara ki te pupuri i nga waahanga o te waa.Ko enei ahuatanga e pa ana ki nga awangawanga e pa ana ki te kaha o te kaha, kia rite ki te tohu i nga taputapu kawe me te mahi-aunoa.

|
Pin No |
Ingoa pin |
Whakaaturanga |
|
1-8 |
Port 1 |
Ko te atanga 1 he kumea-roto o roto, he 8-bit
Bidirectional i / o Port.E wha nga whakauru TTL ka taea te totohu / te puna i te tauranga 1
Tuhinga o mua.I te wa e tuhia ana nga 1 ki te tauranga 1 Pins, nga tohenga o roto
Tangohia atu ratou ki runga, ka waiho kia whakamahia hei whakauru.Na te mea o roto
Puta-UPS, Port 1 Pins 1 pins e pana ana i waho o waho ka iti te puna o naianei
(IIL) hei whakauru.Hei taapiri, kia rite ki te whakaatu i roto i te teepu, p1.0 me te p1.1 ka taea te whakarite
kia waiho ko te Timer / Counter 2 Input Count Uru (P1.0 / T2) me te
Timer / Counter 2 Input Uru (P1.1 / T2ex), aua.I te Flash
Ko te whakamahere me te whakakitenga, te tauranga 1 ka riro ano i te wahitau iti-ota
Pāwhiritia. |
|
9 |
Iru |
Me tautuhi ano te whakauru.Ahakoa te oscillator
Ko te mahi, he tiketike ki runga i tenei PIN mo nga huringa miihini e rua ka whakahou i te taputapu.
I muri i te wa i haere ai te mataaratanga, ka piki te titi mo te 98 oscillator
wā.Ka taea te whakakore i tenei waahanga ma te whakamahi i te bit drarto i SFR Auxr
(Wāhitau 8eh).Ko te tautuhi i te kaha e taea ana e te taunoa te taunoa
Tuhinga o mua. |
|
10-17 |
Port 3 |
Ko te Port 3 ko te bidirectional 8-bit bidirectional i / o
tauranga.E wha nga urunga TTL ka taea te totika, te whakatipu ranei ma te whakamahi i te Port 3 Putanga Putanga.
I te wa e tuhia ana te 1s ki te tauranga 3 titi, ka kumea te kume-roto,
tuku kia whakamahia hei whakauru.Na te mea ko te kume-nui, Port 3 Pins i tera
kua whakahekehia te waho ka iti te puna o naianei (IIL) hei whakauru.Mo te uira
Te whakamahere me te whakamana, te tauranga 3 ka whiwhi i etahi tohu mana.Ka rite ki te korero
I roto i te tūtohi i raro, ka tautokohia ano e Port 3 nga mahi a te maha o te AT89S52
Nga waahanga motuhake. |
|
Ng 18 |
Tuhinga o mua |
Putanga mai i te whakarei ake i te Oscillator Amplifier. |
|
19 |
Tuhinga o mua |
Whakauru ki te whakarei ake i te Oscillator me te whakauru ki te
Ko te Karaka Whakahaere Whakahaere. |
|
20 |
Tūtiro |
Whenua. |
|
21-28 |
Port 2 |
Ko te Port 2 ko te bidirectional 8-bit bidirectional i / o
tauranga.E wha nga urunga TTL ka taea te totohu / Puna i roto i te Port 2 Putanga Putanga.Inā
Kua tuhia nga 1s ki te tauranga 2 titi, ka kumea te kume-a-roto, te tuku
kia whakamahia hei whakauru.Na te mea ko nga tohenga o roto, te tauranga 2 tins i tera
Kei te whakahekehia te waho ka iti te puna o naianei (IIL) hei whakauru.I nga wa e herea ana
mai i te mahara o te hotaka o waho me te uru ki nga mahara raraunga o waho e whakamahia ana e
Wāhitau 16-Bit (MODX @ Dptr), Port 2 Ka whakaputa i te wahitau-raupapa teitei.
I te wa e whakawhiti ana i te 1s, ka whakamahia e te Port 2 nga tohenga o roto-kaha i roto i tenei
Tono.Port 2 Ka whakaputa i nga tuhinga o te rehita mahi P2
I roto i nga waahanga o te waahi 8-bit ki nga mahara raraunga o waho (VX @ ri).Waenganui
He papamuri me te whakaotinga, tauranga 2 ka taea te tiki i te tino rangatiratanga
wāhitau bit and maha nga tohu whakahaere. |
|
29 |
Take |
Ko te Pānuihia te Strobe ki te mahara o te hōtaka o waho ka kiia
Whakahohea te Toa Toa (PSEN).Ka whakahohehia a PSEN kia rua nga huringa miihini i te wa
Kei te whakahaerehia te AT89s52 te waehere mai i te mahara o te hotaka o waho, me te rua PSEN
Kaore i warewarehia nga whakahohenga i nga wa katoa ki te mahara raraunga o waho. |
|
30 |
Ale / Prog |
Ka taea e te Lard Latch (ale) ka whakamahia te Pulse Pulp
Whakapaihia te iti o te wahitau o te wahitau i nga wa o waho.Waenganui
He papamuri Flash, ko tenei pi te mahi hei whakauru i te kaupapa a Pulse (Prog).
I tukuna a Ale i te reiti pumau o te 1/6 Ko te Oscillator te waa i roto i te waa noa
mahi ka taea te whakamahi mo te waa o waho, te karaka ranei.Heoi, i roto i
Ia uru ki te mahara raraunga o waho, ka takahia tetahi pulse keke.Whakatakotoria he 0
o te waahi SFR 8eh ki te 0 ka whakakorehia te mahi a Ale a Ales mena e hiahiatia ana.Ale anake te mahi
A, no te tautuhia te paku ma te MODX, mo te Motra ranei.Ki te kore, ko te PIN
whakaarahia teitei engari he ngoikore.Mena kei roto i te aratau mahi a te Microcontroller,
Ko te whakatu i te waahanga Ale-Monono kore. |
|
31 |
EA / vp |
Kua huri te uru o waho.Kia taea ai te taputapu ki
Ko te waehere fetch mai i nga rohe mahara a-waho o te hotaka o waho i te 0000h me te mutunga
I FFFFH, me hono te EA ki te GND.Mena kua tohua te raka 1, Heoi, ea
ka uru ki roto i te tautuhi ano.Mo nga Kaiwhakahaere o roto, ea
kia herea ki a VCC.I te wa o te paparangi Flash, tenei pine i tua atu
Ka whiwhi i te papatono 12-volt e taea ai te huringa (vp). |
|
32-39 |
Tauranga 0 |
Ko te atanga 0 he tatau tuwhera 8-bit tuwhera i / o te tauranga.
Ka taea e ia PIN te heke mai e waru nga whakauru o te TTL hei tauranga putanga.Ko nga Pins i runga i te tauranga 0 Ka taea
whakamahia hei whakauru nui-impentance i te wa kua tuhia ki a raatau.I roto i nga mahi
Ki te hōtaka o waho me te mahara raraunga, te tauranga 0 ka taea hoki te whakarite hei
Te maha o nga wahitau / pahi tukatuka iti.P0 e whakaatu ana i nga tohenga o roto-roto i tenei
Aratau.I te wa o te paparangi Flash, Port 0 hoki ka riro i nga tohu tohu tohu me nga putanga
i te wa o te whakaotinga o te hotaka.I te wa o te whakaotinga o te hotaka, toia o waho
e hiahiatia ana. |
|
40 |
Mūno |
Taha Taha. |

AT89S52-24PU tohu

AT89S52-24PU tapuwae

AT89S52-24PU Tauira CAD
• Te ture a MCS®-51: He tino hototahi ki te paerewa McS®-51, me te whakarite i te mahi pakari me te pono.
• 8k ISP Flash Mahara: rokiroki i nga kaupapa nui.E tautoko ana i te 10,000 te tuhi / whakakore i nga huringa, he pai mo nga tono roa.
• Te whanui whanui (4v-5.5v): Whakatika ki nga momo ahuatanga o te mana whakahaere.
• Te mahinga tere: te whakahaere i nga tikanga tuuturu ki te 33 MHz, ka whakapau kaha i te kaha o te kaha ki nga hiahia o te mahi.
• Whakanuia Haumaru: Ko nga waahanga maukati Mama e tiaki i nga rawa o te hinengaro.Te aukati i te uru kore, whakarereke ranei.
• Whakakorea I / O me te Timer Foots: Whakatakotoranga ngawari me nga kaitoi me nga taputapu.Te mana whakahaere mo nga tono wa e hiahia ana kia tika te waa.
• Nga tohu raraunga takirua: Ka kaha ake te kaha ki nga mahi taimaha-nui penei i te tukatuka me te whakawhitiwhiti korero.Ka ngawari te whakahaere i nga raraunga rere.
• Nga momo whakaora-whakaora: Ngaro me nga momo-heke-kaha ki te whakaiti i te whakapau kaha.Arotau mo nga taputapu kawe me nga hoahoa pumau.
|
Tuhinga |
Parapara |
|
Te wa nui o te wheketere |
7 wiki |
|
Maunga |
Na roto i te kohao |
|
Paati / Take |
40-dip (0.600, 15.24mm) |
|
Te maha o / OS |
32 |
|
Pāmahana whakahaere |
-40 ° C ~ 85 ° C TA |
|
Rārangitanga |
89s |
|
Waehere Jesd-609 |
e3 |
|
Wahanga Mana |
Kakama |
|
Tuhinga o mua |
40 |
|
Taha Taha |
5v |
|
Hohokitanga |
33MHz |
|
Te huringa tuku |
5v |
|
Āati |
Kiriakau |
|
Whakapā whakapā |
Tīni |
|
Momo Momo |
Na roto i te kohao |
|
Tuhinga o mua |
40 |
|
Timet StreetDog |
Āe |
|
Whiu |
Ngongo |
|
Whakaputaina |
1997 |
|
Waehere pbfree |
āe |
|
Taumata Maha Kore (MSL) |
1 (mutunga kore) |
|
Tūnga kāpene |
Takirua |
|
Papamuri |
2.54mm |
|
Tau waahanga |
AT89s52 |
|
Nga taonga hiko |
5v |
|
Te rahi o te mahara |
8KB |
|
Tere |
24 mhz |
|
Ngaohiko - toha (vcc / vdd) |
4v ~ 5.5v |
|
Tuhinga o mua |
8 |
|
Peipherals |
Wdt |
|
Rahi te rahi |
8-bit |
|
Kākano |
UART / USART |
|
Uru Te Taiao |
24 μs |
|
Nga Taonga DMA |
Kāo |
|
Tuhinga o mua |
Kāo |
|
Te maha o nga timer / counts |
3 |
|
Tuhinga o mua |
1 |
|
Roa |
52.58mm |
|
Tae ki te svhc |
No svhc |
|
Te mana o te rohs |
RoHS3 |
|
Momo Oscillator |
O roto |
|
Rahi Rahi |
256 x 8 |
|
UPS / UCS / PERIPHERAL ICS |
Microcontroller |
|
Kaituku matua |
8051 |
|
Momo Mahinga Kaupapa |
Uira |
|
Te rahi o te kaupapa |
8kb 8k x 8 |
|
Rahi rahi |
8 |
|
Kei a ia te ADC |
Kāo |
|
Whanui o nga raraunga |
8b |
|
Tuhinga o mua |
Kāo |
|
Whanui Busmera Bush |
8b |
|
Tōroa |
4.826mm |
|
Whānui |
13.97mm |
|
Whakapiki te radiation |
Kāo |
|
Ārahi |
Ārahi |
Ko nga waahanga e toru kua tohua ki te taha matau he rite nga korero mo te hangarau Microchip AT89S52-24PU.
|
Tau waahanga |
Kaimahitaonga |
Paati / Take |
Tuhinga o mua |
Whanui o nga raraunga |
Tuhinga o mua |
Āati |
Te rahi o te mahara |
Taha Taha |
Peipherals |
|
AT89S52-24PU |
Te Hangarau Microchip |
40-dip (0.600, 15.24mm) |
40 |
8 b |
32 |
Kiriakau |
8 kb |
5 v |
Wdt |
|
AT89C55WD-24pu |
Te Hangarau Microchip |
40-dip (0.600, 15.24mm) |
40 |
8 b |
32 |
Spi, Uart, USART |
32 KB |
5 v |
Wdt |
|
AT89S51-24PU |
Te Hangarau Microchip |
40-dip (0.600, 15.24mm) |
40 |
8 b |
32 |
Uart, USART |
4 KB |
5 v |
Wdt |
|
AT89C51RC-24pu |
Te Hangarau Microchip |
40-dip (0.600, 15.24mm) |
40 |
8 b |
32 |
Uart, USART |
20 KB |
- |
Wdt |
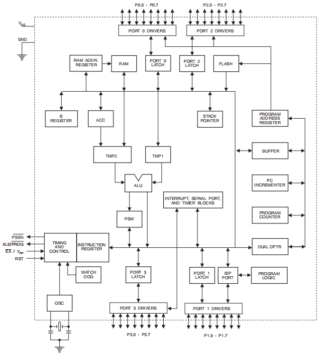
Ko te hoahoa i raro nei e whakaatu ana i te hanganga poraka mahi o te AT89s52-24Pu.

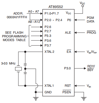
Ko te ahua o raro e whakaatu ana i te tukanga o te whakariterite i te mahara Flash mo te AT89s52-24pu i te aratau rite.

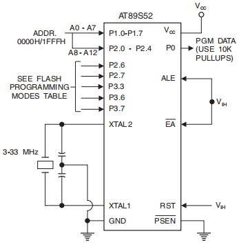
Ko te ahua i raro nei e whakaatu ana i te tukanga o te whakamana i te mahara Flash i te aratau rite mo te AT89s52-24Pu.

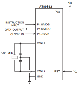
Ko te ahua o raro e whakaatu ana i te tukanga tango rangatū mo te mahara Flash At89s52-24pu.

|
Tau waahanga |
Whakaaturanga |
Kaimahitaonga |
|
AT87F52-24PC |
Microcontroller, 8-bit, Flash, 8051 MPU, 24mhz, cmos,
PDIP40, 0.600 inihi, kirihou, toh-40 |
Atmel Corporation |
|
AT87F52-24PI |
Microcontroller, 8-bit, Flash, 8051 MPU, 24mhz, cmos,
PDIP40, 0.600 inihi, kirihou, toh-40 |
Atmel Corporation |
|
AT87F52-24PL |
Microcontroller, 8-Bit, Flash, 24mHz, CMOS, Pdip40, 0.600
Inihi, kirihou, toh-40 |
Atmel Corporation |
• Te Aroturuki Hauora: Ka whakarei ake i te hanganga i roto i nga taputapu aroturuki rongoa.
• Te Haumaru Automitive: Whakauru i nga waahanga penei i te Whakahaere Whakawhitiwhiti me te awhina a LANE.
• Nga Hiko Hiko: Ka taea e nga kaiwhaiwhai te waihanga i nga taputapu ritenga.
• Te hikohiko kaihoko: Ka whakaputa i nga hua maha me nga hua.
• nga kaainga atamai me nga taone: Ka whakapai ake i nga whakawhitiwhiti whakaaro mo te whakahaere hiko me te waatea.

Microchip Technology Inc.Ko te kamupene e mohiotia ana e tona whakatapu mo te ahunga whakamua me te pupuri i nga paerewa nui na roto i to raatau tohu hua mo to raatau whaikorero, ko te kaha o te whanaketanga o te BOLSter me te tupato ohanga.Ma te whakamahine i tana hoahoa me nga tikanga whakangao, kaore e tutuki nga tohu tohu a te ahumahi, te poipoi i te whakatakotoranga e akiaki ana i te whakarei ake me te whakamahi i nga punaha.Microchip Hangarau Inc. he nui ake i te kaiwhakarato o nga microcontroller me nga siconductors;He kaha te hangai i te papaanga e whanake ana, e whakamahia ana hoki enei hangarau.Ko tana tino aronga ki te whai huatanga, te whakahaere utu, me te whakahaere kounga e whakanoho ana i te Vanguard o te umanga.
Waea Waea Raina 17 / Oketopa 2013.pdf
Nga Kaipupuri Pūhiko Cylindrical.pdf
Whakawhiti ki te microchip / Tapanga / PKG 5 / Sep / 2016.pdf
Whakawhiti ki te microchip / Tapanga / PKG 5 / Sep / 2016.pdf
Nga Kaipupuri Pūhiko Cylindrical.pdf
Nga Kaipupuri Pūhiko Cylindrical.pdf
Waea Waea Raina 17 / Oketopa 2013.pdf
MBB / Tohu CHGS 16 / Nov / 2018.pdf
Tena koa tukuna mai he uiui, ka whakautu wawe taatau.
Ko nga rereketanga o nga rereketanga o te rahi o ta raatau papama mahara: i te AT89S51 kei te 4K i te 4K i te AT89S52 tenei ki te 8k.Ka tautokohia e tenei roha te tono nui ake me te rokiroki o nga turanga waahanga, te whakahāngai i nga hiahia rereke i roto i nga punaha whanaketanga.
At89s52 e whakamahia ana i roto i te maha o nga mahi whakahaere kua whakauruhia, ka nui te utu mo te kaha o te kaha me te mahi pono.Ko tana pukenga he mea tino pai ki nga kaupapa e whai ana i te utu mo te utu-whai hua i te wa e mau tonu ana te mahi, te whakahāngai me te aukati i nga toenga me nga whakaaro mo te toenga.
He 8-bit cmos Microcontrler, e mohiotia ana mo te whakakotahi i nga mana o te rongoa me te mahara ki te waahanga taapiri.Ko enei kounga e haangai ana i nga tikanga hoahoa e hangaia ana e whai hua ana me te waahi he mea nui.
Ka taea e te maumahara Flash Flash e tuku ana i te whakamaoritanga, te whakatau i te whakatikatika mo nga whakahoutanga rorohiko me te whanaketanga.Ko tenei ahuatanga ka whakaatu i te tirohanga whanaketanga hou e pa ana ki nga whakapainga noa engari kaore i te pai.
Ko te AT89s52-24Pu e whakaatu ana i tenei whakakotahitanga, kei reira te CPU 8-bit e mau ana ki te mahara Flash.Ko tenei whakaurunga e tuku ana i te tukatuka whai hua me te rokiroki mo nga tono e tono ana i nga mahi kaore he nui.
Kei roto i te 8k paihini o te uira, te whakakaha i te whakahaeretanga o nga raraunga papatono.Ko tenei whanaketanga e tika ana mo nga mahi uaua kei te iti noa te mahara ki te aukati i nga aukati.
Kei roto i te arorau static, te tuku i nga mahi i nga wa iti o te waa me te whai hua.Ko tenei ahuatanga e whakamahia ana i roto i nga ahuatanga e hiahia ana ki te whakamahi kaha kaha, whakarei ake i te roa me te pumau i roto i te hikohiko.
Ko te aratau mangere e tuku ana i te CPU kaore i te kaha, me te whakatutuki i nga penapena pūngao i te wa e pupuri ana i nga mahi a Microcontroller.Ko tenei hoahoa rautaki e whakaitihia ana te whakamahi i te kaha i roto i nga waa o te tukatuka kaha.
Ko nga ihirangi RAM e mau tonu ana i te aratau mana-ake, ka taea te penapena raraunga ahakoa ahakoa ko te kohi mana.He pai tenei taumahi i roto i nga tikanga e hiahiatia ana e te reti raraunga me te whakamahi i te kaha o te kaha o te hiko, te angamaheni i roto i nga taputapu hiko-mana.
i te 2024/11/22
i te 2024/11/22
i te 8000/04/18 147778
i te 2000/04/18 112038
i te 1600/04/18 111352
i te 0400/04/18 83795
i te 1970/01/1 79603
i te 1970/01/1 66978
i te 1970/01/1 63113
i te 1970/01/1 63045
i te 1970/01/1 54097
i te 1970/01/1 52198