
Te 74LS32 Ko te papatohu tuitui kei roto e wha nga whakaurunga, nga tatau ranei, e whakarato ana i nga pukenga whakamiharo i roto i nga tohu hangarau mamati.Hei waahanga o te raupapa 74xxyy, he pai te piriti cmos, NMOS, me nga waahanga TTL.Ko ona putanga, e piri ana ki nga paerewa TTL, tuku mo nga taunekeneke maeneene me nga microcontroller me nga punaha rite.Ko te hoahoa whakaawe o te 74LL32 e tuku ana i te whakakotahitanga o te tere me te whakawhirinaki, nga ahuatanga e whakarei ana i nga momo tono.
Ko te whakaurunga o te 74LLS32 ki nga punaha mamati tonu e whakaatu ana i tana whakakao whakamiharo me te kaha mahi.Hei waahanga i roto i te flip-flops, e whakaatu ana i te whai hua o te 74LL32 ki nga hoahoa a tawhio noa.Ko tana whakaurunga he tika na tana Binary, mahi ranei, mahi arorau e tautoko ana i nga mahi whakahiato.I te wa e noho ana i roto i nga hoahoanga whakahiato, ko nga tohu 74LL32 e ngawari ana, e whai hua ana, e kaha ana te punaha.

|
Pin No. |
Ingoa pin |
Whakaahuatanga Pin |
|
1 |
1A |
Input 1 o te kuwaha 1 |
|
2 |
1b |
Input 2 o te kuwaha 1 |
|
3 |
1Y |
Tuhinga o mua |
|
4 |
2a |
Input 1 o te kuwaha 2 |
|
5 |
2b |
Input 2 o te kuwaha 2 |
|
6 |
2Y |
Te putanga o te kuwaha 2 |
|
7 |
Tūtiro |
Pine papa |
|
8 |
3Y |
Putanga o te Gate 3 |
|
9 |
3B |
Input 2 o te Gate 3 |
|
10 |
3na |
Input 1 o te kuwaha 3 |
|
11 |
4o |
Tuhinga o mua 4 |
|
12 |
4b |
Input 2 o te kuwaha 4 |
|
13 |
Mānua |
Input 1 o te kuwaha 4 |
|
Rongo 14 |
Mūno |
Taha Taha |
|
Pin No. |
Ingoa pin |
Whakaahuatanga Pin |
|
1, 4, 9, 12 |
Ranei te tima whakauru whakauru (a) |
Ko te PIN whakauru tuatahi mo te kuwaha ranei |
|
2, 5, 10, 13 |
Ranei te tima whakauru whakauru (b) |
PIN whakauru tuarua mo te kuwaha ranei |
|
3, 6, 8, 11 |
Ranei te titi Pin (Q) |
PIN putanga mo te kuwaha ranei |
|
7 |
Whenua |
Tūhono ki te papa o te huringa |
|
Rongo 14 |
VCC (VDD) |
Whakamahia ki te mana o te ic (te nuinga o te 5v) |
• Quad 2-whakauru ranei nga kuwaha: Kei roto e wha nga waahanga motuhake o te 2-whakauru, he tatau ranei mo nga mahi arorau tika.
• Asset: Ka whakahaerehia i waenga i te 5V me te 7V, te hototahi ki nga taputapu arorau a TTL mo te whakauru taapiri.
• Te mahi tere-tere: I hangaia mo nga mahi arorau tere, he mea nui mo te rautau mamati hou.
• Mōkihi 14-pine: Whakatakotoria me te whakauru i te hoahoa ngawari hei whakamahi i roto i nga punaha nui.
• Tauira Paerewa: Mahi mai i te 0 ° C ki te 70 ° C.
• Tauira pakari: Whakahaere mai -55 ° C ki te 125 ° C, e tika ana mo nga taiao tino.
• Pono me te riterite: He pai mo te maha o nga tono hiko, e tuku ana i nga mahi e tika ana.
Ko te 74LL32, te kuwaha ranei e whakahaere ana ma te whakaputa i te putanga nui ina riro i te kotahi te whakauru ka whiwhi tohu nui.Ko tenei whanonga e whakaatuhia ana e tana tepu pono, e whakaatu ana ko nga whakauru e rua me iti rawa te putanga kia iti hoki te putanga.Ka taea te whakaatu i tenei ma te whakamahi i nga arai me nga paatene e hono ana ki te punaha kaha, e tuku ana i te huarahi whakawhitiwhiti ki te torotoro haere i nga whenua Input.Ko te ahua i raro nei e whakaatu ana i te tepu pono mo te 74LS32 quad 2-whakauru, he tohu ranei me pehea te putanga o te putanga X mo nga momo whakauru o A me B.
|
He |
Pē |
Whakaahua x |
|
0 |
0 |
0 |
|
0 |
1 |
1 |
|
1 |
0 |
1 |
|
1 |
1 |
1 |
74LS32 tepu pono

74LLS32 ko te raarangi Gate Scoust
Ko te whakauru i te 74LL32 ki te whakakotahi i nga arai mo te ture o naianei me nga paatene moata mo te wahanga rereke.Ko te whakahohe i tetahi paatene e whakaatu ana i te ngaohiko ki te whakauru i te tomokanga, me te pupuri i te iti rawa te whakauru nui e pupuri ana i te putanga.Ko tenei whakaaro tika e tautoko ana i te turanga o nga punaha mamati e whakamahia ana i roto i te raupaparorohiko me nga tono whakahaere.Ko te taunekeneke tinana me nga mahi paatene ka whakarei ake i te maarama o te hononga mamati i nga hoahoa hiko.
Ko te mahinga o te whakauru i te 74LL32 i roto i te waahi ka uru ki te hono atu ki te puna mana ma te vcc me te gnd tins, mahi i te 5V.Kei runga i tenei iC he maha, he tatau ranei e mahi ana i nga mahi arorau taketake, te whakaputa i te putanga teitei ka nui rawa te whakauru.Ma te whakamahi tika i enei turanga e whakaatu ana i te turanga mo nga punaha mamati, e whakaatu ana me pehea te whakatau i nga whakaritenga motuhake.Ko te ahua i raro nei e whakaatu ana i te tepu pono, te whirihoranga PIN, me te raarangi arorau o roto mo te 2-whakauru, e whakaatu ana me pehea te whakautu a te putanga Q
|
He |
Pē |
Āto |
|
0 |
0 |
0 |
|
0 |
1 |
1 |
|
1 |
0 |
1 |
|
1 |
1 |
1 |
74LS32 tepu pono

74LLS32 PIN Whakaahua
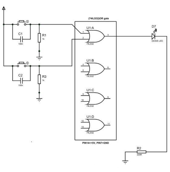
Ko tetahi tauira o te tatauranga whaitake e hono ana ki te hoahoa i te aratohu ngawari ma te whakamahi i nga arai o te 74LS32, i whakauruhia kia iti te whakauru i te wa e peehia ana e nga pushbuttons.Ina uru ana te paatene, ka hurihia e ia te whakauru ki tetahi ahuatanga teitei, ka huri i te taha ki te whakaputa.Ko nga waahanga nui mo taua whakaritenga e haangai ana i te 74LLS32 iC, he kaiarahi, he pana me te pana.Ko te ahua i raro nei e whakaatu ana i tetahi huinga porowhita whaihua ma te whakamahi i te 74LL32 me te Gate Orgars, me te pana ki te whakahaere i nga waahanga whakauru ka piki ake te whainga.

74LS32 huringa
• He ngawari ki nga whanau arorau (e.g., TTL me Cmos).
• Ka tautokohia nga taiao-tohu kua whakauruhia me nga whakawhitinga maeneene i waenga i nga hangarau tawhito me nga hangarau hou.
• Te tahua-a-tahua, e tika ana mo nga kaupapa utu-utu.
• Nga wa roa mo te waa roa, te whakaiti i te utu me te utu whakakapi.
• He pai mo nga punaha taonga tuku iho me nga hoahoa pumau me nga koiora whanui.
• He maamaa ki te whakatinana, ahakoa mo nga timatanga.
• te akiaki i te whakamatautau me te whakatika tere.
• He maamaa mo te whakamahi i nga punaha matatini penei i te tukatuka tohu, nga punaha whakahaere, me nga hangarau auaha.
74hc32Kāore, 74Hct32Kāore, 74lvc32Kāore, 74AC32Kāore, 74als32Kāore, 74F32Kāore, 74c32Kāore, 74LS00Kāore, 74LS08Kāore, 74LS02Kāore, 74LS04Kāore, 74Hct04.
Ko te quad, gate ranei i roto i te 74LL32 hanga matua i roto i te hanganga o nga huringa arorau taketake.Ka kitea e ia tona waahi i roto i te hoahoa o nga tini whakatipurua me nga kaihaka me te kaha ki te whakapiki i nga tukanga ki nga tukatuka tohu mamati me nga punaha whatunga.
Ka uru ki roto i nga porowhita whakahaere, ka tautoko te 74LL32 i te whakaurunga o nga urupare a-aunoa, te taapiri i nga paparanga o te whakatipu me te tika ki nga punaha.I roto i nga punaha rorohiko, ko nga kaiwhakaari o te gate ranei i roto i te tohutohu me te whakatau kaupapa arorau, he pai mo te whakatutukitanga o te papatono.Ko tana kaha ki te whakahaere i nga tohu maha i te wa kotahi e whakaatu ana i tona hiranga i roto i te hoahoanga rorohiko.
Ko te toro atu o te 74LL32 ki nga hiko hiko o ia ra penei i nga tohu raima me nga taputapu kihini, kei reira nei te waahi ki te whakahoahoa me te whakapai i nga waa whakautu.Ko enei Gates e awhina ana ki te whakahaere i nga waahanga mahi hei whakarite i nga mahi whaihua i roto i nga hikohiko-a-ra.Ma te whakamahi i nga waahanga penei, ka taea te whakapai ake i te makona me te roa o te hua ka taea te whakatutuki.Ko te kaha o te huringa o enei huringa e whakahaere ana i te whakawhanaketanga o nga hua hiko me te pai.


Ko te 74LL32 te huringa tuitui he kaitakaro matua i te ao o te hikohiko mamati.Ka tae mai me nga tatau e wha-e wha, he taputapu ngawari ranei mo te hanga i nga momo momo punaha mamati, mai i nga taputapu ngawari ki nga rorohiko matatau.Ko tana hoahoa e ngawari ana ki te hono atu ki nga hangarau rereke, a, he mahi pono ki te whānuitanga o nga tono.Ko tenei maramara iti iti e whakaatu ana i te mea nui o nga keehi whakaaro nui kei te taraiwa i te hangarau hou hou.
Tena koa tukuna mai he uiui, ka whakautu wawe taatau.
Ko te 74LL32 he mea nui i roto i te hanga i nga waahanga mamati matatini, penei i nga taapiri, nga kaikopere, nga tini waahanga, me nga waahanga arorau arorau.Ko enei tatau, he tatau ranei te whakarite i nga whakataunga arorau i roto i nga punaha mamati, me tuku mo te whakahaere maeneene mo nga mahi arorau.
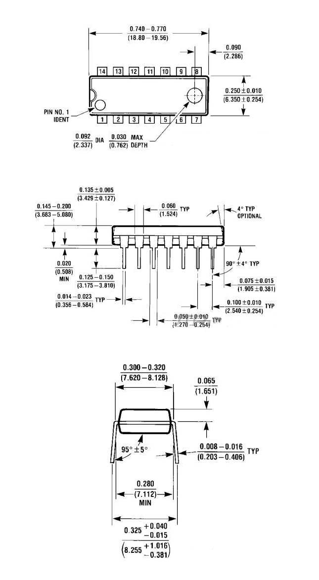
Kei roto i te 74LL32 kei roto i te kete-raina takirua-raina me nga waahanga motuhake e wha nga waahanga o te 2-whakauru ranei.Ka tautokohia e tenei hoahoa te pai o te mahi i roto i te waahanga o te 2.0V ki te 6.0v.Ko te mohio o nga whirihoranga PIN me to raatau arotiutanga i roto i te hoahoa o te wahanga ka kaha te whakanui i te mahi me te aro ki nga punaha honohono me nga hononga honohono me te mohio.
Ko te 74LL32 e tautuhia ana hei whakauru takirua, he tatau ranei, e mahi ana i te taumata mamati ma te whakaputa i te taumata arorau teitei i te mea he nui te whakauru.Ko tenei kaha e whakaatu ana i tana mahi i roto i nga whakataunga me te tohu tohu i roto i nga punaha mamati, te whakatau i te maarama me te tono i roto i nga kaupapa o te arorau.
Kei roto i tenei waahanga tuuturu e wha nga keti ranei.Ko tenei momo e whakarato ana i te whaikorero ki te mahi i nga momo arorau i roto i te ic, te arotau i te waahi ki te hikohiko, he waahanga nui kei te whainga o nga miniaturio.
"Quad" e tohu ana ko te IC e wha nga tatau o te tatau 2-whakauru.Ahakoa ko te tuhinga taketake i pohehe ai i nga keti kua whakahuahia, ko te 74LL32 kei nga kuwaha ranei.He tino tika enei kuwaha mo te whakakotahi i nga tohu maha, te whakarei ake i te hoahoa mamati me te ngawari o te whakakotahitanga, e whakaatu ana i te kaha mo te whai kiko me te mahi auaha.
i te 2024/11/24
i te 2024/11/23
i te 8000/04/18 147757
i te 2000/04/18 111931
i te 1600/04/18 111349
i te 0400/04/18 83719
i te 1970/01/1 79508
i te 1970/01/1 66886
i te 1970/01/1 63010
i te 1970/01/1 62984
i te 1970/01/1 54081
i te 1970/01/1 52108