
Te 74hc132 He tohu nui, he-kaha-kaha-kaha-kaha te tatau i te tatau Schmitt Trigger, i hangaia ma te hangarau C²mos matatau.Ko tenei waahanga e hangai ana ki te whakakotahi i nga mahi tere kia rite ki nga maramara LSTTL me nga painga e kaha ana ki te hangarau hangarau ki te hangarau CMOS.Ma tenei whakaurutanga o te taputapu ka taea e te taputapu te mahi i nga ahuatanga o te whakahiato, kia pai ake ai tana tono mo nga tono hiko o naianei.Ko tetahi waahanga whakamiharo o te 74hc132 tona matatau ki te whakahaere i nga tohu whakauru puhoi, na te 25% VCC Hysteres i tana whakauru.Ko tenei Ads Aster i te Whakapai i te haruru, i roto i nga mahi nui e hiahiatia ana te pono.I roto i nga taiao tukatuka tohu, i te mea ka taea e nga tohu puhoi, rereke ranei, ko te 74HC132 e pa ana ki te aukati i nga mahi pea.
Ko te 74hc132 encompasses te aukati i te aukati i te tuku me te whakawhiti i nga peka ngao ngaohiko, hei koha ki te piki haere me te pono.Ko te whakaaro mo nga ahuatanga o te ahumahi, nga punaha e whakauruhia ana ki te whakauru i nga rautaki arai paruru, ka whakaatu i te kaha o te kaha, te whakaatu i te hiranga o enei ahuatanga ki nga tono whaihua.Ko te whakakotahitanga o te tere tere me te whakaheke kaha i roto i te waahanga kotahi, ka taea e te 74hc132, ka kitea e nga hiahia o te kaha o te mahi.Ko nga painga kua kitea i kitea i roto i te ahumoana e arotahi ana ki nga umanga whakarakei i raro i te hiahia o te whakatutukitanga i taua mea pai.Ko te whakauru i nga huanga iti-i roto i nga tuku-nui ka taea te tapahi i te whakamahi kaha o te kaha, te whakaputa hua mo te waa roa.

|
PIN tau |
Ingoa pin |
Whakaaturanga |
|
1 |
1A |
Channel 1, whakauru a |
|
2 |
1b |
Channel 1, Input B |
|
3 |
1Y |
Channel 1, putanga y |
|
4 |
2a |
Channel 2, whakauru a |
|
5 |
2b |
Channel 2, Input B |
|
6 |
2Y |
Channel 2, putanga y |
|
7 |
Tūtiro |
Whenua |
|
8 |
3Y |
Channel 3, putanga y |
|
9 |
3na |
Channel 3, whakauru a |
|
10 |
3B |
Channel 3, Input B |
|
11 |
4o |
Channel 4, putanga y |
|
12 |
Mānua |
Channel 4, whakauru a |
|
13 |
4b |
Channel 4, Input b |
|
Rongo 14 |
Mūno |
Te toha tika |



Ko te 74hc132 e tuku ana i tana tere tere, e whakaatu ana i te wa roa o te 11 ns i te 5V.Ka taea e tenei tere te whakahaere i te whakahaere raraunga tere me te whakarato i tetahi taha o nga ahuatanga e kii ana i nga whakataunga arorau tere.Ko etahi atu kei te mahi i tenei kaha ki te whakapai ake i tenei kaha ki nga punaha whakawhitiwhiti korero mamati e hiahiatia ana te whai hua.
Te Whakaaturanga i te Taonga Whakanui, Topping i te 1.0 noa i te 25 ° C, ko te 74hc132 e pa ana ki nga tono ki te whakapau kaha.Ko tenei whakamahinga mana iti, i honoa me tana mahi kaha, e tautoko ana i nga hoahoa ki te mau tonu, te whai waahi ki te tiaki i te kaha ki nga taputapu kawe me nga whakaurunga kua whakaritea.He maha nga kitenga o tenei waahanga mo te hanga i nga ohanga ohaoha me te taiao.
Ko te 74hc132 he mea tino pai mo tona mate ohorere, e whakarato ana i nga mahi pumau ahakoa te wawaotanga hiko.Ko tana tautoko mo te waatea mai i te 2.0V ki te 6.0v whakarei ake i tana hohenga puta noa i nga momo mana.Ko enei ahuatanga he mea utu nui ki te whakarite i te pono o te raraunga me nga mahi a te taputapu e rite ana i raro i nga waahanga whakahaere.
Ma te whakauru me nga Paerewa a JEDEC, ka whakarite te 74HC132 te hototahi me te whakahoahoa i roto i nga punaha hiko.Ko te whakamarumaru ki te EST (te huringa hiko) me te whakarei ake i tana whakamahinga puta noa i te whānuitanga o nga waahanga, tae atu ki te automotive, Ahumahi, me nga hikohiko.Ko tana piri ki nga tikanga ahumahi he mea pai ki te hoahoa hoahoa.
Nga tohu hangarau, nga ahuatanga, nga tohu, me nga waahanga hototahi mo te semiconductor a Toshiba me te rokiroki 74HC132, rite ki te 74hc132d.
|
Tuhinga |
Parapara |
|
Te wa nui o te wheketere |
12 wiki |
|
Paati / Take |
14-Sokic (0.154, 3.90mm whanui) |
|
Taumata Utu |
Papamahi Ahumahi |
|
Whiu |
Tapahia te taapiri (CT) |
|
Whakaputaina |
2016 |
|
Taumata Maha Kore (MSL) |
1 (mutunga kore) |
|
Ngaohiko - toha |
2v ~ 6v |
|
Puka Tono |
Wilm Wilk |
|
Te maha o nga mahi |
4 |
|
Te wa @ Taakapa Whakahoki-Max (max (s) |
Kaore i tohua |
|
Hoatu-Minita (VSUP) |
2v |
|
Whānau |
HC / UH |
|
Momo Momo |
Gate |
|
Nāianei - quiecent (max) |
1μa |
|
Roa |
8.85mm |
|
Whānui |
3.9mm |
|
Momo Momo |
Maunga Matapihi |
|
Maunga Matapihi |
Āe |
|
Pāmahana whakahaere |
-40 ° C ~ 85 ° C |
|
Rārangitanga |
74HC |
|
Wahanga Mana |
Kakama |
|
Tuhinga o mua |
Rongo 14 |
|
Tūnga kāpene |
Takirua |
|
Pikitia te pāmahana (Cel) |
Kaore i tohua |
|
Taha Taha |
5v |
|
Hoatu te ngao-max (vsup) |
6v |
|
Te maha o nga waahanga |
4 |
|
Tuhinga o mua |
2 |
|
Te Whakamatau Whakatakotoranga Max @ v, Max CL |
19NGS @ 5V, 50PF |
|
Ngakau |
Schmitt Tiriti |
|
Te teitei e noho ana (Max) |
1.75mm |
|
Te mana o te rohs |
Ka tutuki a Rohs |

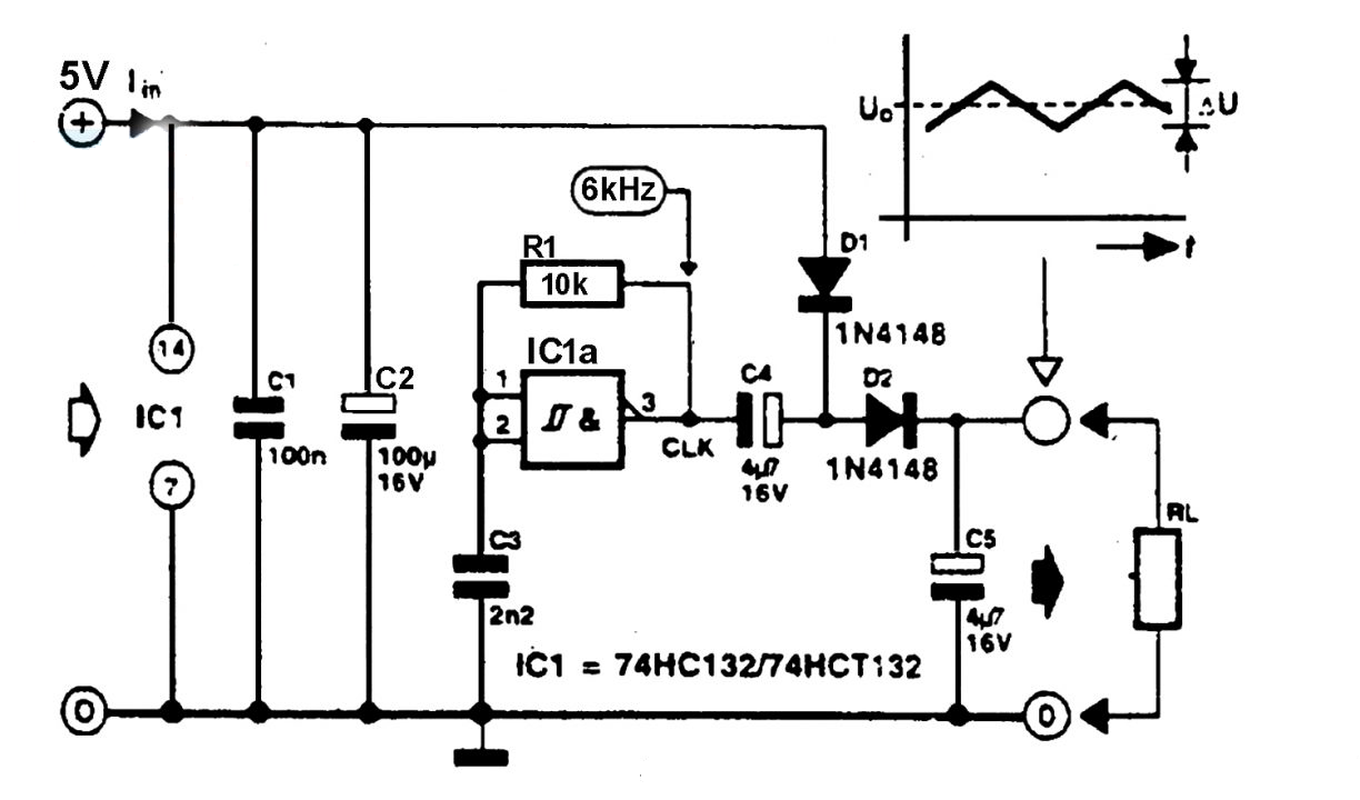
Ko te 74hc132 quad NAnd NANA Schmitt Trigger te turanga ngawari mo te hanga i te huringa pakari i hangaia hei whakanui i te ngaohiko.Ma te whakauru i nga huanga penei i te Capacitors me te Diode, ka taea e tenei huringa te whakanui i te whakauru 5V ki te 10V tata ki te 10V.Ko te tika o te hoahoa kaore e whakaiti noa i te utu i roto i nga mahi hurihuri hiko engari e whakaatu ana hoki i tana whakamahinga whai hua puta noa i te maha o nga tono whakahaere mana.Ma te riihi hohonu ki roto i nga koretake o te kowhiringa o nga kaiwhakaari me te maarama ki nga taonga Diodio, ka taea e koe te whakarei ake i te kaha o te putanga o te huringa me te ngoikore.
Ki te hoahoa i te huringa huringa huringa, ko te kowhiri i nga kaiwhakahaere tika me nga diodio e mahi ana.Te whakatikatika mo nga Kaitautoko me te Whakaputanga o te Rautau Rite (ESR) ka whakaheke i te kaha o te kaha, te whakarei ake i te kaha.He pai ki te iti o te maturuturunga o te maturuturunga whakamua e pai ana mo te whakarei tika.Ko enei whakataunga tino pai e hanga ana i te mahinga o te huringa, te aro ki te whakatutuki i nga hua pai o a raatau hanga hiko.
Ko te whakatinana i nga Kaitautoko me nga Diodio i roto i te huringa huringa kaore i te taapiri ki o raatau waahanga hangarau noa.Hei tauira, ko te whakamahinga o nga kaihokohoko o Tantalum ka taea te tuku i nga ahuatanga o te pāmahana o te pāmahana.Schottky Diodes, e manakohia ana mo o raatau maturuturunga mai o te heke o te heke mai, i te nuinga o te waa mo etahi atu take.Ko te hanga i tetahi huringa o te huringa nui atu i te tiki noa i nga waahanga;Ka tono kia tupato tupato ki te hoahoa a tawhio noa me te ture o te waa ma te 74HC132.Ko te whakatikatika i te whakatakotoranga ka taea te whakapai ake i te pai me te tiimata o te waahi.Ko tenei mahi kaha e uru ana ki te maaramatanga me te whakamatau whaitake, ki te whakapai tonu i nga mahi a te huringa i te waa roa.
|
Tau waahanga |
Whakaaturanga |
Kaimahitaonga |
|
74hc132pw |
Gate, HC / UH Series, 4-Func, 2-Input, CMOS, PDSO14 |
Nexperia |
|
74hc132pw-t |
IC HC / UH Series, quad 2-Input Nand Gate, PDSO14,
SOT-402-1, TSSOP-14, Gate |
NXP Siconductors |
|
Mc74hc1322Adtr2g |
Quad 2-Input NAD Gate me te Schmitt Trigger Inputer,
TSSOP-14, 2500-reel |
tararite |
Ko te 74hc132 te kaupapa motuhake o te waihanga ngaru me nga peera, nga waahanga e whai waahi ana ki nga hikohiko hou.He pai enei rerenga mo te hangai i nga tohu mamati puta noa i nga momo tono, te pupuri i te pono me te tika.He maha nga mea i peia e nga whakatipuranga i roto i te whakatipuranga whakatipuranga, kitea ko te matatau me te pumau e tukuna ana e te 74HC132 he awhina ki te whakamahine i nga tohu tohu.
Ki te hoahoa i nga munivibibrators Astivibrator, ko te 74HC132 te waahanga tino whai hua, hei whakapiki i nga tono e hiahiatia ana he uri ngaru reo.Ko te mahinga maatauranga o te whakamatautau e whakaatu ana he rite tonu te pumau o tenei waahanga me te whakaputanga o te pumau.Ko te whānuitanga o te whānuitanga whanui e tutuki ana i te taha o te whatunga kaha-kaha, he meka e tino mohio ana ki te hoahoa aratohu.
I roto i nga mahi horoi horoi, ko nga mahi 74hc132 hei poraka whare, ka huri i nga kaikiri whakauru ki roto i nga puutu whakaputa kotahi.Ko te whaihua ka whakanuia i te wa e mahi ana i te 74HC132, e kaha ana ki te whakaputa i nga mahi popse rite tonu.Te aro ki nga rereketanga whakauru, maioha ki tana takoha ki te whakatau i te waa ko te waa te kaupapa.
Ko te kaha o te 74hc132 ki te whakaputa tohu tohu e whakaatu ana i te whai huatanga i roto i nga momo hikohiko.Ka rite ki te whakaraeraetanga o te huringa ka piki ake, ka piki haere te hiahia mo nga otinga o te waa pono.Ko nga putanga o te waa e whakawhirinaki ana ki te 74HC132, kua tutuki ma te whirihoranga tupato, korero ki tana whai hua.Ko te 74hc132 te mea nui i tona waatea me te whai hua puta noa i nga tono hiko, te whakatutuki i nga hiahia hihiri o te hangarau me te whakarite i nga mahi ngawari me te kounga pai.

Toshiba Procicoctor & roki rokiroki e kaha ana te whakawhanaketanga o nga hua whakauru puta noa i nga waahanga maha, me te aro ki nga maakete automative me te Mamati.Ko enei mara e tere tere ana te whakarereke i nga tikanga hangarau karanga me te whakaaro whakamua, te pupuri i nga kounga o Toshiba e rapu ana ki te whakauru.Ko te ahuatanga e rawe ana ki te mana o toshiba i roto i te semiconductor me te hangarau rokiroki ko tona kaha ki te whai i nga ahuatanga o te maakete ao.Ka rite ki te ahunga whakamua o te hangarau hangarau hangarau, ko nga mahi a Toshiba ka mahi mo nga whanaketanga a meake nei i roto i nga hikohiko me nga hangarau aunoa.Ko tenei tirohanga a mua e akiaki ana i nga kaiwhakauru a-umanga ki te tiro i nga hononga rautaki me te tipu haere o te kaupapa hou hei waahanga nui mo nga whakatutukitanga a meake nei.
Whakapuakanga Material Mc74HC1322222222Adtr2g.pdf
Huringa Huinga 16 / Pepu / 2023.pdf
Tena koa tukuna mai he uiui, ka whakautu wawe taatau.
Ko te 74hc132 he kuaha 2-whakauru ko te tatau o te tatau i roto i te 2V ki te 6V ngaohiko.Kaore i rite ki te rereketanga o te tauira Schmitt, he tauira rereke tenei tauira, ka taea e ia te whakahaere i nga whakaritenga whakahaere motuhake.
Ki te whakatutuki i te mahi kino 74H132 i runga i te papa papa, whakaarohia nga waahi rereke penei i te 74Hct132D, 74ahc132D ranei.Me whakamana ko te waahanga hou e pa ana ki te ngaohiko me nga tohu arorau o te huinga o mua.Ma te whiriwhiri i tetahi whakakapinga tika, ka whakarei ake koe i te kaha o te punaha, te whakaata i nga paerewa paerewa kei te pai te whakariterite o te kohinga mo te tiaki i nga punaha punaha.
Ko te 74hc132 he mohio ki te whakahaere i nga mahi kua oti, me te kaupapa whakauru a Schmittt-Trigged e taapiri ana ki tona kaha ma te whakapai ake i te pumau me te mate kino ki te haruru.He mea nui tenei ki nga taiao e kaha ana te wawaotanga hiko, kei hea te pupuri i te pono o te tohu tohu he pai mo te pupuri i nga mahi pai.Ko taua whakauru whakauru me nga tikanga i roto i te whakawhitiwhiti korero, te whakahou i te pakari ki te tiaki i te maarama tohu i roto i nga raru pea.
i te 2024/11/7
i te 2024/11/7
i te 8000/04/18 147758
i te 2000/04/18 111960
i te 1600/04/18 111349
i te 0400/04/18 83726
i te 1970/01/1 79510
i te 1970/01/1 66929
i te 1970/01/1 63078
i te 1970/01/1 63019
i te 1970/01/1 54086
i te 1970/01/1 52156