
Te Ld1117s33tr E nui ana te kaiwhakahaere o te rorohiko, te tuku i te huringa tohutoro ki te 1,25 V. Ko te ngawari ki te whakauru ki nga waahanga umanga paerewa, kia pai ai tenei taputapu mo nga tono rereke.
Ko te putanga whakatika o te LD1117S33TR e whakarato ana i nga whakarei ake, penei i te whakaheke i te ngaohiko maturuturu.Ko tenei ahuatanga e poipoi ana i te whakamahi kaha kaha, te whakarite kia mau tonu nga punaha ki roto i nga tikanga whakauru.Ko te tino whakarei ake i te kaha o te awangawanga ka whai mana, he nui te aro ki nga ahuatanga e hiahia ana koe ki te tuku mana pumau.I roto i te tono whaihua, ko te LD11117S3TRA e whakaatu ana i te mohio puta noa i nga waahanga maha.He Kariki te maioha ki te taapiri tika, na reira ka whakaiti i nga utu utu me te tuku i nga raarangi whanaketanga.

|
PIN tau |
Ingoa pin |
Whakaaturanga |
|
1 |
Whenua |
PINT SIN - hono ki te whenua o te punaha. |
|
2 |
Pōuto |
Te huringa whakaputa |
|
3 |
Uki |
Mo te whakaurunga whakauru ka taea te whakahaere |



• LM111Whaka-3.3 / NOPB
• lt1117ist-3.3 # tr
• LD1117S30C
• Whirihoranga taketake: Ki te whakamahi i tetahi putanga whakahiatotanga tika, me hono koe i te kaha o te titi ki te tohu VIN me te tuhi i te PIN o te titi, te pupuri i te PIN add / Papa whenua.Ko te whakauru i tetahi kaitautoko i te putanga ka taea te whakaheke i te wawaotanga haruru, he mea nui ki nga tono whai kiko, kia pai ai te tangi o te haruru.
• Te whirihoranga whakaputa whakatika: Mo nga ahuatanga e hiahia ana ki te whakaputa whakatika, honohono e rua nga kai, R1 me R2, e taea ai te whakaputa i te huringa o ia tino hiahia.Ko te Whakahaa Te Whakahaia Rikipiri ki te taapiri i te Kaitapu, CADJ, ka taea te whakarei ake i te pumau.He maha nga wa ka kitea e koe te huri i enei waahanga ka whakanui i nga mahi, ina koa i roto i nga taiao hihiri e tono ana kia ngawari.
• Te whakahaere haruru: Te whakatinana i etahi atu Kaiwhakamahi i te whakauru me te putanga e tuku ana i te kiriata haruru haruru.Ko tenei tikanga e pupuri ana i te pono o te tohu, he waahanga kaha i roto i te hikohiko.Ko nga Maaramatanga mai i te Force Whakamatau me nga Whakakii Whakaari Whakahoahoa Whakaari i etahi wa e arahi ana i te kaiwhakauru me te whakanoho, te whakaata i te hohonu o te tohungatanga whaitake.




|
Tuhinga |
Parapara |
|
Te mana koiora |
Hohe (Whakahoutia Whakamutunga: 7 marama ki muri) |
|
Te wa nui o te wheketere |
8 wiki |
|
Whakapā whakapā |
Tīni |
|
Maunga |
Maunga Matapihi |
|
Momo Momo |
Maunga Matapihi |
|
Paati / Take |
Ki te 261-4, ki te-261aa |
|
Tuhinga o mua |
3 |
|
Taumaha |
4.535924G |
|
Pāmahana whakahaere |
0 ° C ~ 125 ° C |
|
Whiu |
Tape & reel (tr) |
|
Waehere Jesd-609 |
e3 |
|
Wahanga Mana |
Kakama |
|
Taumata Maha Kore (MSL) |
1 (mutunga kore) |
|
Tuhinga o mua |
4 |
|
Whakamutunga |
SMD / SMT |
|
Waehere Eccn |
Taringa- |
|
Tikanga Pakihi |
TR, 7 inihi |
|
Te wehenga mana Max |
12W |
|
Tūnga kāpene |
Takirua
|
|
Puka Tono |
Wilm Wilk |
|
Te maha o nga mahi |
1 |
|
Tau waahanga |
Ld1117 |
|
Takenga PIN |
4 |
|
Waehere Jesd-30 |
R-pdso-g4 |
|
Te maha o nga whakaputanga |
1 |
|
Taha Huinga |
3.3v |
|
Momo Putanga |
Tutuki |
|
Te whakaputa i naianei |
1.3a |
|
Ngaohiko |
3.3v |
|
Ngaohiko toha noa |
15v |
|
MIN TE WHAKAMAHI |
4.75v |
|
Whirihoranga Putanga |
Hua |
|
Te wehenga mana |
12W |
|
Ko te waa o naianei |
10ME |
|
Tikanga |
1% |
|
Ngaohiko whakauru |
3.3v |
|
Uiui Utu 1 |
3.3v |
|
Te maha o nga kaiwhakahaere |
1 |
|
Min Inputid Inputid |
4.75v |
|
Nga waahanga tiaki |
I runga ake i tenei wa, mo te pāmahana |
|
Mate Kore (Max) |
1.2V @ 800MA |
|
Repo |
75db (120hz) |
|
Whakakorenga Whakahekeheke |
1.1v |
|
Ngaohiko whakauru |
3.3v |
|
Whakahekehia te ngao1-nom |
1.1v |
|
Min Uppar |
3.3v |
|
Ngaohiko whakaurunga |
3.3v |
|
Te whakauru i naianei |
5ma |
|
Te whakaputa tika |
1% |
|
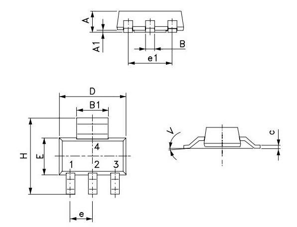
Tōroa |
1.8mm |
|
Roa |
6.5mm |
|
Whānui |
3.5mm |
|
Tae ki te svhc |
No svhc |
|
Whakapiki te radiation |
Kāo |
|
Te mana o te rohs |
RoHS3 |
|
Ārahi |
Ārahi |
|
Tau waahanga |
Kaimahitaonga |
Paati / Take |
Tuhinga o mua |
Te maha o nga whakaputanga |
Te whakaputa i naianei |
Min Inputid Inputid |
Ngaohiko whakauru |
Min Uppar |
Ngaohiko whakaurunga |
Taha Huinga |
Ngaohiko whakauru |
Tikanga |
Tirohia whakataurite |
|
Ld1117s33tr |
Stmicroelectronics |
Ki te 261-4, ki te-261aa |
3 |
1 |
1.3 a |
4.75 v |
3.3 v |
3.3 v |
3.3 v |
3.3 v |
3.3 v |
1% |
LD1117S33TR VS NCP11117T33T3G |
|
Ncp1117st33t3g3g |
I runga semiconductor |
Ki te 261-4, ki te-261aa |
3 |
1 |
1.3 a |
3.6 v |
2.5 v |
2.5 v |
2.5 v |
2.5 v |
2.5 v |
1% |
LD1117S33TR VS NCP11117T33T3G |
|
Ld1117str |
Stmicroelectronics |
Ki te 261-4, ki te-261aa |
4 |
1 |
1:00 am |
3.5 v |
- |
3.3 v |
3.3 v |
3.3 v |
3.3 v |
1% |
Ld1117s33tr vs ld1117str |
|
Ld1117s50ctr |
Stmicroelectronics |
Ki te 261-4, ki te-261aa |
3 |
1 |
1.3 a |
2.35 v |
- |
1.25 v |
- |
15 v |
15 v |
1% |
Ld1117s33tr vs ld1117s50ctr |
|
Ld1117s25t25t25t |
Stmicroelectronics |
Ki te 261-4, ki te-261aa |
3 |
1 |
1.3 a |
6.5 v |
- |
5 v |
- |
5 v |
5 v |
1% |
Ld1117s33tr vs ld1117s25t25tr |
Nga Kaipupuri Pūhiko Cylindrical.pdf
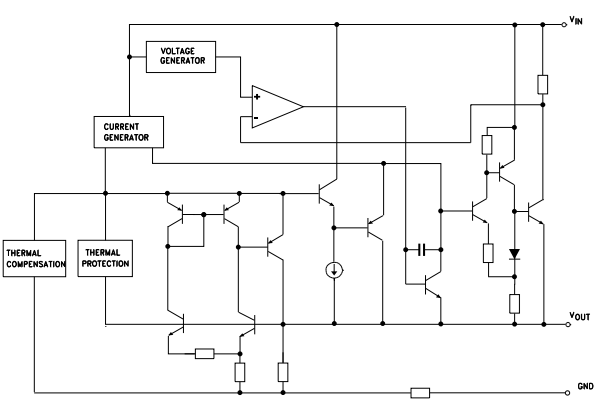
Ko te LD11117S33TR he kaiwhakarato hiko ngawari-ngoikore ka taea e te 800 ma te putanga o naianei.E waatea ana i roto i nga waahanga huringa totika me te whakatika, ka tukuna e ia nga waahanga whakaputa paerewa maha.Ko tana whakamahinga whanui ko te whakaaturanga ki tona kaha me te mahi ngawari e takaro ana ki te whakaputa i nga taonga mana pumau, ina koa i nga taiao whai mana.Ko te kaiwhakahaere e whakaatu ana i te tangohanga, te whakatutuki i nga momo hangarau hangarau.I roto i nga tono, ka kitea e koe ko te LD1117S33TR ki nga ahuatanga wera-a-tinana, ka awhina i te oranga o te taputapu me te pai.
Ko te whakaheke hiko ko te rereketanga o te rereketanga e hiahiatia ana i waenga i te whakauru me te putanga kia pai ai te whakahaere i te ture tika.Ko tenei ruri e whakaatu ana i te kaha o te Regalulator, i te wa e tata ana te ngaohiko whakauru i te ngaohiko whakaurunga.Ko te huringa whakaheke iti e tohu ana i te kaha nui ake, he mea whakamiharo mo nga taputapu e whakawhirinaki ana ki nga puna hiko kia rite ki nga pākahiko.I roto i te mahi, ko te whakaiti i te huringa whakaheke ka whakarei ake i te roa o te kaha me te mahi i nga hikohiko kawe ma te whakaiti i te wehenga mana kore.
Tena koa tukuna mai he uiui, ka whakautu wawe taatau.
i te 2024/10/29
i te 2024/10/29
i te 8000/04/18 147769
i te 2000/04/18 111996
i te 1600/04/18 111351
i te 0400/04/18 83765
i te 1970/01/1 79555
i te 1970/01/1 66956
i te 1970/01/1 63098
i te 1970/01/1 63029
i te 1970/01/1 54095
i te 1970/01/1 52177